新浪财经

低空经济全产业链详尽分析研究

行研资本

关注

来源:科技动态

01

低空经济产业链全景

02

低空经济四大板块

低空经济产业构成分为四大板块。低空经济作为综合体主要包括低空基础设施建设、低空航空器制造(飞行器制造)、低空运营服务、低空飞行保障为主的四大板块。低空基建是发展低空经济的基石。包含监管设施等, 其中ADS-B系统随着雷达的发展成为新的航空管理设备,低空航空器的创新则主要在无人机和eVTOL。

低空经济的产业链长, 辐射范围广, 具体包括:上游:主要为构建中游各类低空产品的原材料(包括金属原材料、特种橡胶与与高分子材料等)与核心零部件(包括电池、电机、飞控、机体等);中游:主要为低空产品的制造、低空飞行、低空保障与综合服务等;下游:主要为运营和各种应用场景(包括旅游业、物流业、文旅业与巡检业等)。

03

低空经济市场规模

2023年中国低空经济市场规模达5059.5亿元, 增速达33.8%,预计到2026年,低空经济规模有望突破万亿元。

低空经济总体可以分解为三大核心市场:共享出行、货运、短途航空。

04

低空经济发展趋势

中长期看,低空经济的发展趋势有四个方面:装备方面:以无人机及eVTOL为引领的新航空将成为我国低空经济发展的主要形态,是全新的增量市场;体系方面:以绿色电动为方向的产业配套体系,低空智联为代表的运营支持体系, 垂直体量为特征的基础设施体系,安全可控为目标的监管服务体系,跨界融合为趋势的产业组织体系;政策审批:积极创新和低空经济互相支撑;区域融合:持续深化和低空经济相辅相成。

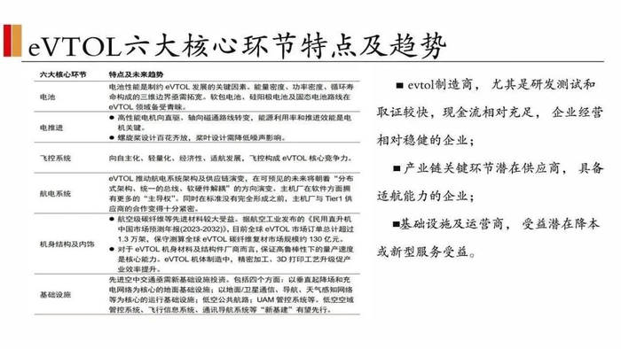
2024年开启示范导入期,2025年实现eVTOL试点运行。4月7日 ,亿航拿到全球首张evtol生产许可证,意味着我国evtol产业进入量产阶段。

evtol制造商,尤其是研发测试和取证较快,现金流相对充足,企业经营相对稳健的企业;产业链关键环节潜在供应商,具备适航能力的企业;基础设施及运营商,受益潜在降本或新型服务受益。

05

无人机:打开工业级发展空间

无人机发展迅速,供应商链条成熟。作为集成商的链长对产业链引导作用明显。

1:原材料和元器件/零部件领域:为追求轻量化机身开始大量使用碳纤维复合材料等, 整体上配套同质化供应商较多,主机厂选择丰富。

2:分系统端:电动-动力装置领域技术难度较小且产业成熟度高, 大量民营企业在该领域扎根;油动-动力装置领域则主要以生产活塞发动机和生产各类涡轮型发动机为主;航电系统领域,由于无人机在该领域的技术相对开源,所涉技术提供方和制造商众多,同时多数主机厂有能力自给自足,但先进飞控系统仍然是核心壁垒。

3:荷载方面:多数配套企业是基于原有业务能力向无人机新兴产业的延伸拓展,同时部分主机厂也有能力生产如云台,摄像机等载荷系统。

4:整机领域:多旋翼无人机处于民用无人机市场的主导地位,而其他整机制造企业相对较多,按照无人机重量级来看,机体越小,整机市场越分散。此外,在各细分应用领域中,依然存在部分龙头整机制造企业, 如航空测绘领域的公司,警用禁毒领域的公司。

06

飞行汽车:引领低空经济关键力量

飞行汽车,作为将人流和物流从传统的二维地面交通带向三维空间核心抓手,将成为引领低空经济发展的重要力量。在中国特定国情下, 飞行汽车的发展可能首先在非城市核心地区取得突破。 

通用航空领域因其广泛的应用前景和成熟的技术基础, 已展现出较强的可落地性。同时,汽车轻量化技术的发展为飞行汽车的实现提供了有力支撑。原有的汽车配套产业链为飞行汽车的发展提供了坚实的基础。从零部件制造到整车组装,从销售渠道到售后服务,原有的汽车产业链已经形成了完整的生态体系,这将为飞行汽车的快速落地提供有力保障。

当前,汽车配套产业链企业已经跃跃欲试,国内部分企业依靠自研和并购等方式争取赛道中的领先地位,其中不乏传统汽车主机厂向外延伸。汽车零部件供应商近水楼台,同时在车体部分也具备一定复用性。

根据不完全统计,目前投资者交流互动平台问答或公告等形式披露获得飞行汽车相关定点或正处于接触阶段的A股上市公司数量已有20余家。

07

低空经济催生相关产业

1.低空基建及运营:“新基建”先行

低空基础建设包括通用机场、无人机起降场地等的地面保障基础设施, 也包含了网络设施、数据设施、监管设施等的新兴基础设施建设。低空空域管控系统、飞行信息系统、通信导航系统等“新基建”有望先行。

通感一体有望解决低空飞行中的监视、管控不足的问题, 是相对来说较为有效可行的方案, 并成为航空领域广播式自动相关监视技术(ADS-B)和雷达的有效补充。

2.低空产业链上游:联系紧密且直接受益

低空经济产业链上游为原材料与核心零部件供应领域, 是与新质生产力、高端制造紧密联系且直接受益于行业发展的核心环节。

08

我国低空经济相关政策

09

低空经济应用场景

10

低空经济产业园发展前景

11

低空经济投资风控

加载中...