新浪财经

预见2025:《2025年中国钣金加工行业全景图谱》(附市场现状、竞争格局和发展趋势等)

前瞻网

关注

转自:前瞻产业研究院

行业主要上市公司:通润装备(002150)、新朋股份(002328)、东山精密(002384)、宝馨科技(002514)、海联金汇(002537)、华亚智能(003043)等

本文核心数据:金属加工机床产量;钢铁产量;市场规模

产业概况

1、定义

钣金加工是金属加工工艺的一种,通常是指针对金属薄板的一种综合冷变形加工工艺,包括剪、冲/切/复合、折、焊接、铆接、拼接、成型等,在加工过程中,金属薄板的厚度不发生改变。之后再按照不同需求,对这类金属薄板产品进行加工形成最终的金属结构件,如各类标准/特殊规格的机箱、机柜。钣金加工主要产品广泛应用于航空、军工、新能源、电力、通讯、IT等行业领域。

按照加工手段不同,钣金工艺科分为手工钣金、冲压钣金和数控钣金。目前,手工钣金主要集中在汽车修理、艺术、广告等领域;冲压板金适用于品种较为单一、产量较大、结构件较小、相对稳定的产品种类;数控钣金适用于批量小、品种多、尺寸大的产品种类。

2、产业链剖析:中游为核心环节

从产业链来看,钣金加工行业的上游是金属材料和加工设备制造,中游是钣金加工;下游是家用电器、汽车、通信电子等钣金加工产品应用领域。

3、产业发展历程:行业进入快速发展阶段

我国钣金加工行业发展历程总共可分为三个发展阶段:起步阶段(20世纪80年代),以手工作业和简易机械加工为主,效率低、质量差,为行业初步奠基;引进吸收阶段(20世纪90年代-21世纪初),开始引入先进管理理念和技术设备,质量管理意识觉醒,技术水平逐步提升,产业链初步形成;快速发展阶段(21世纪初至今),应用领域拓宽,技术革新涌现,高新技术集群形成,企业规模扩大,产业链协同效应增强。

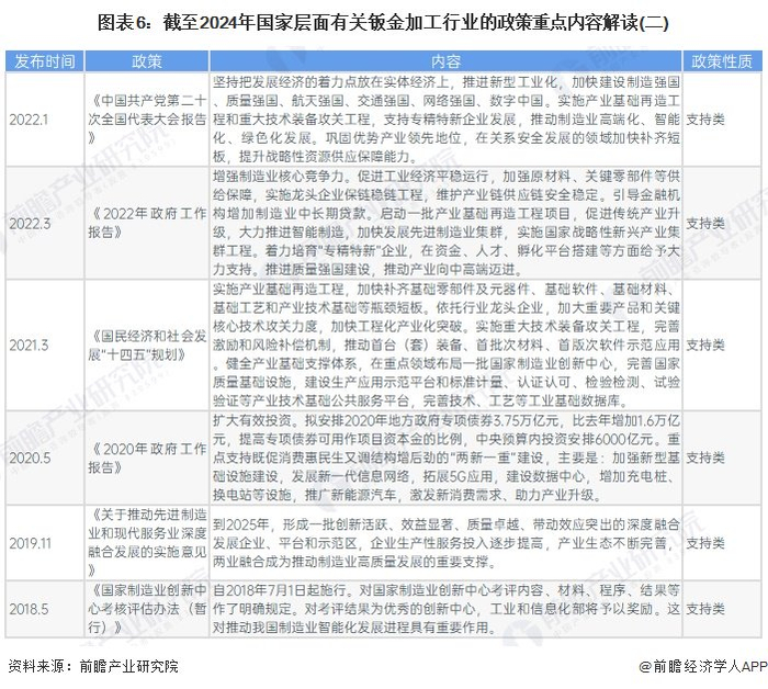
4、行业政策背景:引导行业持续健康发展

近年来,多项政策对钣金加工行业提供了全面指导:在产业鼓励上,将相关制造及装备纳入鼓励目录,推动行业技术升级;环评审批优化为项目落地提速;引导工艺与装备向先进方向发展,提高加工水平;促进机器人应用、产业融合,拓展服务与应用场景;注重质量与技术保障,加强检测评定与智能化装备研发;同时在宏观战略下,顺应制造业高端化、智能化、绿色化趋势,借助产业基础再造等工程,突破瓶颈短板,实现持续健康发展,政策全方位助力钣金加工行业迈向新高度。

行业发展现状

1、金属加工机床产量波动上升

2019-2024年,我国金属切削机床产量波动上升,金属成形机床产量波动下降,2023年,我国金属切削和成形机床产量分别为69.1和15.1万台。2024年1-11月,我国金属切削和成形机床产量分别为61.2和14.4万台。整体来看,我国金属加工机床产量呈波动上升的趋势。

2、近年来钢铁产量较平稳

从钣金加工主要原材料钢铁来看,长期以来我国钢材产量均高于粗钢以及生铁产量。2011-2014年,我国钢材、粗钢、生铁产量均呈现逐年增长态势;2014年我国钢材产量增长至11.25亿吨,创下历史记录;2015-2017年受国家供给侧改革、去产能以及房地产投资增速下滑影响,我国钢材、粗钢以及生铁产量均较2014年有所下滑;但随后2018年随着世界经济稳步发展,我国钢铁产量开始回升。2023年我国钢材产量再创新高,达到13.63亿吨,同比增长1.67%。粗钢产量、生铁产量均有微弱上涨,2023年其产量分别为10.19亿吨、8.71亿吨,同比分别增长0.60%、0.83%。2024年1-11月全国粗钢产量9.29亿吨,生铁产量7.83亿吨,钢材产量12.83亿吨。

3、行业发展仍存在瓶颈

随着我国成为世界制造业中心和消费大国,作为制造业基础行业之一的钣金加工行业也取得了空前发展。但与美国、日本相比,我国钣金加工行业目前存在一些问题。

4、2023年中国钣金加工市场规模约377亿元

钣金加工行业是与我们生活密切相关的行业,几乎所有的制造行业中都会涉及到钣金加工,比如:电力行业,机床机器行业,食品机械,纺织,电器,仪表,设备,电力,网络,环卫,橱卫,办公等。根据Research and Markets数据,2021年中国钣金加工行业市场规模为50.76亿美元,约合人民币341.44亿元, 2023年市场规模在365.05亿元左右。初步估计2024年市场规模约377亿元。

行业竞争格局

1、企业竞争

钣金加工行业自产生以来得到了迅速的发展,行业集中度在不断提高,形成了部分规模较大的专业的钣金制造服务商,如东山精密、通润装备、新朋实业等,各代表性企业业务布局如下:

2、区域竞争

从我国钣金加工产业链企业区域分布来看,江苏等地区是我国钣金加工行业分布较为集中的地区,广东、浙江、山东等地同样分布着一定数量的钣金加工企业。

行业发展前景预测

——2029年中国钣金加工市场规模或达到446亿元

随着中国制造业的崛起,中国钣金及制作行业得以迅速发展。由于钣金产品的应用领域十分广泛,其下游行业几乎包括所有的制造业。在国民经济持续稳定发展的背景下,机电、通讯、金融装备、核电新能源等行业领域持续增长,从而带动本行业产品的市场需求持续增加,行业发展空间广阔。预测2025-2030年中国钣金加工行业年复合增长率在3.4%,到2029年,我国钣金加工市场规模可达446亿元。

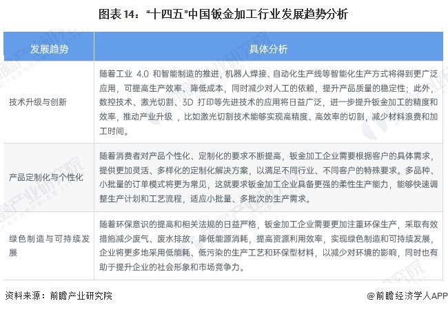
——钣金加工行业具有三大发展趋势

钣金加工行业主要有三大发展趋势,具体如下:

更多本行业研究分析详见前瞻产业研究院《中国钣金加工行业市场需求预测与转型升级分析报告》

同时前瞻产业研究院还提供产业新赛道研究、投资可行性研究、产业规划、园区规划、产业招商、产业图谱、产业大数据、智慧招商系统、行业地位证明、IPO咨询/募投可研、专精特新小巨人申报、十五五规划等解决方案。如需转载引用本篇文章内容,请注明资料来源(前瞻产业研究院)。

更多深度行业分析尽在【前瞻经济学人APP】,还可以与500+经济学家/资深行业研究员交流互动。更多企业数据、企业资讯、企业发展情况尽在【企查猫APP】,性价比最高功能最全的企业查询平台。

加载中...