新浪财经

【最全】2025年中国风电行业上市公司全方位对比(附业务布局、业绩对比、业务规划等)

前瞻网

关注

转自:前瞻产业研究院

行业主要上市公司:金风科技(002202)、明阳智能(601615)、上海电气(601727)、运达风电(300772)、中车风电(601766)等。

本文核心数据:风电行业上市公司汇总;风电行业上市公司基本信息;风电行业上市公司风电业务布局。

1、风电行业产业链上市公司汇总

风力发电是指利用风力发电机组直接将风能转化为电能的发电方式。风力发电机组是指将风能转换为机械功,机械功带动转子旋转,最终输出交流电的一系列电力设备。

目前,我国风电相关产业链上游产业包括齿轮、叶片、轮毂等,中游产业包括风电整机制造和发电运营,风电上市企业有金风科技、明阳智能等,产业链各个环节具体上市公司包括:

风电产业链上的上市企业遍布全国多个省份,其中主要集中在浙江省和北京市。北京市风电产业上市企业有中绿电、三一重能等,浙江省风电产业上市企业有运达股份、宁波东力等。

2、风电行业上市公司业务布局对比

从风电行业上市公司境内外业务布局对比来看,当前大部分风电企业布局国内市场,东方电气和布局国外市场比例相对较高。从各个企业风电收入占比情况来看,大部分风电行业上市企业的风电收入超过80%,其中节能风电的风电收入占比高达99.53%。

3、风电行业上市公司业务业绩对比

从风电行业上市公司已披露的业务业绩对比来看,在已披露与风电相关业务收入情况的企业来看,2022年上半年金风科技和明阳智能风电业务收入相对较高。

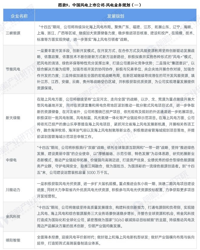
4、风电行业上市公司业务规划对比

从风电行业各家上市公司的规划情况来看,在国家能源发展“十四五”政策指导下,各家风电制造企业积极践行“双碳”战略,持续深化风电布局,尤其是对海上风电的布局,如三峡能源、新天绿能均对海上风电项目进行布局。而金风科技、明阳智能等风机制造企业则重点提升风电机组的装备水平,推进风电及周边产品解决凤安的技术创新,引领产业链均衡发展。

更多本行业研究分析详见前瞻产业研究院《中国风电行业市场前瞻与投资战略规划分析报告》

同时前瞻产业研究院还提供产业新赛道研究、投资可行性研究、产业规划、园区规划、产业招商、产业图谱、产业大数据、智慧招商系统、行业地位证明、IPO咨询/募投可研、专精特新小巨人申报、十五五规划等解决方案。如需转载引用本篇文章内容,请注明资料来源(前瞻产业研究院)。

更多深度行业分析尽在【前瞻经济学人APP】,还可以与500+经济学家/资深行业研究员交流互动。更多企业数据、企业资讯、企业发展情况尽在【企查猫APP】,性价比最高功能最全的企业查询平台。

加载中...