新浪科技

实习生都可月薪过万!DeepSeek百万年薪招聘AI人才,创始人梁文锋谈招聘标准:偏好应届生【附全球大模型发展现状分析】

前瞻网

关注

2月5日,DeepSeek又因大规模高薪招聘登上热搜。

据报道,DeepSeek目前正积极招募人才,共发布了52个在招职位,涵盖了深度学习研究员、核心系统研发工程师、大模型全栈工程师、资深UI设计师等多个关键岗位,甚至还包括AGI大模型-数据百晓生实习生和深度学习-AGI实习生等多种岗位。

DeepSeek开出的薪资水平十分丰厚。其中,深度学习研究员岗位的薪资范围在50k至80k(14薪)之间,对于在校或应届的硕士生来说,这无疑是一个极具吸引力的数字。若按照最高月薪8万元计算,应届生入职DeepSeek后的年薪将达到惊人的112万元。此外,核心系统研发工程师(校招)的薪资范围在6万元至9万元之间,最高年薪可达126万元;大模型全栈工程师的薪资范围则在5万元至8万元之间,最高年薪同样可达112万元。即便是实习生,DeepSeek也提供了每天500元左右的实习工资,并包含中餐和80元的晚饭餐补。这意味着,一名在校本科生在DeepSeek实习,若按一个月工作20天计算,其月薪也能轻松达到万元水平。

不过,DeepSeek的招聘要求很独特。虽然大部分岗位要求本科及以上学历即可,且不要求工作经验,但对候选人的专业能力和创新意识却有着极高的要求。应聘者需对各类AI模型有深入了解,并掌握相关编程语言。部分岗位还要求应聘者发表过顶刊论文或在知名竞赛中获奖,以证明其学术研究成果和编程能力。

DeepSeek创始人梁文锋在接受媒体采访时曾表示,“我们并没有什么高深莫测的奇才,都是一些Top高校的应届毕业生,没毕业的博四、博五实习生,还有一些毕业才几年的年轻人。”

春节前,DeepSeek横空出世,震惊全球,企查猫资料显示DeepSeek(深度求索)全称杭州深度求索人工智能基础技术研究有限公司,成立于2023年7月17日,是一家专注于先进大语言模型(LLM)及相关技术研发的创新型科技公司。作为国内首个全面对标GPT-4技术架构的AI大模型,DeepSeek系列涵盖从7B到超千亿参数的完整模型矩阵,在数学推理、代码生成、多轮对话等核心能力上达到国际领先水平。更重要的是,DeepSeek通过低成本、高效率的模型开发策略,大幅降低了AI技术的应用门槛,打破了原有的AI行业格局,特别是在中美AI竞争格局下,使中美之间的科技差距缩小。

2025年春节期间,DeepSeek在全球140个市场的应用商店下载榜上排名第一,再次证明了其强大的市场影响力和用户认可度。

Alphabet的首席执行官在公开场合称赞DeepSeek的工作“非常出色”,并表示将大幅增加对AI的投入。在最新的收益报告中,Alphabet宣布将在今年把资本支出提高到750亿美元,增幅高达42%,以加速其AI进程。Alphabet认为,人工智能的成本降低将大幅提升其服务的需求,而不是让其几乎免费,从而威胁其商业模式。

美国发布基础大模型最多

从区域市场来看,根据斯坦福大学人工智能研究所(Stanford HAI)于2024年4月发布的《2024年人工智能指数报告》,2019-2023年全球基础大模型发布累积数量中,数量最多的国家是美国,2023年美国发布了基础大模型109个,占比达69%,其次是中国和英国。

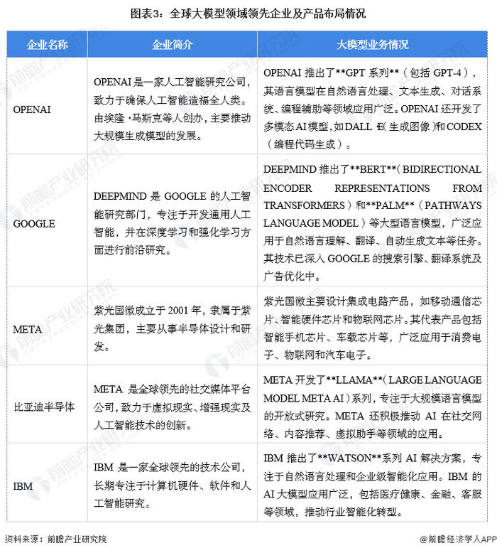
全球大模型领域领先企业及产品布局情况

当前全球AI大模型行业正处于技术创新与商业化加速推进的阶段。OpenAI、Google微软等美企处于领先地位,主导生成式AI、自然语言处理等领域,模型如GPT系列和PaLM广泛应用。Meta等公司探索开源模式,增强生态影响力。行业趋势包括模型规模扩张、多模态能力提升和垂直领域优化,但高计算成本与安全性挑战仍是主要问题。

Axelella AI 的首席执行官法布里齐奥・德尔马费奥表示,DeepSeek 的出现是一个警钟,对容量的追求并不总是好的,它可以提高每个人构建模型的可行性,降低总拥有成本和构建创新技术的门槛,从而影响整个行业。

在年初八开工日,小鹏汽车CEO何小鹏发布一封《行稳致远,2025向蓝海进发 》开工信,在开工信中,何小鹏特别提到了近期火热的DeepSeek大模型,“除夕前后,相信大家都被DS大语言模型刷屏了,它给全球科技圈带来了震撼,不仅率先实现了媲美OpenAI大模型的产品体验,更将成本压缩到极低。显然,AI正在给所有行业都带来巨大的机遇。”

前瞻经济学人APP资讯组

更多本行业研究分析详见前瞻产业研究院《全球及中国大模型产业发展前景与投资战略规划分析报告》

同时前瞻产业研究院还提供产业新赛道研究、投资可行性研究、产业规划、园区规划、产业招商、产业图谱、产业大数据、智慧招商系统、行业地位证明、IPO咨询/募投可研、专精特新小巨人申报、十五五规划等解决方案。如需转载引用本篇文章内容,请注明资料来源(前瞻产业研究院)。

更多深度行业分析尽在【前瞻经济学人APP】,还可以与500+经济学家/资深行业研究员交流互动。更多企业数据、企业资讯、企业发展情况尽在【企查猫APP】,性价比最高功能最全的企业查询平台。

加载中...