新浪财经

刚刚!万科!全面接管!

企业上市

关注

节后首日万科高管大洗牌,十位国资高管入驻!

万科管理层调整深度解析:战略转向、深铁意志与行业变局

一、人事调整核心特征

深铁系全面渗透

本次调整的10人中,6人来自深铁系企业(如深铁置业、深铁集团、深圳铁路投资建设集团),包括战略投资、法务、成本等核心岗位,体现大股东深铁对万科治理权的进一步掌控。

权力结构变化:深铁自2017年成为万科第一大股东后,首次密集向总部及区域业务线派驻高管,可能推动万科与深铁在TOD(轨道交通+物业开发)领域的深度融合。

专业化与年轻化并举

专业对口:新任高管普遍具备与岗位高度匹配的专业背景(如赵正阳会计学出身掌舵战略投资、商德良法律背景主管法务);

年龄梯度:70后主导(46-52岁占比60%),但保留58岁的李海洋(成本总监)和提拔36岁的郭伟(安全总监),形成"老中青"组合。

战略方向调整信号

强化投资运营:战略投资运营管理部同时任命总经理(赵正阳)和两名副总经理(鄢伯通、段军),预示万科将加大资产重组、股权合作力度;

区域深耕导向:北京/华东区域管理部总经理均从一线开发商选拔(王智余、陈武),反映收缩三四线、聚焦核心城市的战略。

二、调整背后的三重逻辑

1. 行业寒冬下的自救举措

应对现金流压力:2024年万科销售额同比下滑23%,本次启用深铁系财务专家肖静华(高级会计师)和成本管控老将李海洋,剑指降本增效与资金链安全;

轻资产转型:战略投资运营管理部的扩容,或为加速代建、物业IPOREITs等轻资产模式铺路。

2. 深铁的"实质性控制"落地

治理权争夺终结:深铁通过派驻法务部总经理(商德良)、纪检监察干部(万梅),彻底终结"万科内部人控制"历史遗留问题;

TOD战略加速:深铁置业副总经理王智余调任北京区域,暗合北京地铁三期规划(2025-2030年)带来的TOD开发机遇。

3. 组织架构迭代需求

打破职业经理人壁垒:首次从担保公司(鄢伯通)、设计院(万梅)等非地产板块引入人才,打破传统地产精英闭环;

合规性升级:专职监事出身人员接管法务,叠加纪检监察干部进入集团办公室,回应近期房企高管贪腐频发的监管环境。

三、潜在风险与挑战

文化融合难题

深铁系国企背景高管与万科市场化基因可能存在决策冲突,如投资激进性(深铁偏好重资产)与万科"活下去"保守策略的平衡。

区域权力重构风险

北京/华东区域换帅后,原有项目团队稳定性面临考验,尤其华东区域(占万科2024年销售额35%)的过渡期业绩波动需警惕。

资本市场的疑虑

深铁过度介入可能削弱投资者对万科独立性的信心,叠加港股万科企业(02202.HK)股价已跌破净资产,人事变动或加剧估值压力。

五、关键结论

本次调整绝非普通人事轮换,而是深铁主导下的战略重组,标志着万科从"职业经理人时代"迈向"大股东治理时代"

短期阵痛难免,但深铁的资源注入(如深圳地铁上盖项目优先开发权)可能成为万科穿越周期的关键筹码;

观察窗口:2025年一季度财报中战略投资部的资本动作,以及北京区域TOD项目获取进度,将验证调整成效。

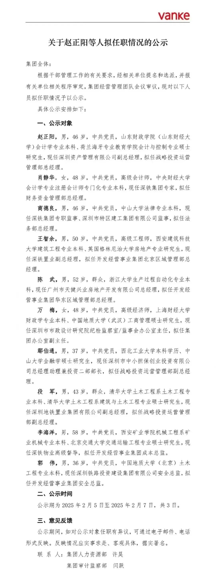
关于赵正阳等人拟任职情况的公示

集团全体:

根据干部管理工作的有关要求,经相关单位提名和选派,并报有关单位相关程序审定,集团经营管理团队会议审议,现对以下人员拟任职情况予以公示。

具体公示安排如下:

一、公示对象

赵正阳,男,46 岁,中共党员,山东财政学院(山东财经大学)会计学专业本科、荷兰海牙专业教育学院会计与控制专业硕士研究生,现任深圳资产管理有限公司副总经理,拟任战略投资运营管理部总经理。

肖静华,女,48 岁,中共党员,高级会计师,中央财经大学会计学专业注册会计师专门化专业本科,现任深铁集团专家,拟任财务资金管理部总经理。

商德良,男,46 岁,中共党员,中山大学法律专业本科,现任深铁集团专职监事、深圳市特区建工集团有限公司监事,拟任法务部总经理。

王智余,男,50 岁,中共党员,高级工程师,西安建筑科技大学建筑工程专业本科、英国格林尼治大学房地产专业研究生,现任深铁置业副总经理,拟任开发经营事业集团北京区域管理部总经理。

陈武,男,52 岁,群众,浙江大学生产过程自动化专业本科,现任广州市天健兴业房地产开发有限公司总经理,拟任开发经营事业集团华东区域管理部总经理。

万梅,女,48 岁,中共党员,高级经济师,上海财经大学财政学专业本科、中国地质大学(武汉)工商管理硕士研究生,现任深圳市市政设计研究院纪检监察室 / 监事会办公室主任,拟任集团办公室副主任。

鄢伯通,男,37 岁,中共党员,西北工业大学本科学历、中山大学金融学硕士研究生,现任深圳市中小担保创业投资有限公司总经理助理兼投资二部部长,拟任战略投资运营管理部副总经理。

段军,男,43 岁,群众,清华大学土木工程系土木工程专业本科、清华大学土木工程系建筑与土木工程专业硕士研究生,现任深圳地铁置业集团有限公司副总经理,拟任战略投资运营管理部副总经理。

李海洋,男,58 岁,中共党员,西安矿业学院机械工程系矿业机械专业本科、北京交通大学交通运输工程专业硕士研究生,现任深铁物业高级督导,拟任开发经营事业集团成本总监。

郭伟,男,36 岁,中共党员,中国地质大学(北京)土木工程专业本科,现任深圳铁路投资建设集团有限公司安全总监,拟任开发经营事业集团安全总监。

二、公示时间

公示期为 2025 2 5 日至 2025 2 7 日,共 3 日。

三、意见反馈

公示期间,如对公示对象任职有异议,可通过电子邮件、电话形式反映。反映情况应实事求是、客观具体,据实署名。

联系人:

集团人力资源部许昊

集团审计监察部闫跃

20252与人5日,万科通过内部邮件对 10 位管理人员的拟任职情况予以公示,此次涉及集团总部及开发经营事业集团(BG)等多个核心岗位的人事变动。

在集团总部层面,具体调整如下:赵正阳目前担任深圳资产管理有限公司副总经理,拟被任命为战略投资运营管理部总经理;肖静华身为深铁集团专家,拟任财务资金管理部总经理;商德良同时担任深铁集团专职监事以及深圳市特区建工集团有限公司监事,拟出任法务部总经理;万梅现任深圳市市政设计研究院纪检监察室 / 监事会办公室主任,拟任集团办公室副主任;鄢伯通任深圳市中小担保创业投资有限公司总经理助理兼投资二部部长,拟担任战略投资运营管理部副总经理;段军为深圳地铁置业集团有限公司副总经理,拟任战略投资运营管理部副总经理。

在开发经营事业集团方面,人员调整如下:王智余现任深铁置业副总经理,拟任开发经营事业集团北京区域管理部总经理;陈武担任广州市天健兴业房地产开发有限公司总经理,拟任开发经营事业集团华东区域管理部总经理;李海洋身为深铁物业高级督导,拟任开发经营事业集团成本总监;郭伟任深圳铁路投资建设集团有限公司安全总监,拟任开发经营事业集团安全总监。

截至目前,万科方面尚未就此次人事变动给出官方回应。

万科去年亏惨了,但救兵已到!

2023年,万科净利润巨亏450亿,比前三季度还惨。亏钱原因很扎心:

房子卖不动:项目贬值,库存“缩水”,资产得打折卖。

钱收不回来:客户欠款难追,只能当坏账处理。

投资踩雷:非主业投资亏钱,副业变“负业”。

但好消息是:深圳国资放话了——“弹药充足,绝不让万科倒下!”

深圳国资的“救市三板斧”

换帅重组,老将让位:

郁亮辞任董事长,留任董事;祝九胜辞去总裁,彻底退场。

新主席辛杰上位:深铁背景,管过地产、商业、酒店,经验老到。

高管团队大换血:新人老将搭配,资本运作高手入场。

砸钱输血,盘活资产:

深圳地铁集团(万科大股东)总资产8000亿,授信额度超4000亿,2024年发债150亿,今年已融40亿。

直接买万科项目:受让深圳湾超级总部地块、红树湾项目49%股权,现金火速到账。

政策开绿灯:

政府收储闲置土地:帮万科卖地回血。

拉进“白名单”:银行优先放贷,保交楼资金不断。

深圳国资委霸气喊话:“咱家底厚(资产超5万亿),子弹管够,万科稳得住!”

万科的自救成绩单

还债不赖账:2023年还清292亿境内外债务。

卖资产回血:大宗交易259亿,盘活存量资产超百亿。

继续拿地:新增15个项目,花62亿押注未来。

底气来自哪?

监管账户有钱:全国预售资金充足,保交楼不差钱。

交房有保障:2023年交付18万套,销量全国第一,50多个项目配套升级。

未来怎么走?——聚焦主业,盖“好房子”

砍掉副业:不再乱投资,专心盖房。

质量升级:多拿“广厦奖”(房产界奥斯卡),社区配套加码。

紧跟政策:响应国家“房地产新模式”,转型高质量发展。

新主席辛杰放话:“团队稳、财务稳、经营稳,一季度还债已安排好!”

一句话总结:亏450亿的万科,背靠深圳国资“金主”,换帅、输血、保交楼三管齐下,誓要打赢翻身仗!

2025-01-27万 科A [000002]2024年年度业绩预告

2025-01-27万 科A [000002]:关于部分董事、高级管理人员变更的公告

万科企业股份有限公司(以下简称“公司”)董事会于2025127日收到公司部分董事、高级管理人员提交的书面辞职报告。具体情况如下:

1因工作调整原因,郁亮先生申请辞去公司董事会主席职务。郁亮先生辞去上述职务后,将继续担任公司董事,并担任执行副总裁职务。

2因身体原因,祝九胜先生申请辞去公司董事、董事会投资与决策委员会委员、总裁、首席执行官、授权代表等职务。祝九胜先生辞职后不再担任公司任何职务。

3因工作调整原因,朱旭女士申请辞去公司董事会秘书、公司秘书、授权代表等职务。朱旭女士辞去上述职务后,仍在公司工作,联系长租公寓事业部。

万科企业股份有限公司发布 2024 年度业绩预告,业绩表现不容乐观。在 2024 11日至 12 31 日期间,预计归属于上市公司股东的净利润约为-450亿元,相较于上年同期盈利的 122亿元,下降幅度高达 470.0%;扣除非经常性损益后的净利润约为-410亿元,较上年同期盈利的 98亿元,下降 518.6%基本每股收益预计亏损约3.79/股,而上一年度为盈利1.03 /股。如此大幅的业绩下滑,反映出万科在 2024 年面临着严峻的市场挑战,后续其经营策略调整及业绩改善情况值得关注。

万科企业股份有限公司于 2025 1 27 日发布的公告,涵盖业绩预告及人员变动等重要信息,反映了公司在当前市场环境下的困境与变革,以下是深度解读:

一、业绩亏损剖析

核心原因:房地产开发项目结算规模和毛利率显著下降是主因。2024 年结算利润对应 2022 - 2023 年销售项目及现房、准现房库存,这些项目土地成本高,销售和毛利率未达预期,如在一些高价拿地的城市项目中,因市场下行房价受限,导致利润空间被极大压缩。此外,新增信用减值和存货跌价准备计提、非主业财务投资亏损以及大宗和股权交易价格低于账面值,也加剧了亏损程度。

市场影响:房地产市场调控持续、需求疲软以及竞争加剧等因素,对万科的项目销售和盈利产生直接冲击,反映出行业整体面临的严峻挑战。

二、人员变动解读

郁亮职务调整:郁亮辞去董事会主席职务,转任董事和执行副总裁,这一调整可能是公司战略转型的需要,使其能更专注于执行层面工作,推动公司业务重整和风险化解策略的实施。

祝九胜辞职:因身体原因辞职,不再担任公司任何职务。其离职可能对公司管理层的决策和运营带来一定影响,但公司表示不会影响董事会正常运作和日常经营,后续将尽快补选董事。

朱旭工作调整:辞去董事会秘书等职务后转至长租公寓事业部,体现公司对长租公寓业务的重视,也可能是根据其个人专长和公司业务布局进行的合理调配。

三、公司应对举措与展望

自救进展:万科制定 “一揽子方案” 推进自救,在高品质交付、开发业务销售、大宗交易和存量盘活等方面取得积极成果,显示出公司较强的执行力和应对危机的能力。

未来规划:公司对房地产市场前景持乐观态度,认为已度过最困难时期。2025 年将加快风险化解,聚焦综合住区开发、物业服务、租赁住宅三大主业,致力于提升产品和服务竞争力,向高质量发展模式转型,这体现了公司适应市场变化、谋求长远发展的战略意图。

四、对投资者的影响与启示

业绩不确定性:业绩预告为初步测算结果,具体财务数据以年报为准,投资者需关注年报披露信息,谨慎评估投资风险。

公司变革机遇与挑战并存:人员变动和业务调整可能带来短期波动,但从长期看,若能顺利实现战略转型,将提升公司可持续发展能力,投资者可关注公司后续战略实施效果和业绩改善情况。

证券代码:000002299903 证券简称:万科A、万科H

公告编号:〈万〉2025-012

万科企业股份有限公司

关于部分董事、高级管理人员变更的公告

万科企业股份有限公司(以下简称“公司”)董事会于2025127日收到公司部分董事、高级管理人员提交的书面辞职报告。具体情况如下:

1因工作调整原因,郁亮先生申请辞去公司董事会主席职务。郁亮先生辞去上述职务后,将继续担任公司董事,并担任执行副总裁职务。

2因身体原因,祝九胜先生申请辞去公司董事、董事会投资与决策委员会委员、总裁、首席执行官、授权代表等职务。祝九胜先生辞职后不再担任公司任何职务。

3因工作调整原因,朱旭女士申请辞去公司董事会秘书、公司秘书、授权代表等职务。朱旭女士辞去上述职务后,仍在公司工作,联系长租公寓事业部。

根据《万科企业股份有限公司章程》等规定,郁亮先生、祝九胜先生和朱旭女士的辞职报告自送达公司董事会之日起生效。郁亮先生、祝九胜先生和朱旭女士已确认与公司董事会无任何意见分歧,亦无其他事项需提请公司股东、债权人、深圳证券交易所或香港联合交易所有限公司关注。祝九胜先生的辞职不会导致公司董事会成员低于法定人数,不会影响公司董事会的正常运作和公司的日常经营。公司董事会将按照法定程序尽快完成董事的补选工作。

截至本公告披露日,郁亮先生持有本公司股票7,394,945股,祝九胜先生持有本公司股票195,900 股,朱旭女士持有本公司股票138,800股。本次辞职生效后,郁亮先生、祝九胜先生和朱旭女士将继续遵守中国证监会《上市公司股东减持股份管理暂行办法》及《深圳证券交易所上市公司自律监管指引第18号——股东及董事、监事、高级管理人员减持股份》等相关法律法规中关于股份管理的规定。

特此公告。

万科企业股份有限公司

董事会

二〇二五年一月二十七日

万科企业股份有限公司

2024 年度业绩预告

证券代码:000002299903证券简称:万科A、万科H

公告编号:〈万〉2025-011

本公司及董事会全体成员保证公告内容真实、准确和完整,没有虚假记载、误导性

陈述或者重大遗漏。

一、本期业绩预计情况

(一) 业绩预告期间:202411日至20241231

(二) 业绩预告情况:预计净利润为负值

二、与会计师事务所沟通情况

公司就业绩预告有关事项与会计师事务所进行了预沟通,本期业绩预告是公司遵循会计准则进行的初步核算数据,尚未经过会计师事务所审计。

三、2024年度业绩亏损主要原因

公司预计2024年度业绩将出现亏损,主要原因如下:

(一)房地产开发项目结算规模和毛利率显著下降。报告期内,房地产开发业务结算利润主要对应2022年、2023年销售的项目及2024年消化的现房和准现房库存。这些项目大部分为2022年前获取的土地,地价获取成本较高,销售情况和毛利率均低于投资预期,导致报告期结算毛利总额大幅减少。

(二)新增计提了信用减值和存货跌价准备。

(三)部分非主业财务投资出现亏损。

(四)部分大宗资产交易和股权交易价格低于账面值。

公司对业绩亏损深表歉意,将全力以赴推动经营改善。报告期内,公司制定了业务重整和风险化解的“一揽子方案”,坚定瘦身健体,聚焦主业,全力自救,取得积极进展:实现高品质交付超过18万套房子;积极推进开发业务销售,实现销售金额2460.2亿元,销售面积行业第一;大宗交易实现签约259亿元;大力开展存量盘活工作,通过盘活回收现金超百亿。面向未来,公司认为行业已经度过最困难的时期,对房地产市场止跌回稳充满信心,相信外部环境的积极向好也为公司解决自身问题创造了良好条件。2025 年公司将继续加快风险化解,有信心高质量完成交房任务,并将全力以赴实现2025年的业绩改善;同时,将全面聚焦综合住区开发、物业服务、租赁住宅三大主业,进一步提升产品和服务竞争力,推动公司尽快重回健康可持续发展道路,向高质量发展模式转变。

四、风险提示

1、本次业绩预告是公司内部初步测算的结果,具体财务数据以正式披露的 2024 年年度报告为准。

2、公司将严格依照相关法律法规的规定和要求,及时做好信息披露工作,敬请广大投资者谨慎决策,注意投资风险。

特此公告。

万科企业股份有限公司

董事会

二〇二五年一月二十七日

证券代码:000002299903 证券简称:万科A、万科H

公告编号:〈万〉2025-013

万科企业股份有限公司

第二十届董事会第十二次会议决议公告

一、董事会会议召开情况

万科企业股份有限公司(以下简称“公司”)第二十届董事会第十二次会议(以下简称“本次会议”)于2025127日在深圳以现场结合通讯方式召开。会议应到董事10名,亲自出席及授权出席董事10名。本次会议的召开符合有关法规及《公司章程》的规定。

二、董事会会议审议情况

2024年度业绩预告亏损额较大,本集团流动性遇到阶段性困难。为有效化解风险,切实保护购房人、债权人、投资人的利益,董事会决定,充实本集团经营管理力量,利用大股东深圳市地铁集团有限公司在内的各方资源优势,进一步聚焦主业,加快融资模式转型,更好推动本集团稳健经营和可持续发展,全力以赴为股东、为社会创造价值。

(一)审议通过《关于选举第二十届董事会主席的议案》

选举辛杰先生为公司第二十届董事会主席,任期从董事会审议通过之日起至第二十届董事会任期届满止。

根据《公司章程》规定,董事会主席为公司的法定代表人,公司法定代表人相应由郁亮先生变更为辛杰先生,公司将按照法定程序办理相应的工商变更登记。

表决结果:赞成10票,反对0票,弃权0

(二)审议通过《关于聘任执行副总裁的议案》

经薪酬与提名委员会审查,同意聘任郁亮先生、李锋先生、华翠女士和李刚先生为公司执行副总裁,任期从董事会审议通过之日起至第二十届董事会任期届满止。

表决结果:赞成10票,反对0票,弃权0

(三)审议通过《关于聘任董事会秘书的议案》

经薪酬与提名委员会审查,同意聘任田钧先生为公司董事会秘书,任期从董事会审议通过之日起至第二十届董事会任期届满止。

同意聘任田钧先生担任公司秘书及授权代表,根据《香港联合交易所有限公司证券上市规则》(以下简称“《香港联交所上市规则》”)的规定,田钧先生正式履行公司秘书及兼任《香港联交所上市规则》要求的授权代表职务尚需获得香港联合交易所有限公司(以下简称“香港联交所”)关于相关任职资格的豁免,田钧先生公司秘书及授权代表的聘任将自获得香港联交所豁免之日起生效,公司将在获得相关豁免后另行公告。

新任高级管理人员简历及田钧先生的联系方式请见本公告附件。

表决结果:赞成10票,反对0票,弃权0

(四)审议通过《关于变更公司授权代表的议案》

同意聘任雷江松董事为公司在香港的授权代表。

表决结果:赞成10票,反对0票,弃权0

(五)审议通过《关于转让红树湾项目投资收益权相关事项的议案》

表决结果:赞成7票,反对0票,弃权0票。关联董事辛杰、黄力平和雷江松回避表决。

具体内容请参见公司于同日在巨潮资讯网(http://www.cninfo.com.cn)发布的《关于转让红树湾物业开发项目投资收益权暨关联交易公告》。

三、备查文件

1、第二十届董事会第十二次会议决议。

特此公告。

万科企业股份有限公司

董事会

二〇二五年一月二十七日

3

附件一:新任高级管理人员简历

郁亮先生,1965年出生,现任公司董事、执行副总裁。郁先生于1988年获北京大学学士学位;1997年获北京大学经济学硕士学位。郁先生1990年加入公司,1994年起任公司董事,1996年任公司副总经理,1999年任公司常务副总经理兼财务负责人,2001-20181月任公司总裁,2017  7月至20251月任公司董事会主席。加入公司之前,郁先生曾供职于深圳外贸集团。

李锋先生,1974年出生,现任公司执行副总裁。李先生于1996年获吉林工业大学工学学士学位;2018年获中共中央党校研究生学历。19968-20161月,先后任深圳市长城地产(集团)股份有限公司人力资源部总经理,深圳市长城投资控股股份有限公司人力资源部总经理,深圳市前海深港现代服务业合作区管理局人力资源处处长、外派前海金融控股公司监事。20161-20203月,历任深圳市天健商业运营管理有限公司、深圳市天健置业有限公司总经理,深圳市天健地产集团有限公司总经理、党总支书记。20203月至今,任深圳市特区建工集团有限公司党委委员、副总经理。20246月至今,任深圳市天健(集团)股份有限公司董事。

华翠女士,1970年出生,现任公司执行副总裁。华女士于1992年获中南政法学院法学学士学位;2013年获中山大学工商管理硕士学位;20156月获武汉大学研究生学历、法学博士学位。19927-20195月,先后任茂名市纪委副书记,市委组织部副部长兼市人力资源和社会保障局局长,电白区区长、党组书记。20195月至今,历任深圳地铁运营集团有限公司党委副书记,深圳市地铁集团有限公司审计法律中心总经理,深圳市建材交易集团有限公司董事、总经理、党支部书记、董事长。

李刚先生,1980年出生,现任公司执行副总裁。李先生于2004年毕业于中国人民公安大学,获文学学士学位;2010年获深圳大学法律硕士学位。20047-20176月,历任深圳市公安局南山分局科员、初级警员、四级警员、行政科副科长;深圳市公安局后勤保障处装备科科长、警务保障部装备科科长。20176-20181月,任深圳市天健(集团)股份有限公司纪检监察室(监事会办公室)负责人。20181月至今,历任深圳市地铁集团有限公司办公室主任,深圳市地铁商业管理有限公司党委书记、董事长。202111月至今,兼任深圳市睿印商业管理有限公司董事、董事长。

田钧先生,1970年出生,现任公司董事会秘书。田先生获中南财经大学经济学学士、堪培拉大学工商管理硕士。历任中国平安保险(集团)股份有限公司财务分析师、集团投资管理委员会执行秘书、集团财务管理委员会执行秘书,平安资产管理、平安人寿、平安证券、平安基金、平安汇通投资、前海结算等公司高管等重要职位。20177月任职深业集团、深圳市地铁集团、鲲鹏资本专职外部董事。20235月至今,任深圳市国有免税集团专职外部董事。20246月至今,任深圳市投资控股有限公司、深圳市创新投资集团有限公司专职外部董事。

截至本议案提交之日,除郁亮先生持有7,394,945股万科A股之外,李锋先生、华翠女士、李刚先生和田钧先生均不持有公司股份,五人均不存在《中华人民共和国公司法》《公司章程》等规定的不得担任公司高级管理人员的情形,符合法律、行政法规、部门规章、规范性文件、《深圳证券交易所股票上市规则》和《公司章程》等要求的任职资格;最近三十六个月未受到中国证监会行政处罚;最近三十六个月未受到证券交易所公开谴责或者三次以上通报批评;没有因涉嫌犯罪被司法机关立案侦查或者涉嫌违法违规被中国证监会立案稽查,尚未有结论性意见;不属于“全国法院失信被执行人名单信息公布与查询平台”所列明的“失信被执行人”。除简历所披露的信息外,郁亮先生、李锋先生、华翠女士、李刚先生和田钧先生与公司、持有公司5%以上股份的股东及其实际控制人以及公司其他董事、监事、高级管理人员均不存在其他关联关系。

附件二:董事会秘书田钧先生联系方式

电话:0755-25606666

传真:0755-25531696

邮箱:ir@vanke.com

通讯地址:深圳市福田区梅林路63号万科大厦

辛杰,男,1966年出生,满族,研究生学历,工商管理硕士,高级工程师,高级经济师,中共党员。现任深圳市地铁集团有限公司董事长、党委书记,万科企业股份有限公司董事会主席、投资与决策委员会委员。

曾在深圳市外贸集团、深圳市长城物业管理公司工作;

19988-19992月,任深圳市长盛实业发展有限公司副经理;

19992-200412月,历任深圳圣廷苑酒店筹备组负责人,深圳市圣廷苑酒店有限公司常务副总经理、总经理、董事长;

200412-200910月,任深圳市长城投资控股股份有限公司副总经理,兼任深圳圣廷苑酒店有限公司董事长、总经理;

200910-20179月,历任深圳市天健(集团)股份有限公司董事、总经理、党委副书记,董事长、党委书记;

20179月,任深圳市地铁集团有限公司董事长、党委书记。

202111月,辛杰为万科董事会董事。

202310月,任万科董事会副主席。

20251月,任万科董事会主席。

加载中...