新浪财经

代购凶猛,县城劲吹山姆风

投资界

关注

1996年8月12日,*家山姆会员商店落户深圳,余双一度刷到过网友晒出古早版山姆会员卡,那时的会员卡免费送给当地国企员工,不像现在这样被“魔化”成“婆罗门”与“首陀罗”。

在她看来,炙手可热的山姆和胖东来走的是殊途同归的情绪价值消费路线,山姆靠宣传“试吃管饱”、“新品限量”抢占高端市场,布局全国“分姆”;胖东来给自己打上“服务拉满”“给员工人性化待遇”的标签,扎根河南本土地盘。

河南省内的套路被胖东来玩明白了,身为大厂打工人的余双没得选,一到周末齐齐赶往山姆报到。什么红颜草莓蛋糕、山姆烤鸡、芝士饼干,爆款统统往购物车里堆,顺便逛着逛着解决一日午餐。只是在偶然路过奶粉区时皱皱眉看着东跑西跑的熊孩子时,有那么一刻梦回高铁二等座的喧闹。

不过来还是要来的,毕竟逛山姆这件事已经被小红书神化成“网红打卡仪式”,试吃可以拍个VLOG、和山姆五六米高的货架合照可以出片、扫货囤货可以出篇攻略合集,三步走稳稳锚定小红书所有热门笔记类型。余双的不少同事就靠山姆当上了测评博主,接的广告费够每周购物回本。

别管价格贵不贵,会员制超市的噱头就足够在互联网上唬人,进门前要人脸识别,付款时要仔仔细细核对会员卡,这套待遇让每个进场的顾客的“追捧感”不知不觉被满足,推购物车的脚步都变得轻快。

从最初10块钱在闲鱼上收了张一次性体验卡,到50块钱收副卡,再到今年正儿八经花全价入手了主卡,余双在山姆的“阶级”随着购物频率一同攀升,不过她依然守住了副卡的底线——只给月均消费破千的人用,这样还能薅到一笔积分返点。

逛山姆的人在超市这个场域内掀起一场集体狂欢,却与外部天然画下结界。购物要精致,但不拒绝优惠和折扣;服务要到位,但也愿意排队等一场没有尽头的试吃。余双承认,她是矛盾的,但也是享受的,不是没有平替,只是平替都没有蓝色的“Member's Mark”标志。

直到一次与身在监利老家的妈妈和姐姐视频,发现两人啃着山姆麻薯,喝着山姆小青柠和她隔空干杯,余双的*反应是“阶级感被打破了”,忙问对方怎么买到了山姆。

“监利也有山姆啦,而且都卖爆了,上次在小区里转,好几个邻居拎着大包小包回来。”姐姐漫不经心回答,好像山姆出品不过和可比克、达利园并驾齐驱的普通零食。

一个拥有104万的常住人口的县级市,居然也开起了山姆,不会又是新型诈骗吧?余双带着满腹疑问上网搜索,发现它的全名叫做“监利山姆严选集合店”,是裹着精选店外衣的新型代购。

总归货品是正宗的。她没再追问,只是默默举起了手中的山姆榴莲千层。

1

县城吹遍山姆风

当山姆和县城两个词放在一起,一个是中产小资的代名词,一个是下沉市场的所在地,难免会有些割裂。将二者相关联的,是95后创始人汪振宇。2024年11月16日,他的山姆严选集合店正式开业,4个员工创造了超58万元的月销售额,让这个人均每月可支配收入约为3300元的小城*次见识到了山姆的魔力。

代购赚钱,一本万利,汪振宇很骄傲地把自己的店叫做“山姆分姆”,自己的行为叫“山姆下乡”。山姆会员店主要开在北上广深等一线城市,如今已集聚500万名会员。这些“编外成员”,不用缴纳会员费,但购物频率一点不比正式会员少。

不过山姆分姆的名字并不准确,因为除了山姆的瑞士卷、牛肉干外,这里还有胖东来的茶叶和月饼,奥乐齐的日用品。

他的经营方式很巧妙,不用计算什么邮费,反正监利离武汉、许昌都不算太远,租辆冷藏车,再直接加入武汉三家山姆会员店的代购群和胖东来代购群,让代购悄悄变成自己的“外包员工”,只要送到店里,一件货品就能加3-4块钱差价,何乐而不为?

汪振宇有2个合伙人,一个负责餐饮,一个负责采购,他们的计划是未来能开出500家线下门店,还要开发自有选品和品牌,抢占高端超市覆盖不到的区域,人人都能享受全球好物。

从去年11月开始,湖北已陆续开出五六十家山姆分姆,定位荆州,便能在苹果地图上找到四家门店,还打出“不加一分钱”的旗号。

理想很远大,但现实往往很骨感。

自2023年开始,“山姆代购月入10万+”的信息就层出不穷。汪振宇并不是*个这么干的人,但敢把这事儿做到小县城,还开线下店,的确非常人所想。这种揽获大量私域客源,一周补一两次货的,是其中一种代购。

更为常见的大代购,通常建立了自己的500人代购大群,一次去就能采购两三千,有时不怕麻烦一天跑个一趟,利润就相当可观,还没有人工费用。

更聪明的代购绝不止步于亲自动手。他们模仿安利的层层分销组织结构,四处发展代理,让代理自己去跑门店、发货,这样赚了名声又能赚了所有人的差价,属于是“俄罗斯套娃再套娃”。再开个直播和线上店,生意就给跑通了。

什么,都在赚差价?既然信息差卷不动了,代购们纷纷拼起手速——山姆一放四五折特价产品,直接用脚本开抢,再薅一波羊毛。实在不行,还有2%积分回利的*会员,每个月买个一百万购物额,回扣都足足两万多。

按件计薪的跑腿费不值得赚,辛辛苦苦“在厕所分装蛋糕”的代购只是食物链的*层。“收到的塑料盒上生产日期都没有”“山姆分装牛奶的瓶口和瓶盖居然长霉菌”……大代购们不屑于纠缠几块几块垒起的辛苦费,也不屑于卖单件分装产品,他们与山姆并肩,依赖山姆、渴望寄生山姆。

有小代购表示:“做代购要要体力好、身体好、眼疾手快、精力充沛,吃得了苦,忍受得了低利润的煎熬。”动辄驱车两个小时,一个月净利润也就两千多,大宗货物根本搬不动,才是工作的常态,钱都被大代购赚去了,盘到最后居然还是层层剥削。

2

游走于灰色地带

山姆和代购间的关系就像你中有我我中有你,即便层层抽丝剥茧,也无法分辨一二。毕竟山姆沉寂20年,2020年左右爆火,代购带了很大一波流量。而现在遭遇产品质量问题,归根结底还是代购想出的招,很有种“成也萧何败萧何”的无奈感。

那么山姆官方是否知情并支持这种模式?

山姆客服的回答是“不建议通过第三方代购,因为无法追踪商品信息和售后。”但也没有更明确的表态了。毕竟受代购热捧,也是助推流量水涨船高的一环,谁也不会拒绝到手的红包。

也许在心底,他们是想要留下大代购的。一件件零售给散户未免太慢,成体系的代购帮他们把广告打到三四线县城,真正实现全方位占领市场。

同样遭遇代购危机的还有胖东来。只要在小红书搜索“胖东来代购”,就能逐渐摸清这条产业链的套路——组团者招募一批兼职宝妈、大学生前往线下超市抢爆品,另一批兼职负责对接客户、推销限定产品,毕竟“胖东来实行7天无理由退货,实在卖不出去就退掉。”

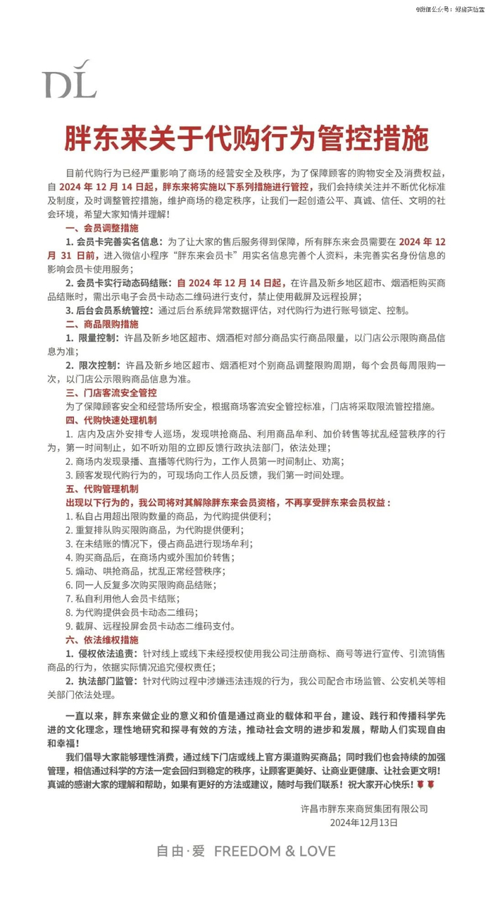
或许是担心客流量受损,又或是害怕被层层倒卖的招牌产品遭遇口碑危机,胖东来坐不住了。去年12月,顶流胖东来就因为向代购宣战而被推上舆论风口。

胖东来旗下最火的一盒网红大月饼,超市售价仅29.8元,从代购渠道购买,单价就要41元一个,还不含运费,到手足足加价40%。

12月1日,胖东来公开发表声明称“未进行任何网络平台直播带货,也未授权任何单位和个人代表公司进行直播带货。”12月6日,胖东来老板于东来亲自喊话要解决过度代购现象,推出取消会员积分、动态码结账、同城线上限购等等举措,主打一个既堵又疏。

在传统观点里,“代购”一直处于灰色地带,是会员卡顾客们最痛恨的一批赚差价的人,和《过春天》里那些香港水客的区别,不过是金额大小和出境与否的不同。

后来衍生出一批“拼多多下单闲鱼倒卖”“肯德基会员卡代下单”的线上新型代购,于是火力转移,超市代购一对比起来显得相当良心。

其实消费者们也都明白,如果不是地域限制、时间紧迫,当然不会乖乖让别人从钱包里抽去几分。以高铁代购长沙茶颜悦色为例,*期一杯13元左右的奶茶能卖到30以上,价格直接翻番。而当茶颜悦色开遍武汉、南京,代购的发财路瞬间梦断。

没有清理不了的代购,只有敢不敢下决心的品牌。如果想不明白自己究竟要留住哪些人,或许山姆会一直陷入与代购、普通消费者的“三角恋”中。

3

山姆柔性出击

从贝佐斯到马云、刘强东,他们无一不身涉零售业,然后事了拂衣去,留下一句经典“海龟汤”:零售业就是以用户为中心。

在山姆成为顶流前,国内中产家庭的常见囤货地是沃尔玛。而现在,在中国零售市场,随着电商的迅猛发展,传统卖场模式正面临严峻挑战,而像山姆这样的会员制商店却如火如荼。

在2024年Q3财报中,沃尔玛中国实现净销售额49亿美元,同比增长17%,作为中国业绩增长引擎的山姆会员店当季会员收入增长22%,已连续多个季度保持销售额的双位数增长。

更来势凶猛的是山姆的“多渠道建设”策略。山姆CFO Rainey在2024年Q2财报电话会上透露,中国区约50%的销售额由线上渠道贡献。

山姆在中国击败老巨头沃尔玛,靠的也只有三句话:客户、客户,还是客户。

山姆创立的初心也本是如此。山姆会员店资深副总经理汤姆·科夫林在《富甲美国:沃尔玛创始人山姆·沃尔顿自传》一书中解读山姆模式:“只要每年花上25美元,他们就可以拥有一个实时仓库并享有同那些大公司完全一样的价格优惠。”

如果优惠不再、代购横行,那么山姆是否还有自己的优势?

当正式会员在小红书、微博上纷纷抗议起代购,山姆开始用一种柔性手段暗示代购“动作变轻”,2024年12月,绍兴山姆会员商店工作人员表示,若会员在短时间内频繁使用同一会员卡进入超市,将会被监控系统识别并封卡处理。

后面,每年的停车券福利没了、茅台*也没了,通过非核心手段,山姆在慢慢削减代购利益空间,只是自始至终没有正面对话。

不过坊间一直有传闻称,山姆和大代购之间可能存在“大单群”。

在群里下单后,工作人员会将商品准备好,代购付钱结账现场提货就能走人。对于大单客户,山姆的限购就像耳旁风,“瑞士卷上午限量300,下午限量1000”,怎么都远超正常家庭的消耗范围。

在山姆触角伸不到的地方,客群们养活了代购,代购们又养活了山姆。那么下一步呢?当山姆逐渐下沉拓店,代购们或许也只能黯然退场,完成培育消费群体的使命后便奔赴下一个山姆。而山姆能否跳出茶颜悦色“拓店后不再稀缺诱人”的历史周期律,还有待时间检验。

【本文由投资界合作伙伴微信公众号:螺旋实验室授权发布,本平台仅提供信息存储服务。】如有任何疑问,请联系(editor@zero2ipo.com.cn)投资界处理。

加载中...