新浪财经

“硬刚”DeepSeek!阿里云Qwen2.5-Max升级发布,称新模型所有测试全面超越【附中国大模型行业市场规模】

前瞻网

关注

1月30日晚间消息,阿里云宣布通义千问旗舰版模型Qwen2.5-Max升级发布。

Qwen2.5-Max模型是阿里云通义团队对MoE模型的最新探索成果,预训练数据超过20万亿tokens。该模型展现出极强劲的综合性能,在多项公开主流模型评测基准上录得高分,全面超越了目前全球领先的开源MoE模型以及最大的开源稠密模型。

通义团队分别对Qwen2.5-Max的指令(Instruct)模型版本和基座(base)模型版本性能进行了评估测试。

指令模型是所有人可直接对话体验到的模型版本,在Arena-Hard、LiveBench、LiveCodeBench、GPQA-Diamond及MMLU-Pro等基准测试中,Qwen2.5-Max比肩Claude-3.5-Sonnet,并几乎全面超越了GPT-4o、DeepSeek-V3及Llama-3.1-405B。

基座模型反映模型裸性能,由于无法访问GPT-4o和Claude-3.5-Sonnet等闭源模型的基座模型,通义团队将Qwen2.5-Max与目前领先的开源MoE模型 DeepSeek V3、最大的开源稠密模型Llama-3.1-405B,以及同样位列开源稠密模型前列的Qwen2.5-72B进行了对比。在所有11项基准测试中,Qwen2.5-Max全部超越了对比模型。

目前,Qwen2.5-Max已在阿里云百炼平台上架,模型名称qwen-max-2025-01-25`,企业和开发者都可通过阿里云百炼调用新模型API。同时,也可以在全新的Qwen Chat平台上中使用Qwen2.5-Max,直接与模型对话,或者使用artifacts、搜索等功能。

2024年中国大模型行业市场规模将达到205亿元

大模型是指包含超大规模参数(通常在十亿个以上)的神经网络模型。神经网络模型则是指基于神经网络结构构成的数学模型,它受到人脑神经系统结构的启发,由人工神经元(节点)和它们之间的连接组成。这些连接具有权重,可以通过学习过程进行调整,从而使得神经网络能够学习和适应输入数据的模式。2023年中国大模型行业市场规模达到132.3亿元,近三年复合增速达到106.61%。初步估算,2024年中国大模型行业市场规模将达到205亿元。

渗透情况

尽管大模型的发展起步较晚,且实际商业化应用也仅仅只有短短1-2年,但当前已经渗透到多个行业。截至2023年,金融、政府、影视游戏和教育领域是大模型渗透率最高的四大行业,渗透率均超过50%。电信、电子商务和建筑领域的应用成熟度较高。

产业竞争

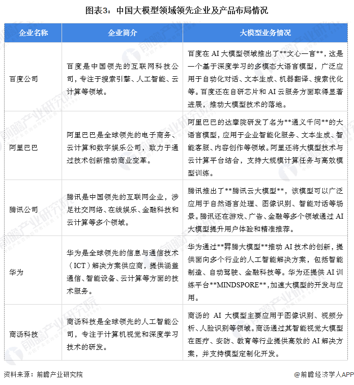
中国AI大模型行业正快速发展,头部企业包括百度阿里巴巴腾讯、华为等,依托强大的技术实力和算力资源展开竞争。百度的文心大模型、阿里的通义千问等已在多行业实现落地,腾讯与华为则在云计算和AI芯片上发力。初创企业如商汤、云从科技等在细分领域表现亮眼。整体行业呈现技术创新与应用加速落地并行的趋势,但仍面临算法优化、成本控制和国际竞争等挑战。

零一万物CEO李开复表示,大模型中国创业公司已经出现发展路径分野,2025年将迎来洗牌,每家公司都会或主动或被动地找到自己的商业落地点和公司的独特性。纯基座大模型的公司以后可能非常少,甚至只有两三家,可能会在自有模型的基础上,或在别人的模型上迭代。

前瞻经济学人APP资讯组

更多本行业研究分析详见前瞻产业研究院《2024-2029年全球及中国大模型产业发展前景与投资战略规划分析报告》

同时前瞻产业研究院还提供产业新赛道研究、投资可行性研究、产业规划、园区规划、产业招商、产业图谱、产业大数据、智慧招商系统、行业地位证明、IPO咨询/募投可研、专精特新小巨人申报、十五五规划等解决方案。如需转载引用本篇文章内容,请注明资料来源(前瞻产业研究院)。

更多深度行业分析尽在【前瞻经济学人APP】,还可以与500+经济学家/资深行业研究员交流互动。更多企业数据、企业资讯、企业发展情况尽在【企查猫APP】,性价比最高功能最全的企业查询平台。

加载中...