新浪财经

今明两天,全国多条公路受降雪影响

北京日报

关注

转自:北京日报客户端

春运2025丨春运气象服务专报(1月31日)

一、全国天气实况

昨日(1月30日),甘肃东南部、陕西中部、河南中西部、新疆西北部等地出现小到中雪或雨夹雪,甘肃天水、新疆塔城和伊犁等局地大雪(5~9毫米)。31日8时,甘肃东南部、陕西中部、河南中西部等地积雪深度2~8厘米,河南洛阳局地11厘米;湖南中部、广西东北部等地出现小到中雨,局地大雨。

二、全国天气预报

甘肃陕西河南湖北等地部分地区有较强降雪。预计1月31日下午至2月2日,甘肃、陕西南部、河南中南部、湖北西北部、四川西北部等地有小到中雪或雨夹雪,甘肃南部、陕西南部、河南西南部、湖北西北部等地有大雪、局地暴雪(10~15毫米),上述大部地区新增积雪深度2~5厘米,局地8厘米以上。另外,新疆西北部、内蒙古东北部、吉林、黑龙江等地有小到中雪。南方大部地区有小到中雨,局地大雨。

2月2日至3日冷空气影响中东部地区。大部气温下降4~6℃,西北地区东南部、华北北部、东北地区、江南东部、华南等地下降6~8℃,北方地区有4~5级风,阵风7~8级;东部和南部海域有6~8级、阵风9级大风。

具体天气预报如下:

1月31日下午至夜间,新疆北部、甘肃东南部、青海东南部、陕西南部、河南中南部、湖北西北部、四川西北部等地有小到中雪或雨夹雪,局地有大到暴雪(10~12毫米,见图1)。江淮南部、江南东北部有小到中雨,局地大雨。

2月1日,新疆西北部和东部、甘肃北部和东部、陕西南部、河南中南部、湖北西北部等地有小雪或雨夹雪,甘肃东南部、陕西南部、河南南部和西部、湖北西北部等地部分地区有中到大雪(5~7毫米,见图2)。

三、北京地区天气预报

未来两天,北京地区天气以阴为主;近地面湿度增大,能见度有所下降,夜间最低能见度3~6公里;白天最高气温1℃左右,夜间最低气温-6~-5℃。具体预报见附表:

四、海上天气预报

31日午后至夜间,黄海中部和南部、东海大部、南海东北部、巴士海峡有6~7级、阵风8级的偏东到东北风。31日夜间至早晨,北部湾、琼州海峡有大雾,能见度不足1公里,琼州海峡部分时段有能见度不足500米的间歇性浓雾;南海西北部有轻雾,能见度不足10公里。

2月1日白天至夜间,黄海中部和南部、东海大部有6~7级、阵风8级的旋转风,东海北部部分海域风力可达8级、阵风9级,台湾以东洋面有6~7级、阵风8级偏北风。2月1日夜间至2日上午,琼州海峡、广东沿岸海域、北部湾有轻雾,能见度不足10公里,广东中西部沿岸海域、北部湾北部有大雾,能见度不足1公里,琼州海峡和广西沿岸海域有能见度不足500米的浓雾。

五、全国公路交通影响预报

1月31日14时至2月1日14时,新疆北部、黑龙江北部、川西高原北部、西北地区东南部、江汉北部、黄淮西部等地部分道路受降雪或雨夹雪影响,发生道路湿滑、结冰、积雪的风险较高;西藏东南部、湖北中南部、湖南、江西、安徽中西部、江淮、江汉大部、江南大部、西南地区东部、华南北部等地部分道路受降雨影响,发生道路湿滑的风险较高;河南西部、山东南部、江苏西北部、安徽北部、四川东部、重庆西北、贵州西南部、云南东部等地局地道路防范低能见度对交通出行的影响(见图3)。

主要公路路段气象影响预报

(1月31日14时-2月1日14时)

受大到暴雪影响的主要路段有:

218国道新疆叶尔根境内路段

受小到中雪或雨夹雪影响的主要路段有:

G4京港澳高速郑州—豫鄂省界段

G5京昆高速陕西户县境内路段、陕西宁强境内路段

G7京新高速新疆小草湖—乌鲁木齐段

G1011哈同高速黑龙江方正境内路段

G1511日兰高速山东菏泽—河南兰考段

G20青银高速山东淄博—邹平段

G30连霍高速河南夏邑—开封段、河南偃师—陕西潼关段、西安—陕西眉县段

G35济广高速鲁豫省界—河南商丘段

G36宁洛高速河南周口—洛阳段

G40沪陕高速河南信阳—豫陕省界—陕西蓝田—西安段

G45大广高速河南开封—息县段

G55二广高速河南洛阳—豫鄂省界—湖北襄阳—宜城段

G65包茂高速西安境内路段

G70福银高速湖北襄阳—鄂陕省界—陕西蓝田—西安段

兰南高速河南兰考—南阳段

郑少洛高速郑州—河南洛阳段

商周高速河南商丘—周口段

新阳高速河南平舆—泌阳段

永登高速河南鹿邑—登封段

郑石高速郑州—河南南召段

105国道山东金乡—河南商丘段

106国道河南兰考—淮阳段

107国道郑州—豫鄂省界段

108国道西安—陕西佛坪段、四川石棉境内路段

202国道黑龙江黑河—孙吴段

205国道山东周村—博山段

207国道河南登封—豫鄂省界—湖北襄樊段

209国道山西平陆—河南三门峡—陕县段、河南西坪境内路段、湖北郧县—十堰段

210国道西安—陕西宁陕段、陕西镇巴—陕川省界—四川万源段

212国道甘肃岷县—甘川省界段

213国道甘肃碌曲—甘川省界—四川若尔盖—镇坪段、四川汶川境内路段

215国道甘肃阿克塞—民主段

216国道新疆阿勒泰—巴仑台段

217国道新疆阿勒泰—阿格段

218国道新疆伊宁—木斯段、新疆那拉提—巴仑台段

220国道鲁豫省界—河南兰考—郑州段

221国道黑龙江方正境内路段、黑龙江同江境内路段

222国道黑龙江庆安—伊春段

307国道河北新村境内路段

308国道济南境内路段

309国道山东青州—济南段

310国道河南商丘—郑州段、河南荥阳—陕西潼关段、西安—陕西眉县段

311国道河南太康—鲁山段、河南太平—西峡段

312国道河南罗山—陕西商南—丹凤段、陕西蓝田—西安段、甘新省界境内路段、新疆鄯善—乌鲁木齐段、新疆石河子—伊宁段

314国道乌鲁木齐—新疆库米什段、新疆达布达尔—红其拉甫口岸段

316国道湖北枣阳—陕西白河—旬阳段、陕西留坝—甘肃两当—徽县段

317国道四川汶川—石里段、四川马尼干戈—柯洛洞段

318国道四川泸定境内路段、西藏八宿—百巴段

受雾影响的主要路段有:

G3京台高速山东滕州境内路段、江苏徐州境内路段

G2513淮徐高速江苏徐州境内路段

G30连霍高速江苏张庄寨境内路段

G60沪昆高速贵州盘县—云南富源段

G65包茂高速陕西柞水境内路段

G85渝昆高速重庆—四川隆昌段

G93成渝环线重庆璧山—重庆段

104国道山东滕州境内路段

209国道河南卢氏境内路段

310国道安徽杨楼—砀山段

311国道安徽萧县—青龙集段、河南车村境内路段

312国道陕西商洛境内路段、乌鲁木齐—新疆昌吉段

319国道重庆—四川安岳段

320国道贵州晴隆—盘县段

321国道广西荔浦境内路段、四川隆昌境内路段

323国道广西头排境内路段

326国道黔滇省界—云南宣威段

六、全国铁路交通气象影响预报

31日中午至2月1日中午,

受中到大雪影响:

普速:京广(西平-驻马店)、兰新(阿拉山口一场-阿拉山口)、焦柳(南召-南阳疏解区)、襄渝(白河东-冷水)。

高速:京广高速(漯河西-明港东)、兰新客专(小草湖西-鄯善北)。

受小雪影响:

普速:京九(田水井-路局界)、京广(郑州-焦庄)、兰新(十三间房-阿拉山口)、南疆(吐鲁番-和硕)、宝成(红花铺-白水江)、焦柳(孟津-董庄)、陇海(谢集-孟塬)。

高速:京广高速(郑州东-驻马店西)、兰新客专(红层南-乌动车所)。

受雨夹雪影响:

普速:京九(曹县-路局界)、京广(大刘庄-广水)、京沪(两下店-界河)、宝成(虞关-王家沱)、焦柳(南阳-宜城)、襄渝(老河口东-花楼坝)、陇海(砀山-眉县)。

高速:京广高速(驻马店西-孝感北)。

受7级及以上大风影响:

普速:兰新(了墩-红台)、青藏(小南川-拉萨西)。

高速:兰新客专(红层南-小草湖西)、南昆客专(腻革龙-弥勒东)。

受大雾到浓雾影响:

普速:兰新(乌鲁木齐南普-沙湾县)、包兰(西大滩-暖泉)、沪昆(天龙-么铺)、沪蓉(宜昌东线路所-三星)、襄渝(三汇坝-兴隆场)。

高速:兰新客专(乌鲁木齐南-乌动车所)、沪昆高速(芷江-关岭)、沪蓉(宜昌东线路所-三星)。

受中度到重度霾影响:

普速:京广(李家寨-花园)、兰新(昌吉-奎屯东)、包兰(惠农-西干)、陇海(罗敷-宝鸡)。

高速:京广高速(信阳东-横店东)。

七、全国机场气象影响预报

31日中午至2月1日中午,内蒙古中部、吉林、辽宁、山西北部、河北中北部、北京、天津、云南、贵州、湖北东南部、安徽南部、湖南、江西、浙江、上海等地的中低空空域有轻度颠簸;新疆北部、甘肃南部、内蒙古中东部、黑龙江北部、河北北部、北京、天津、陕西南部、山西南部、山东南部、河南、湖北北部、安徽北部、江苏北部等地的低空空域有积冰条件。

31日中午至2月1日中午,乌鲁木齐、郑州等机场有小雪;2月1日凌晨至早间,雷州半岛、海南东部地区受低云和海雾影响,海口机场有800米的大雾。

八、长江干线航道气象影响预报

31日白天,长江干线四川、重庆、湖北、江西、安徽、江苏大部航段受雨雾影响,能见度低。湖北、江西、安徽部分航段有5到7级阵风。低能见度影响航段:宜宾-重庆、重庆-三峡、三峡-宜昌、宜昌-荆州、荆州-岳阳、岳阳-武汉、武汉-九江、九江-安庆、安庆-南京、南京-太仓;大风影响航段:三峡-宜昌、宜昌-荆州、荆州-岳阳、岳阳-武汉、九江-安庆。

31日夜间,长江干线四川、重庆、湖北、江西、安徽、江苏大部航段受雨雾影响,能见度低。湖北、江西、安徽、江苏部分航段有5到7级阵风。低能见度影响航段:宜宾-重庆、重庆-三峡、三峡-宜昌、宜昌-荆州、荆州-岳阳、岳阳-武汉、武汉-九江、九江-安庆、安庆-南京、南京-太仓;大风影响航段:三峡-宜昌、宜昌-荆州、荆州-岳阳、岳阳-武汉、九江-南京、南京-太仓。

九、琼州海峡天气预报

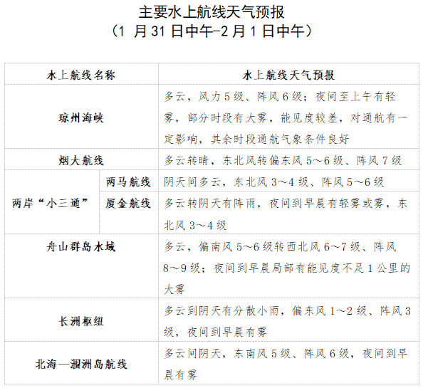
1月31日中午至2月1日中午,琼州海峡多云,早晚时段有轻雾或雾,风力5级、阵风6级,有雾时琼州海峡航段能见度差,对通航有一定影响,其余时段通航气象条件良好。

十、关注与建议

未来三天,中东部有较大范围雨雪天气,甘肃、陕西、河南、湖北等地部分地区将有较强降雪,恰逢春运出行高峰时段,建议加强交通、城市运行等安全管理工作;琼州海峡、北部湾北部海域、广东西部沿海有大雾,航运注意交通安全管理。

加载中...