新浪财经

【最全】2025年智能传感器行业上市公司全方位对比(附业务布局汇总、业绩对比、业务规划等)

前瞻网

关注

转自:前瞻产业研究院

行业主要上市公司:华工科技(000988);中航电测(300114);森霸传感(300701);汉威科技(300007);敏芯股份(688286);四方光电(688665);高德红外(002414);歌尔股份(002241);兆易创新(603986);必创科技(300667)等。

本文核心数据:智能传感器产业上市公司汇总;智能传感器产业上市公司基本信息;智能传感器行业上市公司——传感器业务业绩对比

1、智能传感器产业上市公司汇总

智能传感器在工业4.0时代扮演着十分重要的角色。随着物联网在工业领域的应用推广,智能传感器在其中的应用越来越广泛。智能传感器是物联网技术的最底层和最前沿,对物联网产业发展有着十分重要的意义。目前,我国智能传感器行业的上市公司较多,产业链各环节厂商均形成了一定规模的厂商。

2、智能传感器上市公司基本信息对比

通过已有的公开信息进行分析,我国智能传感器行业上市公司注册资本最高的是高德红外,成立日期最早的是汉威科技,招投标信息最多的是汉威科技,从企业标签来看,智能传感器相关上市企业大多为半导体领域的领先厂商及物联网领域创新的代表性厂商。

根据智能传感器行业已有的公开信息分析,智能传感器行业员工总数最多的是华工科技,共有8179名员工,其中包括生产人员3946人。

3、智能传感器行业上市公司业务布局对比

在智能传感器上市公司中,公司智能传感器业务在国内外均有布局。从智能传感器业务产比来看,敏芯股份专注于传感器业务,2024年上半年业务占比达到99.86%。

3、智能传感器行业上市公司智能传感器业务业绩对比

2024年上半年,我国智能传感器行业的上市公司中,传感器相关业务最高是华工科技,2024年上半年智能传感器相关营业收入为16.44亿元,其次是高德红外,公司相关业务营业收入为10.99亿元。

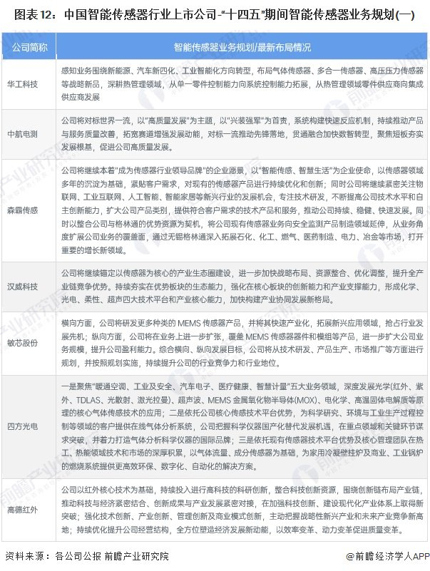
4、行业上市公司业务规划对比

“十四五规划”和“2035远景目标”确立了坚持创新、发展科技、实现现代化等指导思想和中长期目标,随着相关产业具体政策的逐步推出以及物联网、工业智能和新能源等领域的发展,各公司纷纷加大对智能传感器业务的投入,业务规划主要为拓展智能传感器产品的应用领域,具体情况图下:

更多本行业研究分析详见前瞻产业研究院《中国智能传感器行业市场前瞻与投资战略规划分析报告》

同时前瞻产业研究院还提供产业新赛道研究、投资可行性研究、产业规划、园区规划、产业招商、产业图谱、产业大数据、智慧招商系统、行业地位证明、IPO咨询/募投可研、专精特新小巨人申报、十五五规划等解决方案。如需转载引用本篇文章内容,请注明资料来源(前瞻产业研究院)。

更多深度行业分析尽在【前瞻经济学人APP】,还可以与500+经济学家/资深行业研究员交流互动。更多企业数据、企业资讯、企业发展情况尽在【企查猫APP】,性价比最高功能最全的企业查询平台。

加载中...