北京春节去哪儿玩?这份超全汇总攻略收好!
北京发布
2025年春节期间,北京推出七大主题、5600余场文旅活动贺新春,涵盖传统庙会、冰雪活动、文化展览以及各类非遗活动。
北京春节去哪玩?这份超全汇总攻略收好!
庙会过大年
重要活动:
演艺过大年
重要活动:
春节假期期间,北京市已开票营业性演出242台1649场(截至2025年1月24日已开票),涵盖戏曲、话剧、舞剧、儿童剧、音乐会等多个艺术门类。北京市文化和旅游局举办“新春戏韵”优秀剧目展演季,国家大剧院、首都剧场、保利剧院、长安大戏院等剧场将推出一系列精品剧目,备足节日演艺“大餐”。
市属公园新春游园
重要活动:
新春赏花
名园送福
北海公园、香山公园、紫竹院公园、玉渊潭公园、百望山森林公园等市属公园将开展名人名家写春联、赠福字、送窗花等一系列名园送福活动。
文展迎新
北京动物园蛇年话蛇,举办蛇年生肖文化展,还有鹈鹕商店独家展售“灵宝”新春纳福系列产品,包括“凹造型”的长蛇、任意缠绕的软萌小蛇等毛绒玩具,生活学习用品、冰箱贴、随身挂件等创意小件。
非遗体验
颐和园畅观堂举办雕版印刷技艺体验,游客可以动手印制福字。北海公园内,新春舞狮、指尖上的兔儿爷、漆扇和版画拓印等看点满满。中国园林博物馆开展绒花、点翠、花灯等不同主题的非遗手工教学。
文艺展演
“古韵韶音 回响天坛”系列展演融汇线下线上,为游客带来天坛中和韶乐经典曲目,传播雅乐文化。天坛公园、北海公园、景山公园、陶然亭公园、紫竹院公园将为大家奉上精彩的舞龙舞狮展演。
冰雪过大年
重要活动:
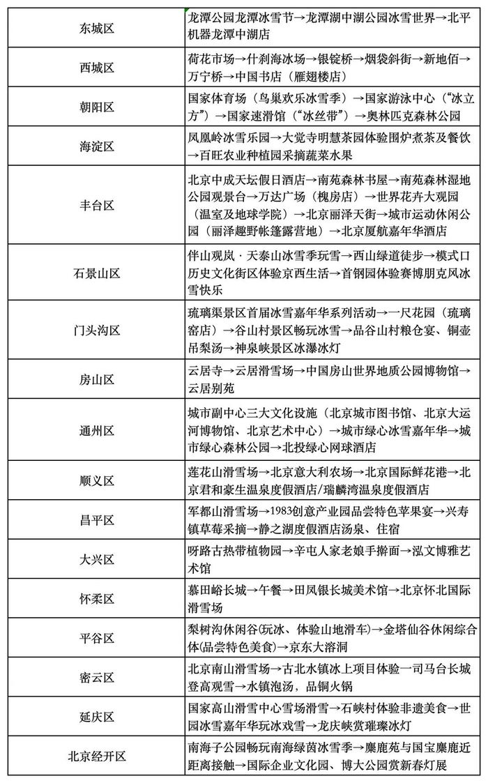
为突出北京冬奥场馆优势和“冰雪+”资源特色,北京市文化和旅游局举办“北京冰雪旅游季”活动,推出冬季冰雪手绘地图和34条特色线路,涵盖景区、雪场、公园、场馆等旅游场景,既有日间的滑雪嬉冰项目,又有夜间的冰灯、光影秀等内容,为广大市民、游客提供全天候多维度的冰雪文旅消费体验。
景区过大年
重要活动:
非遗过大年
重要活动:
春节期间,北京市文化和旅游局将会同有关单位,在北京中轴线等地举办“非遗过大年”活动。厂甸庙会、千军台庄户幡会、九曲黄河阵灯俗、敛巧饭习俗4个国家级非遗代表性项目将集体亮相,展现地道的京味儿年俗。北京各区也将张灯结彩,举办舞龙舞狮、高跷踩街等传统民俗和非遗活动,将非遗元素融入庙会游园、剧场演出、商场集市促销等活动之中,让大家在非遗里感受中国年。
乡村过大年
北京市文化和旅游局将以“乡韵年画”为主题,串联节日民俗、乡村民宿、特色美食等资源,重点推介15个特色乡村漫游攻略,涵盖冰灯冰雪、节日民俗、庙会祈福、特色民宿、非遗体验、特色美食等丰富多彩的活动及内容,让市民游客在京郊乡村体验传统的新年习俗和文化活动,感受浓浓年味。
百姓联欢过大年
今年春节,京津冀三地将联合举办欢享庙会和群众大拜年系列活动,营造喜庆热闹的节日氛围。全市将举办民俗花会、文艺演出、文化讲座、送福送春联等各类新春文化活动2775场,让大家在家门口热热闹闹过大年。
民俗花会闹新春
文艺演出展风采