新浪财经

万科大消息!多方积极支持,万科发展迎来重大转机!深圳国资:有足够“子弹”支持万科

中国基金报

关注

【导读】万科大消息!多方积极支持,万科发展迎来重大转机!深圳国资:有足够“子弹”支持万科

中国基金报记者泰勒

大家好啊,没想到春节来临,资本市场大事不断!刚刚,万科公布了大消息!

郁亮申请辞去董事会主席职务,祝九胜辞去首席执行官等职务

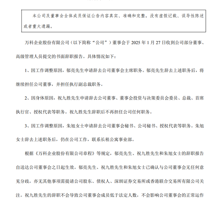
1月27日盘后,万科发布公告,因工作调整原因,郁亮申请辞去公司董事会主席职务。郁亮先生辞去上述职务后,将继续担任公司董事,并担任执行副总裁职务。

因身体原因,祝九胜申请辞去公司董事、董事会投资与决策委员会委员、总裁、首席执行官、授权代表等职务。祝九胜先生辞职后不再担任公司任何职务。

因工作调整原因,朱旭女士申请辞去公司董事会秘书、公司秘书、授权代表等职务。朱旭女士辞去上述职务后,仍在公司工作,联系长租公寓事业部。

截至本公告披露日,郁亮持有万科公司股票7394945股,祝九胜持有公司股票195900股,朱旭持有公司股票138800股。

同日,万科发布了业绩预告,公告显示,预计2024年亏损450亿元,上年同期盈利121.6亿元。

公司预计2024年度业绩将出现亏损,主要原因如下:

(一)房地产开发项目结算规模和毛利率显著下降。报告期内,房地产开发业务结算利润主要对应2022年、2023年销售的项目及2024年消化的现房和准现房库存。这些项目大部分为2022年前获取的土地,地价获取成本较高,销售情况和毛利率均低于投资预期,导致报告期结算毛利总额大幅减少。

(二)新增计提了信用减值和存货跌价准备。

(三)部分非主业财务投资出现亏损。

(四)部分大宗资产交易和股权交易价格低于账面值。

万科公告显示,对业绩亏损深表歉意,将全力以赴推动经营改善。面向未来,公司认为行业已经度过最困难的时期,对房地产市场止跌回稳充满信心,相信外部环境的积极向好也为公司解决自身问题创造了良好条件。2025年公司将继续加快风险化解,有信心高质量完成交房任务,并将全力以赴实现2025年的业绩改善;同时,将全面聚焦综合住区开发、物业服务、租赁住宅三大主业,进一步提升产品和服务竞争力,推动公司尽快重回健康可持续发展道路,向高质量发展模式转变。

多方积极支持,万科发展迎来重大转机!

深圳国资:有足够“子弹”支持万科

在万科经营管理团队调整充实之际,广东省、深圳市及有关部门、金融机构负责人表示,全力支持企业稳妥处置风险,保持万科融资规模总体稳定,助力企业持续健康发展。

深圳市国资委负责人强调:“截至2024年底,深圳市属国资国企资产超过5万亿元,全年营收超万亿元,规模大、实力强,有能力、有实力,也有足够的‘子弹’,支持地铁集团通过一切可能的市场化、法治化手段推动万科稳健发展。”此外,深圳市还将统筹资产、资金、资源,在既有支持工具的基础上,持续、分批、逐步通过直接注资、划拨资产等方式,进一步降低地铁集团资产负债率,增强其流动性,支持其更好地发挥万科第一大股东的作用。

深圳市住建局负责人表示,国家有关部委正积极实施利用政府专项债收储闲置土地和收购存量商品房用作保障性住房政策。接下来,深圳市住建部门将大力协调有关方面妥善处置万科部分闲置存量土地,帮助万科盘活资产、回笼资金。广东省住建厅表示,将继续指导各城市政府加大协调力度,推动企业更多房地产项目进入“白名单”,持续用力推动房地产市场止跌回稳。

深圳地区8家国有银行和股份制银行负责人也都表示,坚定看好万科的后续发展,在聚焦主业的前提下,他们将继续积极运用贷款、债券、资管、信托等各种金融工具,满足万科合理融资需求,全力保障其整体融资规模稳定。同时,进一步加大对万科主要股东的支持力度,共同帮助万科增强流动性,实现稳健经营。

万科新任董事会主席辛杰表示:“在各方及大股东强有力的支持下,新的管理团队将积极实施 ‘一揽子’方案,有信心实现万科队伍稳定、财务稳定和生产经营稳定。目前公司已对今年一季度债务偿付做好了安排。”

1月27日收盘,万科A股价报7.27元,市值为822亿元。

(文章来源:中国基金报)

加载中...