江淮汽车、北汽蓝谷最新业绩预告!
21世纪经济报道
1月24日晚间,鸿蒙“四界”的两家公司北汽蓝谷(600733.SZ)、江淮汽车(600418.SH)发布业绩预亏公告。
北汽蓝谷亏损超65亿元
北汽蓝谷公告称,预计2024年年度归属于上市公司股东的净利润为-69.5亿元至-65亿元,预计扣非净利润为-73.5亿元至-69亿元。而去年同期,北汽蓝谷净利润约为-54亿元,扣非净利润约为-60亿元。
对于业绩亏损原因,北汽蓝谷方面称,主要原因包括新能源汽车行业竞争激烈,价格战升级挤压利润空间;公司加大技术研发和产品升级力度的投入,对短期业绩产生一定影响;产品矩阵多元化,销量迅速增长但规模经济尚未完全体现,产品成本持续承压。
值得一提的是,近日有投资者曾向上市公司提问“2025年预计价格战还会继续,公司计划怎么去应对”,北汽蓝谷对此表示,2025年,面对当前新能源的严苛市场环境,极狐品牌将稳住2024年的发展势头,持续把用户口碑工作放在第一位。此外,本年度也将根据产品投放节奏配合推出营销系列大事件,进一步提升品牌知名度与客户认知度。
图片来源:北汽蓝谷发布的2025年1月22日投资者关系活动记录表
此外还有投资者询问“目前市场上与华为合作的车企越来越多,与其他车企相比公司与华为合作的优势是什么”,北汽蓝谷回应称,“敢于突破创新的北汽与华为有着相同的价值观和基因。”
图片来源:北汽蓝谷发布的2025年1月22日投资者关系活动记录表
据证券时报12月报道,北汽集团党委书记、董事长张建勇表示,对于享界S9这款车型,北汽是“All in”战略,北汽为享界S9投建了密云智能工厂,基本实现了百分百自动化生产。
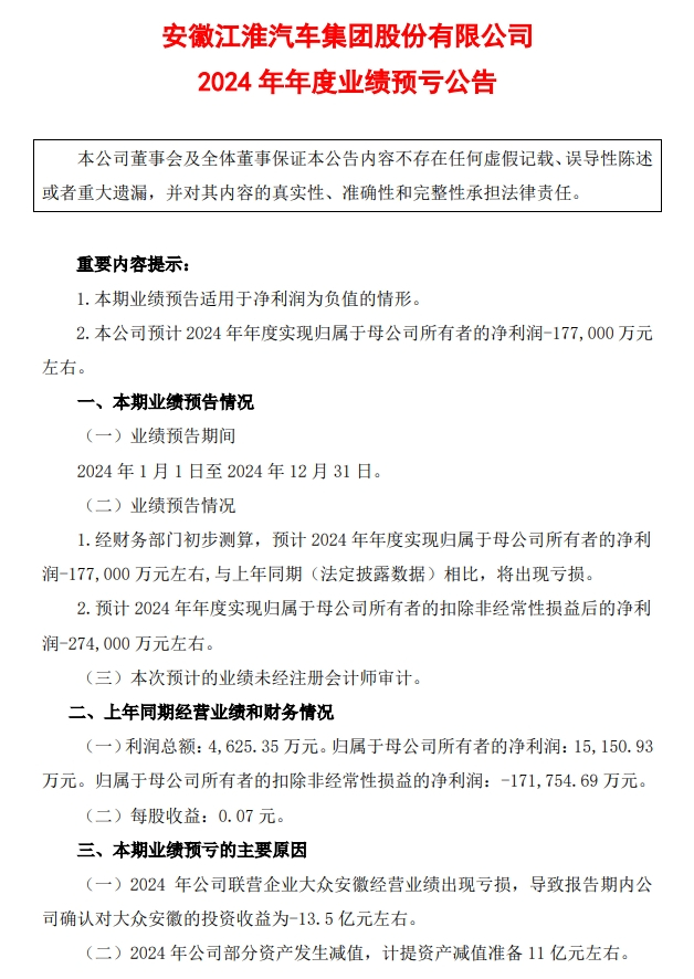
江淮汽车计提资产减值超10亿元
江淮汽车公告称,预计2024年年度实现归母净利润约为-17.7亿元,预计扣非净利润约为-27.4亿元。而上年同期归母净利润1.5亿元,扣非净利润-17.18亿元。
对于由盈转亏,江淮汽车表示,主要原因包括2024年公司联营企业大众安徽经营业绩出现亏损,导致报告期内公司确认对大众安徽的投资收益为-13.5亿元左右。此外,部分资产发生减值,计提资产减值准备11亿元左右。
需要注意的是,江淮汽车曾发布前三季度业绩预增公告。江淮汽车表示,预增的原因包括公司持续优化产品结构和债务结构,积极开拓海内外市场,实现汇兑收益增加和财务费用减少;持续致力于优化资产结构,提高资源配置效率,资产处置收益大幅增加。
据了解,尊界是华为和江淮汽车合作的品牌。2024年11月26日,在华为Mate品牌盛典上,鸿蒙智行时代旗舰尊界S800正式亮相,预计售价100万—150万,当天即开启预订,意向金为2万元。
据证券时报报道,江淮汽车集团党委书记、董事长项兴初表示:“尊界这个品牌是旗舰型的,长期以来这一块细分市场被外资垄断的格局。在华为的智能科技赋能下,再联合我们产业链上下游一起共创,中国整个制造业的进步到了今天,有这个机会共同突破这‘最后一块天花板’。”
近日,华为与江淮合作的首款车型尊界S800迎来新进展。有媒体报道称,尊界门店的销售专项招聘已于1月中旬启动。尊界S800上市后,鸿蒙智行门店将划定尊界单独展位,销售和交付也为尊界专属人员,类似奔驰对旗下高端品牌迈巴赫豪华感的营造。
据每日经济新闻报道,目前有多个关于尊界销售的岗位信息,包括尊界销售经理、销售顾问、销售主管,以及交付专家等,而这些岗位分布在北京、广州、深圳等地,且有岗位的月薪资可达40K~50K。
值得一提的是,上述这些岗位在任职要求中明确提到了需要有3~5年以上豪华品牌汽车管理经验(如保时捷、玛莎拉蒂、劳斯莱斯等),且为硬性要求。同时,有些岗位还要求应聘者具备奢侈品销售经验。
本文综合公开信息、每日经济新闻、证券时报
(声明:文章内容仅供参考,不构成投资建议。投资者据此操作,风险自担。)