新浪财经

春节700余项文化旅游活动一览表!一起开年游广西,温暖过大年

广西新闻网

关注

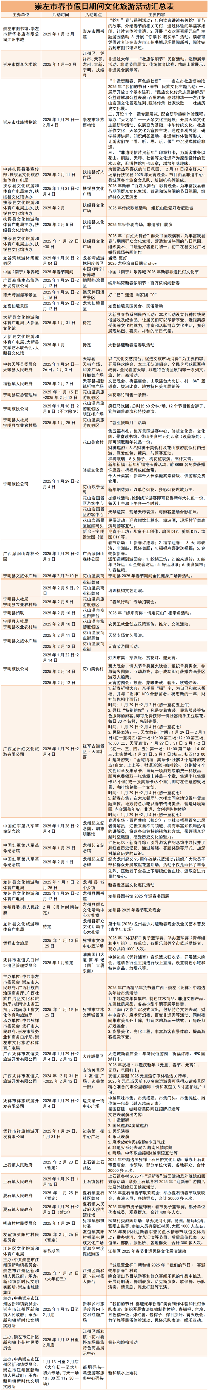
转自:广西文化和旅游厅

2025年春节期间

广西全区各地推出700余项文化旅游活动

邀您一起温暖过大年

在春节期间,广西将开展5000多场文旅活动,涵盖民俗、美景、文博等多个领域,包括——5000场群众节日活动,全区166家A级旅游景区将开展222项活动,全区博物馆策划200余项“博物馆里过大年”系列活动。“阿桂”邀请广大游客过年来广西,在山水间,一起过个“桂”味十足的新年。

加载中...