新浪财经

从消费电子到工业电源,PFC芯片如何凭功能 “大放异彩”?

充电头网

关注

功率因数校正(PFC)技术是现代电源管理系统中不可或缺的一部分,尤其在消费电子、电动工具以及工业电源等领域,其作用愈发重要。随着全球对能源效率和电能质量要求的不断提升,PFC控制芯片在优化输入电流波形、提高功率因数和减少谐波干扰方面发挥了关键作用,为设备提供更高效、更稳定的电源解决方案。

传统的PFC控制方法往往需要复杂的电路设计和额外的硬件支持,而现代PFC控制芯片通过集成化设计,大幅度简化了系统结构。这些芯片以CrM(临界导通模式)和CCM(连续导通模式)为主流控制模式,通过先进的电流检测与控制算法,在实现高功率因数的同时,有效降低了开关损耗和EMI问题,满足更高效、更环保的用电需求。特别是在CrM模式下,由于芯片能够实现波谷导通,显著提升了效率和性能,使其成为中低功率应用的首选。

展会预告

以下企业将在2025(春季)亚洲充电展展出PFC控制芯片:

上海晶丰明源半导体股份有限公司

深圳市芯茂微电子有限公司

芯朋微电子

梵塔半导体技术(杭州)有限公司

深圳慧能泰半导体科技有限公司

通嘉科技(深圳)有限公司

美芯晟科技(北京)股份有限公司

茂睿芯(深圳)科技有限公司

Power Integrations

上海南芯半导体科技股份有限公司

PFC芯片盘点

排名不分先后,按企业英文首字母排序。

BPS晶丰明源

晶丰明源BP2628

晶丰BP2628支持临界连续模式或断续模式,可实现二极管零电流关断,有助于提高转换效率,并降低电磁干扰。该芯片支持最高540KHz开关频率,可搭配氮化镓开关管和碳化硅二极管,通过高频率减小电感体积,实现高频率小体积的升压PFC电路。

晶丰明源BP2628在重载时于临界连续模式运行,可降低开关管的导通损耗,提高转换效率;轻载时进入断续模式,降低开关损耗,保持输出电压稳定的同时保证良好的PF值和输入电流谐波。

晶丰明源BP2628内置完善的保护功能,包括逐周期过流保护,输出过压保护,芯片供电欠压保护,反馈引脚短路保护,芯片内部过热保护等保护功能,确保系统可靠运行。同时还可利用反馈脚短路保护功能进行PFC级的开关控制,降低系统的待机功耗。

晶丰明源BP2628D

BP2628D 是一款具有极低谐波的 PFC 恒压控制芯片,专为中大功率 LED 照明领域的应用而设计。BP2628D 内置 THD 补偿功能,即使轻载条件下也能提供优异的 PF 和 THD,同时采用了增强型 EA,动态特性好,负载突变输出电压变化少,特别适用于 LED 调光灯具等应用。BP2628D 控制的 Boost PFC 电路工作于电感电流临界连续模式(BCM)或断续模式(DCM),因此功率二极管零电流关断,不存在反向恢复问题,有助于实现更高的转换效率,同时抑制电磁干扰(EMI)。

BP2628D 工作频率可达到 150kHz,从而减小磁性元件尺寸。BP2628D 内置多重保护功能,包括 UVLO 保护、输出过压保护、逐周期限流保护、芯片温度过温保护等。BP2628D 采用 SOP-8 封装。

晶丰明源BP83223

BP83223 是一款集成了 650V 高压 GaN 功率管的高功率因数、原边反馈反激恒压控制芯片,具有高压启动和输入电压采样电路,能以极少的外围元件实现高精度恒压输出、低电流谐波。采用 Ton 时间控制机制和 PF 增强算法,满足新 ErP 标准的轻载分次谐波要求。芯片支持准谐振工作模式(BCM 和 DCM),通过谷底开通提升效率和 EMI 性能,内置动态加速模块提升负载响应速度,并通过频率折返技术在不同负载下优化效率。多重保护机制包括限流、短路、过压、欠压、过温等,采用 ESOP-10封装。

CHIP HOPE芯茂微

芯茂微LP6655

LP6655 是一款CCM控制模式的功率因数正控制器,且采用定频工作模式。LP6655 外部组件少,极大地简化了PFC的实现。此外 LP6655 还集成了多种保护功能,包括 VCC 欠压保护(UVLO)、电感过流保护(OCP)、过功率限制(OPL)、输入欠压保护(Brown-out)、输出过压保护(OVP)输出欠压保护(UVP)以及过温保护(OTP)等,确保系统安全可靠地工作。LP6655 采用 SOP8L封装

芯茂微LP6656

LP6656 是一款 CRM 控制模式的功率因数校正控制器。重载工作于 CRM 模式,中载/轻载工作于 DCM模式,且轻载会进 SKIP。LP6656 采用过零检测方式,实现 CRM 和 DCM 模式下的谷底导通; 带载反馈控制导通时间,导通时间随带载的减小而减小。

LP6656 集成多种保护功能,包括 VCC 欠压保护(UVLO)、输入欠压保护(Brown-out)、输出软过压保护(SOVP)、输出快速过压保护(FOVP)、输出第二过压保护(OVP2)、输出欠压保护(UVP)、CS 过流保护(OCP)、CS 过压保护(OVS)以及过温保护(OTP)确保系统安全可靠地工作。

Chipown芯朋微

芯朋微PN6811

PN6811是一款高集成度的图腾柱无桥功率因数校正(PFC)控制芯片,专为提高系统效率和优化热管理而设计。该芯片采用固定导通时间(FOT)控制机制,支持在临界导通模式(CRM)和不连续导通模式(DCM)下运行,可有效降低功率器件的开关损耗和提升整体性能。外部器件数量少,设计灵活,便于优化布局和降低热设计的复杂性,特别适合高效功率转换和高密度应用场景。

PN6811内置多项核心功能,包括高效的自适应死区控制和频率切换功能,以优化轻载效率并降低待机功耗。同时,芯片集成了全面的保护机制,包括VCC欠压保护、输出过压保护、交流欠压保护、过温保护、过流保护以及短路保护等,确保运行的稳定性和安全性。芯片支持135kHz、270kHz和500kHz的三档频率切换,满足不同应用场景需求,并通过准谐振模式(ZVS)实现开关损耗的进一步降低。其内置低功耗模式和低电流谐波特性,使其在高能效标准下表现出色。PN6811采用QFNWB6×8-40L封装,适用于适配器和充电器等领域。

芯朋微PN8280

PN8280是一款功率因素校正(PFC)控制器,可与LLC通讯实现启动时序和系统的保护。内部集成了软启动和软停止功能,具有精确的反馈电压调整,待机功耗非常低,并且具备快速锁定重启机制。为了提高整个系统的效率,PN8280在低负载情况下能够进入间歇工作模式。

PN8280还可以与flyback或LLC控制芯片一起设计,以实现高效可靠的电源。其适用于各种领域,包括台式机、一体机电源、LCD电视电源、笔记本适配器等。适用的功率范围为90W至500W,采用SOP8封装。

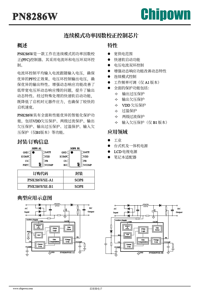
芯朋微PN8286W

PN8286W是一款专为连续模式功率因数校正(PFC)设计的高性能控制芯片,采用电流环和电压环双环控制架构,支持快速启动和动态特性优化,能够有效提升功率因数并降低电流谐波。芯片内置输入欠压保护、输出欠压保护、过温保护等多重保护机制,通过连续模式控制技术实现高效率和高精度运行,并满足现代电源设计对能效和稳定性的严格要求。

PN8286W支持精准的功率因数校正和动态性能调节,优化轻载和满载情况下的系统性能,同时通过频率控制机制提升整体效率并降低EMI干扰。该芯片采用SOP8封装,适用于工业电源、台式机电源、LCD电源模块和笔记本适配器等应用领域。

Fantastichip梵塔

梵塔FAN6601

FAN6601是一款高性能双模式AC/DC控制器,具有高集成度和高效率,表现出优秀的THD性能,适用于Boost PFC变换器。其支持临界导通模式(CRM)和断续模式(DCM)自适应切换,CRM模式可减少MOSFET开关损耗并优化EMI性能,DCM模式则通过调节开关频率提升转换器效率。FAN6601集成了丰富的功能与保护机制,支持数字环路和外围电阻优化,提供了过流保护(OCP)、短路保护(SCP)、过载保护(OLP)、欠压锁定(UVLO)、过温度保护(OTP)和过电压保护(OVP)等全面保护。

梵塔FAN6616

FAN6616是一款集成了多种功能的图腾柱PFC控制器,它采用基于峰值电流控制的CCM/CRM/DCM多模式工作机制,具备自适应DCM谷底切换工作能力,支持超过300kHz的高频操作,并通过过零点软起控制技术,实现平滑的交流电流过零点,减少开关损耗。此外,FAN6616还支持UART在线通讯,具有功率计功能,内置BOOST Follower功能,允许输出电压跟随输入电压,同时具备抗浪涌设计,增强了电源系统的稳定性和可靠性。

FAN6616还提供了智能PF补偿,满足80 PLUS钛金认证级别的要求,确保在额定电压下10%至100%的全功率范围内总谐波失真小于10%。芯片内置的频率抖动功能有助于优化EMI特性,减少电磁干扰。此外,FAN6616还具备可编程的CBC反向电流保护,防止电流倒灌,以及可配置的X-cap放电功能,确保电源安全。集成的MTP和GUI允许用户方便地配置各种参数,如工作模式、模式选择阈值、过零死区等。为了进一步提高系统的安全性,FAN6616还提供了全面的保护功能,包括输入过压保护、输入欠压保护、输出过压保护、输出欠压保护、CS短路保护和过温保护等,确保电源系统在各种条件下都能稳定运行。FAN6616采用Shunt电流采样,采用QFN4x4封装。

梵塔FAN6618

FAN6618是一款集成了多种功能的图腾柱PFC控制器,它采用基于峰值电流控制的CCM/CRM/DCM多模式工作机制,具备自适应DCM谷底切换工作能力,支持超过300kHz的高频操作,并通过过零点软起控制技术,实现平滑的交流电流过零点,减少开关损耗。此外,FAN6618还支持UART在线通讯,具有功率计功能,内置BOOST Follower功能,允许输出电压跟随输入电压,同时具备抗浪涌设计,增强了电源系统的稳定性和可靠性。

FAN6618还提供了智能PF补偿,满足80 PLUS钛金认证级别的要求,确保在额定电压下10%至100%的全功率范围内总谐波失真小于10%。芯片内置的频率抖动功能有助于优化EMI特性,减少电磁干扰。此外,FAN6618还具备可编程的CBC反向电流保护,防止电流倒灌,以及可配置的X-cap放电功能,确保电源安全。集成的MTP和GUI允许用户方便地配置各种参数,如工作模式、模式选择阈值、过零死区等。为了进一步提高系统的安全性,FAN6618还提供了全面的保护功能,包括输入过压保护、输入欠压保护、输出过压保护、输出欠压保护、CS短路保护和过温保护等,确保电源系统在各种条件下都能稳定运行。FAN6618采用霍尔电流采样,采用QFN4x4封装。

梵塔FAN6622

FAN6622是一款高性能双相交错并联Boost PFC控制器,具有高集成度和高效率,提供出色的功率因数(PF)和总谐波失真(THD)表现。其双相交错结构适用于大功率应用,降低直流损耗并提高运行效率。芯片集成高精度相位控制,自动实现180度交错运行,优化电流纹波并减小EMI滤波器和输出电容的尺寸。它支持临界导通模式(CRM)和断续模式(DCM),并通过相屏蔽和Burst控制等功能进一步优化轻载效率。内置MTP程序提供丰富配置选项,实现系统性能优化,且集成全面的可恢复保护模式,包括欠压、过压、过流和过温保护等。

梵塔FAN6631

FAN6631是一款高性能多模式AC/DC控制器,具有高集成度和高效率,主要用于Boost PFC变换器,表现出色的总谐波失真(THD)。它支持连续模式(CCM)、临界导通模式(CRM)和断续模式(DCM),可在工频半波内自适应切换,优化MOSFET电流峰值和开关频率,从而提高变换器效率。FAN6631集成有源桥驱动、母线电压跟随及X-Cap放电功能,简化外围设计并提升系统效率。芯片还内置CCM抖频技术,提供优良的EMI性能,且具备全面的保护功能,包括过流、短路、过载、欠压、过温和过压保护等。

Hynetek慧能泰

慧能泰HP1010

为了实现图腾柱无桥 PFC 的高效要求并克服它带来的各种挑战,慧能泰推出了业界首款图腾柱无桥 PFC 专用数字控制器 HP1010,其数字架构基于高速数字状态机架构,并集成了高性能模拟前端以及高速比较器,确保了图腾柱无桥 PFC 的高性能实时控制。HP1010 提供的逐周期限流保护 (CBC) 可有效避免因电源电压异常波动过程中引起的过电流问题,浪涌电压保护功能可以使在浪涌过电压尤其是正半周反向雷击、负半周正向雷击时快速关断慢速同步整流管,有效增强图腾柱无桥 PFC 的稳定性和可靠性。此外,HP1010 还集成了丰富的可编程保护功能,包括:输入电压过压/欠压保护、输出电压过压/欠压保护、输出反馈电压开路保护等,保护功能参数与使能均可独立配置。

HP1010 具备智能切换模式(CCM、DCM和Burst Mode),以适应不同负载条件下的需求,并实现良好的轻载效率。HP1010 支持开关频率延展功能,可以有效提升图腾柱无桥 PFC 电源系统的电磁干扰(EMI)性能。仅需通过图形用户界面(GUI)软件即可对芯片功能进行设定以满足新方案的需求,加速产品设计和上市时间。

作为业界首颗图腾柱无桥 PFC 数模混合专用控制器,灵活的设计特点,使其可广泛应用云计算/服务器电源、高性能计算机、5G/电信电源、工业电源、超高密度  (UHD)  电源等电源系统。

慧能泰HP1011

HP1011是一款高度灵活的数字功率因数校正(PFC)控制器,专为驱动双相交错PFC级设计。整流二极管桥和双相交错升压转换器的每一相都包含一个以PWM开关频率驱动的快速切换级和一个快速恢复二极管,组成双相交错PFC。HP1011在轻载条件下支持关闭一个PWM通道,从而实现轻载高效率。该控制器提供输入电压、电流和功率的RMS值,并通过I2C和UART接口将这些信息传输给微控制器。HP1011由单一的3.3V电源供电,采用4mm x 4mm QFN-24L封装,工作环境温度范围为-40°C至+125°C。

慧能泰HP1013

HP1013 是一款高度灵活的数字功率因数校正 (PFC) 控制器,集成了双通道低侧栅极驱动器,专为驱动双相交错 PFC 级设计。整流二极管桥和双相交错升压转换器的每个快速开关臂都在 PWM 开关频率下驱动,并通过一个快速恢复二极管组成双相交错 PFC。HP1013 支持在轻载条件下关闭一个 PWM 通道,从而在轻载时实现高效率。HP1013 提供输入电压、电流和功率的有效值(RMS),通过 I2C 接口可以将这些信息传送给微控制器。

HP1013 需要独立的电源为 VDD 和 VCC 供电。该器件采用 7.8 mm x 8.2 mm 的 SSOP-24L 封装,适用于 −40°C 至 +125°C 的环境温度范围。

慧能泰HP1016

HP1016是一款高性能CrM模式Boost PFC控制器,采用COT控制方案,无需无线电压检测即可实现接近单位的功率因数。其设计支持与XX5072B直接Bom to Bom替代,并通过无需辅助绕组的波谷导通方式显著降低开关损耗。同时,HP1016集成了动态环路切换功能,以提升系统的响应速度,并具备自适应DCM降频模式和轻空载Burst模式,进一步优化待机功耗表现。通过负向电流补偿技术,HP1016在降低谐波总失真(THD)方面表现优异。

此外,该控制器支持软启动时间的灵活配置,确保平滑启动。为了保障系统运行安全,HP1016提供全面的故障保护功能,包括VCC过压保护、欠压保护、输出过压保护、逐周期电流限制及内置过温保护。其小巧的SOT23-6封装设计便于集成,适用于高效能电源设计的多种应用场景。

慧能泰HP1017

HP1017是一款高性能的CrM模式Boost PFC控制器,采用先进的COT控制方案,无需无线电压检测即可实现接近单位功率因数。其设计支持与XXX1622BCC的Pin to Pin兼容替代,提供灵活的无辅助绕组或辅助绕组配置,通过波谷导通有效降低开关损耗。该控制器集成动态环路切换功能,以显著提升响应速度,并具备自适应DCM降频模式和轻空载Burst模式,在保持高效运行的同时极大降低待机功耗。

此外,HP1017采用负向电流补偿技术,在优化谐波总失真(THD)方面表现出色,并支持灵活配置软启动时间,以满足多种应用需求。为保障系统安全,HP1017配备全面的故障保护机制,包括VCC过压保护、欠压保护、输出过压保护、逐周期电流限制和内置过温保护,确保设备在多种工况下稳定可靠运行。

慧能泰HP1018

HP1018是一款高性能的CrM模式Boost PFC控制器,采用COT控制方案,无需无线电压检测即可实现接近单位功率因数。其设计支持与XXX28056的Pin to Pin兼容替代,并通过无辅助绕组方式实现波谷导通,从而有效降低开关损耗。

HP1018集成动态环路切换功能,显著提升系统的响应速度,同时具备自适应DCM降频模式和轻空载Burst模式,大幅降低待机功耗。其负向电流补偿技术优化了谐波总失真(THD),并支持灵活的软启动时间配置,以适应多样化的应用需求。为了确保运行的安全可靠,HP1018提供全面的故障保护功能,包括VCC过压保护、欠压保护、输出过压保护、逐周期电流限制以及内置过温保护。小巧的SOT23-6封装设计使其易于集成,是高效能电源设计的理想选择。

Leadtrend通嘉

通嘉LD7580x

通嘉科技推出新一代高性能双相交错并联的全数字PFC控制器LD7580x系列,适用于纤薄型液晶显示器、笔记本适配器、游戏主机等高效PFC解决方案。该系列具备分相管理功能,提升电容寿命及系统可靠性,支持GUI刻录功能以灵活调整参数,并采用限频和打嗝模式设计以提升轻载及待机效率。

LD7580x系列全数字控制无需外接补偿电容,集成动态加速功能,能有效抑制突波并快速恢复电压。LD7580x通过混合模式升压控制和THDi/PF补偿机制,实现高功率因子、低谐波失真。控制器在重载时操作于CRM模式,降低切换损耗,而在轻载时切换至DCM模式,提升轻载效率。该系列还集成了全面的保护机制,并拥有通嘉自有专利,保障电源供应器的优势和亮点。

通嘉LD7597

LD7597是一款采用电流模式的PFC控制器芯片,可在临界导通(CRM)或间断导通(DCM)模式下运行。它内置了用于改善各种工作模式的THDi的电路。该控制器以DCM操作为基础,采用频率限制方法来提高在轻负载条件下的效率。

LD7597还集成了多种保护功能,包括过压保护(OVP)、断电/上电保护、饱和保护、欠电压保护(UVP)、过温保护(OTP)、接地断路保护以及过电流保护(OCP),并且具备高/低线路补偿功能,可以有效保护系统,防止因偶发故障而造成损害。

通嘉LD7593DA

通嘉LD7593DA是一款工作在转换模式的电压模式 PFC 控制器,具有多种集成保护功能,例如 OVP、OCP 和内部 OTP。

通嘉LD7593DA采用SOP-8封装,具有用于功率因数校正的转换模式。通过零电流开关实现高效率和低开关噪声。感应交流输入电压以补偿高和低交流输入电压之间的 OCP和PF值。

通嘉LD7593AX/BX

LD7593AX/BX是一系列采用电压模式的PFC控制器,运行在过渡模式下,并集成了多种保护功能,包括过压保护和过电流保护,可大大减少了周边元件数量,封装为SOT-26,非常适用于低成本应用。

LD7593AX/BX采用过渡模式进行功率因数校正,通过零电流开关实现高效性能并降低开关噪声。精心设计的CS引脚集成了电感电流限制、零电流检测(ZCD)以及第二级过压保护(2nd OVP)功能。特别设计的ZCD检测方法消除了对ZCD辅助绕组的需求。

MAXIC美芯晟

美芯晟MT9570

美芯晟基于在电源模拟芯片行业的多年耕耘,推出增强版PFC控制器MT9570,该芯片特点是优化的总谐波失真(THD)性能,从而轻松实现PF>0.99,THD<5%@满载/AC230V,满足IEC61000-3-2标准,同时系统方案支持调光应用,50%负载THD<6%,10%负载THD<20%。

美芯晟MT9570是一款高功率因数,低THD,非隔离,升压型恒压驱动芯片,其VCC电压范围极宽,使其能适应各种不同的电源环境,无论是在工业生产还是日常生活中,都能轻松应对。MT9570内置THD补偿功能,轻载时具有优异的PF和THD;同时采用增强型EA,负载突变对输出电压影响小,具有优异的动态性能,能在驱动其他设备时提供高效且无噪声的电力,而且在开机启动或负载切换时也能保持稳定的性能。

MT9570集成EN待机功能实现超低待机功耗,实现静态电流13uA,采用增强型EA,在启动和动态负载期间还具备更小的过冲/下冲,集成误差放大器易于环路设计,为广大客户工程师朋友提供性能可靠的PFC电源国产替代解决方案,可广泛应用于USB-PD充电器、AC-DC适配器、LED驱动器、工业电源、电动工具等领域。

MERAKI茂睿芯

茂睿芯MK2554

MK2554 系列是用于高性能 AC/DC 电源系统的连续导通模式 (CCM) 功率因数校正 (PFC) 控制器。通过多模式控制策略,MK2554 能在不同的工作条件下实现超低谐波失真 (THD) 和接近单位的功率因数。开关频率内部固定,MK2554A 型号通过频率抖动提供更好的 EMI 性能。

MK2554 的工作电压范围广,从 11V 到 28V,适用于各种应用场景。MK2554 集成了反馈和检测引脚的开路/短路保护功能,减少系统损坏的风险。MK2554 还具备其他系统级保护功能,包括峰值电流限制、输入欠压检测、输出过压和欠压检测。精确的参考电压提供了可靠的保护阈值,内部钳位电路将栅极驱动电压限制在 15.5V 以下。

茂睿芯MK2554A

MK2554A 系列是用于高性能 AC/DC 电源系统的连续导通模式 (CCM) 功率因数校正 (PFC) 控制器。通过多模式控制策略,MK2554A 能在不同的工作条件下实现超低谐波失真 (THD) 和接近单位的功率因数。开关频率内部固定,并提供频率抖动以改善 EMI 性能。

MK2554A 的工作电压范围广,从 11V 到 28V,适用于各种应用场景。MK2554A 集成了反馈和检测引脚的开路/短路保护功能,降低系统损坏的风险。同时还具备其他系统级保护功能,包括峰值电流限制、输入欠压检测、输出过压和欠压检测。精确的参考电压提供了可靠的保护阈值。内部钳位电路将栅极驱动电压限制在 15.5V 以下。

茂睿芯MK2552系列

MK2552 是一款临界导通模式(CrM)PFC控制器,专为高性能 AC/DC 电源系统设计。它具有高度线性的乘法器和谐波失真优化器,能够在不同工作条件下实现超低谐波失真(THD)和接近于单位的功率因数。

MK2552支持 11V 至 30V 的宽工作电压,在轻载条件下可进入不连续导通模式(DCM),超低启动电流和优化的 VCC 欠压保护使其非常适合自供电系统。MK2552 还具备智能保护功能,包括软启动和软停机保护、电压跌落和欠压保护、智能高/低线过流保护等,应用领域涵盖 AC/DC 适配器、工业电源、电视、桌面电脑和照明设备等,采用SOP-8封装。

茂睿芯MK2553系列

MK2553 是一款临界导通模式(CrM)PFC控制器,专为高性能 AC/DC 电源系统设计。它具有高度线性的乘法器和谐波失真优化器,能够在不同工作条件下实现超低谐波失真(THD)和接近于单位的功率因数。

MK2553 可以在11V至30V的宽电源电压范围内工作。低启动电流和VCC欠压保护使自供电系统启动更容易。在侧重于轻载效率的应用中,MK2553可以选择进入不连续导通模式(DCM)。在模式下,开关频率超过频率阈值时,电路以DCM模式运行,并实现谷底导通。MK2553内置直驱E-GaN驱动器,其智能保护功能和策略可以有效地降低GaN电应力,提高系统可靠性,如软启动和软停机保护、输入电压欠压保护、智能高/低压过电流保护等。

Power Integrations

HiperPFS-5

根据PI高级培训经理Jason Yan介绍,PI这款全新的PFC控制器HiperPFS-5与市面上常见的PFC控制器有别,其内置了750V PowiGaN功率开关,在90-308Vac输入时均有优异的PFC性能,230Vac满载时拥有98.3%的效率。

HiperPFS-5采用准谐振(QR)非连续导通模式(DCM)控制技术,在不同输出负载、输入电压和工频周期内对开关频率进行调整。QR模式的DCM控制可减低开关损耗并可使用低成本的升压二极管;并且DCM模式相较于传统的临界导通模式(CRM)升压PFC电路,升压电感尺寸减小一半。

芯片控制引擎还具有功率因数增强功能(PFE),即在高压输入轻载情况下,控制引擎会对输入电流的波形进行微调,以补偿输入端EMI滤波电容及电路母线两端的去耦电容对功率因数及谐波电流造成的影响。这样可以保证即使在轻载情况下,功率因数也会高于0.96。

此外,该芯片还集成了X电容放电功能、自供电、无损电流检测等功能,外围电路精简,仅需25颗器件即可完成PFC电路设计。

PI高级产品营销经理Edward Ong表示:“在OEM原厂和非原厂供应商竞相为移动设备推出最快、最小、最通用的USB PD充电器的背景之下,HiperPFS-5 IC可以为工程师提供关键优势。我们做到了将PI特有的PowiGaN开关与准谐振、变频非连续导通模式升压PFC拓扑结构相结合。而如果将HiperPFS-5 IC与我们新推出的HiperLCS2芯片组或InnoSwitch4-CZ有源钳位反激IC搭配使用,设计工程师可以轻松超越最严格的效率标准,同时将物料清单缩减一半,设计出精致小巧的超快速充电器。”

SOUTHCHIP南芯

南芯SC3201

南芯科技SC3201是一种用于升压变换器的功率因数校正(PFC)控制器,采用多模式控制策略,无需在Boost电感上添加辅助绕组,就可以实现精确的谷底检测,适合于宽输出电压场景,大大减少外围器件。

南芯科技SC3201采用SOT23-6封装,VDD支持9-30V,SC3201不仅支持VFB过压保护、VDD欠压保护、周期限流保护、超高温保护等多重保护措施,还支持第二级独立的过压、欠压、过流保护。可用于USB-PD充电器,AC-DC适配器,LED驱动器、工业电源、电动工具等领域,提供SOT23-6封装。

应用案例:

充电头网总结

USB PD3.1的推出,提升了充电器的输出功率,拓展了使用场合。功率的提升也对充电器带来了更多的要求,其中PFC就是强制要求的一环。

PFC的加入可以减小初级电容充电对电网的影响,同时升压输出还可以减小初级电容的容量,从而来减小大功率充电器中电容所占的体积。并且得益于第三代半导体材料的普及,PFC电路可以使用氮化镓开关管配合碳化硅二极管,以提升工作频率,从而减小PFC升压电感体积,提高功率密度。

目前百瓦级别的充电器几乎已标配PFC电路,充电头网通过实际拆解发现,采用第三代半导体,以高频运行的PFC电感明显小于传统硅器件方案。第三代半导体的高效率优势,还降低了充电器的散热需求,减小充电器体积。

加载中...