京城股份业绩预告:同比扭亏为盈!
北极星电力网
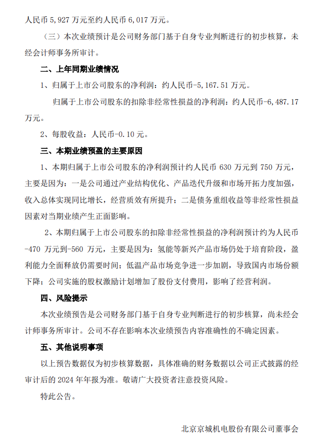
1月21日, 京城股份 公布,预计公司2024年年度实现归属于上市公司股东的净利润为约人民币 630万元到人民币750万元,同比将实现扭亏为盈。预计公司2024年年度实现归属于上市公司股东的扣除非经常性损益的净利润为亏损约470万元到人民币560万元。
公告称,预期盈利主要原因:一是公司通过产业结构优化、产品迭代升级和市场开拓力度加强,收入总体实现同比增长,经营质效有所提升;二是债务重组收益等非经常性损益因素对当期业绩产生正面影响。
预计扣非净亏损主要是因为:氢能等新兴产品市场仍处于培育阶段,盈利能力全面释放仍需要时间;低温产品市场竞争进一步加剧,导致国内市场份额下降;公司实施的 股权激励 计划增加了股份支付费用,影响了经营利润。
北京 京城机电股份 有限公司旗下拥有北京天海工业有限公司(以下简称“天海工业”),天海工业是拥有七个专业气体储运装备生产基地(天海氢能、上海天海、天津天海、宽城天海、明晖天海、天海低温、江苏天海)及一个美国公司的集团公司。其中天海氢能专业从事碳纤维缠绕气瓶Ⅲ型瓶、IV型瓶、LNG加气站、气化站、加氢站、高空作业车改装等业务。