新浪财经

【产业图谱】深度!2025年苏州市“1030”产业体系全景分析(附产业体系、产业政策、产业布局图谱、产业发展现状、产业发展规划)

前瞻网

关注

转自:前瞻产业研究院

行业主要上市公司聚灿光电、苏州天脉、亨通光电、维信诺、东山精密东方盛虹

本文核心数据:工业产值、工业投资额、灯塔工厂、国家先进制造业集群等

苏州市“1030”产业体系梳理

——苏州市产业体系政策变动

2022年苏州市委市政府“一号文件”,《苏州市推进数字经济时代产业创新集群发展的指导意见》正式发布,明确提出将重点聚焦电子信息、装备制造、生物医药、先进材料四大主导产业,加快形成具有国际竞争力和全球影响力的创新集群,争创国家区域科技创新中心,打造全国“创新集群引领产业转型升级”示范城市。

——苏州市“1030”产业体系梳理

2024年1月3日,苏州全市推进新型工业化提出,遵循创新、智能、绿色、安全的产业发展方向,围绕“1030”(即10个重点产业集群和30条重点产业链)产业体系,深入推进新型工业化,加快构建“1030”产业体系。

苏州市“1030”产业体系空间布局

苏州市下辖姑苏、虎丘、吴中、相城、吴江5个区及苏州工业园区(功能区,非行政区划建制),代管常熟、张家港、昆山、太仓4个县级市。当前苏州市全力打造先进制造业基地,围绕电子信息、装备制造、先进材料、生物医药等产业发展。

苏州市“1030”产业体系发展现状

——苏州市工业产值突破4万亿,全国第三

苏州市工业持续发展。2021年苏州市规上工业总产值突破4万亿。2023年工业总量迈上新台阶,全年规模以上工业总产值超4.4万亿元,达到44343.9亿元,比上年增长3.6%。

——苏州市工业投资稳步提升,占比超30%

苏州市工业投资占比提升。随着苏州市固定资产投资的变动,全市工业固定资产投资波动变化,2020年以来有小幅增加趋势。2023年,苏州市固定资产投资6031.2亿元,其中工业投资1881.21亿元,占比31.2%,有明显上升。

苏州市积极引导企业加大研发投入,加快向创新型企业转型。2023年苏州市企业研发经费投入860亿元,占GDP比重3.48%,R&D经费支出占GDP比重4.10%,仅低于北京、深圳、上海三市。固定资产工业投资中,以工业技术改造投资、工业设备投资、高新技术产业投资为主。

——苏州市工业体系较为完备,集群化引领

苏州市工业体系较为完备,是长三角地区乃至国内很多产业循环的发起点和连接点。除3个国家先进制造业集群、2个国家级中小企业特色产业集群外,苏州还获评国家新型工业化产业示范基地9个,数量居全省第一。

——苏州市数实融合加快推进,数智化赋能

培育建设首批22家数字经济特色产业园区,建成全省首个区块链测评中心。新增国家“数字领航”企业3家;新增国家级智能制造示范工厂3家,累计7家。年末国家级工业互联网“双跨”平台累计16家,创成首个本土国家级工业互联网“双跨”平台。新增省级智能工厂16家,累计40家;新增省级示范智能车间160个,累计838个;新增省级领军服务机构22家,累计81家。新增全球“灯塔工厂”2家,累计7家。

——苏州市加速推进项目落地,精准化扶持

2023年省科技成果转化专项资金项目,苏州市23项项目获批立项、占全省总数(85项)的27%,获省资助经费2.05亿元,立项数和省资助经费金额均列全省第一。

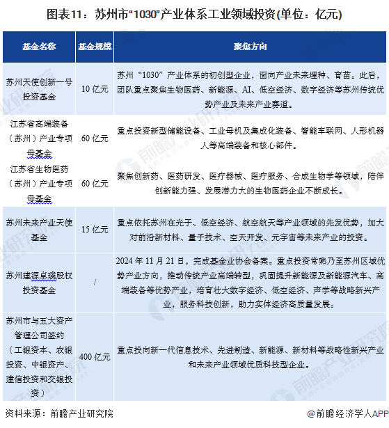
苏州市“1030”产业配套发展现状

——资金支持配套

苏创投集团与江苏高投集团签约其中三支落户苏州的专项基金,基金总规模达到135亿元。此次集中签约标志省级母基金由“组建阶段”进入“实操阶段”,首批14支产业专项基金将陆续组建落地和投资运作。

——科技研发配套

苏州市加快构建高质量教育体系,着力提高人才培养质量,打造职业教育创新发展新高地。围绕“1030”产业体系建设,聚焦新一代信息技术、高端装备、高端纺织等产业集群和产业链需求,联合高水平高等学校、职业学校上下游企业等产教资源,首批遴选并支持建设10个苏州市优秀行业产教融合共同体。以高端纺织先进制造业为例,其“高端纺织智造工程技术研究中心”“高端纺织智造虚拟仿真实训中心”,建成省级以上技术平台23个,产生直接经济效益超亿元。

苏州市“1030”产业体系发展前景及规划

——苏州市“1030”产业体系发展前景

苏州加快构建“1030”产业体系(即10个重点产业集群和30条重点产业链)产业体系,用3年左右时间,力争形成电子信息、高端装备、先进材料、新能源4个万亿级产业,规上工业产值达5万亿。到2035年,基本形成具有世界一流竞争力的现代工业体系,奋力打造全球具有领先地位的“智造之城”。

——苏州市“1030”产业发展规划

苏州围绕“1030”产业体系明确未来积极推进八大方向工作。提升产业链综合竞争力、推动产业结构优化升级、增强产业科技创新能力、构建企业梯度培育体系、促进数实经济融合、推广产业绿色低碳发展、实现制造业跨领域融合发展、完善提高产业治理能力等八大方向。

更多本行业研究分析详见前瞻产业研究院《苏州市数字政府市场深度调研与投资战略规划分析报告》

同时前瞻产业研究院还提供产业新赛道研究、投资可行性研究、产业规划、园区规划、产业招商、产业图谱、产业大数据、智慧招商系统、行业地位证明、IPO咨询/募投可研、专精特新小巨人申报、十五五规划等解决方案。如需转载引用本篇文章内容,请注明资料来源(前瞻产业研究院)。

更多深度行业分析尽在【前瞻经济学人APP】,还可以与500+经济学家/资深行业研究员交流互动。更多企业数据、企业资讯、企业发展情况尽在【企查猫APP】,性价比最高功能最全的企业查询平台。

加载中...