新浪财经

警方辟谣村民安装光伏被骗100万!农村光伏谣言四起原因何在?

北极星分布式光伏

关注

近日,(浙江台州)临海市公安局网安大队在网络巡查中敏锐发现并成功查处了一起网络谣言案件。

两名涉案人员谢某和蔡某,为提高某新能源公司光伏业务的关注度,不惜编造“尤溪镇村民光伏被骗”的虚假信息,并在短视频平台上大肆发布。

该视频迅速吸引了大量流量和关注,给当地光伏安装业务带来了不良影响。

尤溪镇平安法治办公室主任蔡达经调查后表示并未发现村民被骗的情况,视频内容纯属捏造。

谢某和蔡某对此表示悔过,并承诺今后将严谨制作视频内容,不再追求不实流量。目前,两人已被临海市公安局依法给予行政处罚。

无独有偶,去年4月,网民张某某因个人情绪郁闷,在某短视频平台发布“光伏发电有辐射,方圆十公里寸草不生,整个村子都不能住人了,甚至整个镇都要搬迁”的荒谬言论。

该视频迅速传播,点赞108人,评论55条,收藏13人,转载22人,浏览量高达3.4万人次,引起了社会恐慌,造成了不良影响。

违法嫌疑人张某某因虚构事实扰乱社会秩序,被宜章县公安局白石渡派出所依法给予行政处罚。

!

造谣者将受到法律严惩

《中华人民共和国治安管理处罚法》第二十五条规定,散布谣言、谎报险情、疫情、警情或者以其他方法故意扰乱公共秩序的,将受到法律的严惩。

谣言四起原因

户用光伏

根据国家能源局发布的历史数据显示,2022年我国户用光伏市场迎来了爆发式增长,新增装机容量达25.25GW;2023年更是突飞猛进,新增装机43.48GW,创下历史新高。

2024年1~9月户用光伏新增装机22.8GW,虽不及2023年同期数据,但市场依然拥有超过1600GW的庞大容量,农村户用光伏具备巨大的增长空间和发展潜力,也伴随着农村光伏的谣言应运而生

01

首先,由于村民对光伏发电技术了解有限,对光伏系统的运作原理、经济效益以及环保价值缺乏科学认识。使得一些例如的未经证实的消息和谣言一旦出现,得以在村民中迅速传播。“光伏电站有辐射”“光伏电站建成之后,村里的土地寸草不生”等类似虚假信息容易让一些村民信以为真,帮助传播,散布。可见,一些农户对光伏基础知识了解不深也是造成谣言广泛流传的原因。

02

其次,农村户用光伏开发背后的暴利是驱动这些电站开发人员散播虚假信息的重要因素。

近年来,得益于政策的积极扶持,农村户用光伏市场迎来了前所未有的热潮,众多参与者纷纷涌入。不少“新进者”认为,投资户用光伏只需要租下几户村民的屋顶安装上光伏板子,投入最多小几百万,且投资资金来源的70%是银行或者其他融资平台的贷款。如果投到一个优质项目最快5年就能回本,资源条件差一些的项目回本周期也超不过10年,光伏电站寿命一般是25年以上,以此来看投资一个光伏项目有20多年的时间都是“躺着赚钱”

村民想从户用光伏投资中来赚取高额利润,让一些不法商家也趁虚而入,利用村民的无知对光伏电站的收益进行虚假宣传,误导农户投资建设质量差,收益低的光伏电站,最后这些电站都成为了农户手中的“垃圾资产”。

03

再者,户用光伏存弊,让谣言有机可乘。

除了上面提到了一些不良开发商利用村民对系统产品质量缺乏良好认知,将问题产品以次充好流入户用市场。

还有部分代理商为追求利润出现“抢装”、“大干快上”等现象,忽略电站质量。有些代理商在向消费者推销产品时过度承诺,不考虑实际情况,严重损害了村民的利益。

部分区域变电站的扩容速度赶不上电站扩容速度,电网输送能力出现瓶颈;

户用光伏电站施工质量暂无统一的国家规范性标准

农村户用运维难度大,户用光伏电站单体规模小、分布广等问题也给谣言的传播提供了土壤。

如何避免上当受骗?

户用光伏

那么,村民在户用光伏开发过程中如何避免上当受骗呢?

◆核实企业资质和信誉:在选择光伏开发企业时,应查验其营业执照、资质证书等,确保企业有良好的信誉和正规的经营许可

◆详细了解合同条款:签订任何合同之前,应仔细阅读合同条款,特别是关于设备规格、质量标准、安装质量、售后服务以及价格条款等对于模糊不清或不利于消费者权益的条款,应要求明确说明或修改。

◆谨慎对待高额回报承诺:对于那些承诺高额回报的投资或项目,应谨慎对待,理性分析。记住,合理的投资回报通常与风险成正比,过高的回报往往伴随高风险。

◆咨询专业人士和政府部门:在决定之前,可以咨询专业人士或相关部门(如当地的能源管理部门),以获取更准确的信息和建议

◆关注项目适用性:确保光伏电站的安装地点适合安装光伏板,考虑当地的气候、日照情况、屋顶结构和维护条件等因素

◆保护个人信息:在合作过程中,注意保护个人信息,避免个人身份证等敏感信息被不法分子利用

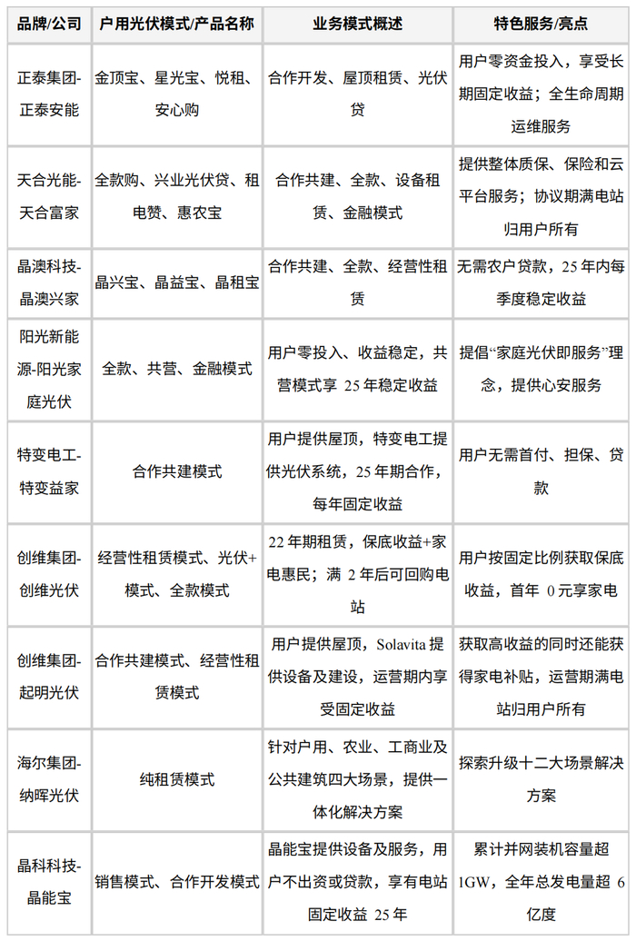
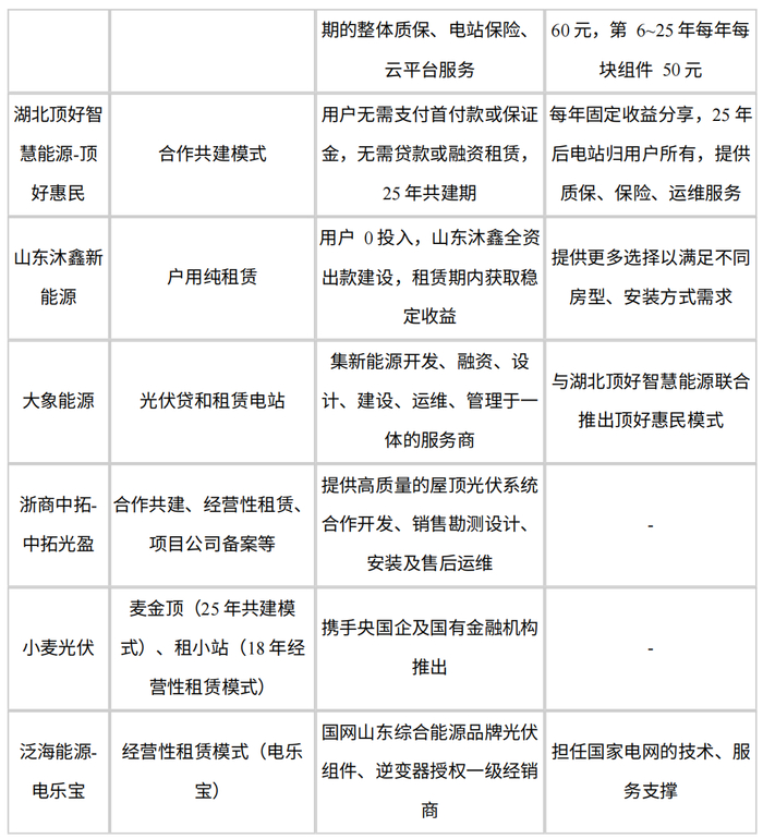
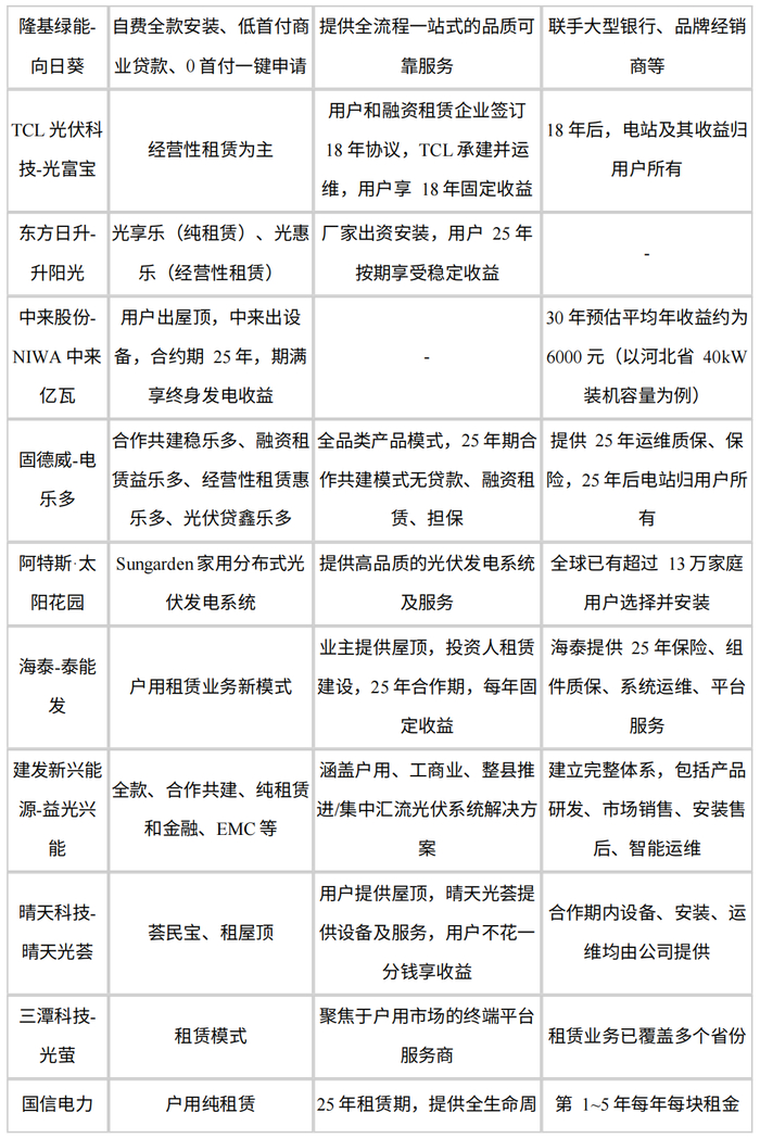
除此之外,北极星分布式光伏将【市场主流户用光伏品牌及合作共建租赁模式】相关信息整理如下,供业内人士参考

北极星分布式光伏整理

(北极星分布式根据公开渠道整理,如有遗漏或错误,可以联系小编更正)

加载中...