新浪财经

免费!北交所推出企业并购重组应注意的税务、法律问题等系列网络课程

企业上市

关注

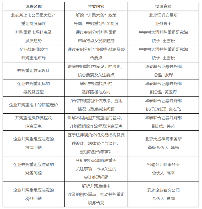
中关村大河并购重组研究院院长王雪松,通过案例分析并购重组市场特点及发展趋势,同时讲解企业战略调整与并购重组布局中的企业收购战略及整合要点。

华泰联合证券的多位专家也将深入剖析,并购部总监张辉讲解并购重组方案设计的原则、核心要素及关注要点;副总监黄玉海解析并购重组标的选择路径与方向;执行总经理栾宏飞介绍并购重组评估方法、应用情况与重点关注问题;副总监关芮讲解不同类型并购重组的差异、操作流程及注意要点。

北京大成律师事务所高级合伙人韩光将从法律视角介绍企业并购重组中交易结构及流程设计、法律文件与谈判、重组后整合等法律问题;

容诚会计师事务所合伙人高平会分析企业并购重组财务尽调阶段重点关注事项及审核关注的会计处理问题;

安永企业咨询公司合伙人肖彪则聚焦于解析并购重组中涉及的税务重点,推动并购重组税务合规。

1节并购重组操作流程及注意要点

2节企业并购重组标的寻找及匹配

3节企业并购重组中的估值定价

4节并购重组方案设计

5节企业并购重组应注意的法律问题

6节企业并购重组应注意的财务问题

7节企业并购重组应注意的税务问题

关于推出“并购重组促进创新型中小企业高质量发展”系列网络课程的通知

2025-01-15A-A+

为深入贯彻新“国九条”对活跃并购重组市场的要求,积极落实证监会《关于深化上市公司并购重组市场改革的意见》(以下简称“并购六条”),更好发挥资本市场在企业并购重组中的主渠道作用,北京证券交易所、全国股转公司推出“并购重组促进创新型中小企业高质量发展”系列网络课程。现将相关事项通知如下:

一、课程概览

本系列网络课程由并购重组监管政策、宏观环境、实务操作三个模块组成,设置《北交所上市公司重大资产重组制度解读》《并购重组市场特点及发展趋势》《并购重组方案设计》等10门课程,邀请北交所业务骨干,并购重组研究机构、证券公司、会计师事务所、律师事务所等市场一线专家授课,传递并购重组监管理念,剖析并购重组市场特点,分享实操难点解决方案,旨在激发企业并购重组活力,提升并购重组质量。课程具体内容详见下表。

二、观看方式

三、温馨提示

1.本次培训不收取任何费用;

2.咨询电话:400-626-3333

北京证券交易所、全国股转公司

2025115

1节并购重组操作流程及注意要点

2节企业并购重组标的寻找及匹配

3节企业并购重组中的估值定价

4节并购重组方案设计

5节企业并购重组应注意的法律问题

6节企业并购重组应注意的财务问题

7节企业并购重组应注意的税务问题

加载中...