新浪财经

2024大湾区科技金融应用优秀案例交流会在深举行

金融时报

关注

1月15日,由中国人民银行深圳市分行、中共深圳市委金融委员会办公室指导,金融时报主办的“2024大湾区科技金融应用优秀案例交流会”在深圳市河套科创中心举行。《2024大湾区科技金融发展白皮书》同步发布。白皮书在深入分析科技金融产品体系、服务、风险管理创新应用的基础上,以小切口、大矩阵全方位展现大湾区科技金融发展的万千气象,为行业参与者提供实践经验分享和决策参考。

会上,金融时报社党委书记、社长孟琦代表主办方发表致辞。中国人民银行深圳市分行副行长张春光、中共深圳市委金融办常务副主任时卫干、中国人民银行信贷市场司科技金融处处长蹇娜出席发布会并作演讲。中国人民银行金融研究所基础理论研究室研究员、博士生导师蒋贤锋作为评审代表发布白皮书,介绍评审案例情况。来自金融界的领导、专家学者、金融机构高管和代表100余人出席了活动。金融时报社党委委员、副总编辑史国庆主持交流会。

习近平总书记指出,实现高水平科技自立自强,是中国式现代化建设的关键。中央金融工作会议将“科技金融”列为“五篇大文章”之首,明确了金融与科技相互赋能,以金融新业态助力科技创新和产业发展的要求。与会嘉宾围绕科技金融这一议题,从构建科技金融新生态、深圳科技金融创新实践等多个角度展开交流。

张春光在讲话中表示,科技金融在深圳,从最初的萌芽探索到如今的示范引领,始终胸怀“国之大者”、坚持开放创新、服务市场需求,走出了一条特色发展之路。深圳独有的产业优势、创新优势和区位优势支持深圳科技金融破题探路、示范先行,涌现出大量金融支持科技创新的鲜活案例。目前深圳科技型企业和制造业贷款余额均超1万亿元,创投基金存续规模超1.5万亿元,实现金融和科技“互促双强”。做好金融“五篇大文章”是党中央赋予金融系统重要的使命任务,其中科技金融居于首位,金融系统都是赶考人、答卷人。中国人民银行深圳市分行将继续在中国人民银行总行的指导下,在深圳市委市政府的支持下,会同有关部门,统筹发展与安全,带领辖内金融机构主动作为、积极创新,立足产业和区位优势,依托“征信+信贷”“本币+外币”“股权+债权”,着力构建信贷融资更充分、配套服务更优化、耐心资本更壮大的科技金融新生态。各机构要深刻把握“中央所向”、坚定立足“人民所望”、主动对接“市场所需”、始终发挥“湾区所能”,高起点谋划、高标准推进、高质量落实,为全国做好科技金融发挥示范引领作用,贡献更多“湾区方案”。

时卫干介绍了深圳科技金融发展成效。科技创新是深圳的核心驱动力,深圳全社会研发投入居于全国前列。金融业是深圳重要的支柱产业,稳居内地城市前三位。数据显示,2024年1至12月,银行业存贷款余额分别为13.58万亿元、9.48万亿元,其中科技信贷规模过万亿元;保险法人总资产7.2万亿元;证券业营业收入、净利润长期位居内地城市首位,私募创投规模位居国内第三,金融业增长好于预期。近年来,深圳市委金融办会同各产业部门、驻深金融监管部门、各区,聚焦科技创新的重点领域和金融服务的短板弱项,积极引导金融机构健全激励约束机制,统筹运用好各类金融工具,为科技型企业提供全链条、全生命周期服务。比如,认定了2批、45家科技支行,探索开展研发、并购、人才激励等方面试点业务。千亿级政府投资引导基金、百亿级天使投资引导基金和20亿元种子基金陆续成立。22场“深圳创投日”活动为估值逾千亿元创新企业搭建路演平台。10只AIC股权投资试点基金率先落地,拟设立基金规模550亿元。设立50亿元中小微企业银行贷款风险补偿资金池,对国家高新技术企业、科技型中小企业等不良贷款的风险补偿比例达50%。大力发展知识产权金融,2024年全市专利及商标质押登记金额突破500亿元,新发行19单规模共38.62亿元的知识产权证券化产品。时卫干表示,这次评选出来的优秀科技金融案例涵盖多个领域和业态,充分展现了深圳科技金融的特色和优势,也希望以此为契机进一步推进湾区科技金融发展。

蹇娜表示,近年来,中国人民银行认真贯彻落实党中央、国务院决策部署,与有关部门密切协作,持续完善科技金融服务体系。一是加强顶层制度设计,优化区域科技金融规划布局;二是丰富支持科技创新的金融工具,创设5000亿元科技创新和技术改造再贷款;三是开展科技金融服务能力提升专项行动,为科技型企业发债开辟“绿色通道”;四是完善科技金融配套机制,推广“创新积分制”,健全科技金融统计和评估制度等。截至2024年11月末,科技型中小企业贷款、“专精特新”企业贷款余额分别同比增长20.8%、13.2%,明显高于各项贷款增速;银行间科技创新债券累计发行达1万亿元。下一步,中国人民银行将会同相关部门落实好《关于扎实做好科技金融大文章的工作方案》,发挥科技创新和技术改造再贷款作用,培育支持科技创新的金融市场生态,积极为各地和金融机构搭建经验交流平台,推动探索形成具有中国特色的科技金融发展新路径、新模式,为实现高水平科技自立自强提供有力的金融支撑。

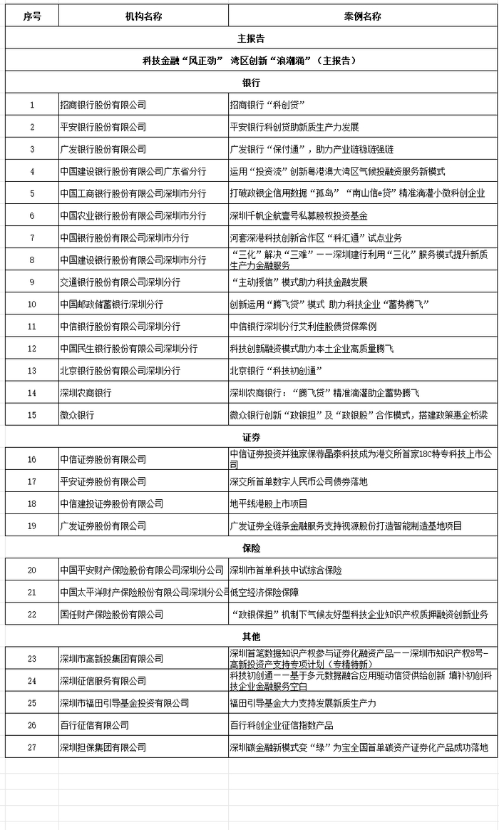
2024年底,金融时报组织开展了“大湾区科技金融应用案例征集活动”。在中国人民银行深圳市分行、中共深圳市委金融委员会办公室的指导和支持下,经过专家评审组的科学、严格评审,来自大湾区的27家金融机构的27个案例入选优秀案例,充分体现了“银证保担”各展所长、“股贷债保汇”协同联动的特点,具有较强的可复制、可推广性,为全国科技金融发展提供了可供借鉴的宝贵经验。

在《2024大湾区科技金融发展白皮书》发布环节,蒋贤锋介绍了案例评审和白皮书的有关情况。他表示,初创期科技企业处于从科技成果走出实验室的最后一公里,风险和不确定性较高,尚未形成盈利,银企信息不对称较为突出,金融支持相对薄弱。在他看来,白皮书全方位展现了大湾区金融创新支持科技创新的生动实践,有的机构通过金融科技手段将服务延伸至产业链上下游,有的创新碳资产证券化突破传统金融产品局限,有的设立科创股权投资基金为科创企业提供直接资金支持,体现了金融服务实体经济的为民初心。

来自银行、保险、证券、理财、信托、征信、担保等行业的27家湾区金融机构代表参加了2024大湾区科技金融应用优秀案例授牌仪式。

在优秀案例分享环节,招商银行股份有限公司、中国银行股份有限公司深圳市分行、深圳农村商业银行股份有限公司、中信证券股份有限公司、国任财产保险股份有限公司、深圳市福田引导基金投资有限公司、深圳市高新投集团有限公司、深圳征信服务有限公司作为代表,分享了各家机构在科技金融领域的创新实践。

其中,三家银行聚焦科技企业融资不充分不解渴、非企业科研机构境外汇入科研资金无法可依等突出问题,突破传统服务思维,创新专属信贷产品,积极落实业务创新试点,让企业有了更高金额、更长期限的资金“及时雨”支持,帮助企业度过成长关键期。中信证券帮助尚未盈利但颇具发展前景的科技公司采用港股第18C章规则上市,为其他硬科技企业树立了利用资本市场赋能自身发展的信心。国任财产保险等四方共同建立的“政府+银行+保险+担保”合作机制,为气候友好型项目的科技企业开辟了融资新路径。福田引导基金引导市场化社会资本投向符合国家战略的新兴产业,并将资金支持与投后赋能有机结合,实现产业与资本双向奔赴。深圳市高新投集团创新以小额贷款债权为基础资产的知识产权证券化模式,为科创企业解决了资金短缺的“燃眉之急”。深圳征信深度挖掘公共数据和产业数据,帮助银行破除“培育名单”依赖,解决初创型科技企业“最初一公里”难题。这些科技金融“新解法”“好解法”,将激发更多灵感碰撞,催生更多创新成果,为做好科技金融这篇大文章注入力量。

附:入选白皮书的27个优秀案例