新浪财经

违规投资高风险产品!工商银行私人银行部被罚950万

科技金融在线

关注

中国工商银行私人银行部因违规投资于高风险金融产品等11项违法违规行为,被罚款950万元。

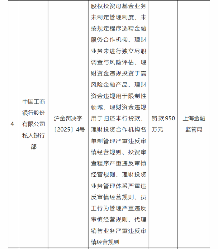
国家金融监督管理总局上海监管局行政处罚信息公开表显示,工商银行私人银行部一共涉及11项违法违规行为:

因股权投资母基金业务未制定管理制度;

未按规定程序选聘金融服务合作机构;

理财业务未进行独立尽职调查与风险评估;

理财资金违规投资于高风险金融产品;

理财资金违规用于限制性领域;

理财资金违规用于归还本行贷款;

理财投资合作机构名单制管理严重违反审慎经营规则;

投资审查程序严重违反审慎经营规则;

理财投资业务管理体系严重违反审慎经营规则;

员工行为管理严重违反审慎经营规则;

代理销售业务严重违反审慎经营规则。

最终工商银行被罚款950万元。

这是今年国家金融监督管理总局开出的金额最高的一张罚单。

从其违规行为看,这张罚单一点也不冤。

比如理财资金违规投资于高风险金融产品、理财资金违规用于限制性领域、投资审查程序严重违反审慎经营规则等,这些都与客户购买理财产品收益与安全密切有关。

还有一条,理财资金违规用于归还本行贷款。这个违法违规行为有点匪夷所思,理财资金是客户用来购买理财产品的,因何以及如何被用来归还贷款?

时任工商银行私人银行部理财产品部兼投资管理部副总经理欧阳至伟因投资审查程序严重违反审慎经营规则、理财资金违规用于限制性领域、理财资金违规投资于高风险金融产品,被警告并罚款7万元。

私人银行主要服务于银行的高净值客户,2008年3月,工商银行在上海召开私人银行业务启动仪式,正式推出私人银行服务。

到2024年6月末,工商银行私人银行客户29.6万户,增长12.6%;管理资产3.41万亿元,增长11.2%。

这些客户人均资产1152万,把资金委托给工商银行,必然是对银行的高度信任,看完上述违规行为,不知道这些客户作何感想?

加载中...