新浪财经

新年特辑|2025年量子计算产业趋势洞察

赛迪顾问

关注

步入研发和应用双向驱动窗口期

赛迪顾问数字转型研究中心

纵观近年国家政策脉络,中国量子计算相关政策布局重点由推进关键技术研发向推动产业化试水演进。联合国宣布2025年为“量子科学与技术之年”。当前量子计算在技术研发层面已取得诸多瞩目成果,量子比特的操控精度、稳定性等关键指标不断提升,广泛的实际应用需求也日趋明确。站在2025年的起点,展望未来,赛迪顾问认为2025年量子计算将呈现如下十大趋势:

趋势一:

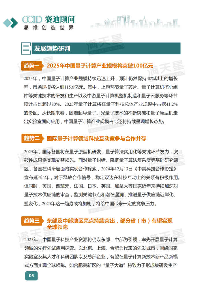
2025年中国量子计算产业规模将突破100亿元

2025年,中国量子计算产业规模持续迅速上升,预计将达到115.6亿元,保持30%以上的增长率。量子计算将在量子科技总体产业规模中占据41.2%的份额。

趋势二:

国际量子计算领域科技互动竞争与合作并存

2025年,面对量子纠错、降低量子算法复杂度等基础研究课题,各国在科研层面将实现合作探索。但同时,美国、西班牙、法国、日本、英国、加拿大等国家近年来加深对量子技术供应链的审查,推进量子供应链近岸化、盟友化,2025年这一趋势或将加剧,给中国带来一定的竞争压力。

趋势三:

东部及中部地区亮点持续突出,部分省(市)有望实现全球领跑

2025年,中国量子科技产业资源将仍以东部、中部为引领,率先开展量子计算领域的先行先试应用探索。以北京、上海、合肥为代表的先发城市,围绕国家实验室及其人才和科研团队以及总部企业,有望在量子计算新技术新产品新模式方面实现全球领跑。

趋势四:

实用化量子纠错将成为技术重点攻关方向

超导、离子阱、光量子、半导体等多元量子计算路径的持续演进,实用化量子纠错将成为重点研究和攻关方向之一。实现实用化量子纠错需重点关注量子比特的稳定性和操控精度,增强量子计算机系统的整体稳定性和量子计算的准确性。

趋势五:

量子软件栈构建将聚焦于语言工具创新

2025年,软件栈的构建将侧重于语言与工具的创新,平衡量子计算的理论复杂度与实际应用的便捷性。一方面将创新编程语言工具以有效表达量子计算的内在复杂性,另一方面将确保新工具对开发者友好,并内置强大的错误管理和控制机制,以保障量子计算潜力的充分释放。

趋势六:

应用探索持续发力,金融业或成为最先落地领域

量子计算的典型应用领域包括金融、化工、制药等,其中金融业或将成为2025年量子计算应用领域的先锋。量子科技企业与金融机构在“量子计算+金融”的创新合作将持续深化。

趋势七:

量子计算将深度赋能人工智能特定任务表现

2025年,量子与人工智能的结合将突破计算与智能的简单叠加,量子计算将在实际特定任务中为人工智能带来能力增强。

趋势八:

量子算力将与经典计算资源走向融合,催生新兴计算模式

量子算力将与经典计算资源(通算、超算、智算)走向深度融合,形成“异构融合”体系,即量通融合、量超融合、量智融合,构建出一个多层次、适应性强的异构算力生态系统。

趋势九:

量子计算领域的参与主体将更加多元

2025年,量子计算领域的参与主体预计将呈现多元化的发展趋势。除了当前活跃的大型科技企业和初创公司外,电信运营商、传统半导体制造企业等更多类型的主体将涌入这一前沿科技领域。

趋势十:

量子云平台建设将成为产业生态构建的加速器

2025年,量子计算云平台将进一步提升量子计算机硬件、量子计算模拟器与经典云计算软件工具、通信设备及IT基础设施的接入能力。领先的科技企业将通过在量子资源供给上的先发优势,巩固市场主导地位,构建生态优势。

加载中...