新浪财经

新年特辑|2025年软件产业趋势洞察

赛迪顾问

关注

乘新兴技术落地之风

向高质量发展阶段迈进

赛迪顾问软件与信息服务业研究中心

随着人工智能、云计算、大数据等新一代信息通信技术持续发展,软件产业不断与之融合并实现升级,开源生态建设亦不断深化。2022-2024年,国家相继发布了多项政策鼓励软件产业创新发展,支持软件工程化开发,加快基础软件、工业软件等关键技术突破。站在2025年的起点,展望未来,赛迪顾问认为2025年软件产业发展将呈现如下八大趋势:

趋势一:

2025年中国软件业务收入增速将达到12%以上,软件业利润总额增速将重回10%以上

新兴技术的不断涌现、关键产品持续迭代升级加速以及政策红利持续释放的多重利好下,软件产业的发展潜力得到了进一步释放。

趋势二:

软件产业区域分布将整体保持稳定,东部地区软件产业收入将维持10%以上增速,业务收入总额占全国总额80%以上

东部地区凭借多年来在技术创新、人才储备、产业链整合及市场拓展等方面的显著优势,将持续展现出强劲的发展势头,产业吸引力与竞争力不断上升。

趋势三:

政策利好将带动工业软件产品收入将大幅增长,预计2025年中国工业软件产品收入增速将达到16%以上

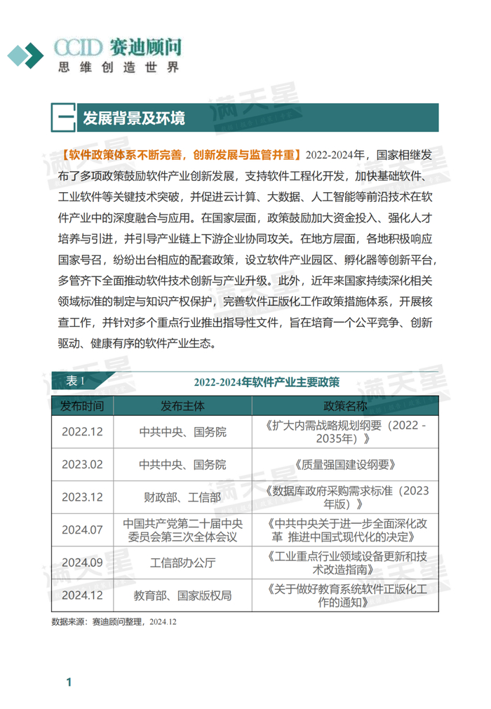
2024年工业和信息化部办公厅发布的《工业重点行业领域设备更新和技术改造指南》会直接加大工业领域对重点设备更新及技术改造需求提升,从而带动工业软件产业收入大幅增长。

趋势四:

生成式人工智能将重塑软件开发新范式

低代码、无代码平台将发挥更大的作用。大型语言模型的出现加速了软件生产自动化与智能化的步伐。人工智能技术的应用不仅简化了编码过程,还能够通过代码审查、自动化测试等手段缩短开发周期,并降低错误风险。同时,软件产品将加速向智能化方向演进。

趋势五:

中国软件产品将加速渗透到中高端应用场景

随着中国软件产品在关键应用领域的逐步推广以及软件生态的持续完善,国产操作系统、数据库、应用软件等将稳步进入中高端市场。未来,中国软件产品在技术水平和市场认可度上将持续提高,逐步脱离中低端市场的价格竞争,实现更为广泛和深入的市场拓展。

趋势六:

软件出海将成为企业业务拓展的重要路径,预计中国软件业务出口将维持5%以上的增速

随着国内信息技术应用创新的成果落地以及国外软件市场的高利润率吸引,以中国厂商为主的IT新生态将在平台型企业的带领下,大力向海外市场拓展,助力东南亚、中东、非洲等发展中国家完成数字化转型。

趋势七:

人工智能相关的软件产品将成为投资热点

一类是融合生成式人工智能技术的软件新产品,会在未来数字化转型中有更多落地场景,成长空间较大。另一类是支撑生成式人工智能等技术落地的软件产品,也会在人工智能大规模落地过程中获得更多的市场份额,成为投资机构的重点关注方向。

趋势八:

开闭源协同促进软件行业技术升级

开闭源协同发展竞争的局面将成为软件行业的主流,将共同促进技术升级。开源软件可以在成熟后通过闭源发展进行市场化拓展,而闭源软件也可以在开源软件中汲取新的组件代码,完善产品功能。

加载中...