新浪财经

【行业研究】电气设备制造行业2024年信用回顾与2025年展望

新世纪评级

关注

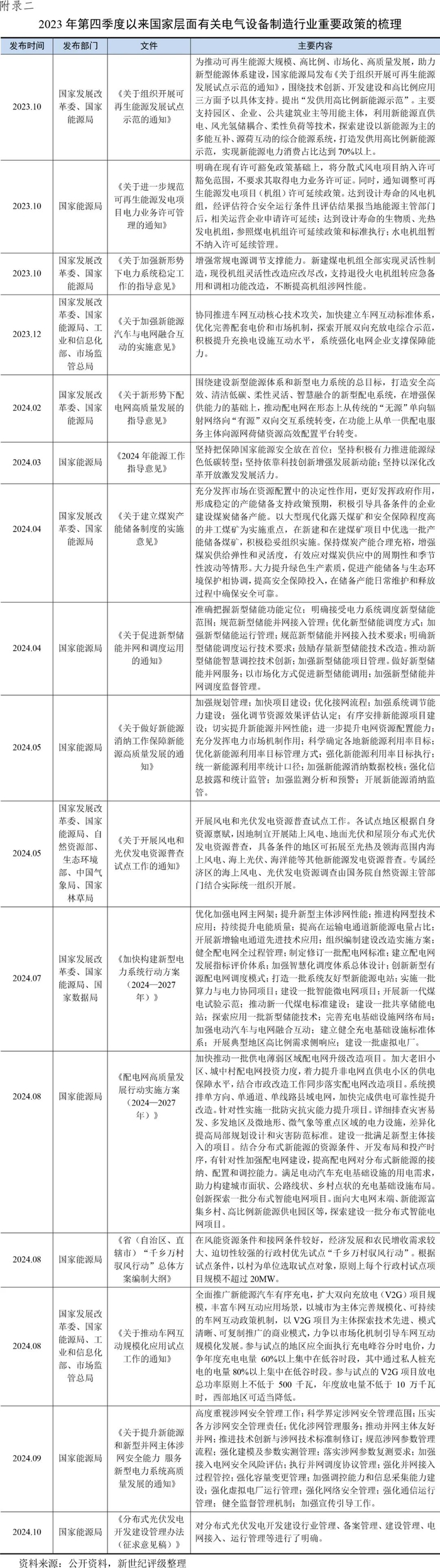
电气设备行业的下游需求主要来自电源及输配电网络的新建和更新维护,以及工商企业的电力系统投入,与宏观经济结构及其运行状况、电源与电网投资规模、社会用电需求等关系较为密切。2023年及2024年前三季度,我国宏观经济增长动能有所减弱,电力投资作为经济稳增长的重要领域,投资规模增长较多,叠加新能源产业的发展,电气设备行业整体依旧维持高景气度。

国家持续出台政策鼓励新能源建设,持续推进风光基地建设,有助于为风电与光伏设备市场需求提供有力支持;同时通过多种措施发挥煤电兜底保障和灵活调节作用,维护能源供应保障安全,也有助于传统煤电装备需求回暖。政策推动和平价上网是电气设备行业实现高质量发展的两大推动力,科技赋能将助推行业实现转型升级和产品技术的持续提升。同时,发展新型储能是提升能源电力系统调节能力、综合效率和安全保障能力,支撑新型电力系统建设的重要举措,也能为电气设备行业提供新的发展方向。

2023年及2024年前三季度,主要受光伏设备企业无序竞争及储能设备企业库存管理因锂价持续下行而承压等因素影响,电气设备行业样本企业收入增速同比明显回落。当期行业整体综合毛利率水平较上年变化不大,但是光伏设备样本企业综合毛利率下降较多。研发能力是电气设备制造企业的核心能力,近年来行业研发费用保持增长,但占营业收入的比重仍偏低。电气设备行业对上下游议价能力均偏弱,应收账款和存货占款规模大,营业周期偏长。

2024年前三季度,电气设备行业公开发行债券主体为15家,发债主体信用级别主要分布在AA+及以上级别。截至2024年9月末,电气设备行业存续的公开发行债券主体共计46家,其中AAA级主体10家,AA+级主体6家,AA级主体11家,AA-级主体8家,A+级主体8家,A级主体3家。2024年前三季度,行业内共1家发行人涉及主体级别调整。

展望2025年,国家不断推进煤电项目的核准及煤电容量电价机制,以发挥煤电的兜底保供作用及调节性电源作用,预计火电建设投资规模及新增装机容量仍有一定增长空间。在双碳目标下,国家对新能源建设的政策支持以及风光基地建设的持续推进,仍可对风电装机需求形成支撑。受益于我国新能源装备产业链完整且竞争力强,全球能源结构低碳转型趋势下海外装机需求亦对国内风电设备产业形成利好。特高压建设、配电网改造以及农村电网巩固提升的相关投资可为电线电缆及变压器市场需求提供支撑,但中低端产品进入壁垒较低,价格竞争充分,相关企业竞争压力较大。在相关配套政策实施,叠加新能源并网、发电侧新能源消纳市场需求提升等背景下,预计我国储能锂电池市场将进一步扩大,龙头企业的国际竞争地位也有望进一步提高。光伏产业链竞争失序,阶段性供需失衡矛盾突出,内卷式竞争问题亟待解决,相关约束机制的具体效果仍有待观察。中短期内,预计我国电气设备制造行业内各细分领域的领头企业市场地位将持续得到巩固,新能源相关电气设备领域龙头企业的资本支出及生产设施全球化布局力度将加大,并推动行业整体规模扩张;传统电气设备领域竞争压力将进一步增大,但龙头企业仍面临着通过技术升级和产品结构调整优化以实现高质量发展的机遇。

一、运行状况

电气设备是电能的生产、传输、分配、使用和电工装备制造等领域涉及的各种设备的统称。电气设备制造具体包括电机制造[1],输配电及控制设备制造[2],电线、电缆、光缆及电工器材制造[3],电池制造[4]以及其他电气机械及器材制造[5]等。我国电气设备制造行业(简称“电气设备行业”)处于产业链中游,中小企业众多,竞争激烈。行业上游原材料主要为大宗商品,价格波动较大并被行业内企业成本管控和资金管理带来较大压力;下游客户主要为两大电网及下属公司、大型电力集团等,集中度高。整体上,电气设备行业对上下游议价能力均偏弱,成本转嫁能力有限,营运资金管理压力较大,处于产业链弱势地位。

根据Wind行业分类标准,电气设备行业可进一步细分为重型电气设备、光伏设备以及电气部件与设备三个子行业。其中,重型电气设备主要为风电设备,以及火电设备、核电设备等其他发电设备;光伏设备主要为太阳能发电所涉及的各种材料、电池以及组件等;电气部件与设备主要包括电线电缆、变电设备、电气仪器仪表等输配电设备和储能设备。

电气设备行业涉及细分领域众多,产品种类丰富。各细分领域及其产品由于科技含量、政策导向、产业链相对位置等存在差别,因而呈现出的分化趋势日益明显。其中,发电机、电动机等重型设备的下游需求主要来自五大电力集团及各地方电力公司的装机容量建设,以及钢铁、冶金、石化等高耗能产业的动力系统建设,行业发展主要受电力装机和动力系统建设需求拉动;变压器、配电开关控制设备等输配电设备与电力工业密切相关,行业发展主要依赖于下游电网端投资,受经济波动影响相对较小;电线电缆作为配套行业,除应用于输配电网络建设外,还广泛应用于新能源、通信及石油化工等基础性产业,其行业收入同时受到电网投资和经济整体景气度的影响。总体来看,电气设备行业的下游需求主要来自电源及输配电网络的新建和更新维护,以及工商企业的电力系统投入,与宏观经济结构及其运行状况、电源与电网投资规模和社会用电需求等关系较为密切。

2023年及2024年前三季度,我国宏观经济增长动能有所减弱,但在基建稳增长及新能源产业仍维持较高增速情形下,电气设备行业整体维持高景气度。

宏观经济方面,2023年全球主要经济体经济增长动能减弱,同时不同经济体间分化较为明显。我国经济实现预定增长目标,但面临有效需求不足、市场主体预期偏弱、重点领域风险突出等问题。当年我国制造业固定资产投资同比增长6.5%,增速较上年放缓2.6个百分点,其中电气设备制造业同比增长32.2%,增速较高。工业生产领域,新能源产业拉动的电气设备制造业表现相对较好,成为增长的主要动力。当年我国规模以上工业企业工业增加值同比增长4.6%,其中电气设备制造业同比增长12.9%,增速较高。2024年前三季度,我国经济数据持续走弱,完成全年发展目标的压力上升。为应对经济增长压力,我国宏观政策支持力度显著加大,一揽子增量支持性宏观政策密集出台。当期我国制造业固定资产投资同比增长9.2%,增速较上年同期上升3.0个百分点,其中电气设备制造业同比回落1.6%;我国规模以上工业企业工业增加值同比增长5.8%,其中电气设备制造业同比增长4.5%;当期固定资产投资和工业增加值增速均弱于制造业整体表现,主要系上年增长快、基数高所致。在国家积极释放稳增长信号的背景下,电气设备主要下游行业投资力度有望维持或加大,预计行业整体依旧维持高景气度。

受益于供给侧改革和“双碳”战略,我国电源结构持续向清洁能源倾斜,新能源建设投资和装机规模不断突破。同时,煤电调峰保供作用突出,火电投资尚可保持一定投资规模。

我国电源投资受政策影响大,在国家推进供给侧结构性改革以及力争实现“双碳”目标等背景下,电源结构持续向清洁能源倾斜,各类能源的投资增速分化加剧。2023年我国电源基本建设投资完成额为9,675.00亿元,同比增长30.10%,增速较上年上升7.30个百分点;其中,除火电投资增速较上年下降22.07个百分点外,其他类型电源投资增速均较上年明显提升,绿色低碳转型加速。同年,全国新增发电装机容量3.71亿千瓦,同比增长86.70%,增速较上年上升75.50个百分点。其中,新增并网太阳能发电2.18亿千瓦,同比增长146.60%,占同期全国总新增装机的比重为58.67%。截至2023年末,全国全口径发电装机容量为29.22亿千瓦,同比增长14.00%。其中,煤电装机容量为11.65亿千瓦,占比首次降至40.00%以下;并网太阳能发电装机容量约6.10亿千瓦,同比增长55.50%,并网风电装机容量约4.41亿千瓦,同比增长20.70%,新能源发电装机突破10亿千瓦。2024年前三季度,电源建设完成投资5,959.00亿元,同比增长7.20%;其中非化石能源发电投资占电源投资比重为85.60%。同期,全国新增发电装机容量2.40亿千瓦,同比多投产0.32亿千瓦;其中,风电和太阳能发电合计新增装机2.00亿千瓦,占新增发电装机总容量的比重达到82.40%。截至2024年9月末,全国全口径发电装机容量31.60亿千瓦,同比增长14.10%;其中非化石能源发电装机容量17.90亿千瓦,同比增长24.00%,占总装机容量比重为56.50%,较上年同期上升4.50个百分点。

新一轮农村电网改造升级、配电网建设改造、特高压建设和智能电网建设等领域为目前我国电网投资的主要方向,国家电网和南方电网均安排较大规模投资。其中,特高压建设进度整体不及预期,同时存量老旧特高压或面临一定的改造需求,预计未来特高压电网投资力度将加大。

我国电网运营一直处于垄断状态,其中国家电网有限公司(简称“国家电网”)负责投资、建设和运营全国26个省市的电网,中国南方电网有限责任公司(简称“南方电网”)负责投资、建设和运营广东、广西、云南、贵州和海南五省的电网,同时地方供电企业如内蒙古电力(集团)有限责任公司、陕西省地方电力(集团)有限公司、广西水利电业集团有限公司等在本省(区)范围内进行小规模电网投资。国家电网和南方电网供电量占全国供电量的90%以上,输配电市场呈两大电网巨头为主、地方供电企业为补充的运营格局。我国输配电设备新增市场需求与国家电网、南方电网每年的招投标情况直接相关。近年我国电网投资重点集中在新一轮农村电网改造升级、配电网建设改造、特高压建设和智能电网建设等领域。2023年全国电网工程建设投资完成额5,275.00亿元,同比增长5.40%。其中,电网企业进一步加强农村电网巩固提升,110千伏及以下等级电网投资2,902.00亿元,占电网工程投资总额一半以上,同年农村电力网平均供电可靠率升至99.900%。2024年前三季度,全国电网工程建设投资完成额3,982.00亿元,同比增长21.10%,电网投资增速显著提升。十四五期间,国家电网和南方电网分别计划完成电网投资约2.24万亿元和0.67万亿元,合计规模近3.00万亿元。根据国务院2024年3月印发的《推动大规模设备更新和消费品以旧换新行动方案》的通知,实施设备更新行动需聚焦包括电力在内的重点行业,大力推动生产设备、用能设备、发输配电设备等更新和技术改造。南方电网预计2024年至2027年,其大规模设备更新投资规模将达到1,953.00亿元。其中,2024年年中将增加投资40.00亿元,全年投资规模达到404.00亿元,力争到2027年实现电网设备更新投资规模较2023年增长52.00%。为加快构建新型电力系统,2024年国家电网全年电网投资将超过6,000.00亿元,较上年新增711.00亿元,新增投资主要用于特高压交直流工程建设、电网数字化智能化升级等。

特高压[6]电网建设方面,特高压输电技术具有输送容量大、距离远、效率高和损耗低等技术优势。由于我国能源中心和负荷中心呈现逆向分布的特点,大型能源基地主要集中在三北地区和西南地区,负荷中心集中在中东部地区。特高压能够发挥资源配置优势,解决我国电力供需的地域分布矛盾,同时特高压也有助于消纳在沙漠、戈壁、荒漠等地区的风能、太阳能等新能源电力。2023年以来,我国特高压建设进入高峰期,建设速度加快。2023年11月,驻马店—武汉1,000千伏特高压交流工程竣工投运。该工程起于1,000千伏特高压豫南换流变电站(驻马店),止于1,000千伏特高压武汉换流变电站,线路全长281公里,总投资38亿元。2023年12月,福州—厦门1,000千伏特高压交流工程正式投运。该工程起于榕城变电站,途经长泰变电站,止于集美变电站。新增变电容量600万千伏安,建设双回1,000千伏输电线路238公里,总投资71亿元。投运后,华东特高压主网架支撑能力得到提升,福建“北电南送”输电能力得到增强。2024年10月,张北—胜利1,000千伏特高压交流工程正式投运。该工程起于河北省张家口市,止于内蒙古锡林浩特市,线路全长732公里,扩建特高压变电站3座,新增变电容量900万千伏安。投运后,每年可从锡林郭勒盟、张家口向京津冀鲁和江苏等地输送超过700亿千瓦时的电能。2024年11月,武汉—南昌1,000千伏特高压交流工程顺利投产送电。该工程起于湖北武汉1,000千伏变电站,止于江西南昌赣江1,000千伏变电站,新增变电容量600万千伏安,线路全长2×452公里。投运后,江西接收区外电力能力增加至1,120万千瓦。截至2024年11月末,我国共建成投运41条特高压线路,其中包括20条交流特高压及21条直流特高压;交流特高压均属于国家电网,直流特高压中17条属于国家电网,4条属于南方电网;当期末已投运特高压工程累计线路长度约5.40万千米。2023年,全国完成跨区输送电量8,497.00亿千瓦时,同比增长9.70%。2024年前三季度,全国完成跨区输送电量7,052.00亿千瓦时,同比增长10.30%;内蒙古、云南、四川、山西输出电量规模均超过1,000亿千瓦时。“十四五”期间,国家电网规划建设特高压工程“24交14直”,涉及线路3万余公里,变电换流容量3.40亿千伏安,总投资3,800.00亿元。截至当前整体进度不及预期,同时存量老旧特高压或面临一定的改造需求,预计未来特高压电网建设投资力度将进一步加大。

近年来,我国新能源汽车、大数据、人工智能等新兴行业的发展以及夏季持续高温带动用电需求逐步提升。得益于投资端和需求端的共同发力,2023年电气设备行业营收和利润实现增长,但2024年前三季度受光伏行业产能过剩、风电平价上网、新能源汽车增速放缓等因素影响,行业营收和利润有所下滑。

社会用电需求方面,近年来新能源汽车、大数据、人工智能等新兴行业的发展以及夏季持续高温带动用电需求逐步提升。2023年我国全社会用电量为9.22万亿千瓦时,增速上升3.10个百分点至6.70%。2024年前三季度全社会用电量为7.41万亿千瓦时,增速上升2.30个百分点至7.9%。得益于投资端和需求端的共同发力,从行业总体表现来看,2023年电气设备行业实现营业收入110,059.90亿元,同比增长9.60%;利润总额6,334.50亿元,同比增长7.08%。但2024年前三季度受光伏行业产能过剩、风电平价上网、新能源汽车增速放缓等因素影响,当期电气设备行业实现营业收入77,318.90亿元,同比下降1.90%;当期实现利润总额4,153.10亿元,同比下降7.31%。

电气设备制造所需铜、铝、钢材等大宗商品属性强,采购环节议价能力普遍偏弱,且受价格波动影响大。光伏材料方面,2023年以来多晶硅供需阶段性严重失衡,价格持续大幅度下跌探底,多晶硅及硅片企业经营承压明显;光伏终端设备制造商的成本压力虽得到一定缓解但产品价格跌幅也较大,内卷式竞争问题突出。电池材料方面,2023年以来供需反转导致锂价快速回落,短期内虽有助于电池生产商缓解成本压力,但也对行业内企业的成本、存货及资金管理等提出了更高要求。

电气设备行业主要原材料包括铜、铝、钢材等大宗商品,硅料、硅片、晶硅电池片等光伏制造材料以及三元材料、锂盐化合物等锂电池制造材料,材料成本占比高,受价格波动影响大。行业对上游核心原材料供应商的议价能力弱,在核心原材料价格短期急剧上涨时,行业内企业会面临较大的短期资金压力和成本控制压力;短期急剧下跌时则会面临存货跌价风险。大宗商品方面,2023年铜、铝、钢材等原材料价格波动较上年相对收窄;2024年以来价格走势明显分化,铜价震荡上升并于二季度创历史新高后逐渐震荡下行,钢材价格震荡下行且三季度起振幅逐渐扩大,铝价波动幅度较上年也略有扩大。电气设备制造行业原材料成本占比高,且产业链地位偏弱,原材料价格的波动会显著增加行业内企业的短期资金压力和成本控制压力,并影响其盈利稳定性。

多晶硅是一种重要的半导体材料,主要用于制作太阳能电池、半导体器件等。在2022年多晶硅价格高位运行刺激下,供给端厂商进一步扩大产能,使得供应大幅增加,2023年多晶硅价格总体进入波动下行周期。2024年供过于求的矛盾更趋突出,多晶硅价格持续探底。7月,工业和信息化部发布《光伏制造行业规范公告管理办法(2024年本)》(征求意见稿)以加强光伏制造行业管理,引导产业加快转型升级、实现高质量发展。随后多晶硅价格引来一波小幅反弹,但11月起又开始小幅下探。与多晶硅扩产导致的供需失衡类似,双碳政策推动下光伏装机容量需求猛增,前期硅片企业大量新增产能,扩大硅片供给并导致产能过剩,2023年以来硅片价格整体处于波动下行周期。根据工业和信息化部数据,2023年多晶硅价格跌幅超50%。根据中国光伏行业协会数据,2024年1-10月多晶硅价格下跌超35%,硅片价格下跌超45%,光伏前端制造商经营承压明显。虽然原材料的下跌在一定程度上缓解了光伏终端制造商的成本压力,但行业“内卷式”竞争同样导致电池片、光伏组件等终端产品价格同步下跌。根据工业和信息化部数据,2023年组件产品价格降幅超50%;根据中国光伏行业协会数据,2024年1-10月电池片、组件价格下滑超25%,但跌幅小于多晶硅、硅片等原材料。

针对光伏行业的供求矛盾,除工业和信息化部发布《光伏制造行业规范公告管理办法(2024年本)》(征求意见稿)外,2024年10月中国光伏行业协会就“强化行业自律,防止‘内卷式’恶性竞争”达成共识。11月,中国机电产品进出口商会太阳能光伏产品分会组织22家国内主营光伏企业在北京自发成立“光伏行业对外贸易企业自律委员会”并召开第一次工作会议。12月,中国光伏行业协会举行关于促进光伏产业高质量可持续发展专题座谈会。在较为密集的政策调控和行业自律会议之下,多晶硅、硅片等原材料价格因生产周期、减产速度、结构调整等原因或仍承压,但有望在成本价左右逐步企稳。

三元材料[7]、碳酸锂以及磷酸铁锂等锂盐化合物作为原材料主要应用在新能源汽车、电动自行车、电动工具、储能设备等产品的制造与生产中。由于下游新能源车的需求大幅增长,同时上游矿石开采存在一定滞后,电池级碳酸锂曾一度供不应求。但2023年以来,随着原材料产能逐步释放,需求增速放缓,供需反转导致锂价快速回落。截至2023年12月31日,工业级碳酸锂国内混合均价为9.40万元/吨,与1月1日均价50.40万元/吨相比下降了81.35%;12月31日电池级碳酸锂国内混合均价为10.30万元/吨,与1月1日均价52.50万元/吨相比下降了80.38%。2024年锂价整体进一步震荡下行,截至12月19日,国内工业级碳酸锂价格为7.74万元/吨,国内电池级碳酸锂价格为7.98万元/吨。锂价下行在短期内有助于电池生产商缓解成本压力。

(一)重型电气设备

1.  风电设备

风电行业的政策性抢装热潮曾提前透支了部分投资需求,但在能源转型背景下,风电产业作为国家战略性新兴产业依旧能得到较多政策支持。双碳战略下国内大型风光基地项目建设并网工作稳步推进,可对未来风电装机需求提供基础支撑。

风电设备即风能发电或风力发电设备,主要是指将风能转变成机械动能,再把机械能转化为电力动能的设备。国家发改委于2019年发文要求陆上风电及海上风电项目分别必须在2020年末和2021年末前完成并网发电才能获得补贴,我国风电产业出现政策性抢装热潮,风电投资爆发式增长。政策性抢装热潮提前透支了部分投资需求,导致2021年和2022年风电电源建设完成投资额同比下降,其中2022年降幅达27.90%。但在能源转型背景下,风电产业作为国家战略性新兴产业受政策面支持较多,《“十四五”可再生能源发展规划》、《“十四五”现代能源体系规划》、《关于完善能源绿色低碳转型体制机制和政策措施的意见》等产业政策均涉及对风电产业的支持。在政策支持下,2022年的高招标量[8]为2023年风电装机实现快速增长打下坚实基础。2023年风电产业回暖,当年风电基本建设完成投资2,564.0亿元,同比增长27.5%;新增风电并网装机7,590.0万千瓦,同比增长102.0%。截至2023年末,全国并网风电发电装机容量44,144.0万千瓦,同比增长20.7%,其中陆上风电40,415.0万千瓦,海上风电3,729.0万千瓦。2023年风电招标量为64.30GW,较上年111.92GW回落较多。2024年前三季度风电基本建设完成投资1,355.0亿元,同比下降4.6%;新增风电并网装机3,912.0万千瓦。截至2024年9月末,全国并网风电发电装机容量47,955.0万千瓦,同比增长19.8%。风电利用方面,2023年全国风电发电量为8,090.49亿千瓦时,同比增长12.26%,增速较上年基本持平;2024年前三季度全国风电发电量为6,733.20亿千瓦时,同比增长10.80%,增速较上年下降2.60个百分点。2023年全国风电平均利用率为97.3%,较上年略有提升;2024年前三季度全国风电平均利用率为96.4%,较上年同期略有下降。

风光基地建设方面,我国大型风光基地项目建设并网工作稳步推进。第一批大型风光基地项目已全部开工建设并进入投产高峰期;第二批大基地项目陆续开工建设,已有落地项目;第三批大基地项目正在加快开展前期工作,各地区开始陆续发布项目清单,青海、内蒙古和甘肃三省累计规模达47.78GW,其中光伏26.08GW、风电20.55GW、光热项目100MW、清洁能源基地1.05GW。在“碳达峰、碳中和”的总体目标下,国家对新能源建设鼓励政策及风光基地建设的持续推进将对未来风电装机需求形成基础支撑。

当前我国风电整机设备处于买方市场,竞争激烈。从竞争格局看,头部风电机组制造企业竞争优势明显,市场集中度高。根据中国可再生能源学会风能专业委员会发布的《2023年中国风电吊装容量统计简报》数据显示,2023年中国风电市场有新增装机的整机制造企业共15家,新增装机容量7,937万千瓦,排名前5家市场份额合计占比73.8%,排名前10家市场份额合计占比98.6%。其中排名前10家市场份额由2013年的77.9%提高到2023年的98.6%,集中度提升的趋势明显。行业集中度的提升将带来行业优势资源的集中,更有利于市场头部参与者对上游零部件供应商议价能力及对下游客户综合服务能力的提升。从新增装机功率来看,2023年我国新增装机的风电机组平均单机容量为5.6MW,同比提升24.6%,风电机组大型化发展趋势明显,可有效提高风能资源利用效率、提升风电项目投资开发运营的整体经济性、降低度电成本,同时有利于大规模项目开发。随着风电平价上网的不断实现,为降低度电成本,机组大型化趋势的提速可进一步释放技术实力领先的头部企业的竞争优势。

2.  火电设备

相较于其他调节型电源,煤电调峰具有明显的体量和成本优势。煤电在满足基础负荷的同时可为我国电力系统稳定运行提供灵活性支撑。在“保供+调峰”的迫切需求下,我国煤电项目核准审批加速,预计火电建设投资规模及新增装机容量仍有一定增长空间。

火电设备即火力发电所用设备,主要指利用燃烧燃料产生热能,再将热能转化为机械能,最终转化为电能的设备。我国火电装机以煤电为主。受相关产业政策约束,我国火电投资曾一度陷入负增长。近年来,迎峰度冬及迎峰度夏期间我国多地出现用电紧张,能源安全与电力保供重要性凸显。新能源对电力系统的快速、高比例渗透使得电力系统性调节需求提高。为发挥煤电的兜底保供作用及调节性电源作用,我国煤电政策导向随之调整。2023年,我国火电基本建设完成投资1,029.00亿元,同比增长15.00%,占电源投资完成额的比重为10.64%;当年火电新增发电装机容量6,567.00万千瓦,同比增长43.80%。2024年前三季度,火电基本建设完成投资870.00亿元,同比增长27.30%,占电源投资完成额的比重为14.60%;当期火电新增发电装机容量3,343.00万千瓦,同比下降15.24%。截至2024年11月末,全国火电发电装机容量14.34亿千瓦,同比增长4.00%,占发电装机总量的比例为44.34%。相较于其他调节型电源,煤电调峰具有明显的体量和成本优势。煤电在满足基础负荷的同时可为我国电力系统稳定运行提供灵活性支撑。在“保供+调峰”的迫切需求下,我国煤电项目核准审批不断加速,预计短期内火电建设投资规模及新增装机容量仍有一定增长空间。

市场竞争方面,国内有超过20家企业具有电站设备制造资质和规模化制造能力,并形成了三大梯队的竞争格局,市场竞争较为充分。其中第一梯队是三大动力集团上海电气控股集团有限公司(简称“上海电气”)、中国东方电气集团有限公司(简称“东方电气”)和哈尔滨电气股份有限公司。第二梯队是中型电站设备制造企业,如华西能源工业股份有限公司、无锡华光环保能源集团股份有限公司、济南锅炉集团有限公司、武汉锅炉股份有限公司等锅炉制造企业、汽轮机企业等。第三梯队是一些地方中小型电站设备制造商,填补地域空缺。“十四五”期间,在煤电项目核准及建设加速、火电上网电价市场化改革加快推进等因素利好下,火电设备制造行业整体生产经营有望获得一定程度的改善,但行业内分化将加剧。大型火电设备企业的经营状况有望受益于能源结构优化而有所改善,中小企业则在淘汰落后产能的过程中面临被淘汰或并购的风险。

(二)光伏设备

在政策和资本加持下,我国光伏产业链产能急剧扩张,竞争失序,阶段性供需失衡矛盾突出。2024年下半年光伏行业内卷式竞争的约束措施频出,具体效果尚待观察。

光伏产业链可分为上、中、下游三个部分,上游为硅料生产(主要为单晶硅,由多晶硅生产而来),中游为电池片、组件、电站配套设备生产,下游则是EPC工程和光伏电站投资运营。受益于能源结构调整、碳减排相关政策的不断推进,以及光伏发电技术的进步和发电成本的下降,我国光伏行业发展迅速。2023年,我国太阳能基本建设完成投资达3,209.00亿元;当年太阳能新增发电装机容量为21,602.00万千瓦,同比增长147.13%。2024年前三季度,太阳能基本建设完成投资2,305.00亿元,同比增长1.50%;当期太阳能新增发电装机容量16,088.00万千瓦,同比增长24.77%。截至2024年9月末,全国太阳能发电装机容量7.73亿千瓦,同比增长48.31%。海外市场方面,2023年全球光伏新增装机390GW,同比增长67%,创历史新高,累计装机容量约1,546GW。中国、欧盟、美国、印度为主要装机国家/区域。根据国际可再生能源署(IRENA)预测,2030年全球太阳能光伏累计装机量预计将达到2,840GW,海外市场仍有较大空间。

在政策和资本的大力支持下,光伏产业链的产能急剧增加,导致行业出现无序竞争,阶段性供需失衡矛盾突出。根据工业和信息化部数据,2023年我国多晶硅环节全国产量超过143万吨,同比增长66.9%;硅片环节全国产量超过622GW,同比增长67.5%,产品出口70.3GW,同比增长超过93.6%;电池环节全国晶硅电池产量超过545GW,同比增长64.9%;产品出口39.3GW,同比增长65.5%;组件环节全国晶硅组件产量超过499GW,同比增长69.3%,产品出口211.7GW,同比增长37.9%。下游市场无法及时消纳光伏产品新增产能,导致全年主要光伏产品价格出现明显下降,出口总体呈现“量增价减”态势,多晶硅、组件产品价格全年降幅均超过50%。根据光伏行业规范公告企业信息和行业协会测算,2024年1-10月全国光伏多晶硅、硅片、电池、组件产量同比增长均超过20%,光伏电池出口量增长超过40%。但当期国内多晶硅价格下滑超35%,硅片价格下滑超45%,电池片、组件价格下滑均超25%。从制造端产值看,当期国内光伏制造端(不含逆变器)产值约7,811亿元,同比下降43.17%。出口额亦出现下降,其中硅片、电池片、组件当期合计出口额约为281.4亿美元,同比下降34.5%。

无序竞争导致我国光伏产业整体供过于求,出现明显的阶段性供需错配。2024年7月,中共中央政治局召开会议,会议指出要强化行业自律,防止“内卷式”恶性竞争。强化市场优胜劣汰机制,畅通落后低效产能退出渠道。工业和信息化部发布《光伏制造行业规范条件(2024年本)》,继续引导光伏企业减少单纯扩大产能的光伏制造项目,避免低水平重复扩张;提高部分技术指标要求。10月,中国光伏行业协会联合16家光伏头部企业召开“防止恶性竞争”座谈会,达成共识强化行业自律,并发布光伏组件最低成本价0.68元/W,明确低于成本投标中标涉嫌违法,为价格竞争划定红线。11月,中国机电产品进出口商会光伏行业分会还组织22家国内主营光伏企业自发成立了“光伏行业对外贸易企业自律委员会”,并共同制定签署了《光伏行业对外贸易企业自律公约》。12月,2024光伏行业年度大会召开,会议聚焦于日益激烈的“内卷式竞争和海外市场贸易壁垒带来的双重压力,呼吁企业加大科技创新力度,提升中国光伏产品在全球市场的竞争力,推动行业稳定持续发展。在较为密集的政策调控和行业自律会议之下,光伏行业的内卷式竞争和阶段性供需失衡现象有望在一定程度上有所缓解,但具体缓解程度仍有待观察。

(三)电气部件与设备

1.  电线电缆

特高压建设、配电网改造以及农村电网巩固提升的相关投资可为电线电缆市场需求提供支撑,但中低端产品进入壁垒较低,价格竞争充分,相关企业竞争压力较大。

电力电缆和裸电线(导线)是电线电缆行业两大重要分支,是电网建设中的重要组成部分。根据电压等级细分为低压、中压、高压和超高压电缆。通常电压等级越高,对电力电缆生产企业的制造水平、工业装备要求越高。裸电线(导线)按材质可分为裸铜线、裸铝线、裸铝合金线、双金属线等。

我国是全球最大的电线电缆产销国,厂商数量众多。根据国家统计局数据显示,我国电线电缆行业内共有企业10,000余家,其中形成规模的有2,000余家,主要集中在沿海及经济发达地区,地域分布较为集中。从竞争格局来看,国内电线电缆行业企业以中小型企业为主(占比97%左右),排名前十大企业占国内市场份额不足10%,相较于美国、日本等发达国家市场集中度低[9]。目前我国电线电缆企业主要分为三个梯队,第一梯队为外资巨头及其在国内的合资企业,生产技术先进,研发实力雄厚,长期占据高端产品市场;第二梯队为内资龙头企业,具有电网系统招标资质,具备部分特种电缆优势,通过自主研发、设备引进等方式迅速提高技术实力,为电力系统的主要供应商;第三梯队以众多中小企业为主,多生产民用产品和中低压产品,多采用价格竞争方式参与市场竞争。从产品构成来看,中低压线缆产品技术含量较低,产能过剩[10],价格竞争激烈,产品利润率低。高压及超高压线缆产品、特种线缆产品生产技术门槛较高,经济附加值大,呈寡头垄断竞争格局。从行业发展趋势来看,我国电线电缆企业在生产规模、产品质量、技术水平、研发实力、行业集中度等方面与国外先进企业相比差距较大,同时电线电缆行业普遍存在着低价中标、产品质量参差不齐等问题。未来行业内企业将主要通过整合扩大生产规模、提高研发实力、促进产品结构升级等方式提高竞争力。

2.  变电设备

特高压骨干通道建设、智能化配电网改造、新能源配套设施建设等重点投资方向有助于释放中高端变压器设备产品市场需求。

变电设备‌是指在电力系统中用于变换电压、接受和分配电能的电力设施。变压器相关产品是变电设备的核心,主要包括配电变压器、箱式变电站以及柱上变压器成套设备等产品。其中配电变压器是指通过电磁感应将一个系统的交流电压和电流转换成另一个系统的电压和电流的电力设备。配电变压器按照铁芯材质可分为硅钢片变压器和非晶合金变压器;按照绝缘方式可分为干式变压器和油浸式变压器,每种变压器均包含不同电压等级。2023年和2024年前三季度,我国变压器产量分别为23.84亿千伏安和16.76亿千伏安,同比分别下降41.50%和增长10.24%。变压器下游客户主要包括两大电网及五大发电集团,商品价格通过电网招标确定。

从市场竞争格局来看,中低端市场产能过剩,竞争非常激烈;具备500千伏以上高端变压器生产能力的企业较少,主要集中在大型上市公司,如特变电工股份有限公司(简称“特变电工”)、保定天威保变电气股份有限公司和中国西电电气股份有限公司等以及拥有先进技术和资本实力的跨国企业,市场份额相对集中。特高压设备行业多寡头垄断,竞争相对缓和,且产品附加值高,企业盈利情况较好。

3.  电气仪器仪表

智能电表市场总体供过于求,市场竞争激烈,除技术壁垒较高的三相智能电表领域中标企业较为集中以外,单相电能表市场份额非常分散。随着第一阶段安装的智能电表进入更换周期,叠加新一代国际技术标准的实施,我国进入新一轮的电表升级改造周期;同时,全球性的大规模智能电网建设亦可为智能电表产品带来广阔的市场空间。

‌电气仪器仪表是指用于测量和监控电气信号、能量和参数的装置‌,其中最常见的是电能表。我国电能表经历了感应式电能表、电子式电能表与智能电能表三个发展阶段。现阶段的智能电表除了具有传统电能表基本用电量的计量功能外,还具有双向多种费率计量、用户端控制、多种数据传输模式的双向数据通信、防窃电等智能化功能。我国国家电网对智能电表的需求占整体市场的七成以上,每年国家电网会开展智能电表及用电信息采集设备招标。在能源结构转型背景下,新能源装机快速增长,储能、充电桩投资爆发,带动以智能电表为代表的配用电产品需求增长。根据中国仪器仪表行业协会数据,2023年国家电网智能电表招标规模合计7,341万只,同比增长4.7%。其中,2023年第一批次招标2,496万只,第二批次招标4,845万只。2024年国家电网智能电表与采集器等设备3批次招标总量9,198万只,同比增长25%,招标金额249亿元,同比增长7%。智能电表的平均运行替代周期为8-10年,随着第一阶段安装的智能电表逐步进入更换周期,叠加新一代IR46国际技术标准实施,我国将迎来新一轮的电表升级改造周期,智能电表及用电信息采集设备市场仍面临一定市场空间。

我国智能电表的市场化程度较高,市场竞争处于较分散状态,但近年来主要受电网公司集采推动而市场集中趋势明显,其中国家电网智能电表及终端设备集中招标中标的生产厂商从之前的超过100家下降到目前的70-80家左右。基于产品计量属性的要求,电网公司对电能表精密度要求较高,同时新标准制定出台后对电表的功能、技术要求更高,生产经验丰富、产品质量及生产能力较有保证及技术研发和服务等综合能力均较强的企业才能保持业务量的稳定。我国智能电表行业CR5约为19.97%,CR10约为35.26%。根据国家电网2024年第三批智能电表中标份额来看,单相表中标企业共72家,其中份额前五为许继电气股份有限公司(简称“许继电气”)4.8%、国电南瑞科技股份有限公司(简称“国电南瑞”)3.7%、威胜集团有限公司(简称“威胜集团”)2.3%、杭州炬华科技股份有限公司(简称“炬华科技”)2.1%、烟台东方威思顿电气有限公司2.1%;三相表中标企业共52家,其中份额前五为国电南瑞5.7%、许继电气4.5%、威胜集团4.5%、宁波三星医疗电气股份有限公司3.8%、炬华科技3.5%。从企业地区分布上来看,我国智能电表代表企业分布在广东、江苏、浙江、山东等东部沿海省份,其中广东省的智能电表产业代表性企业较多。智能电表供过于求,市场竞争激烈,除了在技术壁垒较高的三相智能电表领域中标企业相对较为集中以外,单相电能表中标企业市场份额非常分散。

4.  储能设备

随着非化石能源发电装机比例不断提高,储能调峰调频、稳定运行等需求增加,储能锂电池成为近年来快速发展的新兴领域。储能锂电池的生产制造重点是对上游材料的加工和高性能组装,材料把控、成本控制以及电池制作技术的升级迭代是核心竞争点。在相关配套政策实施,叠加新能源并网、发电侧新能源消纳市场需求提升等背景下,预计我国储能锂电池市场将进一步扩大,龙头企业的国际竞争地位也有望进一步提高。

储能是指利用化学或者物理的方法将产生的能量存储起来并在需要时释放的一系列技术和措施。电储能是最主要的储能方式,按照存储原理的不同电储能可分为电化学储能和机械储能两种技术类型。电化学储能中锂离子电池是目前电池技术商业化规模和上下游成本衔接较为有效的储能细分方向。锂离子电池具有运输较为灵活、生产建设周期短、能量密度高、放电功率高、循环寿命长、调节性能好、安全性能好,绿色环保、无记忆效应等明显优势。

根据终端应用,锂电池下游主要可分为储能锂电池、动力锂电池和消费锂电池三大领域,其中储能锂电池主要为通信基站、用户侧削峰填谷、离网电站、微电网、轨道交通等的储能需求提供支持。近年来我国电力市场需求不断增大,非化石能源发电装机比例不断提高。由于风光等新能源发电具有随机波动性、间歇性特点,电力系统“双高”“双峰”的特性明显,伴随着碳中和政策带来的更大规模新能源电力的并网,对电网的安全性和稳定性提出了更高的要求,市场对储能调峰调频、稳定运行等需求显著增加。另外,我国部分地区仍面临弃光、弃电率偏高的问题,随着新一批大型风电光伏发电基地的开工建设,预计未来大规模新能源并网发电将会给新能源消纳利用带来较大压力。而储能技术可解决可再生清洁能源波动性与间歇性等瓶颈问题,在配电侧实现发电与负荷的动态平衡,因此国家大力推动新型储能建设,储能锂电池成为近年来快速发展的新兴领域。

根据《中国新型储能发展报告2024》,2023年以来,我国新型储能规模快速增长,截至2023年末,全国已投运新型储能项目累计装机规模达3,139万千瓦/6,688万千瓦时,平均储能时长2.1小时,近10倍于“十三五”末装机规模,新型储能装机规模提前两年完成规划目标。其中,2023年全年新增装机约2,270万千瓦/4,878万千瓦时,较上年末增长约260%。技术分布来看,根据《2024年中国新型储能产业发展白皮书》,2023年中国新型储能累计装机中,锂离子电池占比为94.9%;2023年中国新型储能新增装机中,锂离子电池占比为97.5%,占据绝对主导地位。

锂电池的生产制造重点是对上游材料的加工和高性能组装,材料把控、成本控制以及电池制作技术的升级迭代是核心竞争点。从竞争格局来看,在储能锂电池领域,目前排名靠前的国内企业有宁德时代新能源科技股份有限公司(简称“宁德时代”)、比亚迪股份有限公司、国轩高科股份有限公司和惠州亿纬锂能股份有限公司(简称“亿纬锂能”)等;韩资企业如SAMSUNG SDI CO., LTD.(简称“三星SDI”)、LG Energy Solution(简称“LG新能源”)等亦处于市场优势地位,LG新能源、三星SDI等主要锂电池外资制造商在我国均设有生产基地,目前我国已成为全球最主要的锂电池产地之一。储能锂电池行业发展潜力巨大,但由于技术、政策、成本等原因,我国储能锂电池市场起步相对较晚,电化学储能装机规模尚小。未来随着国内储能项目广泛应用、技术水平快速提升、标准体系日趋完善,国内储能企业的国际竞争地位有望进一步提高。

二、政策环境

电气设备行业与下游电源及电网投资关联度高。我国电力行业政策属性强,国家持续出台政策鼓励新能源建设,持续推进风光基地建设,有助于为风电与光伏设备市场需求提供有力支撑;同时通过多种措施发挥煤电兜底保障和灵活调节作用,维护能源供应保障安全,也有助于传统煤电装备需求回暖。在双碳战略指引下,政策推动和平价上网将成为电气设备行业实现高质量发展的两大推动力,科技赋能将助推行业实现转型升级和产品技术的持续提升。同时,发展新型储能是提升能源电力系统调节能力、综合效率和安全保障能力,支撑新型电力系统建设的重要举措,也能为电气设备行业提供新的发展方向。

在“碳达峰、碳中和”的总体目标下,国家对新能源建设鼓励政策的持续出台以及风光基地建设的持续推进将对未来风电装机需求形成支撑。

2023年7月,《国家发展改革委办公厅、国家能源局综合司关于2023年可再生能源电力消纳责任权重及有关事项的通知》指出2023年可再生能源电力消纳责任权重为约束性指标,各省(自治区、直辖市)按此进行考核评估;2024年权重为预期性指标,各省(自治区、直辖市)按此开展项目储备。各省(自治区、直辖市)按照非水电消纳责任权重合理安排本省(自治区、直辖市)风电、光伏发电保障性并网规模。严格落实西电东送和跨省跨区输电通道可再生能源电量占比要求,2023年的占比原则上不低于2022年实际执行情况。2023年9月,国家能源局发布《关于组织开展可再生能源发展试点示范的通知》,指出为推动可再生能源大规模、高比例、市场化、高质量发展,助力新型能源体系建设,围绕技术创新、开发建设和高比例应用三方面予以具体支持。提出“发供用高比例新能源示范”。主要支持园区、企业、公共建筑业主等用能主体,利用新能源直供电、风光氢储耦合、柔性负荷等技术,探索建设以新能源为主的多能互补、源荷互动的综合能源系统,打造发供用高比例新能源示范,实现新能源电力消费占比达到70%以上。风光基地建设方面,我国大型风光基地项目建设并网工作稳步推进。第一批大型风光基地项目已全部开工建设,已进入投产高峰期;第二批大基地项目陆续开工建设,已有落地项目;第三批大基地项目正在加快开展前期工作,各地区开始陆续发布项目清单,青海、内蒙古和甘肃三省累计规模达47.78GW,其中光伏26.08GW、风电20.55GW、光热项目100MW、清洁能源基地1.05GW。2024年5月,国家能源局发布《关于做好新能源消纳工作保障新能源高质量发展的通知》要求在新能源消纳领域加快推进新能源配套电网项目建设,积极推进系统调节能力提升和网源协调发展,充分发挥电网资源配置平台作用,科学优化新能源利用率目标,扎实做好新能源消纳数据统计管理,常态化开展新能源消纳监测分析和监管工作,从需求端提升电力系统对新能源的消纳能力,确保新能源大规模发展的同时保持合理利用水平,推动新能源高质量发展。

近年来国家通过多种措施发挥煤电兜底保障和灵活调节作用,维护能源供应保障安全,预计短期内火电建设投资规模及新增装机容量仍有一定增长空间。

近年来国家相继公布了《“十四五”现代能源体系规划》、《电力可靠性管理办法(暂行)》、《财政部税务总局关于切实落实燃煤发电企业增值税留抵退税政策做好电力保供工作的通知》、《新型电力系统发展蓝皮书(征求意见稿)》、《2023年电力安全监管重点任务》、《2023年能源工作指导意见》、《关于加强新型电力系统稳定工作的指导意见(征求意见稿)》、《关于认真贯彻落实全国安全生产电视电话会议精神,进一步加强电力安全监管工作的通知》、《关于加强新形势下电力系统稳定工作的指导意见》、《国家发展改革委、国家能源局关于建立煤电容量电价机制的通知》、《关于建立煤炭产能储备制度的实施意见》以及《2024年能源工作指导意见》等文件,通过多种措施发挥煤电兜底保障和灵活调节作用,维护能源供应保障安全,预计“十四五”期间火电建设投资规模及新增装机容量仍有一定增长空间。同时,煤电电价双轨制有助于增强发电企业的经营稳定性及资本支出预期与能力。

国家相关部门持续推进风电、光伏发电平价上网政策,以不断深化电力市场价格改革。

国家相关部门积极推进风电、光伏发电平价上网政策。为深化电力市场改革,2023年1月,国家能源局发布《新型电力系统发展蓝皮书(征求意见稿)》,要求强化新型电力系统相关配套政策与体制机制创新。建立层次分明、功能完备、机制健全、治理完善的全国统一电力市场体系,形成以市场为导向的价格体系。2023年5月,国家发展改革委印发《国家发展改革委关于第三监管周期省级电网输配电价及有关事项的通知》,在严格成本监审基础上核定第三监管周期省级电网输配电价,以进一步深化输配电价改革,更好保障电力安全稳定供应,完善输配电价监管体系、加快推动电力市场建设。2023年9月,国家发展改革委、国家能源局联合印发中国首个电力现货市场基本规则:《电力现货市场基本规则(试行)》,以加快推进电力市场建设,规范电力现货市场的运营和管理。

发展新型储能是提升能源电力系统调节能力、综合效率和安全保障能力,支撑新型电力系统建设的重要举措。我国目标到2025年实现新型储能从商业化初期向规模化发展转变,到2030年实现新型储能全面市场化发展。

根据《“十四五”新型储能发展实施方案》、《中华人民共和国国民经济和社会发展第十四个五年规划和2035年远景目标纲要》和《国家发展改革委、国家能源局关于加快推动新型储能发展的指导意见》要求。目标到2025年实现新型储能从商业化初期向规模化发展转变。新型储能技术创新能力显著提高,核心技术装备自主可控水平大幅提升,在高安全、低成本、高可靠、长寿命等方面取得长足进步,标准体系基本完善,产业体系日趋完备,市场环境和商业模式基本成熟,装机规模达3,000万千瓦以上。新型储能在推动能源领域碳达峰碳中和过程中发挥显著作用。到2030年实现新型储能全面市场化发展。新型储能核心技术装备自主可控,技术创新和产业水平稳居全球前列,标准体系、市场机制、商业模式成熟健全,与电力系统各环节深度融合发展,装机规模基本满足新型电力系统相应需求。新型储能是能源领域碳达峰碳中和的关键支撑之一。

近年来新能源汽车与电网之间的车网互动成为国家政策支持方向,车网互动有助于为电力系统提供双向灵活性调节能力,促进新能源消纳,保障电力安全供给,对支撑新型能源体系和新型电力系统构建和实现双碳目标意义重大。

根据国家发展改革委、国家能源局、工业和信息化部、市场监管总局2023年12月发布的《关于加强新能源汽车与电网融合互动的实施意见》,意见要求协同推进车网互动核心技术攻关,加快建立车网互动标准体系,优化完善配套电价和市场机制,探索开展双向充放电综合示范,积极提升充换电设施互动水平,系统强化电网企业支撑保障能力。2024年4月,国家能源局发布《关于促进新型储能并网和调度运用的通知》,要求规范新型储能并网接入管理,优化新型储能调度方式,加强新型储能运行管理。根据国家发展改革委、国家能源局、工业和信息化部、市场监管总局2024年8月发布的《关于推动车网互动规模化应用试点工作的通知》,将全面推广新能源汽车有序充电,扩大双向充放电(V2G)项目规模,丰富车网互动应用场景,以城市为主体完善规模化、可持续的车网互动政策机制,以V2G项目为主体探索技术先进、模式清晰、可复制推广的商业模式,力争以市场化机制引导车网互动规模化发展。参与试点的地区应全面执行充电峰谷分时电价,力争年度充电电量60%以上集中在低谷时段,其中通过私人桩充电的电量80%以上集中在低谷时段。参与试点的V2G项目放电总功率原则上不低于500千瓦,年度放电量不低于10万千瓦时,西部地区可适当降低。

配电网是重要的公共基础设施,国家针对配电网的安全高效、清洁低碳、柔性灵活、智慧融合提出了要求。高质量发展配电网有助于保障电力供应、支撑经济社会发展、服务改善民生。

2024年2月,国家发展改革委、国家能源局发布《关于新形势下配电网高质量发展的指导意见》,意见围绕建设新型能源体系和新型电力系统的总目标,要求打造安全高效、清洁低碳、柔性灵活、智慧融合的新型配电系统,在增强保供能力的基础上,推动配电网在形态上从传统的“无源”单向辐射网络向“有源”双向交互系统转变,在功能上从单一供配电服务主体向源网荷储资源高效配置平台转变。2024年7月,国家发展改革委、国家能源局、国家数据局发布《加快构建新型电力系统行动方案(2024—2027年)》,方案提出健全配电网全过程管理,制定修订一批配电网标准,建立配电网发展指标评价体系,创新新型有源配电网调度模式。2024年8月,国家能源局发布《配电网高质量发展行动实施方案(2024—2027年)》,方案提出加快推动一批供电薄弱区域配电网升级改造项目。加大老旧小区、城中村配电网投资力度,着力提升非电网直供电小区的供电保障水平,结合市政改造工作同步落实配电网改造项目。系统摸排单方向、单通道、单线路县域电网,加快完成供电可靠性提升改造。针对性实施一批防灾抗灾能力提升项目。详细排查灾害易发、多发地区及微地形、微气象等重点区域的电力设施,差异化提高局部规划设计和灾害防范标准。建设一批满足新型主体接入的项目。结合分布式新能源的资源条件、开发布局和投产时序,有针对性加强配电网建设,提高配电网对分布式新能源的接纳、配置和调控能力。满足电动汽车充电基础设施的用电需求,助力构建城市面状、公路线状、乡村点状的充电基础设施布局。创新探索一批分布式智能电网项目。面向大电网末端、新能源富集乡村、高比例新能源供电园区等,探索建设一批分布式智能电网项目。

三、样本分析

(一)样本筛选

本文分析样本选取标准为WIND三级行业分类下的电气设备行业发债企业及上市公司(剔除重叠部分),共涉及企业360户。因合并口径因素剔除10户,因业务多元化程度高且明显影响样本质量而剔除10户,因数据缺失剔除8户。最终选取有效样本332户,如表4所示。根据Wind四级行业分类,其中电气部件与设备制造企业248户,重型电气设备制造企业21户,光伏设备制造企业63户。根据企业性质来看,民营企业占比达76.51%。

电气设备行业样本以民营上市公司为主。央国企、民营企业的竞争优势有所不同,公司属性对其信用质量有一定影响。电气设备行业总体技术相对成熟,客户集中度较高且经营模式简单,产品同质化程度较高,企业主要竞争力在于长期业务合作关系及成本控制能力。电气设备行业下游主要面向两大电网及五大电力集团等,基于产品质量的长期稳定合作关系以及具有竞争力的产品报价,是企业获得订单的主要支撑因素。除此之外,经营规模、研发水平等因素对企业的竞争地位影响也较为显著。大型央国企和民企龙头企业的竞争优势在于调动资源的能力更强、具有生产高端设备的能力等,侧重于技术与资本要素的竞争;中低端电气设备的生产制造集则中了大量民营企业,市场竞争激烈,成本因素是其竞争的焦点,但技术的领先也能帮助民营企业在细分领域获得相对竞争优势。

电气设备行业样本企业中,部分企业的业务细分领域跨度较大,缺乏细分领域(子行业)特征,因而在下文的业务和财务分析部分,涉及子行业的部分仅选取业务经营较为单一且集中的企业进行分析。根据Wind分类,电气设备行业三大子行业分别为电气部件与设备、重型电气设备以及光伏设备。其中,电气部件与设备行业主要细分领域为电线电缆、变电设备、电气仪器仪表、储能设备等,涉及细分领域较多,重型电气设备行业主要为风电设备。

(二)业务分析

2023年及2024年前三季度,主要受光伏设备企业无序竞争及储能设备企业库存管理因锂价持续下行而承压等因素影响,电气设备行业样本企业收入增速同比明显回落。当期行业整体综合毛利率水平较上年变化不大,但是光伏设备样本企业综合毛利率下降较多。研发能力是电气设备制造企业的核心能力,近年来行业研发费用保持增长,但占营业收入的比重仍偏低。电气设备行业对上下游议价能力均偏弱,应收账款和存货占款规模大,营业周期偏长。

2023年及2024年前三季度,电气设备行业样本企业营业收入合计分别为31,519.89亿元和21,008.64亿元,同比分别增长11.16%和-8.07%。增速同比分别回落30.55和25.34个百分点,主要受光伏设备企业无序竞争导致的阶段性供需错配,以及锂价持续下行导致的储能设备企业库存管理承压等影响所致。当期,光伏设备样本企业营业收入合计同比增速分别为13.51%和-23.06%,同比分别下降67.09和44.93个百分点;储能设备样本企业营业收入合计同比增速分别为16.09%和-6.54%,同比分别下降62.37和33.15个百分点,增速明显下滑。

样本企业综合毛利率水平主要受原材料价格和行业内竞争程度影响,细分来看,电线电缆样本企业综合毛利率最低,近年来维持在10%左右,电气仪器仪表样本企业综合毛利率最高,近年来基本保持在40%左右,其他子行业和细分领域基本集中在20%左右。2023年和2024年前三季度,电气设备行业样本企业综合毛利率分别为20.55%和18.63%,同比分别下降0.03和2.43个百分点。其中,由于供给失序,光伏设备样本企业综合毛利率下降较为明显,当期分别为19.51%和12.15%,同比分别下降1.03和9.00个百分点。由于锂价持续下行,当期储能设备样本企业综合毛利率分别较上年同期上升1.30和3.29个百分点至20.07%和22.92%。

研发能力是电气设备制造企业的核心能力,近年来行业研发费用[11]保持增长,但占营业收入的比重依旧有限,对利润的直接影响并不明显。2023年及2024年前三季度,电气设备行业样本企业研发费用合计分别为1,153.35亿元和846.24亿元,分别同比增长14.11%和1.55%,占营业收入的比重分别为3.66%和4.03%,分别较上年上升0.09和0.38个百分点。细分来看,光伏设备和电线电缆样本企业研发费用率较低,近年来保持在3%以下,电气仪器仪表样本企业研发费用率较高,近年来在8%以上,其他子行业和细分领域在4%左右。整体来看,子行业和细分领域的研发费用率和综合毛利率基本呈对应关系,研发投入占比较高的子行业和细分领域往往拥有更高的综合毛利率水平。

电气设备行业对上下游议价能力均偏弱,导致应收账款和存货占总资产比重较高,资产周转速度慢,行业整体营业周期偏长。2023年,电气设备行业样本企业平均营业周期为272.78天,较上年延长5.52天。其中,重型电气设备、变电设备和电气仪器仪表样本企业平均营业周期均超过300天。受此影响,电气设备行业整体收现能力一般,2023年和2024年前三季度,电气设备行业样本企业营业收入现金率分别为93.63%和98.13%,虽同比有所提升,但幅度不大。其中光伏设备样本企业收现情况明显弱于行业平均水平,当期分别为83.37%和90.83%,分别低于电气设备行业总体水平10.26和7.76个百分点。

(三)财务分析

电气设备行业整体负债程度较高,且近年来呈逐年小幅上升态势。行业样本企业整体收现能力一般,但得益于收入规模的增长,2023年经营活动产生的现金流量净额仍实现增长。相较于经营活动现金净流入规模,行业样本企业在投资支出方面仍存在较大资金缺口,近年来主要通过债务融资方式解决,推高了行业整体刚性债务规模。行业样本企业流动资产中存货和应收账款占比较高,实际流动性一般。

1.  财务杠杆

资产方面,2024年9月末,电气设备行业样本企业资产合计55,034.04亿元,较上年末增长4.44%;其中重型电气设备、电线电缆和变电设备样本企业资产增长相对较快,分别较上年末增长7.65%、9.98%和6.70%。资产结构方面,当期末电气设备行业样本企业流动资产合计占总资产的比重为58.93%,较上年末下降0.90个百分点,其中电线电缆和储能设备样本企业流动资产合计占比相对较高,分别为73.96%和65.24%,光伏设备样本企业相对较低,当期末为53.61%。由于电气设备行业处于产业链中端,对上下游议价能力偏弱,大量资产沉淀于存货和应收账款。2024年9月末,电气设备行业样本企业存货和应收账款合计分别为7,182.56亿元和7,983.24亿元,分别较上年末增长9.28%和11.00%,存货和应收账款合计占总资产的比重分别为13.05%和14.51%。其中,电线电缆样本企业存货和应收账款合计占总资产比重达49.00%,资金沉淀最为严重,储能设备样本企业当期末占比为20.97%,相对较小。

负债方面,2024年9月末,电气设备行业样本企业负债合计33,735.22亿元,较上年末增长5.92%;其中重型电气设备、电线电缆和变电设备样本企业负债增长相对较快,分别较上年末增长10.22%、16.23%和10.02%。期限结构方面,当期末电气设备行业样本企业流动负债合计占总负债的比重为70.27%,较上年末下降1.70个百分点,其中电线电缆和电气仪器仪表样本企业流动负债合计占比相对较高,分别为85.29%和90.55%,光伏设备和储能设备样本企业相对较低,当期末分别为65.53%和65.46%。债务构成方面,电气设备行业样本企业的负债主要由刚性债务构成,2024年9月末刚性债务占总负债的比重为33.74%。除刚性债务外,电气设备行业样本企业负债主要集中在应付票据及应付账款、合同负债、其他应付款、长期应付款、预计负债等科目,行业内大型整机设备厂商对本行业上游零部件厂商形成较大规模资金占用。

权益方面,2024年9月末,电气设备行业样本企业所有者权益合计21,298.82亿元,较上年末增长2.18%。其中实收资本合计2,653.81亿元,较上年末增长1.71%,占所有者权益的比重为12.46%,较上年末下降0.06个百分点;资本公积合计8,217.60亿元,较上年末增长4.37%,占所有者权益的比重为38.58%,较上年末上升0.81个百分点;未分配利润合计6,972.73亿元,较上年末增长1.37%,占所有者权益的比重为32.74%,较上年末下降0.26个百分点。细分来看,样本企业实收资本总体较为稳定,当期变动不大;资本公积增长主要系宁德时代较上年末增长30.98%至1,151.37亿元所致;未分配利润增长也主要由宁德时代带动,当期末宁德时代未分配利润较上年末增长13.50%至1,171.81亿元。需关注的是,光伏设备样本企业未分配利润当期出现明显下滑,期末合计2,185.38亿元,较上年末减少11.86%。其中,隆基绿能科技股份有限公司较上年末减少16.95%至381.67亿元,通威股份有限公司(简称“通威股份”)较上年末减少23.17%至266.31亿元。

电气设备行业整体负债程度较高,且近年来呈逐年上升趋势,但增长幅度不大。2024年9月末,样本企业资产负债率为61.30%,较上年末上升0.86个百分点。细分来看,电气仪器仪表样本企业资产负债率相对较低,当期末为40.07%,重型电气设备和光伏设备样本企业资产负债率相对较高,当期末分别为64.77%和64.05%,分别较上年末上升1.51和3.05个百分点。

2.  偿债能力

电气设备行业的业务运营及投资所需资金缺口主要通过债务融资来弥补。2024年9月末,样本企业刚性债务[12]合计11,382.01亿元,较上年末增长19.79%,在总负债中的比重较上年末上升3.91个百分点至33.74%。细分来看,光伏设备样本企业刚性债务增长最快,当期末较上年末增长45.14%,在总负债中的比重较上年末上升9.56个百分点至37.81%。除此之外,电线电缆、变电设备和重型电气设备样本企业刚性债务增长较快,当期末分别较上年末增长17.26%、15.36%和14.15%。刚性债务构成方面,银行借款仍为电气设备行业样本企业的主要融资渠道,但2024年以来样本企业于公开市场发行债券的规模有所增长,主要由亿纬锂能、宁波卡倍亿电气技术股份有限公司、上海电气、通威股份、新疆特变电工集团有限公司、东方电气等企业贡献。期限结构方面,样本企业融资期限偏长期,2024年9月末,长期借款和应付债券余额在刚性债务中的比重为57.72%。细分来看,重型电气设备、光伏设备、变电设备、储能设备样本企业的刚性债务中中长期限占比较高,当期末中长期刚性债务占比分别为67.37%、63.13%、63.28%和58.32%;电线电缆和电气仪器仪表样本企业则以短期融资为主,当期末中长期刚性债务占比分别仅为22.49%和17.60%。

电气设备行业整体收现能力一般,但得益于收入规模的增长,2023年样本企业经营活动产生的现金流量净额仍实现增长。2023年电气设备行业样本企业经营活动产生的现金流量净额合计3,889.09亿元,同比增长30.76%。其中光伏设备、电线电缆、变电设备、电气仪器仪表、储能设备样本企业经营活动产生的现金流量净额分别为1,478.50亿元、79.40亿元、412.28亿元、26.52亿元和1,226.26亿元,分别同比增长11.46%、118.34%、41.68%、41.66%和64.58%。2024年前三季度,受光伏设备拖累,电气设备行业样本企业经营活动产生的现金流量净额合计1,016.03亿元,同比减少45.01%。其中光伏设备样本企业经营活动产生的现金流量净额合计-56.93亿元,较上年同期减少955.26亿元。

投资活动方面,电气设备行业近年来维持了较大规模的投资活动现金净支出,2023年及2024年前三季度样本企业投资活动产生的现金流量净额分别为-3,579.66亿元和-2,781.70亿元,同比分别增长2.21%和11.61%。2023年重型电气设备、光伏设备、电线电缆、变电设备、电气仪器仪表、储能设备样本企业投资活动现金净流量分别为-85.39亿元、-1,905.52亿元、-70.94亿元、-269.75亿元、-34.41亿元和-828.25亿元,分别同比增长-72.80%、58.63%、14.32%、-11.24%、350.61%和-33.44%。2024年前三季度重型电气设备、光伏设备、电线电缆、变电设备、电气仪器仪表、储能设备样本企业投资活动现金净流量分别为-208.67亿元、-1,108.55亿元、-57.36亿元、-295.03亿元、-15.09亿元和-772.45亿元,分别同比增长353.67%、-18.66%、-2.82%、59.45%、-49.25%和28.74%。电气设备行业的资本性支出主要集中于储能设备、光伏设备、变电设备、重型电气设备等子行业和领域,系电池产能扩建及风光电站建设投入较大所致。

相较于经营活动现金净流入规模,样本企业在投资支出方面仍存在较大资金缺口,近年来主要通过债务融资方式解决,同时也推高了行业整体刚性债务规模。2023年及2024年前三季度,电气设备行业整体融资节奏放缓,样本企业筹资活动产生的现金流量净额分别为1,044.67亿元和718.32亿元,分别同比减少64.48%和36.35%。细分来看,储能设备样本企业筹资活动产生的现金流量净额分别为495.17亿元和-129.61亿元,分别较上年同期减少971.24亿元和594.74亿元;光伏设备样本企业2023年筹资活动产生的现金流量净额为486.36亿元,较上年同期减少501.85亿元,2024年前三季度为886.80亿元,较上年同期增加414.17亿元,资金缺口明显扩大。

偿债能力方面,2023年电气设备行业样本企业EBITDA对刚性债务的覆盖倍数为0.46倍,重型电气设备、光伏设备、电线电缆、变电设备、电气仪器仪表、储能设备样本企业分别为0.34倍、0.61倍、0.24倍、0.50倍、0.47倍和0.44倍;电气设备行业样本企业EBITDA对计入财务费用的利息费用覆盖倍数为12.04倍,重型电气设备、光伏设备、电线电缆、变电设备、电气仪器仪表、储能设备样本企业分别为8.30倍、14.53倍、6.22倍、12.37倍、8.61倍和13.16倍。

3.  流动性

2024年9月末,电气设备行业样本企业流动比率为136.79%,较上年末下降0.73个百分点,总体变化不大。其中,重型电气设备、光伏设备、电线电缆、变电设备、电气仪器仪表、储能设备样本企业分别为116.20%、127.73%、152.97%、150.20%、165.55%和144.02%。由于样本企业流动资产中存货和应收账款占比较高,行业实际流动性一般。同期末,电气设备行业样本企业现金比率为40.59%,较上年末下降5.92个百分点。其中,重型电气设备、光伏设备、电线电缆、变电设备、电气仪器仪表、储能设备样本企业分别为20.68%、39.95%、26.46%、31.52%、49.89%和66.73%。

四、行业内企业债券融资与评级情况

(一)债券融资[13]

2021-2023年及2024年前三季度,电气设备行业债券融资净额分别为-211.05亿元、60.38亿元、214.04亿元和161.44亿元,行业内资金需求的增长较为明显。行业内存在大量发行可转债的上市公司,转债转股以及触发价格后的回售、赎回等情况较多。2024年前三季度,行业内共11家企业新发债券,合计筹集资金245.29亿元,品种涵盖中期票据、公司债、超短期融资债券、可转债等,发行利率区间在0.01%-3.66%;当期共10家企业偿还债券,合计偿还83.85亿元。期末行业内存续债券余额为1,124.96亿元。

(二)信用评级

1.  主体信用等级分布与迁移

电气设备行业的发债主体主要为从事电机制造、电气机械及器材制造、输配电及控制设备制造、电线电缆制造、储能锂电池制造等大中型企业。从行业内已发债企业来看,发债企业主要为各细分领域龙头企业,且以民营企业居多,涵盖主体信用等级从A级至AAA级的发行人,整体信用等级集中在AAA和AA级。2024年前三季度,电气设备行业公开发行债券主体为15家,发债主体信用级别主要分布在AA+及以上级别。截至2024年9月末,电气设备行业存续的公开发行债券主体共计46家,其中AAA级主体10家,AA+级主体6家,AA级主体11家,AA-级主体8家,A+级主体8家,A级主体3家。2024年前三季度,行业内共1家发行人涉及主体级别调整。

2.  信用事件/评级行动

2023年第四季度及2024年前三季度,电气设备行业内发债企业累计发布重大事项公告1,652份,涉及企业45户。主要涉及重大人事变动、股权激励、资金投向、借贷担保等。针对重大事项等,期内评级机构合计出具关注公告5份,涉及企业4户。

2024年前三季度,合计1户行业内发债企业的主体信用等级(含评级展望)发生变动。中证鹏元资信评估股份有限公司于2024年6月28日将上海海优威新材料股份有限公司主体信用等级由AA-级/稳定下调至A+级/稳定,主要由于公司跟踪期内产能利用率有所下滑,新增产能存在消化压力,以及2024年4月以来光伏产业链上下游持续调整,胶膜需求端修复压力变大,公司短期面临持续亏损风险。

五、信用展望

能源结构的优化升级和新型电力系统的建设将持续推动清洁能源设备行业发展。

我国能源结构持续优化,电源投资继续向清洁能源倾斜。在双碳战略加速推进的背景下,国家对新能源建设鼓励政策的持续出台以及风光基地建设的持续推进将对未来风电和光伏装机需求形成支撑。同时,国家密集出台的相关产业政策,引导清洁能源有效投资,推进建设源网荷储一体化和多能互补的新型电力系统,从输配电端解决新能源并网消纳问题,促进行业长期健康发展。此外,从全球能源结构变化趋势看,主要国家减碳目标明确,对新能源普遍采取政策扶持,国际市场增长空间较大。我国新能源产业链完整,主要设备制造领域先发优势明显,全球市场布局与拓展将助力行业龙头企业业务空间和发展质量的进一步提升。

产品升级趋势明显,相关企业资金及业务整合压力加大。

电气设备行业内细分领域众多,受电力产业政策和投资规划的影响,各细分领域分化趋势明显,其中新能源产业相关设备增长趋势明显且后续发展空间大。特高压建设、配电网改造以及农村电网巩固提升的相关投资可为配网设备市场需求提供支撑,但中低端输配电产品进入壁垒较低,价格竞争充分,相关企业竞争压力较大。行业内部分企业为寻求新增利润增长点,降低单一产品线可能带来的业务经营风险,逐渐由传统能源设备的单一产品结构向电控、风电、光伏、储能、新能源汽车相关设备或零部件等领域布局拓展,行业企业产品结构多元化趋势明显,相关企业资金及业务整合压力加大。

目前我国电气设备制造行业中多个细分领域竞争力强,尤其是新能源相关设备领域,预计后续仍将在技术研发与产品升级、生产设施布局等方面加大投入。而传统电气设备制造领域,也将面临着越来越大的产品结构调整与技术升级投入压力。

行业整体债务规模及财务杠杆水平趋升,流动性压力加大。

电气设备行业处于产业链中端,上游原材料成本占比高且采购账期较短,下游客户集中度高且销售款回收周期相对较长,营运资金占用规模大。此外,由于近年来部分企业积极布局新能源电力设备等业务领域,使得相关投资性现金需求维持高位。

作为拉动经济增长的重要发力点,预计2025年电源与电网投资仍保持较大力度,投资资金缺口及付款节奏或将继续推动电气设备行业整体债务规模及财务杠杆水平将趋升,流动性压力加大。

大型火电设备企业的经营状况将受益于能源结构优化并保持一定增长空间。

相较于其他调节型电源,煤电调峰具有明显的体量和成本优势。煤电在满足基础负荷的同时可为我国电力系统稳定运行提供灵活性支撑。在保供+调峰的迫切需求下,我国煤电项目核准审批不断加速,预计短期内火电建设投资规模及新增装机容量仍有一定增长空间。

光伏行业亟待解决内卷竞争。

在政策和资本的大力支持下,我国光伏产业链的产能急剧增加,导致行业出现无序竞争,阶段性供需失衡矛盾突出。2024年下半年较为密集的政策发布和行业会议对光伏行业的内卷式竞争进行了调控和自律约束,但具体效果仍有待观察。长期看,包括光伏设备制造行业在内制造业“内卷”问题的化解,仍需统筹解决地方政府拉动地方产业投资的不合理冲动问题(生产环节税源)和市场资金有效配置问题(大量资金投向相同领域/产品的众多市场主体)。

我国储能锂电池市场将进一步扩大,国内储能锂电池企业的国际竞争地位有望进一步提升。

随着我国非化石能源发电装机比例不断提高,市场对储能调峰调频、稳定运行等需求增加,因此国家大力推动新型储能建设,储能锂电池成为近年来快速发展的新兴领域。锂电池的生产制造重点是对上游材料的加工和高性能组装,对材料把控、成本控制以及电池制作技术的升级迭代是核心竞争点。目前我国已成为全球最主要的锂电池产地之一,近年来储能电池市场出货量实现逐年大幅增长。在相关配套政策实施,叠加新能源并网、发电侧新能源消纳市场需求提升等背景下,预计我国储能锂电池市场将进一步扩大,国内储能锂电池企业的国际竞争地位有望进一步增强。

以下为附录

[1] 电机制造包括发电机及发电组制造、发动机制造、微特电机及组件制造、其他电机制造。

[2] 输配电及控制设备制造包括变压器、整流器和电感器制造,电容器及其配套设备制造,配电开关控制设备制造,电力电子元器件制造,光伏设备及元器件制造,其他输配电及控制设备制造。

[3] 电线、电缆、光缆及电工器材制造包括电线、电缆制造,光纤制造,光缆制造,绝缘制品制造及其他电工器材制造。

[4] 电池制造包括锂电子电池制造、镍氢电池制造、铅蓄电池制造、锌锰电池制造和其他电池制造。

[5] 电气机械及器材制造包括电气信号设备装置制造和其他未列明电气机械及器材制造。

[6] 特高压是指电压等级在交流1000千伏及以上和直流±800千伏及以上的输电技术,具有输送容量大、距离远、效率高和损耗低等技术优势。

[7] 在电池行业中通常是指镍钴锰酸锂。

[8] 一般而言,风电项目从招标到产品交付时间间隔约为1-1.5年。

[9] 根据前瞻产业研究数据显示,美国前10大线缆制造商(如通用、百通、康宁、南线等)占美国市场份额约70%左右;日本前7大线缆制造商(如古河、住友、藤仓、日立、昭和等)占日本市场份额65%以上;法国前5大线缆制造商(耐克森、新特等)占法国市场份额90%以上。

[10] 我国电线电缆企业设备平均利用率在30%-40%左右,先进国家设备利用率一般在70%左右。

[11] 未考虑计入管理费用的研发人员工资等研发相关支出。

[12] 基于数据的可得性和可比性,此处刚性债务数据为企业当期末长期借款、应付债券、短期借款和一年内到期的非流动负债合计数。

[13] 未计入ABS、ABN等结构化产品。

 作者:新世纪评级工商企业评级部

加载中...