新浪财经

涉及14个行业领域,较大以上安全风险目录!学习参考→

应急管理部

关注

转自:中华人民共和国应急管理部

近期

江苏省应急管理厅陆续公布了

教育领域、技工院校、渔业船舶等

14个行业领域较大以上安全风险目录

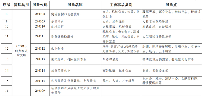
这些目录清单化列出了

常见较大及以上安全风险

明确了风险名称

主要事故类型和风险点

相关企业可对照目录

开展安全风险辨识、评估和管控

以下为具体内容

供相关单位企业参考借鉴

↓↓↓

教育领域

技工院校

渔业船舶

粮食和物资储备行业

国防动员领域

宗教领域

水利行业

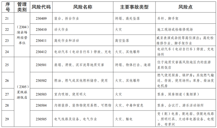
文化和旅游行业

科研院所

养老等民政服务机构

测绘、地勘行业

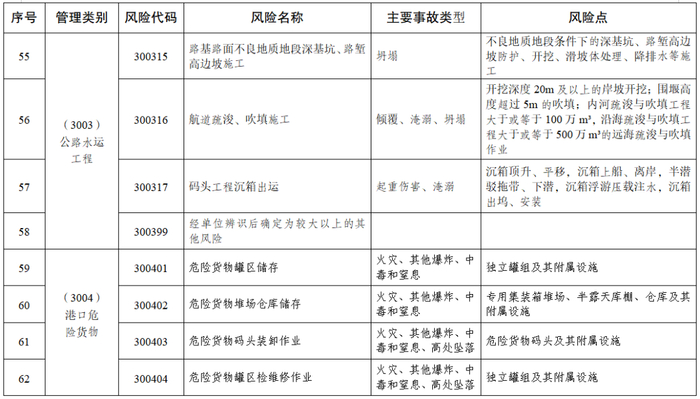
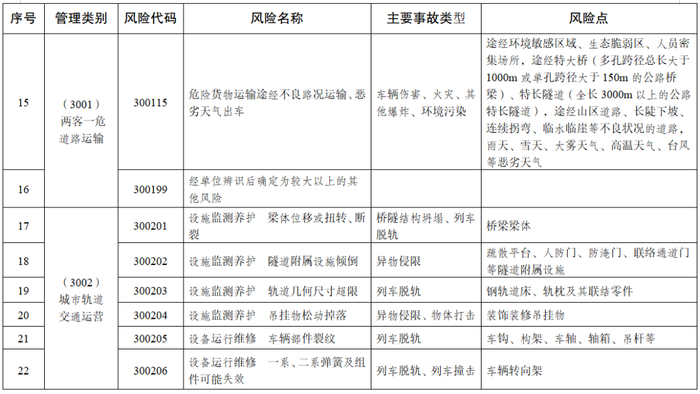
交通运输领域

卫生健康领域

体育行业

加载中...