新浪财经

商家起诉电商平台乱罚款背后:司法纠偏拷问平台治理权力边界

网易新闻

关注

对商品进行屏蔽、下架、禁售、删除,店铺禁止上新、上架,店铺降级、限流、关店,限制退店、限制店铺提现,扣除保证金,扣分、罚款,直接从商家账户扣违约金、最高可罚销售金额的80%……名目繁多的惩罚手段之外,还有仅退款、以“品退率”“差评率”作为处罚商家的指标等等,对每一个电商平台内商家而言,这些都是一支支悬在头上的达摩克利斯之剑,无时无刻不在提醒他们要合规经营,不要触碰平台设定的红线。

淘宝新增的第二十三条,颇受关注 本文图片均由受访者提供

然而,过于严苛的惩罚手段也带来强烈的反弹。近年来,一些商家持续向法院提起诉讼,认为电商平台对作为平台内经营者的商家以违约金名义进行乱罚款、扣款,要求撤销处罚、退还扣款等。

多份司法裁判文书显示,法院认为,涉事平台对原告涉案商品扣除的违约金过高,与原告的违规行为严重程度不相适应,不符合过罚相当的比例原则,判决平台返还商家被扣罚的部分违约金、退还扣款。

多方情况显示,平台正面临商家的诉讼潮。澎湃新闻以“网络服务合同纠纷”案由进行查阅发现,近年来,相关平台被商家起诉的案件多者达数千起。多名起诉平台的商家向澎湃新闻表示,平台处罚太重,商家不堪重负。

淘宝与商家沟通规则适应

中国社会科学院大学互联网法治研究中心执行主任刘晓春认为,平台与商家签订的网络服务合同,是平台对商家进行相关违规处置在形式上的依据,但基于平台治理需要,平台与平台内经营者之间不是纯粹的平等民事主体之间的关系,平台具有“准立法权”、“准执法权”、“准司法权”。在平台相对封闭的治理过程中,引入外部约束机制,比如行政监督、司法审查等,可以使其处理结果更为合理和公平。

澎湃新闻注意到,2024年12月23日,在全国市场监管工作会议上,市场监管总局表示在2025年将抓紧制定平台规则监督管理办法,依法查处平台规则领域违法行为,整治利用规则破坏公平竞争、侵害平台内商家和消费者合法权益现象,促进平台规则公平透明。

大数据治理下的“违约金”,平台:还罚少了

经营网店的乾先生决定起诉快手,缘于一次封店。

成都铁路运输第一法院调解书显示,原告乾先生在被告成都快购科技有限公司(“快手小店”运营主体,以下简称快购公司)上开设的网店经营日用百货、食品。被告快购公司先后以原告销售的商品“商品品质/服务描述不符影响使用/体验详情”及“危及用户权益”为由,分别要求原告支付3000元和20000元违约金,并强制扣除,同时对上述店铺的15万余元货款账户采取了限制提现措施。乾先生认为,该一系列所谓“惩罚性质”的违约处罚无法律依据,有违诚实信用原则以及公平原则。

乾先生称,通过咨询官方客服了解到,由于他店铺上了一个跟别家网店很像的商品,那家卖9.9元,比较劣质,平台以为他的货也是劣质的,就将他家的也清退了。但他店铺卖的商品标价59.9元,质量好很多。紧接着,他的店铺因商品主图与其他网店一样被平台清退,信息也被平台拉入黑名单。申诉多次没有成功,他便向法院提起诉讼。

最终该案以调解结案,快购公司退还了乾先生1.2万元,并解除对其网店的提现限制。不久,乾先生的另一家店铺也通过法院调解结案,快购公司将扣除的2万元违约金返还一半给原告。

快手电商发送的优先退款短信

澎湃新闻注意到,成都铁路运输第一法院2024年7月的一起类似判例中,法院判决平台将23万元违约金退还17万元给商家。

判决书显示,原告认为,在被告单方提供的《快手小店商户服务协议》中,约定了带有“惩罚性质”的违约金条款,但未约定具体、清晰的违约情形及对应违约金具体金额,被告仅以“品退率”和“差评率”单方认定原告违约,并强制要求原告缴纳违约金23余万元,严重侵害了原告合法权益,

被告快购公司辩称,案涉商品的品退率为3.22%,同周期内平台品退率均值为0.62%。大量差评、以及消费者反馈的图片,证明案涉商品存在尺寸与宣传不符的情况,存在货不对板的欺骗行为。平台对商家认定为A类违规一般情节,并处罚违规商品过去30天销售额的50%作为违约金,已是对商家的酌情减轻处罚。

法院并未否定原被告之间签订的商户服务协议及协议中的格式条款、违约条款的效力,但认为快购公司未举证证明案涉商品存在导致消费者人身损害或者重大财产损失的情形,其处以原告案涉商品30天销售额50%标准的违约金过高,不符合过罚相当的比例原则,于是判决酌情调减并确定被告返还原告违约金17万元。该案在快购公司上诉后,二审法院予以维持。

商家与平台沟通规则适应

北京市京师律师事务所律师裴仁奎、杨东旭告诉澎湃新闻,其律所团队已承办了约20件这类商家起诉平台的案件。平台用于处罚的“品退率”与“差评率”是依据“大数据”统计而来,但对于消费者投诉反馈的问题,平台缺少检测和核查,商家即便提供了产品质检合格之类的报告也很难被采纳。

“最高可罚销售额的80%”,商家:不堪重负

相关裁判文书显示,快手在《商品质量或描述不符》实施细则中,平台按照不同的商品品类和违规性质的不同,分为A、B、C三类,其中,A类违规包括货不对板的欺骗行为,影响用户使用体验,情节一般指通过用户反馈、平台抽检、平台核查等方式,发现商品存在规格、外观、功效等严重描述不符或存在以次充好的情况。此“情节一般”的违规处理措施为:首次扣20分,违约金为违规商品销售额的50%(最低4000元,最高500000元);2次扣20分,违约金为违规商品销售额的60%(最低4000元,最高700000元);三次及以上:扣30分,违约金为违规商品销售额的80%(最低6000元,最高800000元)等。

“销售金额50万元,利润按5%算,商家只能赚2.5万元,而平台最高可以罚到40万元。”乾先生说,虽然平台的处罚标准经常变,但总体上的处罚仍然让大量商家不堪重负。

裴仁奎、杨东旭律师告诉澎湃新闻,从团队目前办理的案件看,“大部分原告都获得法院支持,即判决被告平台将扣罚的部分违约金返还给原告。高的返还了百分之七十多,低的百分之十几也有,总体上约返还一半。”

澎湃新闻在威科先行法律数据库以“平台店铺 违约金”为关键词检索发现,商家起诉平台返还违约金的案例并不少见,但绝大多数裁判文书隐去了被诉平台名称。

澎湃新闻获得的一份判决书显示,拼多多平台也被两家平台内店铺起诉。涉事店铺因存在“发布混淆信息”,遭消费者投诉,而被拼多多限制提现、扣除保证金作为违约金。一审法院酌情认定原告存在过错应承担违约金8000元,判决拼多多退回两店铺被扣押的货款5万多元。

裴仁奎在研究团队律师承办的多起案件后发现,平台内经营者与平台的矛盾,主要是平台利用其优势地位对商家的处罚过于严苛、随意,处罚标准不一,且有重复处罚现象。比如,在一起案件中,涉案商品被平台判定“推广商品质量或描述不符A类违规,违规程度:一般”,处以扣罚20分,扣除违约金近7万元,不到两小时,该商品再次被平台以相同违规理由、相似违规描述,扣罚20分,扣除违约金2万余元。最终,该笔扣罚被法院认定为重复处罚而判令平台退还。

“平台对消费者的反馈一概认同且仅以此为由对商家罚款,不仅造成大量误罚,也给一些消费者创造了利用此规则去变相要挟商家的便利条件。”杨东旭律师说,平台对商家罚款额过高,“若行政机关对该产品处罚,额度可能都没有这么高。实际上,平台在商家付费的产品推流中,已经获取大量利益。”

被反向侵权的商家:消费者与商家利益如何平衡

电商平台广受诟病的“仅退款”,一度让商家苦不堪言。

2024年9月,网络消费纠纷调解平台“电诉宝”联合网经社电子商务研究中心评选出商家投诉电商平台十大“仅退款”案例。包括有“拼多多”消费者未反馈鞋子问题联系平台“仅退款”;商家拒签问题手机,“淘宝”却支持8549元“仅退款”;“京东”以商家消极处理售后为由,强行判商家责任;“小红书”平台不联系卖家,直接同意“仅退款”;抖音买家随意发送一个图片,提一个与质量有关的问题,立刻获平台“仅退款”;快手以短信方式通知所有已收到货的买家申请退款;“1688”强制执行“仅退款” 自动扣除商家支付宝余额等。

澎湃新闻从一个由商家组成的投诉群内获悉,上述情况仍然时有发生。还有商家反映,“客户想退货退款,平台帮他仅退款。客户说点错了,同意退钱给商家,平台不同意。”

“仅退款”问题引起了学界、业界和监管的共同关注。

在2024年12月21日北京大学电子商务法研究中心年会上,国家市场监管总局发展研究中心主任叶宝文在发言中指出,“仅退款规则体现了平台的竞争手段,以保护消费者权益道德正义绑架经营者,减损了经营者权益,催生了职业薅羊毛现象,造成少数消费者对经营者的反向侵权,激化电商平台与平台内经营者的矛盾。”

“平台规则制定存在随意性、滥用现象,执行不透明。执行标准模糊,执行结果隐蔽,申诉机制发挥作用有限,易引发各方矛盾。”叶宝文同时指出,平台企业普遍制定了违约规则,即平台有权在商家违反有关规则协议的情况下对商家收取特定金额的违约金。部分平台背离规则制定初衷,存在“以罚代管”倾向,并且在扣除违约金时未尽到详尽通知义务,商家不清楚遭受处罚的具体原因,不明确改进方向。

在淘宝上经营服装网店十多年的方生介绍,“仅退款”在淘宝不算有年头。《淘宝平台争议处理规则》第六十六条明确规定:淘宝认定卖家出售的商品质量问题属实的,卖家应按照法律规定或淘宝平台相关规则承担退货、更换、维修等义务。若无相关规定,交易支持退货退款。“规则明确是退货退款,没有说仅退款。”方生说。

但近年来,随着“仅退款”成为电商平台标配,淘宝也出现微妙变化。2024年7月,淘宝推出措施优化“仅退款”政策,方省说,他现在常遇到的是退货,以及平台对商家随意划扣保证金问题。

“多笔订单,消费者的退货原因是‘不想要了’、“尺码没选对”,根据淘宝规则,这种情况退货运费应该由买家承担。但平台仍然从商家保证金里扣除了运费。”方生向澎湃新闻展示了多张后台截图。

“七天无理由退货,有时候都两个月了,还给消费者开放退货入口。”方生介绍,他还发现,即便国家对退货有明确规定,淘宝也是“家规”处置。

比如,国家市场监管总局发布的《网络购买商品七日无理由退货暂行办法》第八条规定,消费者退回的商品应当完好,第九条罗列了商品不完好的评判标准,其中服装类为“商标标识被摘、标识被剪,商品受污、受损”。

消费者购买了牛仔裤,剪掉了吊牌、开了扣眼,方生拒收退货。平台小二认为,开扣眼不属于影响商品完好性,扣除商家保证金作为货款赔偿给消费者,并告之他“这是淘宝给到的规则,您作为商家需要遵循的”。

至于剪掉吊牌,平台认可影响商品完好性,但“只赔偿商品价格的百分之五。”方生不服,“我们的吊牌是用防伪扣绑的,是专门用来识别是否被买家穿过洗过,是否被调包。现在吊牌剪了,我就不好判定。”方生说。

2024年12月30日,浙江广播电视台集团1818黄金眼报道了一起买家将羊毛大衣拆了袖标又手动缝回退货的案例。该事件中,卖家认为有明显穿着痕迹向平台申诉,但平台判定“申诉不成立”。判定依据是,由于明确影响商品功能的问题导致退货。买家接受采访称该衣服不是羊毛而退货,但卖家提供了100%绵羊毛的监测报告。而接受采访时,平台未直接回应该争议。

一位淘宝服装商家告诉澎湃新闻,七天无理由、运费险、平台比价系统,导致现在的商品退货率不断攀升。1月6日,他展示了他店铺的退货率:达到55.81%,同行均值是42.67%。高退货率背后是货损、运费、人工等成本的大幅度上升。

一位商家近一周的退货

“三权合一”的平台:权力太大谁来制约?

澎湃注意到,社交媒体上,也有不少商家反映平台乱扣款、秒退款问题的帖子。

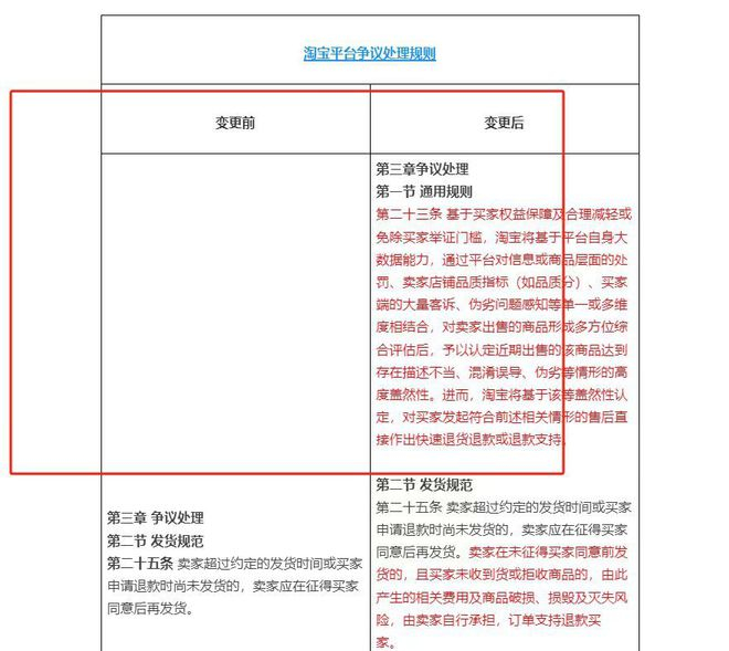
多名淘宝平台商家介绍,当商家就一些不合理退货退款提出申诉时,平台会以《淘宝平台争议处理规则》第二十三条回复商家。这是2024年淘宝新增的一条快速退款或退货退款的规则依据。

二十三条原文是:基于买家权益保障及合理减轻或免除买家举证门槛,淘宝将基于平台自身大数据能力,通过平台对信息或商品层面的处罚、卖家店铺品质指标(如品质分)、买家端的大量客诉、伪劣问题感知等单一或多维度相结合,对卖家出售的商品形成多方位综合评估后,予以认定近期出售的该商品达到存在描述不当、混淆误导、伪劣等情形的高度盖然性。进而,淘宝将基于该等盖然性认定,对买家发起符合前述相关情形的售后直接作出快速退货退款或退款支持。

“平台自身大数据能力是哪些数据?品质分怎么算?买家端的大量客诉具体是多少指标?买家乱申请计不计入投诉率?综合评估的计算依据能否公开?高度盖然性这个法律概念,是否也要有一定的证据要求?”方生提出了一系列疑问,“二十三条具有太多模糊和隐匿的地方。”

在杨东旭律师看来,“平台掌握规则制定和执行的权力,有些罚则不仅不客观公正,而且还多次修改,几个月一大变,甚至有的规则还没出台,罚款已经产生,形成溯及既往的‘倒罚’,致使商家很被动。同时,平台规则的不合理、不透明,罚款依据数据的不公开,是商家最不满的地方。而没有第三方有效监管,叠加平台申诉的形同虚设,更是激化了矛盾。”

裴仁奎律师认为,问题的核心还是平台对于平台内商家高度的强权力控制,大部分商家敢怒不敢言,这种强控制恰恰缺乏监管,导致平台内营商环境恶劣。而且,平台罚款的去向和使用不透明,商家也监督不了,逐利性一定会强化平台的罚款动力。法院对系列案件作出倾向于商家的判决,可以视为司法权对平台处罚权的一种制约和纠偏。

2024年12月21日,北京大学电子商务法研究中心发布了研究报告《电商平台经营者的治理权利及其行使界限》,该报告指出,目前,平台基于其事实上的优势地位,具有治理方面的“准立法权”、“准执法权”、“准司法权”。“三权”分别对应:平台通过规则的制定,对平台内经营者与用户行为进行规制;平台发现平台内经营者有违反平台规则的行为,对相应主体采取网络封禁、降低评级、限制准入等措施;平台内经营者与用户在借助平台进行交易过程中发生纠纷,平台作出相关处理决定以定纷止争。

在北京大学电子商务法研究中心年会上,清华大学法学院王洪亮副教授在发言中提到,平台对商家的处罚有时过于严厉。“我经常乘坐滴滴或者其他网约车平台,平台的司机抱怨会受到很多处罚。平台对平台内经营者的处罚有时很过分:在平台内经营者不接电话的情况下,一次性处罚1000元或者2000元,这样的规则可能并非妥当。在司法程序中,上海和杭州的法院通过适用违约金及其酌减规则处理这个问题。”

在此次年会上,北京工商大学法学院吕来明教授认为,平台经济中本已存在但在快速发展的过程中被暂时掩盖的一些问题,近年来随着我国经济整体下行和消费降级的大背景集中暴露。一方面,原有的一些问题仍未完全解决,特别是平台经济中消费者权益保护的一些痛点难点问题,如货不对板、虚假宣传、大数据杀熟等。另一方面,在当前形势下更为突出的一个问题是中央文件中也提到的“内卷式竞争”。即平台内经营者与平台之间的关系与利益分配问题,以及经营者与消费者之间的利益冲突如何平衡,已成为当前亟待解决的突出问题。

吕来明认为,必须设立一个防止滥用的机制,防止为迎合消费者需求而作出不合理、过度倾斜的处理。“举个例子,有些行业的经营者反映,平台上仅退款的比例高达50%以上,甚至更多。显然,这种情况意味着原本有益于消费者的规则被滥用了,反而造成了经营者的不公平负担,最终走向了规则的反面。”

中国社科院互联网法治研究中心主任刘晓春认为,平台与商家签订的网络服务合同,是平台对商家进行相关违规处置在形式上的依据,但基于平台治理需要,拥有“三权”的平台与平台内经营者之间不是纯粹的平等民事主体之间的关系。在平台相对封闭的治理过程中,引入外部约束机制,比如行政监督、司法审查等,可以使其处理结果更为合理和公平。

澎湃新闻注意到,2023年7月,广州互联网法院审理的一起商家起诉消费者无证据“仅退款”案中,法院指出,平台审核方式粗放,商家只能被动接受结果而无法参与协商,最终导致利益失衡,造成实质不公,遂判决消费者退款给商家,并赔偿商家400元维权损失。

判决书写道,“平台规则是保障平台内交易秩序的基石,应以‘良规善治’为目标,基于自身定位与实际情况,进行灵活化、精细化管理,打造平台内各方之间的利益动态平衡,从而充分发挥调处作用,切实减少纠纷,维护公平公正的营商环境。”

(注:乾先生、方生均为化名)

加载中...