新浪财经

聚焦2025年1104制度升级,宇信科技带你深度解读

宇信科技

关注

近日,国家金融监督管理总局发布了1104制度升级文件(以下简称“升级”),对报送内容进行了更新。宇信科技从制度升级整体情况、报表内容变动详解等方向展开解读。

°整体修订说明

基础类、业务类、支持发展类报表调整

基础类、业务类、支持发展类报表新增4张表,修订16张表。共涉及新增指标217项,调整指标5项,删除指标11项。此外旧版资本相关报表停报。整体来看,升级主要涉及科技金融、普惠金融、养老金融、数字金融、企业融资等方面,并加强对信贷风险、国别风险等管控,对金融机构的数据采集要求进一步提升。(修订内容见表1↓)

机构类报表调整

机构类报表新增38张表,修订12张表,停报4张表。(修订内容见表2↓)

分支机构报表调整

分支机构类报表修订14张表。(修订内容见表3↓)

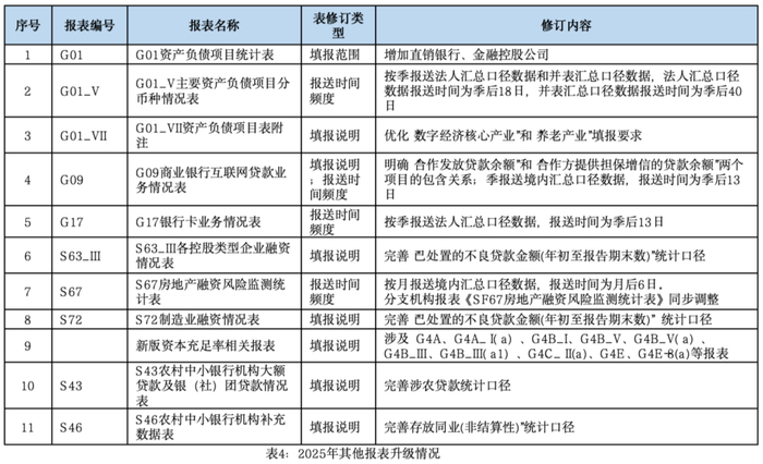
除以上调整外,新版《G4B-1表内信用风险加权资产计算表-权重法》增加合格中央交易对手的风险权重。此外部分报表填报说明、填报机构、报送时间、报送频度有变化。(修订内容见表4↓)

°主要修订内容解读

以下主要对此次新增报表S73、S74进行解读及梳理。

S73养老领域相关情况统计表

· 修订内容:

新增表。此前,G0107已统计养老产业的贷款余额及中长期贷款余额,在此基础上本次新增养老金融情况表,细化统计项,专项统计养老产业的当年累放金额、户数、收益,贷款余额、中长期贷款余额、不良贷款余额等养老产业贷款指标。除了贷款指标还增加个人养老金以及养老金融产品、代销养老金融产品、长辈客群金融服务等养老服务金融指标。该表填报机构为政策性银行(含开发银行)、大型银行(含邮储银行)、股份制商业银行、城市商业银行、民营银行、农村商业银行、农村合作银行、外资法人银行、外国银行分行、直销银行、农村信用合作社、村镇银行、信托公司、理财公司。按季报送境内汇总口径数据,报送时间为季报第一批次(季后13日)。

· 修订分析:

2024年12月,中国人民银行、金融监管总局等九部门联合印发《关于金融支持中国式养老事业服务银发经济高质量发展的指导意见》(以下简称《意见》),《意见》中界定养老金融是综合运用信贷、保险、债券、股权、理财等金融工具,满足社会成员的多样化养老需求,服务银发经济发展的一系列金融活动总和,包括养老金管理、银发经济融资与风险管理、养老金融产品和服务及老年群体金融权益保障等。《意见》中明确2028年和2035年养老金融发展的阶段性目标,从支持不同人群养老金融需求、拓宽银发经济融资渠道、健全金融保障体系、夯实金融服务基础、构建长效机制等五方面提出16项重点举措。紧随其后,1104适时增加养老金融情况表,通过数据统计监测,一方面可以掌握养老金融情况,为监管当局科学决策夯实数据基础;另一方面也便于监管当局推进养老金融政策的落实。

S74数字领域相关情况统计表

· 修订内容:

新增表。此前,G0107已统计数字经济核心产业的贷款余额及中长期贷款余额,在此基础上本次升级新增数字金融情况表,细化统计项,专项统计数字经济核心产业、数字化效率提升业的当年累放金额、户数、收益,贷款余额、中长期贷款余额、不良贷款余额等数字经济核心产业贷款指标。除了贷款指标还增加对金融科技投入金额、总客户量及线上客户量、总业务笔数及线上业务笔数(含动账及非动账)的统计。该表填报机构为政策性银行(含开发银行)、大型银行(含邮储银行)、股份制商业银行、城市商业银行、民营银行、农村商业银行、农村合作银行、外资法人银行、外国银行分行、直销银行、农村信用合作社、村镇银行、信托公司。政策性银行(含开发银行)暂不填报第II部分。境内口径汇总填报,报送时间为季报一批(季后13日)。

· 修订分析:

2021年5月,国家统计局发布《数字经济及其核心产业统计分类(2021)》(国家统计局令第33号),该分类将数字经济产业划分为数字产品制造业数字产品服务业数字技术应用业数字要素驱动业数字化效率提升业5大类。其中前4项为数据经济核心产业、数字产业化组成部分,是数字经济发展的基础。数字化效率提升业即产业数字化,是数字技术与实体经济的融合。本次升级按数据经济核心产业四分类以及数字化效率提升业统计贷款余额、不良贷款、当年贷款等重点指标,加强对数字化产业贷款的监管;同时通过采集金融机构客户数量、业务笔数总值及线上化值,金融科技投入金额,从而可获得线上客户、线上服务覆盖率,以及数字化金融投入产出比,可以更好把控金融机构金融服务数字化转型程度。

°宇信科技1104解读建议

   及解决功能

1104是监管报送系统性工程,涵盖了金融机构所有业务条线,前中后台多个部门。在当前监管趋严形势下,为满足此次监管升级需求,对金融机构有以下几点建议:

 1 各机构要及时修订印发内部统计制度,统一规范统计项目口径、取数规则、填报分工等。需要高度重视养老领域、数字领域、境外业务等新增和修订报表的填报工作,及时开展统计培训,确保各部门、各分支机构报表填报人员准确理解填报要求。

 2 依据报送频度合理制定升级计划,如优先升级S63_I、S71_I、S71_II等月报表。

 3 部分新增指标与已有报表有校验或与已有报送同口径,可复用其逻辑,确保数据源一致,如S73、S74均与G01_VII有跨表校验。

 4 依据监管升级要求及时更新1104报送系统。紧随升级步伐,我公司已经准备好相关制度升级文件,含制度解读、校验规则、集市模型等。

深耕行业25年,宇信科技对金融监管有着非常深度的理解,自主研发的统一监管报送平台,可完全覆盖人民银行、国家金融监督管理总局、外管局等三大监管机构30余项监管报送需求,且拥有国有大行、股份制银行、城商行、非银机构等多层次的落地案例,具有丰富的的经验积累,可帮助金融机构更好地应对此次数据报送,提升监管报送效率。

未来,宇信科技将紧随监管趋势,通过不断创新与优化,继续引领金融监管报送领域的技术发展,为金融科技领域数字化转型提供更多解决方案。

加载中...