新浪财经

派利4363万元!华夏大悦城商业REIT首次分红来袭

市场资讯 2025.01.08 08:00

分红喜报

华夏大悦城商业REIT

基金代码:180603

2025年1月14日及15日

分红4363万元

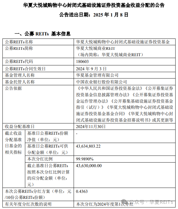
1月8日,西南地区首单消费REITs——华夏大悦城商业REIT发布收益分配公告,将于1月14日及15日向投资者分红。

本次拟分配金额为人民币43,630,000.00元,占截止本次收益分配基准日(2024年11月30日)可供分配金额的99.989%每10份公募REITs份额分红0.4363元。

本次分红是华夏大悦城商业REIT2024年度第1次分红,也是基金成立以来第一次分红基金自基金合同生效日2024年9月3日至本次收益分配基准日2024年11月30日期间的可供分配金额为人民币43,634,803.22元

温馨提示

  • 本基金的分配方式为现金分红。

  • 现金红利款将于2025年1月14日自本基金托管账户划出。

  • 权益分派期间(2025年1月8日至2025年1月10日)暂停跨系统转托管业务。

  • 权益登记日当天买入的基金份额享有本次分红权益,权益登记日当天卖出的基金份额不享有本次分红权益。

名称:华夏大悦城购物中心封闭式基础设施证券投资基金

简称:华夏大悦城商业REIT 

场内简称:华夏大悦城商业REIT

代码:180603

上市场所:交所

首募规模:33.23亿元

合同生效日期:2024年9月3日 

基金上市时间:2024年9月20日

基金管理人名称:华夏基金管理有限公司 

基金托管人名称:中国农业银行股份有限公司

底层资产:成都大悦城

(项目实景图)

成都大悦城所处成都市,是西南消费重镇,国家中心城市,城市经济基础良好,人口持续导入,消费市场活跃。项目所在的武侯区是成都市核心主城区之一,人均GDP、人口密度领先,具备强大的客群基础。成都大悦城占地102亩,建筑面积约17.25万平,是大悦城体系内第一梯队的优质购物中心,营业收入、净利润等指标在大悦城体系内排名前列自2015年底开业以来,经营表现持续攀升,核心经营指标持续维持较高水平,稳居成都非奢购物中心头部地位

(转自:华夏REITs)

加载中...