新浪财经

【行业研究】2024年交通基础设施行业信用回顾与2025年展望

新世纪评级

关注

2024年以来,我国交通基础设施投资规模有下滑态势,但仍高位运行,综合立体交通网络进一步完善;2025年作为“十四五”规划收官之年,仍有较强的投资动力并为上下游产业协调发展筑基;交通基础设施行业可获得多渠道融资方式支持,但也需关注到资本密集特征下,投资和融资压力具存。我国交通基础设施行业周期性较弱但盈利性也偏弱,对地方政府政策与资金的扶持力度有一定依赖;行业进入壁垒较高,省际间交通基建资源的高度集中和协调管理带来明显的区域专营性和垄断属性,同时也带来区域间基建资源效益的释放等存在较明显的分化与差异。

(1)(收费公路)国内收费公路网络不断完善,特许经营和收费特性支持行业运行呈现出相对透明/较稳定充沛的收入和现金流等业务特征。考虑到收费公路需求端增速放缓、新通车路产投资回报期拉长和造价成本居高等因素,行业面临收入增长趋缓、盈利空间收窄和边际效益递减压力;区域经济及客货运输需求增长的渐进性与收费公路建设融资到期的集中性之间矛盾突出,全行业还本付息持续承压,行业收支持续高位失衡。考虑到公路行业“压舱石”重要性、收费公路供需关系的持续性,中长期内仍将支持和保障行业稳健运行。

(2)(港口)2024年以来,我国国民经济运行稳中有进,港口货物吞吐量保持稳步增长,并表现出外贸吞吐量增幅高于内贸的态势;我国港口作业货种结构多元,很大程度上平滑了单货种所处行业形势变化对吞吐量表现的影响。我国水运建设投资持续扩大,且内河建设投资规模在平陆运河等项目开工带动下增幅明显高于沿海建设投资。总体来看,港口行业在我国国民经济中的重要性地位仍稳固,基本面保持稳定。

(3)(机场)经多年大规模建设,我国民航机场基本形成体系化布局,远期规划下仍有较大资本支出预期。2023年民航行业需求释放,我国机场旅客吞吐量较快恢复,2024年以来呈常态化增长态势。2020-2022年行业亏损巨大,2023-2024年机场企业经济效益持续减损但尚未扭亏,2025年行业盈利前景仍需关注吞吐量结构性增长和成本费用控制水平。

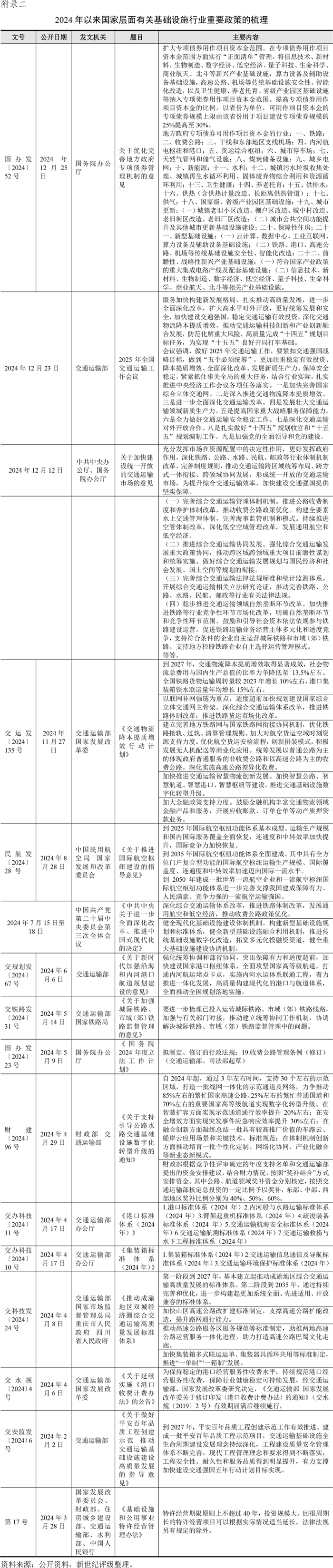
政策层面看,交通基础设施行业发展布局、建设规划、功能定位、收费机制、投融资体制和亏损补贴机制等需遵照国家和地方交通主管部门有关规定执行,行业对政策及细则变化的敏感度较高,行业内企业面临政策管控要求较高,此类政策监管与管制在一定程度上保障行业收入来源的相对稳定性、现金流的相对充沛。与此同时,交通基础设施企业依托其承担的区域内相关重要职责,也较容易得到政策、资金等各方面的支持。2024年以来,全国各省、市、自治区陆续召开“十五五”交通运输发展规划编制启动会,预计“十五五”时期全国交通基础设施发展进程将呈现出新局面,大部分区域已经或即将迈入存量设施维护和更新为主的时期,且交通基建与运输场景也将与新一轮科技赋能(新质生产力)和产业变革相融合互进,从行业升级到跨产业协同,持续深化交通物流降本提质增效,交通基础设施行业整体将发挥更有质量的效益作用和社会责任。

从样本企业财务表现看,交通基础设施行业的重资产投入和高负债运营属性,带来行业偏高的财务杠杆和流动性相关偿债指标的相对偏弱处境;但行业债务以中长期为主,且融资渠道畅通,短期偿债压力整体可控。2025年以来宏观经济形势要求交通基础设施投资维持一定规模和力度,行业债务融资需求仍保持在较高水平。

从我国交通基础设施行业内已发债企业看,行业内企业整体信用质量高。2024年前三季度,交通基础设施行业公开发行债券的主体共122家,其中AAA级主体93家,AA+级主体24家,AA级主体5家。2024年前三季度,行业内有3家发行人获得主体级别调升。

展望2025年度,预计交通基础设施建设在我国经济持续调整、深化改革与优化过程中将发挥更为重要的支撑作用。行业运行总体上有望获得更强有力的基本面支撑并表现平稳。

(1)(收费公路)2025年,考虑到国内大循环建立在内需主动力基础之上,预计我国收费公路下游运输需求和行业现金流仍将保持规模优势,基于规划安排和融资模式,行业仍将维持高负债高投资运行态势,需持续关注债务循环压力、利息偿付安排及公路项目资金配置与投融资安排。纵观行业发展趋势,我国收费公路行业仍可凭借主业现金流及外部支持而保持较高的信用质量;但随着新建路产(往往是投入成本高且产出能力偏低的路产)的投运,部分中西部区域的收费公路企业的财务风险或将进一步增大。中长期看,我国收费公路行业通行费对到期债务本息的覆盖能力总体上将持续承压,不同区域还本付息质量、收支平衡能力及发债主体信用质量的分化趋势将进一步显现。

(2)(港口)2025年,预计我国港口生产总体平稳并仍呈低速增长态势,行业盈利空间因折旧、人工等成本上升继续承压;在较大的经营压力下,同时为响应国家区域战略发展要求,优化港口功能布局、拓展服务网络,我国港口的跨省/直辖市港口合作预计将继续加快加强。港口行业在我国国民经济中的重要性地位稳固,港口的资源稀缺性使其仍能获得较好的政府支持,港口行业信用品质较好,基本面仍保持稳定。

(3)(机场)2025年,预计我国民航机场建设将保持较大规模投入,并有望发挥行业债务融资空间相对较大的优势,成为基建投资助推经济企稳回升的重要发力领域。经营预期上,机场旅客吞吐量预计将回归自然增长,其中国际枢纽类机场的国际旅客吞吐量恢复将继续加快;行业收入预期保持增长,机场企业经营现金流呈净流入状态,但依旧面临一定的经营亏损压力。总体看,较稳定的客运需求、主业较强的现金流以及持续的外部支持等,仍可有效支撑我国民航机场行业的高质量发展,信用质量将保持稳定。

一、运行状况

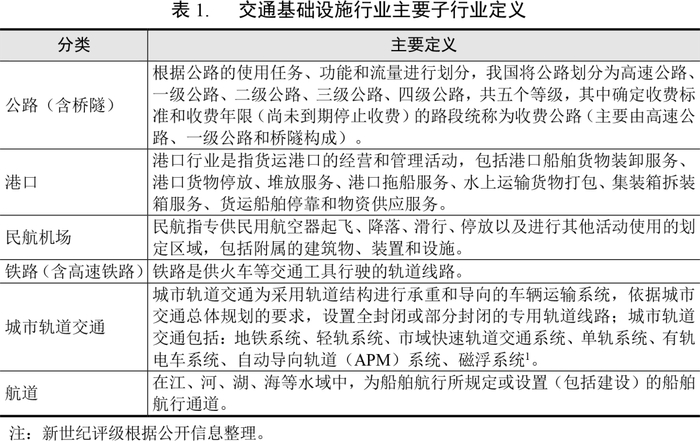
交通基础设施是国民经济发展的基础,是社会生产、流通、分配、消费各环节正常运转和协调发展的先决条件,交通基础设施主要包括公路、铁路、水路(港口与航道等)、机场和城市轨道交通等,在不同应用场景内提供差异化服务,构筑我国综合交通运输体系,并对拉动地方经济起到重要作用。我国交通基础设施多由国家/省市等批复全国性/区域性布局规划和功能定位,政策属性较明显;规划设计确定后,行业上游主要为基础设施工程材料(钢铁、水泥、沥青等)和工程机械等,下游需求主要为物流、旅游和商务服务等。交通基础设施各主要子行业具有资本密集、资产密集、政策主导和经营周期长但相对稳定、债务依赖度较高等共同的信用特征。

我国交通基础设施投资规模保持高位,综合立体交通网络进一步完善,“十四五”期间持续保持投资动力,并为上下游产业协调发展筑基,但也需关注到资本密集型的特性下,行业资本投资和融资压力具存。

在大规模投资的带动下,我国交通运输基础设施网络日趋完善,综合交通网络总里程突破600万公里,“十纵十横”综合运输大通道基本贯通[2]。“十三五”时期(2016-2020年),我国交通固定资产累计完成投资18.76万亿元,进入“十四五”时期后,2021-2023年,我国交通固定资产投资分别为4.26万亿元、4.46万亿元和4.46万亿元,投资规模保持高位,同比分别增长3.37%、4.76%和0.01%,分别约占GDP的3.70%、3.68%和3.54%;2024年前三季度,我国完成交通固定资产投资(未含轨道交通)2.7万亿元,较上年同期减少5.71%,其中公路、铁路、水路和民航投资分别为1.90万亿元、0.56万亿元、0.16万亿元和0.10万亿元,分别较上年同期减少11.56%、增长10.28%、增长9.37%和增长22.30%。根据2025年全国交通运输工作会议相关资讯,2024年我国交通运输经济运行总体平稳、稳中有进,交通固定资产投资保持高位运行,预计2024年完成交通固定资产投资(未含轨道交通)约3.8万亿元。

从构成规模看:公路投资占比近60%,铁路与轨道交通投资占比近30%。从细分投资增速看,大基数的公路行业在2020-2022年保持一定投资增速,但自2023年第四季度开始呈现投资同比下滑态势;铁路行业投资结束三年(2020-2022)下滑态势后自2023年以来恢复增长,城市轨道交通行业2021-2023年投资持续下滑;小基数的水路行业投资保持四年双位数增长,民航行业在2022-2023年投资持续低速增长,2024年以来加快投入,呈现双位数增幅。

我国交通行业基础设施建设与城市化进程基本同步,综合立体交通网络基本建成并进一步完善服务功能,局部地区发展与投资也出现了适度超前,2024年以来交通投资虽有放缓,但作为社会产业发展的基石,交通基建仍具有结构调整能力和发挥职能空间

根据国务院关于印发《“十四五”现代综合交通运输体系发展规划》的通知:到2025年,国家综合立体交通网主骨架能力利用率将显著提高:以“八纵八横”高速铁路主通道为主骨架,以高速铁路区域连接线衔接,以部分兼顾干线功能的城际铁路为补充;7条首都放射线、11条北南纵线、18条东西横线,以及地区环线、并行线、联络线等组成的国家高速公路网的主线基本贯通,普通公路质量进一步提高;布局完善、功能完备的现代化机场体系基本形成;港口码头专业化、现代化水平显著提升,内河高等级航道网络建设取得重要进展。

截至2023年末,全国公路里程543.68万公里,较上年末增加8.20万公里;全国铁路营业里程15.9万公里,其中高铁营业里程4.5万公里,投产新线3637公里,其中高铁2776公里;全国颁证民用航空运输机场259个,比上年末增加5个。根据2025年全国交通运输工作会议相关资讯,预计2024年新增公路通车里程约5万公里,其中新改()建高速公路超过8000公里;我国铁路营业里程超过16万公里,其中高速铁路超过4.6万公里;新颁证民用运输机场5个。根据上表“十四五”规划目标要求,预计2025年我国交通基础设施仍将保持较强投资动力

高规模的资本支出安排也需要配套创新投融资体制机制。202412月,中共中央办公厅、国务院办公厅发布《关于加快建设统一开放的交通运输市场的意见》提出:“提升资金保障能力。落实相关财税政策,推动交通运输发展。深化交通投融资改革,完善铁路、邮政、城市公共交通等领域的资金政策和管理权责,完善公路养护管理、水运建设养护、通用航空建设发展的各级财政投入机制。鼓励各类金融机构、社会资本依法依规参与交通基础设施建设融资。支持符合条件的交通项目发行基础设施领域不动产投资信托基金(REITs),研究长期融资工具支持交通运输发展。鼓励社会资本按照市场化法治化原则设立多式联运、交通运输绿色低碳发展等产业投资基金”。20241225日,国务院办公厅发布《关于优化完善地方政府专项债券管理机制的意见》,提出扩大专项债券投向领域和用作项目资本金范围:将信息技术、新材料、生物制造、数字经济、低空经济、量子科技、生命科学、商业航天、北斗等新兴产业基础设施,算力设备及辅助设备基础设施,高速公路、机场等传统基础设施安全性、智能化改造,以及卫生健康、养老托育、省级产业园区基础设施等纳入专项债券用作项目资本金范围;提高专项债券用作项目资本金的比例,以省份为单位,可用作项目资本金的专项债券规模上限由该省份用于项目建设专项债券规模的25%提高至30%虽可获得多渠道融资方式支持,但也需关注到交通基础设施建设在资本密集型的特性下,行业资本投资和融资压力具存

我国交通基础设施行业进入壁垒较高,省域内交通基建资源的高度集中和协调管理带来明显的专营性和垄断属性;区域间基建资源效益的释放仍存在分化与差异。

交通基础设施行业运作多处体现政府意志,国家及各地政府对全国和地方的交通区域布局和规划过程较为复杂,均在一定程度上限制细分行业内部竞争。同时,现阶段我国交通基础设施建设大多由国家、省、市三级政府共同或分设投资,区域专营现象较为明显,行业进入壁垒较高,由于高初始投资成本和随后而来的规模经济,在细分行业内构建竞争资产通常在经济上不可行。

目前,各省内针对公路、铁路、港口和机场等,基本都分设集团主体进行投资建设和运营(全国范围内大多呈现细分行业一省一主体),一省交通基建资源的高度集中和协调管理也带来明显的区域垄断属性。而不同区域间因经济发展和财政实力差异,也带来了基建运营的区域分化,尤其是东中西部的差异,经济总量全国排名前列、人口密度高、运输需求量大、商贸繁荣的这类省份所拥有的交通基建资源可获得更强的效益释放。

我国交通基础设施行业周期性较弱,盈利性偏弱,对地方政府政策与资金的扶持有着一定依赖。

交通基础设施行业一定程度上受宏观经济形势变化影响:交通运输需求随着经济和人口增长、就业水平和贸易流量而波动,宏观经济形势的变化对交通运输行业(客货运)需求产生直接影响,并传导影响基础设施建设的投资进度与资产经营。考虑到交通基础设施企业提供民生基本服务,通常情况下拥有垄断和支配地位,相较于交通运输类企业,交通基础设施类企业的需求波动趋势相对平缓。交通基础设施类企业的服务定价权受到管制,但政策监管同时也提供了相对透明和较稳定的收入与利润来源,这些机制带来的特性有助于交通基础设施行业在一定程度上减缓经济下行带来的行业风险,并形成长期、可预期且稳定的现金流。整体而言,交通基础设施行业周期性较弱。

交通基础设施行业带有准公益性并承担一定的社会责任,因此行业整体盈利性偏弱。部分细分行业因政策性准公益定价和较大规模折旧与摊销等因素影响而出现大额经营亏损,例如轨道交通等,对地方政府补贴支持的依赖度高。

我国交通基础设施细分行业各有侧重但也存在不同运输方式下的竞争分流。

我国交通基础设施细分行业服务对象各有侧重,内河/沿海航运服务于大宗贸易货运为主,航空与机场主要服务于中长距离客货运输,公路主要服务于中短距离运输。通常情况下不同交通运输方式之间的转换相对有限,但也会存在短期竞争分流。如铁路(含高铁)和相似路径的航空竞争(多为800公里以下距离)之间的替代性明显,但长期看,民航仍可聚焦于自身优势和航线资源配置,服务具有吸引力的市场,铁路(含高铁)线路平行带来的影响可能通过航线布局和时间表调整而相应抵消。

(一)收费公路行业

随着国内公路网络不断完善和成熟度的不断提升,特许经营和收费特性为行业运行持续提供着相对透明/较稳定充沛的收入和现金流,但也面临收入增长趋缓、盈利空间收窄和边际效益递减压力。区域经济及客货运输需求增长的渐进性与收费公路建设融资到期的集中性之间矛盾仍突出,全行业还本付息持续承压。

2016-2020年,我国公路建设投资累计完成额10.67万亿元(“十三五”公路规划投资7.80万亿元),超额完成投资计划,其中高速公路仍为主力;2021-2023年及2024年前三季度,公路建设分别完成投资2.60万亿元、2.85万亿元、2.82万亿元和1.90万亿元,分别同比增长6.0%、增长9.7%、减少1.0%和减少11.6%,占我国GDP规模约2.5%2023年第四季度开始,公路建设投资虽出现下滑趋势,并于2024年以来连续数月双位数下滑,但公路建设仍承担着投资拉动经济(或区域经济)的重要角色。

同时,根据中长期规划,公路行业仍可保持较大规模和较强力度的投资建设进程。目前我国已建成世界最大高速公路网络,2023年末通车里程18.36万公里(增加0.64万公里),其中国家高速公路里程12.23万公里(增加0.24万公里)。根据20212月国务院发布的《国家综合立体交通网规划纲要》,计划到2035年,国家综合立体交通网络中公路(包括国家高速公路网、普通国道网)将达46万公里左右,其中国家高速公路网16万公里。《关于扎实推动“十四五”规划交通运输重大工程项目实施的工作方案》提出:“十四五”期间,以中西部地区为重心,加快国家高速公路待贯通路段建设,优先打通国家高速公路主线和省际衔接路段;以东中部地区为重心,推进京沪、京港澳、长深、沪昆、连霍等建设年代较早、车流量大、交通繁忙拥堵的国家高速公路主线扩容改造。同步推进除主线外的国家高速公路拥挤路段扩容改造,以及对于完善区域高速公路网络、提升国家高速公路通道能力等具有重要作用的地方高速公路新建和改扩建。中长期规划除了引导新建和改扩建等持续完善网络布局之外,我国交通领域同样对服务水平、保障能力、智慧交通、绿色交通等方面提出进一步发展要求,新基建和科技赋能也会对行业运行轨迹产生新的发展思路和投资模式。

收费公路是通过对公路使用者直接收取车辆通行费来补偿公路建设及维护投资的一种公路基础设施成本回收方式,以收费高速公路为主。收费公路投建及运营主体经营情况与区域内路网规划息息相关,北京、山东及江浙沪等地收费路网已较完善,未来更多侧重于扩容改造,其公路投建及运营主体新建高速里程相对较小。中西部路网由于区域经济等因素较东部发展慢,中西部地区公路投建及运营主体仍有较大的建设里程和投资需求,同时因地形构造较复杂,建设成本通常较高,区域内投建主体面临较大的投融资压力。

收费高速公路建设可获财政性资本金支持,包括中央车购税补助资金地方财政资金等;2019-2023年,“中国-公共财政支出-交通运输-车辆购置税支出-车辆购置税用于公路等基础设施建设支出”金额分别为2,383.92亿元、2,350.98亿元、2,541.20亿元、2,668.70亿元和2,372.47亿元。在资本金之外的资金渠道主要为借款资金,受高速公路里程增加和建设投资总额扩大影响,及部分项目为养护管理、偿还利息举借新债等因素,收费公路债务余额持续上升。行业整体存量债务压力大,企业资产负债率偏高;而后续项目建设资金需求量大,债务融资依存度高,增量债务滚动存量债务将进一步推高行业财务杠杆。

收费公路行业路产建设阶段的债务融资需求大,考虑到行业内发债企业主要为国有背景,加之区域战略地位,较易获得地方政府和金融机构支持,降低企业的项目建设资金保障风险。但就目前而言,收费公路行业仍面临着收支难抵的困境,近期通车路产的产能释放效力和释放速度远不及大动脉和干线路产,收费公路还本付息规模超过年度通行费收入规模(自2014年起我国收费高速公路收入已难以覆盖行业债务本息,付息压力重),且预计中短期内收支缺口仍将处于高位,债务滚续压力大。

我国不同区域的收费公路发展状况差异明显。东部地区大规模建设高峰已过,路网趋于稳定和完善,通行费收入随着交通量增长而增加,收费公路的偿债能力将不断增强,债务规模或将逐步下降,债务清偿更多通过路段自身经营回笼资金。中西部地区路网规划与建设更多体现出国家意志,任务仍旧繁重,增量债务叠加存量债务集中到期,且通行费收入规模预计显著不及国内主干线收益贡献,收支平衡的实现难度大,中西部地区收费公路债务压力预计较难通过自身控股路产的效益释放有效化解,上级资金支持的依赖度高。

2023年以来全年行业收费恢复至常态运行,考虑到收费公路行业已经步入了以运营和存量设备维护的时期,行业收费特性及支持行业长期发展的供需关系也将继续保障行业稳健运行。

此外也需关注到公路设施设备养护方面:燃油车通过使用成品油并承担一定比例成品油消费税(燃油附加税)的方式,承担原来公路养路费支出的公路建设、管理和养护费用,2019-2023年财政部每年下达的中央对地方成品油税费改革转移支付均为693.04亿元,相对固定且资金支出方向以公路养护支出为主,而仅以收费公路统计公报披露的2019-2021收费公路养护经费支出分别为825.93亿元、744.09亿元和739.13亿元,成品油税费改革转移支付金额尚不足以覆盖收费公路养护开支,更难以覆盖非收费的其他等级公路与农村公路。近期我国新能源汽车数量的增加,作为税源的燃油车保有量与增速变动或带来燃油附加税征收规模波动,需关注新能源汽车快速发展对成品油消费税(燃油附加税)等税目的影响,以及相应的转移支付或政府补贴(资金支持力)的对不同区域公路运营企业(尤其是西部地区)的影响。

(二)港口行业

2024年以来,我国国民经济运行稳中有进,港口货物吞吐量保持稳步增长,并表现出外贸吞吐量增幅高于内贸的态势;货种结构多元也在很大程度上平滑了单货种所处行业形势变化对我国港口行业吞吐量表现的影响。我国水运建设投资持续扩大,且内河建设投资规模在平陆运河等项目开工带动下增幅明显高于沿海建设投资。总体来看,港口行业在我国国民经济中的重要性地位稳固,基本面保持稳定。

宏观经济和进出口贸易形势是影响我国港口行业活跃程度最重要的两大因素。2024年以来,我国国民经济运行稳中有进,初步核算前三季度国内生产总值(GDP949,746亿元,按不变价格计算,同比增长4.8%。在国内经济运行持续恢复、运输服务升级和外贸改善的推动下,同期我国港口货物吞吐量129.7亿吨,同比增长3.4%。分结构看,内贸吞吐量同比增长1.7%,外贸吞吐量同比增长7.6%

从港口布局来看,我国按港口所在区域归属于内地还是沿海岸线,划分为沿海港口和内河港口,相对于内河港口,沿海港口在水域自然条件、集疏运系统和专业化程度等方面优势明显,货物吞吐量表现也明显强于内河港口。2024年前三季度,我国主要沿海和内河港口分别完成货物吞吐量83.67亿吨和46.04亿吨,同比增长3.46%3.38%

我国港口自北向南被划分为环渤海、长江三角洲、东南沿海、珠江三角洲和西南沿海5个港口群,其中环渤海地区港口群主要服务于我国北方沿海和内陆地区,大中型港口较多,在我国沿海港口货物吞吐量排名前10中占据过半名额;长江三角洲地区港口拥有突出的地理、腹地经济和基础设施等优势,上海港和宁波舟山港两大港口的货物吞吐量在我国港口中持续位居前列。目前我国吞吐量超过亿吨的沿海港口约18个,2023年进入前十大的门槛为3.32亿吨,同比提高5.37%

2024年前三季度,我国沿海前十大港口的货物吞吐量均保持增长态势,但增速有所放缓。其中,宁波舟山港作为我国第一大港,竞争地位稳固,近年来在高基数的背景下仍保持着较稳定的增速。唐山港增速明显下降,或因其吞吐货种主要为铁矿石、煤炭和钢材等,而当年电力用煤需求较弱,叠加当期钢厂开工率下滑等因素综合所致。上海港和黄骅港的吞吐量增速最高,上海港或因其稳步推进国际海空枢纽建设、持续深化航运中心转型等所致;黄骅港或因其积极推进泊位对外开放和大力推进集疏运体系建设等所致。

目前,我国黑龙江水系、长江水系、珠江水系、淮河水系及京杭运河完成吞吐量占比分别约为0.08%、77.85%、8.69%、2.52%和10.87%[3],内河港口主要布局于长江水系;而江苏省由于长江流经其425公里,其中深水航道369公里,是长江主航道中通航条件好、船舶通过量大、经济社会效益显著的“黄金水道”,因此,江苏省内的沿长江内河港口资源丰富,数量较多且发展较为成熟,我国前十大内河港口中有六个港口位于江苏省,其中,苏州港稳居内河港第一。目前我国吞吐量超过亿吨的内河港口约14个,2023年度进入前十大的门槛为1.41亿吨,同比提高7.89%。在内河港口货物吞吐量货类构成中,煤炭、矿石及矿建材料等大宗干散货居主导地位,吞吐量占比约为76.80%;集装箱吞吐量占比约为8.33%。

2024年前三季度,我国内河前十大港口中四个港口的吞吐量出现同比下降,其中,南通港沿江吞吐量近年来持续下降,或因其沿江港口退港还城影响所致;武汉港当期吞吐量降幅较大,主要系统计口径调整导致。同期,镇江港和九江港的货物吞吐量呈双位数增长,其中,镇江港的良好增势或因其多个新建码头投入使用、新型船舶逐渐投用以及口岸政务审批提速等因素综合所致;九江港的良好增势或因其多个港口码头相继建成后作业能力提升、两大集装箱码头实现一体化运营以及城西铁路专用线投入运营等因素综合所致。

从货种结构来看,我国港口码头作业货种包括干散货、液体散货、件杂货、集装箱和滚装车辆等,其中,前四大货种为集装箱、煤炭及制品、金属矿石和石油天然气及制品。我国港口行业的信用质量易受上述货种相关行业的发展情况影响。

集装箱吞吐量与对外贸易形势关系紧密, 2024年前三季度,我国主要港口完成集装箱吞吐量2.50亿标箱,同比增长7.7%。从前十大集装箱港口来看,整体格局较为稳定,排序未发生变化;当期除厦门港集装箱吞吐量同比减少3.23%外,其余港口均表现为持续增长态势,其中,深圳港和北部湾港的增速为双位数,分别为14.46%14.26%

我国港口吞吐的煤炭以电煤为主,与我国火力发电行业高度相关。2024年以来,我国水电发电量增势较好,火电发电量有所下降,前三季度同比下降3.9个百分点。火电用煤量下降,叠加西部煤炭减产、煤炭市场价格持续下行等因素,我国港口煤炭吞吐量有所下降,根据港口协会统计数据,2024年前三季度主要港口企业累计完成煤炭吞吐量同比下降1.9%

我国港口吞吐的金属矿石以进口铁矿石为主。我国铁矿石对外依存度很高,近年来持续维持在80%以上;影响铁矿石进口的因素包括国内固定资产投资状况、钢厂及贸易商对未来钢铁消费市场的预期。2024年前三季度,我国固定资产投资总额(不包括农户投资)达到378,978亿元,较去年同期增长了3.4%(采用可比价格计算)。但我国钢铁行业进入减量发展、存量优化阶段,当期生铁、粗钢和钢材产量同比均有所下降,分别下降4.6%3.6%0.1%,铁矿石的消耗需求有所下降;不过由于进口铁矿石价格下跌,贸易商补库,仍带动铁矿石进口量同比增长4.91%,港口铁矿石吞吐量相应有所增长,根据港口协会统计数据,同期我国主要港口企业累计完成铁矿石吞吐量同比增长3.8%,其中累计完成外贸铁矿石吞吐量同比增长4.9%

我国港口吞吐的石油天然气及制品以进口原油为主。我国原油对外依存度亦很高,近年来持续维持在70%以上。2024年以来,我国炼厂开工负荷下降导致原油进口量减少,前三季度规上工业累计加工原油和进口原油分别同比下降1.6%2.8%,港口原油吞吐量亦相应下降,根据港口协会统计数据,2024年前三季度主要港口企业累计完成原油吞吐量同比下降2.1%

从建设投资情况来看,近年来我国不断加强水路交通基础设施建设,2023年内河建设完成投资额1052亿元,同比增长21.3%,增幅较大,主要系为打造南北纵向水运通道,多条运河加快规划建设(如平陆运河项目开工建设等);沿海建设完成投资额912亿元,同比增长14.8%。我国港口泊位数量亦维持增长态势,同期末生产用码头泊位22,023个,较上年末增加700个。其中,内河港口生产用码头泊位16,433个,增加551个;沿海港口生产用码头泊位5,590个,增加149个。

(三)民航机场行业

经多年建设,我国民航机场初步形成体系布局,远期规划下仍有较大资本支出预期。2023年民航行业需求释放,我国机场旅客吞吐量较快恢复,2024年以来呈常态化增长态势。2020-2022年行业亏损巨大,2023-2024年机场企业经济效益持续减损但尚未扭亏,2025年行业盈利前景仍需关注吞吐量结构性增长和成本费用控制水平。

2019-2023年及2024年前三季度,我国民航基本建设和技术改造投资[4]分别为969.4亿元、1,081.4亿元、1,222.47亿元、1,231.38亿元、1,241.3亿元和976亿元(三季度数据为民航全行业固定资产投资总额),形成了以北京、上海、广州等国际枢纽机场为中心,以深圳、成都、杭州、昆明、重庆、西安、厦门、武汉、乌鲁木齐、大连等区域枢纽机场为骨架,与其他城市干线、支线机场相配合的民用机场体系化布局,机场数量(不包含香港和澳门)由2009年末166个增至2023年末259个。

《全国民用机场布局规划》提出:2025年形成3大世界级机场群、10个国际枢纽、29个区域枢纽,京津冀、长三角、珠三角世界级机场群形成并快速发展,北京、上海、广州机场国际枢纽竞争力明显加强,成都、昆明、深圳、重庆、西安、乌鲁木齐、哈尔滨等国际枢纽作用显著增强;《新时代民航强国建设行动纲要》提出:2035年全国运输机场达到450个左右并形成一批以机场为核心的现代化综合交通枢纽,同时对国内机场网络建设、世界级机场群、枢纽机场和非枢纽机场及通用机场建设提出进一步布局意见。

2023年,我国机场旅客吞吐量合计12.60亿人次,同比增长142.2%,恢复至2019年的93.19%;其中基于暑假出游等因素带动,7月和8月吞吐量分别较2019年同期增长4.2%3.1%8月吞吐量(1.29亿人次)为2019年以来的最新峰值。2024年前三季度,我国机场旅客吞吐量11.06亿人次,较上年同期增长17%,增速放缓。

从各大机场运行状况看,2024年前三季度全国前十大机场旅客吞吐量继续增长,排名顺序上,前三大机场依旧由白云、浦东和首都机场占据,其中浦东国际机场排名升至首位,深圳宝安和成都天府顺位延续2023年排名,北京大兴机场后来居上,位列第六,北京和上海“一城两场”均进入前十。

根据航班管家《2024年冬春航季民航客运航班数据解读》(2024.10.27 -2025.03.29)信息:“2024年冬春航季,国内千万级机场41座:周度进出港18.4万班次,同比2023年冬春航季将下降1.4%,进出港时刻量占国内机场进出港时刻总量的77.8%,同比将微降0.4个百分点;分机场来看,13座机场正增长,净增量TOP3机场分别为上海虹桥、宁波栎社、哈尔滨太平,26座机场负增长,净减量TOP3机场分别为南宁吴圩、南昌昌北、石家庄正定/贵阳龙洞堡”。2024年冬春航季安排机场进出港航班量略有降幅,但基本保持平稳,千万级主协调机场中广州白云、上海浦东、深圳宝安、昆明长水等机场2024年冬春航季进出港周频的同比有不同程度下滑,结构上其部分时刻航班或由国内转为国际,加快恢复国际旅客吞吐量的同时,也进一步强化国际枢纽定位。

根据历年民航行业发展统计公报,2020-2022年民航全行业营业收入年均6,702亿元,降至2016年水平,较2019年缩减37%2020-2022年民航全行业合计利润总额亏损3,991亿元,亏损量超过2011-2019年利润积累,其中机场亏损额955亿元,亏损量接近往年十年利润积累。

2023年民航全行业营业收入10,237亿元,已恢复至2019年的96.35%,其中机场恢复至84.49%;利润方面,2023年民航全行业利润总额亏损211亿元,同比明显减损,其中机场亏损199亿元。2024年前三季度,机场集团营业收入约647亿元,较上年同期增长2.2%,较2019年同期减少1.3%,利润总额尚未扭亏,但较之上年进一步减损。2025年机场行业损益状况(能否扭亏)仍需关注吞吐量结构性增长和成本费用控制水平。

二、政策环境

交通基础设施行业政策导向性强,其发展布局、建设规划、功能定位、收费机制、投融资体制和亏损补贴机制等需遵照国家和地方交通主管部门有关规定执行,行业对政策及细则变化的敏感度较高,行业内企业面临政策管控要求较高,此类政策监管与管制也在一定程度上保障行业收入来源的相对稳定性、现金流的相对充沛。与此同时,交通基础设施企业依托其职能定位,也较容易获得政策与资金等支持。

‘两重’项目

2024年中央经济工作会议确定2025年要“更大力度支持‘两重’项目”(国家重大战略实施和重点领域安全能力建设),在全国发展和改革工作会议上,国家发改委强调“加快推动‘两重’建设,扩大有效益的投资,统筹用好中央预算内投资、超长期特别国债、新增地方政府专项债等各类建设资金,推动尽快形成更多实物工作量,持续推动重大项目引入民间资本”。根据国务院信息,“截至2024128日,用于“两重”建设的7000亿元超长期特别国债已全部下达,分3批支持1465个项目建设。按照一揽子增量政策部署,2025年‘两重’建设项目清单已提前下达,将安排超长期特别国债1159亿元支持121个项目建设”。

‘两重’项目包括国家重大战略实施[5]和重点领域安全能力建设[6],国家发展改革委投资司有关负责人表示,‘两重’建设重点支持了长江沿线铁路干线公路、机场建设西部陆海新通道建设等领域。

其中加快完善沿江铁路网络体系,是长江经济带发展综合交通运输体系建设的重要内容之一,目前上海经南京至合肥段(北沿江高铁,在建)、合肥至武汉段(沿江高铁合武段,在建)、成都经达州至万州段(成达万高速铁路,在建)、成渝中线铁路(在建)等沿江高铁正加快建设,到2028年,沿江高铁通道基本贯通,东西双向、南北两岸的沿江高铁动脉基本建成,长江经济带上中下游城市群、主要城市间联系更加紧密,轨道上的长三角、成渝地区双城经济圈基本建成。

西部陆海新通道位于我国西部地区腹地,该通道利用铁路、公路、水运、航空等多种运输方式,由重庆向南经贵州等省份,通过广西北部湾等沿海沿边口岸,通达新加坡及东盟主要物流节点;向北与中欧班列连接,利用兰渝铁路及西北地区主要物流节点,通达中亚、南亚、欧洲等区域。西部陆海新通道已辐射125个国家和地区的542个港口,20241-10月,全国经西部陆海新通道进出口1.15万亿元人民币,同比增长8.8%202411月,中华人民共和国海关总署出台新一轮15条重点举措,支持打造内陆开放综合枢纽,进一步推动西部陆海新通道建设,主要聚焦监管创新、支持开放、服务产业、政策供给四方面。

降物流成本行动

2024年底,交通运输部和国家发展改革委发布《交通物流降本提质增效行动计划》(简称“计划”),同时2024年中央经济工作会议也确定明年要抓好重点任务之一:实施降低全社会物流成本专项行动。交通物流是推进降低全社会物流成本的关键领域,我国已经建成了全球最大的高速铁路网、高速公路网、邮政快递网和世界级港口群。

降低物流成本并非简单地全面降低设施收费标准,而是通过完善交通物流基础设施硬件和软件建设,提升交通物流效率近年来,交通运输领域深入推进运输结构调整优化和网络化构建,强化大宗物资“公转铁”、“公转水”,通过交通多样式联运和运输方式调节(多种运输方式衔接[7]),来加强运输效率;同时交通物流数字化、智慧化加快发展,平台经济、低空经济等结合的物流新模式也推进交通物流降本提质增效。

加快建设统一开放的交通运输市场

20241223日,2025年全国交通运输工作会议强调:做好2025年交通运输工作,要紧扣交通强国战略目标,做到“五个必须统筹”,更加注重稳定有效投资、降本提质增效、全面深化改革、发展新质生产力、保障安全稳定。一是加快完善国家综合立体交通网。二是深入推进交通物流降本提质增效。三是进一步全面深化交通运输改革。四是发展壮大交通运输领域新质生产力。五是提高国家重大战略服务保障能力。六是全力做好交通运输安全稳定工作。七是深化交通运输对外开放合作。八是扎实做好“十四五”规划收官和“十五五”规划编制工作。九是加强党的全面领导和党的建设

202412月,中共中央办公厅、国务院办公厅发布《关于加快建设统一开放的交通运输市场的意见》,提出:“充分发挥市场在资源配置中的决定性作用,更好发挥政府作用,深化铁路、公路、水路、民航、邮政等行业体制机制改革,完善制度规则,推动交通运输跨区域统筹布局、跨方式一体衔接、跨领域协同发展,形成统一开放的交通运输市场,为提升综合交通运输效率、加快建设交通强国提供坚实保障”。并分别从深化交通运输重点领域改革、完善交通运输市场制度、优化交通运输市场要素资源配置、完善交通运输市场监管机制和加强组织实施等方面推进实施。

综上,2024年以来的核心政策及2025年我国交通重点工作内容也正预示着:交通基础设施行业逐步迈入存量设施运营时代,完善网络布局的同时更关注提质提效提保障的统筹安排,并向“新基建”新质生产力领域探索壮大。从长期来看,统一开放的交通运输市场将进一步提升交通行业运行效率和社会保障能力,深化改革和技术创新与信息化建设,也将推进交通基础设施建设行业的转型发展。

三、样本分析[8]

(一)样本筛选[9]

本文分析样本选取标准为Wind四级行业分类下的交通基础设施行业发债企业及上市公司(剔除并表范围内子公司),共计111户。其中,收费公路行业样本企业44户、港口行业样本企业18户、民航机场行业样本企业14户、铁路行业样本企业7户、城市轨道交通样本企业28户。细分行业分布如下图表所示。

(二)业务分析

交通基础设施行业具有区域专营性和垄断性、政策定价属性,收入来源及现金流表现相对稳定但经济效益相对偏弱。2023年以来基于全社会出行需求持续释放等因素,行业整体减损,净利润规模恢复;受制于资本密集、债务依赖度整体偏高及政策性定价等因素影响,全行业高资本低利润水平的资产收益境况将继续维持。

交通基础设施行业内企业在区域内一般拥有专营性和垄断性,加之定价机制偏政府导向,收入来源较稳定(下游客货运输需求),行业经营稳健性较高。2021-2023年及2024年前三季度,交通基础设施行业收入分别为34,428.30亿元、38,305.89亿元、41,798.08亿元和29,800.78亿元,依托客货运的常态恢复而呈现增长趋势,同期综合毛利率分别为10.07%7.78%11.78%12.64%;因行业整体债务依赖度高,并孳生较大规模利息支出,期间费用以财务费用(利息支出)为主,同期期间费用率分别为11.22%10.98%11.14%11.10%,利润空间受侵蚀明显。

2021-2023年及2024年前三季度,交通基础设施行业经营收益分别为-1,062.75亿元、-1,939.39亿元、-505.74亿元和72.29亿元,行业经营仍多呈现为亏损,其中2021-2022年受公共卫生事件冲击明显,2023年以来依托全社会出行政策的放宽和需求的释放,以及债务融资成本的相对控制,经营持续减损,2024年前三季度实现扭亏。

因行业仍具有准公益定价属性(或政府指导价),兼具社会责任属性,行业毛利水平不高,经营或有亏损,但因职能定位等,行业内企业多可获得一定规模政府补贴支持,2021-2023年及2024年前三季度,其他收益分别为961.67亿元、1,164.50亿元、1,317.92亿元和829.38亿元;此外,投资收益也贡献部分利润来源,同期分别为758.12亿元、776.55亿元、774.65亿元和426.51亿元;同期行业净利润分别为707.63亿元、147.99亿元、1,337.38亿元和1,072.85亿元,2023年以来经营大幅减损,叠加非经营收益贡献利润,净利润规模恢复。2021-2023年,净资产收益率分别为0.68%0.13%1.11%,资本回报水平总体偏低。

基于交通规划,短期内我国交通基础设施建设投资仍将保持高位,设施运行里程数与网络密度仍将有所增加和加密,行业收入预期将保持增长,但增速或将有所放缓。预计未来一段时间国内客运需求相对稳定,但货运需求面临的不确定性因素较多,行业整体边际效益或将有所递减。需要关注的风险主要是:未来预期增长的运输量(及服务)带来的增量收入,能否超过成本费用的增量,边际效益水平的变化趋势仍需审慎对待,预计全行业高资本低利润水平的资产收益境况将继续维持。

1.  收费公路行业

收费公路企业多承担区域内收费公路的建设投资和运营的重要任务,债务孳生较大规模利息费用,以利息支出为主的期间费用持续侵蚀利润空间;因各区域地形地势和经济水平存在差异,路产质量参差不齐,样本收费质量的区域分化较为明显。2023年以来,随着全国出行政策优化,样本企业经营效益整体恢复态势趋好,但主业经营企稳的同时,多元化业务仍持续面临挑战。

2021-2023年及2024年前三季度,收费公路行业样本营业收入分别为16,371.50亿元、18,953.11亿元、20,633.97亿元和14,130.16亿元,综合毛利率分别为20.39%17.49%19.07%20.24%

衡量收费公路企业持续竞争能力的核心要素是路产规模和路段效益。路产规模方面,2023年末样本企业控股路产里程合计近11.70万公里,占年末全国高速公路里程的63.7%;通行费收入合计近4,870亿元;路段效益的主要衡量指标为单公里年通行费收入和通行费利息保障倍数:2023年样本企业控股路段收费水平均值约416万元/公里/年,通行费收入对利息保障倍数近1.55倍,均较上年改善。此外,样本企业单公里运营路段的债务规模约为0.71亿元,工程造价和征拆迁成本仍为主要支出项。

因收费公路企业多承担区域内收费公路的建设投资和运营的重要任务,债务依存度高,并孳生较大规模利息费用,以利息支出为主期间费用持续侵蚀利润空间。2021-2023年及2024年前三季度,收费公路行业样本企业期间费用率分别为16.84%15.38%15.64%16.38%,期间费用中财务费用占比近75%。依上表数据,2023年刚性债务增幅高于利息支出增幅,可在一定程度上反映出行业融资成本随着利率下行而下降。同期,样本企业经营收益分别为135.22亿元、-40.46亿元、201.40亿元和322.11亿元,2023年以来恢复态势趋好。

近年来,非经营性收益为样本企业提供的盈利补充较多。2021-2023年及2024年前三季度,样本企业其他收益分别为302.55亿元、294.37亿元、298.59185.37亿元,投资收益分别为355.92亿元、372.40亿元、430.09亿元和284.86亿元;净利润分别为910.75亿元、741.31亿元、955.48亿元和774.50亿元,2021-2023年净资产收益率分别为2.30%1.68%1.95%,相较于庞大的资产体量,样本资本回报水平仍偏低。

因各区域地形地势和经济水平存在差异,路产质量参差不齐,样本企业收费质量的区域分化较为明显。2023年东、中、西部及东北部收费公路单公里收费水平分别为597万元/公里/年、395万元/公里/年、288万元/公里/年和155万元/公里/年,东部地区路段效益优于行业表现;单公里路段承债规模分别为8,381万元/公里、5,545万元/公里、7,254万元/公里和4,206万元/公里,西部地区地形地势较为崎岖,东部地区征拆迁成本偏高,导致单公里路段成本居高。

2023年东、中、西部及东北部通行费对利息的覆盖倍数分别为2.23倍、1.73倍、0.94倍和0.83倍,中、东部地区路段收费能力强,融资渠道更为通畅,利息成本控制良好,西部地区和东北部地区路段效益偏低,利率成本偏高,财务费用负担更为沉重。

收费公路运营业务经营稳健并贡献了主要收益,但通行费收入占样本企业的营业收入比例仅为24%,多数样本企业选择多元经营模式。其中,将收费公路运营作为核心业务(通行费占比超过65%)的共计10家,通行费占比不足20%的共计11家(福州左海控股集团有限公司、甘肃省公路航空旅游投资集团有限公司、浙江省交通投资集团有限公司、广西交投等),样本企业多元业务主要布局于工程施工、商贸/物流、能源销售、房地产和类金融等。

多元业务与收费公路行业特征差异较大,其中样本企业工程施工业务经营主体多为下属拥有公路桥梁工程施工资质的路桥建设类公司,且承揽的施工项目大多布局省内,此类多元化业务与收费公路仍属同一产业链环节,但该业务仍会带来款项回收压力(垫资施工、工程结算周期长)、上游材料和人力成本控制风险,以及PPP业务投资回收压力等;能源销售业务多依托高速公路沿线加油站开展,收益规模亦受到油价波动影响;而商贸类业务多为收入贡献占比高但盈利贡献微薄(毛利率多在1-2%),并占用较大量资金,风险控制压力大;房地产业务则面临着市场需求弱化影响,加之部分项目区位优势偏弱,去化压力普遍较大,资金沉淀风险较突出。总体看,收费公路企业多元化所业务多与主业存在一定关联性,但行业跨度仍较大,部分业务资金沉淀明显,风险控制压力较突出。

2.港口行业

港口行业经营稳定,集约化和规模化特征明显,业务风险较低,行业营业收入增长稳健,经营收益对利润的贡献度持续提升。港口企业主业盈利能力较强,盈利波动主要受多元化业务影响,主要涉及贸易业务及生产制造类业务等。

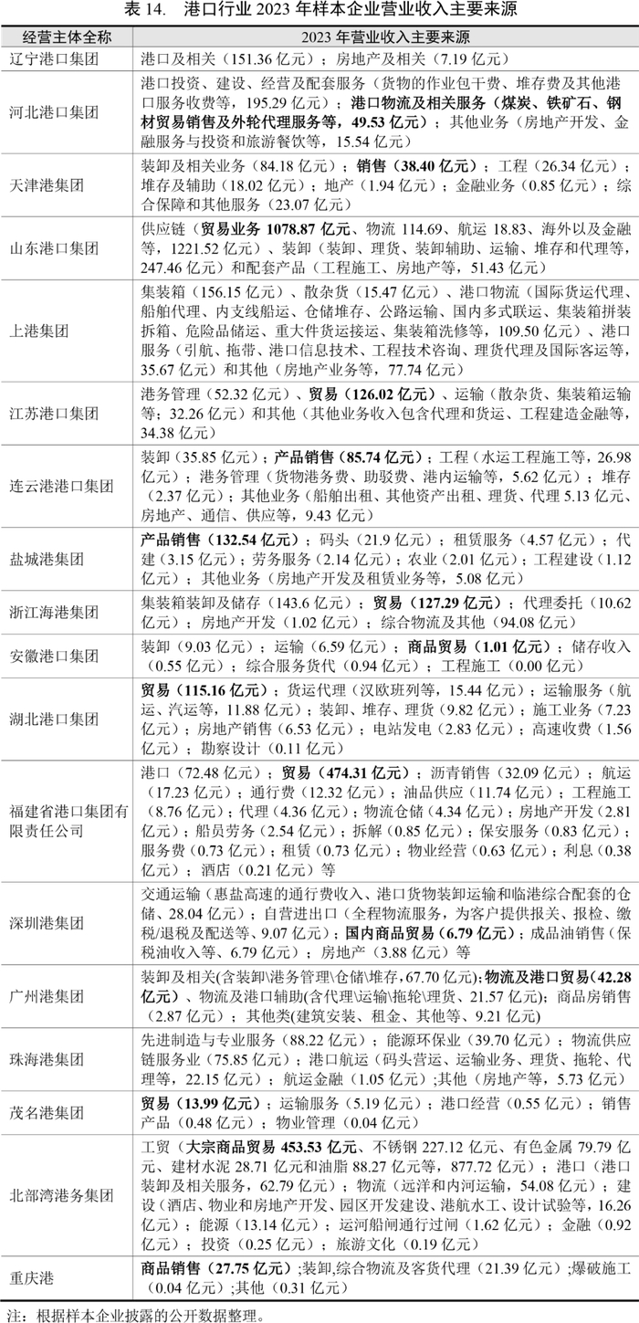
2021-2023年及2024年前三季度,港口行业样本企业的营业收入分别为4,776.17亿元、5,768.68亿元、5,940.04亿元和4,754.61亿元,2023年共2家企业营业收入超过1,000亿元,分别为北部湾港务集团和山东港口集团,近两年合计占全部样本企业营收总额的比重约为43%;同期,营业收入分布于100(含)-300亿元区间的企业数量最多,共9家。从营业收入波动情况来看,2023年共7家企业出现同比下降,其中降幅最大的河北港口集团同比下降16.89%,主要受压降贸易规模影响;同期,共5家企业营业收入呈双位数增长,其中增幅最大的茂名港集团同比增长149.19%,主要系贸易业务规模扩张及运输服务业务收入大幅增长所致。从营业收入构成看,港口行业样本企业中,绝大部分样本企业均从事了较大规模的贸易业务。

2021-2023年及2024年前三季度,港口行业样本企业的净利润分别为302.93亿元、324.16亿元、382.09亿元和328.25亿元,2023年仅辽宁港口集团净亏损,较上年减少1家,北部湾港务集团扭亏为盈;2023年共6家企业净利润同比下降,其中上港集团降幅最大,主要系投资净收益同比减少所致,但仍是唯一一家净利润超过100亿元的企业。近年来,港口行业经营收益对净利润的贡献度不断提升,2021-2023年及2024年前三季度占净利润的比重分别为27.88%31.80%43.43%59.56%;其中营业毛利分别为685.53亿元、776.12亿元、810.72亿元和616.70亿元,2023年共2家样本企业营业毛利超百亿,分别为山东港口集团和上港集团;同期,共8家企业经营收益为负,其中3家企业主业经营亏损超10亿元,分别为辽宁港口集团、湖北港口集团和北部湾港务集团。

投资净收益和其他收益亦是港口企业净利润的重要来源。2021-2023年及2024年前三季度,港口行业样本企业的投资净收益分别为212.00亿元、234.18亿元、211.73亿元和168.11亿元,2023年共7家企业的投资净收益超过10亿元;同期共6家企业的投资净收益同比减少,其中5家企业的同比降幅为双位数。2021-2023年及2024年前三季度,港口行业样本企业的其他收益分别为62.10亿元、60.12亿元、70.89亿元和40.14亿元,2023年共2家企业的其他收益超过10亿元,分别为湖北港口集团和北部湾港务集团,主要系这两家企业开展较大规模班列运输业务(分别运营中欧班列运输和西部陆海新通道相关班列)并因此而获得的班列运输相关补贴较多所致;同期共8家企业的其他收益同比下降,其中4家降幅为双位数,分别为河北港口集团、天津港集团、安徽港口集团和重庆港。

2021-2023年及2024年前三季度,港口行业样本企业的综合毛利率分别为14.35%13.45%13.65%12.97%,总体趋降,主要系大部分企业不断拓展贸易等业务所致;2023年共8家企业的综合毛利率出现同比下降,其中深圳港集团降幅最大,同比下降4.97个百分点,主要系毛利率较低的国内商品贸易业务收入占比增加及毛利率较高的房地产业务结转收入减少所致。

2021-2023年,港口行业样本企业的货物吞吐量合计分别为72.77亿吨、79.43亿吨和84.57亿吨,增长稳健;占全国港口货物吞吐总量的比重分别为46.81%50.65%49.82%,集中度较高,体现出我国港口企业的集约化和规模化发展水平较高。2023年,共2家企业的货物吞吐量超过10亿吨,分别为山东港口集团和浙江海港集团;共3家企业的吞吐量增速为双位数,分别为湖北港口集团、盐城港集团和北部湾港务集团;仅1家企业的货物吞吐量出现同比下降,即茂名港集团。

2021-2023年,港口行业样本企业中,盐城港集团和茂名港集团无集装箱业务,其余16家企业的集装箱吞吐量合计分别为2.29亿TEU2.43亿TEU2.56亿TEU,占全国港口集装箱吞吐总量的比重分别为81.06%82.20%82.60%,占比很高且逐年上升;2023年,共8家企业集装箱吞吐量大于1000TEU,合计占全国港口集装箱吞吐总量的比重同比上升0.53个百分点至71.33%,集装箱业务表现出明显的龙头垄断特征;同期,共4家企业的集装箱吞吐量出现同比下滑,分别为河北港口集团、安徽港口集团、深圳港集团和珠海港集团。

在货物吞吐量持续增长的带动下,样本企业的港口业务收入[11]亦保持逐年增长的态势,2022-2023年合计数分别为1,154.58亿元和1,231.01亿元,2023年仅茂名港集团的港口业务收入出现同比下降,与其货物吞吐量下降有关。从单吨港口业务收入来看,各企业之间因装卸货种结构的不同而差异较大,其中,以集装箱装卸业务为主的上港集团最高,超过30元/吨;而主要运营内河/沿江港口的样本企业单吨港口业务收入最低,如江苏港口集团、安徽港口集团和湖北港口集团,单吨港口业务收入均低于10元/吨。

3.民航机场行业

2024年以来,民航行业需求继续释放并带动机场行业收入增长和利润减损。预计短期内民航机场行业收入端仍将保持增长,但能否扭亏仍需观察收入增速和折旧与摊销成本等趋势变化。

民航机场行业经营注重规模要素,主要指标包括旅客吞吐量、货邮吞吐量和起降架次等。通常情况下,样本企业所辖核心机场位居全国机场旅客吞吐量前列,旅客吞吐量等机场生产指标规模较大的,其机场资源相对更为优质,并贡献主要收入来源。2021-2023年及2024年前三季度,样本企业营业收入分别为764.51亿元、644.47亿元、895.20亿元和678.47亿元,综合毛利率分别为-11.11%-35.37%2.21%10.56%2022年因公共卫生事件持续影响客运需求,当年各大机场集团旅客吞吐量和收入同比缩减,毛利率倒挂严重,2023年以来随着出行政策的优化和需求的释放,机场主要生产指标明显恢复。

2021-2023年及2024年前三季度,样本企业期间费用率分别为19.00%23.54%19.01%13.31%;经营收益分别为-263.55亿元、-419.71亿元、-198.04亿元和-77.12亿元,2023年样本企业经营大幅减损,2024年以来国内航空运输需求继续释放和国际运输需求有序恢复,机场旅客吞吐量持续增长,经营亏损继续收窄。预计未来短期内民航机场行业收入端预期仍将保持增长,但能否扭亏仍需观察收入增速和折旧与摊销成本等趋势变化。

非经营性收益补足行业利润的空间相对有限,2021-2023年及2024年前三季度,样本企业其他收益分别为47.01亿元、43.90亿元、43.19亿元和23.23亿元,投资收益分别为36.26亿元、26.79亿元、33.37亿元和21.77亿元,同期净利润分别为-160.37亿元、-321.42亿元、-124.49亿元和-34.57亿元,减亏明显但仍处于持续净亏损状态。

(三)   财务分析

交通基础设施行业的重资产投入和高负债运营特征明显,行业整体财务杠杆水平偏高且流动性相关偿债指标表现相对偏弱;但行业债务以中长期为主,且融资渠道畅通,短期偿债压力整体可控。预计中短期内交通基础设施投资仍将维持一定规模和力度,行业内企业债务融资需求仍将保持在较高水平。

1.  财务杠杆

2021年以来,交通基础设施行业债务总规模随着业务规模的扩大逐年增长,财务杠杆微幅上行。2021-2023年末及20249月末,行业资产负债率分别为63.49%63.91%63.97%63.69%;同时,由于我国交通基础设施行业处于成熟期,行业盈利积累为净资产的充实提供了较好支撑,所有者权益对债务的偿付可提供一定保障,同期末行业整体权益负债比分别为0.580.560.560.57,但2022-2023年保障程度略有下降,主要系机场行业亏损规模较大并侵蚀所有者权益所致。

2.  偿债能力

交通基础设施行业为重资产行业,建设及回报周期长,刚性债务在负债中的占比较高,且呈逐年上升态势。2021-2023年末及20249月末,行业样本企业刚性债务余额合计数分别为14.19万亿元、15.76万亿元、16.93万亿元和17.51万亿元,占负债总额的比重分别为76.65%76.77%76.91%77.04%。从刚性债务期限结构来看,同期末中长期刚性债务占比分别为87.16%86.35%85.32%86.61%;从刚性债务类型来看,同期末银行借款余额分别为10.41万亿元、11.75万亿元、12.94万亿元和12.59万亿元,系主要融资来源,且规模逐年增长。此外,交通基础设施行业整体信用品质较高,直接融资渠道畅通,同期末样本企业债券融资余额分别为3.46万亿元、3.60万亿元、3.60万亿元和3.68万亿元,逐年增长。

2021年以来,交通基础设施行业的经营现金流持续呈净流入状态,2021-2023年及2024年前三季度分别为0.66万亿元、0.68万亿元、0.81万亿元和0.64万亿元;同期,经济下行压力加大背景下交通基础设施投资继续维持一定规模和力度,行业投资性金现金净流出额分别为1.78万亿元、1.90万亿元、1.87万亿元和1.12万亿元。经营性现金流入无法对投资现金流出形成较好覆盖,行业整体资金缺口较大并主要通过融资加以解决,筹资性现金流呈较大规模净流入状态,同期分别净流入1.23万亿元、1.24万亿元、1.00万亿元和0.55万亿元。

交通基础设施行业的刚性债务规模大但获利能力有限,EBITDA对刚性债务的保障程度一直处于较低水平,但可对利息支出提供一定保障。2021-2023年,行业EBITDA/刚性债务(倍)分别为0.050.040.05,行业EBITDA/利息支出(倍)分别为2.332.082.26

3.  流动性

交通基础设施行业的重资产特性使其资产流动性表现一般,流动资产与现金类资产对流动负债的保障程度均处于偏低水平,2021-2023年末及20249月末,流动比率分别为86.03%84.35%81.21%89.63%,现金比率分别为32.00%29.55%26.02%28.05%

4.  收费公路行业

收费公路属于资本密集型行业,重资产建设投入对外部资金需求依赖度偏高,财务杠杆水平和负债经营程度较高;但凭借稳健的经营,企业能够获得金融机构提供融资渠道支撑,融资成本控制水平尚可。因行业收费特性,样本企业获现能力强,通行费收入是其主要偿债资金来源。因债务水平偏高,且产出周期长,存在很大的债务循环需求;同时资本性支出规模仍很大,增量资金需求规模不减,需持续关注债务循环压力、利息偿付安排及高速公路项目资金配置与投融资安排。值得关注的是,区域间存在较大的融资成本和主体信用质量差异,中西部地区样本企业负债经营程度更高且流动性较其他区域承压更为明显,对金融机构融资渠道通畅度、政府政策与资金支持的依赖程度,以及对融资成本下控的需求更高。

收费公路因其重资产投入特性,财务杠杆水平较高,2021-2023年末及20249月末,样本综合资产负债率分别为66.28%66.42%66.81%66.64%。考虑到多家样本企业发行永续类债券并计入其他权益工具科目,实际债务负担高于数值计算,同期末调整后实际负债率分别为68.99%68.98%69.25%69.36%。从区域差异看,中西部地区样本企业负债经营程度更高,财务杠杆水平偏高,尤其是西部地区样本企业负债率总体上接近70%,反映出西部地区仍有较大建设投资需求(尤其是新建路段),面临着更大的投融资压力。

根据“十四五”规划推进任务和安排,全国收费公路建设投资压力仍较大,区域干线、加密线路、改扩建和部分农村与旅游干线建设将保持较大投资规模。样本企业多为省级交通投资建设集团(投资主体),因工程建设任务和债务循环及支付利息等,资金压力较为沉重,且后续债务筹融资需求旺盛,虽可获得金融机构支持,但预计十四五规划的实施将进一步加重其资金压力。

2021-2023年末及20249月末,样本企业所有者权益余额合计数分别为4.13万亿元、4.70万亿元、5.10万亿元和5.29万亿元,权益资本集中于实收资本、资本公积、其他权益工具和少数股东权益,其中实收资本和资本公积合计占比近63%,资本结构较稳健。但需关注到,资本公积中土地资产规模较大,多为交通用地;同期末未分配利润占比近7%,因资产收益质量偏弱,利润积累对权益的夯实作用有限。

2021-2023年末及20249月末,样本企业总资产分别为12.23万亿元、14.01万亿元、15.38万亿元和15.87万亿元,交通基础设施(公路)重资产持续投入,其资产多体现为建工程、固定资产和无形资产等非流动资产,样本企业上述科目余额合计约占总资产的70%,资产结构长期化,与行业基本特征和属性相匹配;因公路施工和关联方占款等,样本企业应收类款项(应收账款+其他应收款)合计约占总资产的3%,重点需关注关联方占款的回收质量;此外,收费公路行业经营稳健,多能带来较为稳定的通行费收入与现金流,并用于储备和充实现金类资产,样本企业现金类资产约占总资产的6%

2021-2023年末及20249月末,样本企业负债余额合计数分别为8.12万亿元、9.30万亿元、10.28万亿元和10.578万亿元,近年来随着高速公路项目建设的推进,样本企业以直接融资和间接融资等方式筹集资金,存量债务规模持续扩大。从负债期限结构来看,样本企业债务期限结构较合理,符合收费公路行业资本投资收回时间长等特性,同期末样本长短期债务比分别为291.63%275.28%267.38%286.40%。收费公路样本企业负债主要由刚性债务构成,同期末占比分别为80.95%81.58%80.67%81.04%,样本内企业多拥有较为畅通的间接融资渠道以及长期稳定的银企合作关系,有助于运营保持稳定;刚性债务主要由银行借款和应付债券构成,期限偏长期,借款方式主要为信用借款和质押借款,质押借款主要为高速公路收费权质押。融资成本方面,2023年样本企业加权融资成本约为3.8%2022年约4.0%),金融机构对收费公路行业发展的支持力度大,债务循环、项目贷款和流动资金需求等均可获得很好地满足。总体上看,收费公路行业融资渠道较通畅,融资成本控制尚可。但区域间信用质量差异较明显,不同地区企业融资成本有所不同,2023年末东、中、西部样本企业加权融资成本分别为3.0%3.9%4.3%,其中甘肃、贵州、吉林、石家庄和唐山市等地样本企业融资成本控制压力相对较大。

因行业收费特性,样本企业主业收现能力强,并获得大规模经营性活动现金净流入,2021-2023年及2024年前三季度经营活动净现金流分别为3,264.07亿元、3,158.73亿元、3,733.24亿元和2,298.61亿元。但因样本企业多承担区域内交通基础设施投建职能,投资性净支出规模大(固定资产类投资为主),同期分别支出8,269.23亿元、8,923.80亿元、8,524.11亿元和4,737.60亿元,非筹资性净现金流缺口持续很大,债务融资依存度高,同时存量债务滚续压力偏大,需持续关注债务循环压力、利息偿付安排及高速公路项目资金配置与投融资安排。从利息的覆盖情况看, 2023年样本企业经营活动净现金流对利息支出的覆盖倍数为1.19倍,因区域间经营质量和融资成本控制能力存在差异,东、中、西部地区经营活动净现金流对利息的覆盖倍数分别为1.74倍、1.11倍和0.79倍,区域间付息压力分化明显,其中西部地区企业尚处于经营活动净回笼资金不足以覆盖利息的状态。

不同区域的样本企业在基建方面的侧重点不同。“十四五”期间,中西部地区以加快国家高速公路待贯通路段新建任务为主,东中部地区则推进建设年代较早、车流量大、交通繁忙拥堵的国家高速公路改扩建任务为主。2021-2023年及2024年前三季度,集中推进高速公路固定资产投资的样本企业包括:西部地区的蜀道投资集团(国家高速公路网规划项目和四川省高速公路网规划项目,以及国铁和地方城际铁路投资)、广西交投(省内加密线路及桥隧)、云南交投(省内连接新线为主),中部地区的河南交投(“13445工程”批次规划,新建为主),东部地区的江苏交控(南京至盐城高速、多条跨江大桥或隧道/通道)和浙江交投(多条主干线的复线联络线、甬台温改扩建)。

一般而言,西部地区新建路段效益前景或远不及主动脉干线路段,东部地区则多为主线改扩建或复线加密(客货运需求旺盛路段),建设期虽面临一定投资压力,但未来效益和现金流量预期仍明显强于中西部。需重点关注西部地区新建路段未来现金流量对其新增债务本息(尤其是付息)保障能力不及预期或投资效益回报周期拉长的压力。

通行费收入是收费公路企业经营活动净现金流的主要来源,是偿还债务本息的基础。但因债务规模大,偿还周期长,收费公路企业的存量债务循环压力较大;同时,由于经营活动带来的净现金流尚无法覆盖大额投资安排,资金缺口大,故而仍主要通过债务融资补充资金。2021-2023年及2024年前三季度,样本企业经营性净现金流对流动负债的覆盖倍数分别仅为0.16倍、0.13倍、0.13倍和0.08倍。样本企业EBITDA主要由列入财务费用的利息支出、折旧与摊销和利润总额构成,2023EBITDA可对利息偿付尚能形成一定支撑,但对刚性债务的覆盖程度偏弱。分区域看,2023年东、中、西部样本企业EBITDA对利息覆盖倍数分别为2.65倍、1.63倍和1.14倍,虽均可对利息偿付提供完整覆盖,但西部地区明显偏弱。

收费公路企业资产集中于在建工程、固定资产和无形资产等非流动资产,流动性比率表现一般。但较充沛的通行费收入及较通畅的融资渠道,仍可使得样本企业实际的流动性压力处于较低水平。样本企业货币资金储备量相对充裕,基本可满足还付利息、资金周转、项目投资和其他日常开支需要。需关注西部地区样本企业流动性压力偏大问题:其路产质量弱于东部地区,通行费收入能力偏弱,加之建设投资压力大,资金需求量大且对债务融资的依赖程度高,或面临着更大的流动性风险管控压力。

金融机构授信方面,样本企业最新获得授信总额约16万亿元,剩余未使用额度为9万亿元,授信提用方式多为高速公路资产或收费权抵质押和信用借款,授信总额对刚性债务覆盖倍数约1.9倍,可获得金融机构授信支持程度高。

5.  港口行业

我国大部分港口已步入稳健运营期,样本企业财务杠杆整体表现适中且较稳定,债务也以中长期刚性债务为主,短期偿债压力可控。持续经营积累较好地充实了所有者权益,所有者权益可对债务偿付提供一定保障,且EBITDA对利息支出的覆盖倍数较高,再加上港口行业整体信用品质高,融资渠道畅通,行业偿债能力总体较强。

近年来,港口行业样本企业的财务杠杆波动不大,2021-2023年末及20249月末资产负债率分别为57.53%57.04%56.72%56.63%20249月末,资产负债率超过70%的企业共4家,分别为连云港港口集团、珠海港集团、茂名港集团和北部湾港务集团;同期末,仅茂名港集团资产负债率较上年末上升超过2个百分点。由于大部分样本企业已步入稳健运营期,经营积累可为净资产的充实提供一定支撑,净资产对债务的保障程度较高。2021-2023年末及20249月末,样本企业权益负债比分别为0.740.750.760.7720249月末,样本企业中权益负债比大于1的企业共7家,其中上港集团最高。

从债务期限结构看,由于港口建设与产出周期长,样本企业债务以长期为主,2021-2023年末及20249月末长短期债务比分别为1.171.201.231.24,逐年上升;其中,共5家样本企业的长短期债务比小于1,主要原因是多元化业务拓展所致,如贸易业务等,对营运资金形成了较大规模占用。

从负债构成看,港口行业前期投资规模大、回报周期长的特性,使得其负债中刚性债务占比很高,2021-2023年末及20249月末分别为69.29%70.28%72.44 %72.83%20249月末,共有4家样本企业刚性债务余额大于700亿元,分别为辽宁港口集团、天津港集团、山东港口集团和北部湾港务集团。从刚性债务期限看,以中长期为主,2021-2023年末及20249月末占比分别为63.25%63.97%65.45%64.92%20249月末,短期刚性债务占比大于50%的样本企业仅1家,为连云港港口集团。从刚性债务类型看,以银行借款为主,2021-2023年末及20249月末占比分别为65.88%67.66%71.58%61.95%。此外,港口行业直接融资渠道亦较为畅通,同期末债券融资余额分别为1,108.15亿元、1,233.50亿元、1,318.53亿元和1,482.08亿元,逐年增长;截至20249月末,债券融资余额超过100亿元的样本企业共4家,分别为天津港集团、上港集团、连云港港口集团和北部湾港务集团。

港口企业的港口相关业务及贸易业务收现能力均很强,2021-2023年及2024年前三季度,样本企业营业收入现金率分别为117.40%109.58%109.19%106.07%,有所下降但仍保持较好水平;2024年前三季度,共9家样本企业的营业收入现金率低于80%,其中珠海港集团最低。2021-2023年及2024年前三季度,样本企业经营性净现金流入合计数据分别为552.55亿元、611.96亿元、539.62亿元和417.21亿元,净流入情况整体较好;2024年前三季度,共2家样本企业呈净流出,分别为湖北港口集团和重庆港。港口行业建设投资支出需求持续较高,2021-2023年及2024年前三季度,样本企业处置与购建固定资产、无形资产及其他非流动资产现金净流出金额分别为528.21亿元、576.04亿元、650.34亿元和333.26亿元,且2021年以来投资环节现金净流出规模明显增加;2024年前三季度,净流出规模前五大企业分别为山东港口集团、浙江海港集团、上港集团、北部湾港务集团和广州港集团。港口行业投资环节资金缺口主要通过债务融资解决。2021-2023年及2024年前三季度,港口样本企业的筹资环节产生的现金净流量分别为203.08亿元、338.51亿元、276.29亿元和4.33亿元,持续呈净流入;2024年前三季度,山东港口集团净流入规模最大,为95.51亿元,而上港集团净流出规模最大,为43.00亿元。

港口行业的刚性债务规模大,EBITDA对刚性债务的保障程度处于较低水平,但可对利息支出提供较好保障。2021-2023年,港口行业样本企业的EBITDA/刚性债务(倍)分别为0.150.140.142023年共8家样本企业的指标值小于0.1,其中EBITDA对刚性债务保障程度最弱的为茂名港集团。2021-2023年,行业EBITDA/利息支出(倍)分别为3.934.124.392023年无样本企业的指标结果小于1,其中EBITDA对利息支出保障程度最弱的为湖北港口集团。

从流动性指标看,港口行业的流动性表现优于交通基础设施行业整体水平。2021-2023年末及20249月末,港口行业样本企业流动比率分别为105.80%104.49%104.99%105.95%20249月末,共10家样本企业的流动比率较上年末出现下滑,6家样本企业指标值小于100%,其中天津港集团最低。2021-2023年末及20249月末,样本企业的现金比率分别为39.88%44.18%42.84%41.96%20249月末,共11家样本企业的现金比率较上年末出现下滑, 3家样本企业的现金比率小于20%,其中最低的为盐城港集团。

6.  民航机场行业

民航机场行业样本企业资本实力较强,财务杠杆可控,财务弹性较强。基于行业发展规划,样本内企业机场建设投资规模仍较大,资本补充及债务融资需求规模大。考虑到机场项目可获得中央与地方政府更大力度的资金支持,金融机构贷款也更具周期长且利率较低等优势。同时样本企业债务期限结构合理,较充裕的货币资金储备和金融机构授信均可为即期债务偿付和日常资金周转提供保障。

机场行业属于资本密集型行业,建设所需资金数额巨大,投资回报周期相对更长,但受益于民航局和地方政府的支持,在机场新建或改扩建时,民航发展基金和地方财政会给予强有力的资金支持,因此企业资产负债率并不高。一般而言,运营时间较长且改扩建较少的机场企业资产负债率较低,正在进行改扩建的企业则由于资金投入较多而导致负债率相对较高。综合来看,受益于民航局、地方政府对机场建设资本金、贴息等支持及机场企业自身经营良性积累,样本企业资产负债水平尚可,2021-2023年末及20249月末,样本整体资产负债率分别为43.77%46.82%47.28%47.75%,处于较低水平但上升较快,一方面是债务规模上升,另一方面则是公共卫生事件冲击导致持续大额亏损并削弱权益所致。从债务构成来看,有息债务占总债务规模近60%。未来机场建设(改扩建为主)仍有较大资金需求,考虑到行业自身债务融资能力较强,在政府财力有所弱化背景下,预计机场企业负债规模将进一步扩大。

2021-2023年末及20249月末,样本企业所有者权益分别为4,292.11亿元、4,193.46亿元、4,312.30亿元和4,427.43亿元,其中实收资本和资本公积合计占权益资本比重近90%,资本结构稳健;同期末未分配利润109.93亿元、-177.64亿元、-294.23亿元和-335.61亿元,持续亏损对权益的侵蚀较大。

2021-2023年末及20249月末,样本企业总资产余额合计分别为7,633.48亿元、7,885.66亿元、8,180.22亿元和8,473.46亿元,多体现为在建工程、固定资产和无形资产,样本企业上述科目合计金额约占总资产的66%,资产结构长期化,与行业基本特征和属性相匹配;机场行业经营较稳健,收入来源稳定且可获得中央与地方资金大力支持,现金类资产充裕,占总资产比重约为15%

2021-2023年末及20249月末,样本企业负债余额合计分别为3,341.36亿元、3,692.19亿元、3,867.92亿元和4,046.03亿元。近年来,随着国内机场项目建设的推进,存量债务规模有所扩张。从负债期限结构来看,样本企业债务期限结构较合理,符合行业资本投资收回时间长等特性,同期末样本长短期债务比分别为102.50%103.90%126.75%138.69%。样本企业负债主要由刚性债务构成,同期末刚性债务占负债总额比重分别为56.66%60.27%60.70%62.01%,样本内企业多拥有较为畅通的间接融资渠道以及长期稳定的银企合作关系,有助于运营保持稳定。融资成本方面,2022-2023年样本企业加权融资成本分别为3.17%3.17%,金融机构(尤其是政策性银行和五大行)对于机场行业发展的支持明显,债务循环、项目贷款和流动性资金需求能够得到较好满足,金融机构认可度高,行业融资渠道较通畅,样本整体融资成本较低。其他债务主要专项应付款(航线补贴)、递延收益(政府补助)等,实际支付压力小。

从现金流状况看,样本企业主业收现能力较强,2021-2022年及2024年前三季度经营活动净现金流分别为88.52亿元、32.24亿元、94.51亿元和170.81亿元,2023年以来随着民航需求的释放,样本企业现金流状况改善明显;因样本企业多承担区域内机场改扩建和运营职能,投资性净支出规模大(固定资产类投资为主),同期分别支出465.52亿元、444.45亿元、508.59亿元和350.48亿元,非筹资性净现金流缺口较大,对外权益性资金补充和债务性融资依存度高,其中权益性资金多来自于中央民航发展基金和各级地方政府财政资金,债务性资金主要为银行借款和债券发行。

样本企业经营活动产生的净现金流尚无法覆盖投资需求,非筹资活动环节资金缺口大,经营活动产生现金流更多用于日常资金周转和短期债务偿付。2021-2023年经营性净现金流对流动负债的覆盖倍数分别为0.05倍、0.02倍和0.06倍。样本企业EBITDA主要由列入财务费用的利息支出、折旧与摊销和利润总额构成,2023EBITDA转为正值,并对利息支出提供一定保障,对刚性债务的覆盖程度则持续偏弱。

样本企业货币资金储备相对充裕,其现金类货币资金多用于还付利息、资金周转、项目投资和其他日常开支,并对短期债务偿付保障提供较强支撑。2021-2023年末及20249月末,样本企业现金比率分别为0.67倍、0.63倍、0.660.73倍。

授信方面,样本企业最新获得授信总额约1.31万亿元,剩余可使用额度为1.08万亿元,授信总额对刚性债务覆盖倍数约在5.3倍,可获得金融机构很高程度的授信支持。

四、行业内企业债券融资与评级情况

(一)债券融资

2021-2023年及2024年前三季度,交通基础设施行业发行债券金额分别为0.84万亿元、0.77万亿元、0.71万亿元和0.59万亿元,近年来发行规模有所下滑;同期分别偿还债券金额0.63万亿元、0.73万亿元、0.76万亿元和0.59万亿元,偿还债券规模逐年扩大;同期末存续债券余额分别为3.09万亿元、3.16万亿元、3.10万亿元和3.12万亿元,年度间略有波动。

(二)信用评级

1.主体信用等级分布与迁徙

从我国交通基础设施行业内已发债企业看,行业内企业整体信用质量高。2024年前三季度,交通基础设施行业公开发行债券的主体共122家[12],其中AAA级主体93家,AA+级主体24家,AA级主体5家。截至2024年9月末,交通基础设施行业在公开发行市场有存续债券的发行主体共计159家,其中AAA级主体119家,AA+级主体32家,AA级主体8家。2024年前三季度,行业内有3家发行人获得主体级别调升。

2.  信用事件/评级行动

2023年第四季度及2024年前三季度,交通基础设施行业内发债企业累计发布重大事项公告207份,主要涉及重大人事变更、章程修订、资产划转、债务扩张幅度等。针对重大事项等,期内评级机构合计出具关注公告33份。

2023年第四季度及2024年前三季度,行业内发债企业未发生违约/展期事件。

2023年第四季度,行业内无发债企业的主体信用等级发生变动。2024年前三季度,合计3户行业内发债企业的主体信用等级发生调升。

(1)珠海港集团:

新世纪评级于2024729日将珠海港集团主体信用等级由AA+/稳定上调至AAA/稳定。主要鉴于以下因素/原因:

随着前期外延式拓展的完成并经过近年的整合发展,珠海港集团已形成了港口航运、物流供应链、能源环保、先进制造等多元化的产业布局,整体经营已形成较强规模优势。2024年以来,珠海港集团在产业政策、资产划入及业务资源整合等方面获得的外部支持力度加大,经营规模及业务资源进一步丰富,且港口码头、机场等部分业务资源具备稀缺性或专营优势,业务之间预期也能够形成良好协作及联动。

(2)内蒙古交通集团:

中证鹏元于2024718日将内蒙古交通集团主体信用等级由AA+/稳定上调至AAA/稳定。主要鉴于以下因素/原因:

内蒙古自治区的发展及高速公路行业长期规划的实施为内蒙古交通集团营造了良好的外部环境,通过 2023 年吸收合并整合,其下辖内蒙古自治区绝大部分路产,业务在区域内占据垄断地位,且近年持续获得较大力度的外部支持。

(3)营口港务集团有限公司:

中诚信国际于2024716日将营口港务集团有限公司主体信用等级由AA+/稳定上调至AAA/稳定。主要鉴于以下因素/原因:

营口港务集团有限公司管辖港口战略地位很高且在实际控制人招商局集团有限公司体系内地位重要、实际控制人为其提供强有力支持且支持力度加大、总货物吞吐量及集装箱吞吐量实现增长且在环渤海港口群保持较强的港口竞争力、盈利获现对债务本息的覆盖能力提升等方面的优势。

五、信用展望

资本支出需求依然强劲,政策支持力度加大。

基于我国“十四五”交通规划和远瞻规划,交通基础设施行业仍将作为三驾马车投资板块的重要构成基础,并为全社会投资托底,且东、中、西部地区交通网络功能侧重(扩容和新建)和重点项目建设也进一步强化网络结构的综合性和立体性[13]

基于财政支出规模扩大、降准降息、中央经济工作会议要求[14]和2024年全国交通运输工作会议安排,预计2025年我国将加快建设交通强国,稳定交通运输有效投资。对照2025年末相关交通基础设施实物量目标,目前仍有一定距离,预计“十四五”收官之年(2025年)交通基建资本支出需求依然强劲,投资规模保持高位运行,重点领域可持续获得配套资金支持和保障,尤其是项目资本金等注资力度或将加大。

我国交通基础设施已总体进入稳定运营期。中长期看,深化交通领域改革、与新质力融合发展将带来交通基建行业新转型。

2025年全国交通运输工作会议提出,2025年将深化交通物流降本提质增效,推动交通运输科技创新和产业创新融合发展。2024年以来,全国各省、市、自治区陆续召开“十五五”交通运输发展规划编制启动会,开始全面推进规划编制工作,“十五五”时期全国交通基础设施发展进程也会呈现出新局面,大部分区域已经或即将迈入存量设施维护和更新为主的时期,并进一步推动和完善综合立体交通网,且交通基建与运输场景预期也将与新一轮科技赋能(新质生产力)和产业变革相融合互进,从行业升级到跨产业协同,交通基础设施行业整体将发挥更有质量的效益作用和社会责任。

中长期看,交通基础设施行业将逐步由“传统基建”向“新型基建”转型。我国新型基础设施建设将以先进技术赋能,促进交通基础设施网与运输服务网、信息网、能源网融合发展(“交通+”产业生态)。传统交通基础设施行业评级要素更看重资本和资产,行业发展更依托地方政府和交通集团主体实施投融资和运营,而新型交通基础设施更侧重创新和科技,目前来看,行业内提供新能动并开始探索的主体多为交通基建类上市公司,规模尚不明显。因新基建发展路径更依赖于兼具机制与体制灵活性的市场主体,预计民营资本等社会资本的参与度或将显著提升。

融资成本进一步下降有助于释放整体债务融资空间。

2024年以来,交通基础设施行业融资成本持续得到控制,且近期中央经济工作会议强调“实施更加积极的财政政策和适度宽松的货币政策”,预计2025年仍将有降准降息等政策措施,引导推动降低社会综合融资成本。交通基础设施行业在融资成本趋降的背景和预期下,有助于进一步释放整体债务融资空间:基础设施运营形成的稳定资金流在覆盖存量债务利息之余,考虑到区域内交通建设任务推进进展,仍将有余力和需求对外加深融资程度;同时在社会资金面相对宽松的基础上、基础设施行业稳定现金流的支撑下、行业内企业整体信用质量较高的背景下,金融机构亦有动力为行业提供长期和低息贷款投放;同时,超长期国债通过投资,也将继续推动“两重”项目建设,地方政府专项债券可用作项目资本金的行业亦是包括多个交通细分领域。此外,随着资产证券化市场的逐步成熟,交通基础设施企业或可进一步通过成熟运营资产的证券化筹措资金并释放债务融资空间(将部分存量资产及债务出表)。

主业运营维持稳健态势,政策性补助的依赖度或下降。

随着交通基础设施不断完善和建设,以及经济增长新动能的逐步释放,预计下游运输需求和基建资产运营效益在2025年稳健释放,行业内企业主业运营将维持稳健态势。在稳步发展预期下,仍需关注下游需求增速放缓带来的效益释放渐进性与边际效益递减性,更需关注到成本费用支出的增速过快带来的行业盈利波动。同时还需关注到,近年来地方财政压力持续加大,在交通基础设施行业经营企稳以及行业现金流保持良好的预期下,行业内企业对地方政府常规性政策补助的依赖度或将有所下降。

中西部地区所面临的债务控制与交通基础设施扩张矛盾或更趋突出。

短期内,交通基础设施行业的筹融资需求依然偏高,行业负债经营程度仍有攀升趋势(增量债务滚动存量债务或将进一步推高行业财务杠杆),若仅依赖基建设施运营收入与现金流作为债务本息偿付来源,债务偿付压力偏大,行业依旧面临一定的存量债务循环压力。同时,中西部地区所面临的债务控制与基础设施扩张矛盾或更趋突出:因国家和地方交通战略实施的必要性,中西部地区基建设施建设扩张进程必然带来更大规模的增量债务体量和较高的杠杆水平,而我国依旧存在地区产业发展的非均衡性,均衡发展尚处于渐进实施进程中,中西部各级地方政府和交通基础设施行业对区域内融资环境通畅度和区域债务风险控制或将更为关注。

非核心业务持续面临挑战。

交通基础设施行业内部分企业实施多元化业务战略,投资或经营工程施工、贸易/商品销售、供应链物流、房地产及金融等板块,非核心业务收入贡献很大规模,但贡献收益低,并且上述业务所在行业与交通基础设施行业跨度大,部分业务资金沉淀明显,风险控制压力较突出。

收费公路行业:

2025年,考虑到国内大循环建立在内需主动力基础之上,预计我国收费公路下游运输需求和行业现金流仍将保持规模优势,基于规划安排和融资模式,行业仍将维持高负债高投资运行态势,需持续关注债务循环压力、利息偿付安排及公路项目资金配置与投融资安排。纵观行业发展趋势,我国收费公路行业仍可凭借主业现金流及外部支持而保持较高的信用质量;但随着新建路产(往往是投入成本高且产出能力偏低的路产)的投运,部分中西部区域的收费公路企业的财务风险或将进一步增大。中长期看,我国收费公路行业通行费对到期债务本息的覆盖能力总体上将持续承压,不同区域还本付息质量、收支平衡能力及发债主体信用质量的分化趋势将进一步显现。

港口行业:

2025年,预计我国港口生产总体平稳并仍呈低速增长态势,行业盈利空间因折旧、人工等成本上升继续承压;在较大的经营压力下,同时为响应国家区域战略发展要求,优化港口功能布局、拓展服务网络,我国港口的跨省/直辖市港口合作预计将继续加快加强。港口行业在我国国民经济中的重要性地位稳固,港口的资源稀缺性使其仍能获得较好的政府支持,港口行业信用品质较好,基本面仍保持稳定。

民航机场行业:

2025年,预计我国民航机场建设将保持规模化投入,并有望发挥其债务融资空间相对较大的优势,成为基建投资助推经济企稳回升的重要发力领域。经营预期上,机场旅客吞吐量将步入自然增长阶段,其中国际枢纽类机场的国际旅客吞吐量恢复有望加快,并进一步强化国际枢纽定位;行业收入预期保持增长,机场企业经营现金流呈净流入状态,但依旧面临一定经营亏损的压力,需重点关注增量折旧与财务费用对短期经营业绩的阶段性影响:改扩建投运后的一段时间,旅客吞吐量增速不及折旧摊销等成本攀升速度并导致效益缩减或亏损。综合而言,较稳定的客运需求、主业较强的现金流以及强有力的外部支持等,仍可有效支撑我国民航机场行业的高质量发展,信用质量将保持稳定。

[1] 来自《城市公共交通分类标准》(CJJ/T 114-2007)。

[2] 来自国务院关于印发《“十四五”现代综合交通运输体系发展规划》的通知(国发〔2021〕27号)。

[3] 按公开数据披露的2023年前三季度完成吞吐量计算。

[4] 包括机场建设、空管建设和其他方面建设,以机场投资为主。

[5] 国家重大战略:1.京津冀协同发展2.长江经济带发展3.粤港澳大湾区建设4.长三角一体化发展5.海南全面深化改革开放6.黄河流域生态保护和高质量发展。

[6] 重点领域安全:1.政治安全:确保国家的政治制度、政治秩序和意识形态不受侵犯 2.军事安全:维护国家的军事力量和国防安全 3.国土安全:保护国家领土完整和国家基础设施不受威胁 4.经济安全:维护国家的经济稳定和可持续发展 5.金融安全:确保国家的金融体系和金融市场稳定 6.文化安全:保护国家的文化传统和价值观不受侵蚀 7.社会安全:维护社会稳定和公共安全 8.科技安全:保障国家的科技进步和创新不受外部干扰 9.粮食安全:确保国家的粮食生产和供应稳定 10.生态安全:保护国家的生态环境和自然资源 11.资源安全:确保国家的资源供应和使用安全 12.核安全:保障核设施和核材料的安全 13.海外利益安全:维护国家在海外的经济和政治利益 4.太空安全:保护国家的太空活动和太空资产安全 15.深海安全:确保国家的深海资源和活动安全。 16.极地安全:保护国家的极地资源和活动安全。 17.生物安全:防范生物入侵和生物武器威胁。 18.人工智能安全:确保人工智能技术的安全和伦理使用。19.网络安全:保护国家的网络系统和数据安全。 20.数据安全:确保国家的数据隐私和信息安全。

[7] “我国铁路货运发展形势良好,今年1至10月,全国铁路货物发送量42.6亿吨,创历史同期最好水平。但由于多种运输方式衔接还不够顺畅,铁路运输两端短倒作业多,一定程度上推高了物流成本。”国家铁路局运输监督管理司副司长李振江表示,下一步,铁路部门将在抓好基础设施“硬联通”的基础上,抓好规则标准“软联通”,推动实现货物运输“宜铁则铁”,促进降低物流成本。

[8] 此部分样本数据的计算,行业整体样本指标是指将全部样本看成一个数据汇总起来的超大型企业计算出来的数据和指标值,例如,行业整体资产负债率是样本企业全部债务/全部资产。

[9] 注:北京市首都公路发展集团有限公司、厦门轨道建设发展集团有限公司、无锡地铁集团有限公司、西安市轨道交通集团有限公司、深圳市机场(集团)有限公司、贵阳市公共交通投资运营集团有限公司和茂名港集团有限公司未披露2024年前三季度报表,业务分析和财务分析相关数据采集自2024年半年报。

[10] 国家统计局:目前,统计中所涉及东部、中部、西部和东北地区的具体划分为:东部10省(市)包括北京、天津、河北、上海、江苏、浙江、福建、山东、广东和海南;中部6省包括山西、安徽、江西、河南、湖北和湖南;西部12省(区、市)包括内蒙古、广西、重庆、四川、贵州、云南、西藏、陕西、甘肃、青海、宁夏和新疆;东北3省包括辽宁、吉林和黑龙江。

[11] 由于辽宁港口集团有限公司、深圳港集团有限公司、珠海港控股集团有限公司和重庆港股份有限公司披露的港口业务收入分别包含贸易/通行费/航运/物流等非港口业务收入,因此在涉及港口业务收入的相关数据分析中将上述企业剔除计算。

[12] 不含可转债及资产证券化产品。

[13] 根据《“十四五”现代综合交通运输体系发展规划》,“十四五”期间内我国交通基础设施将重点优化运输通道布局:提升京沪、沪昆、广昆、陆桥以及北京至港澳台、黑河至港澳、额济纳至广州、青岛至拉萨、厦门至喀什等通道功能,推进待贯通段建设和瓶颈段扩容改造。同时也将加强战略骨干通道建设:推进出疆入藏通道建设,扩大甘新、青新、青藏、川藏四条内联主通道通行能力,稳步推进川藏铁路建设,加快推进新藏铁路和田至日喀则段前期工作,有序推进滇藏铁路前期工作;加快建设沿江高铁,优化以高等级航道和干线铁路、高速公路为骨干的沿江综合运输大通道功能;升级沿海通道,提高铁路通道能力,推进高速公路繁忙路段扩容改造,提升港口航道整体效能;贯通沿边通道,提级改造普通国省干线,推进重点方向沿边铁路建设;建设西部陆海新通道,发挥铁路在陆路运输中的骨干作用和港口在海上运输中的门户作用,强化东、中、西三条通路,形成大能力主通道,衔接国际运输通道。

[14] 要实施更加积极的财政政策。提高财政赤字率,确保财政政策持续用力、更加给力。加大财政支出强度,加强重点领域保障。增加发行超长期特别国债,持续支持“两重”项目和“两新”政策实施。增加地方政府专项债券发行使用,扩大投向领域和用作项目资本金范围。

 作者:新世纪评级工商企业评级部

加载中...