新浪财经

新茶饮陷“科技狠活”?先别慌,事情开始反转了

国际金融报

关注

近期,某测评博主的一期视频令新茶饮行业陷入舆论漩涡。

上述博主将包括蜜雪冰城、古茗、奈雪的茶、茶百道、喜茶等12家头部奶茶品牌的产品送检后发现,多款产品都使用了“冰勃朗”基底乳,该博主称这种基底乳成分与植脂末相似,因此将其称为“科技乳”。

基底乳在近年热门的轻乳茶品类中应用广泛,视频发出后,原叶鲜奶茶头部品牌霸王茶姬被推上风口浪尖,不少奶茶爱好者陷入恐慌。为什么不直接使用牛奶做奶茶?冰勃朗究竟是不是“科技狠活”?

多方回应

传闻发酵几天后,随着冰勃朗的生产公司圣吗哪、霸王茶姬、行业专家等多方回应,事件渐渐清晰。

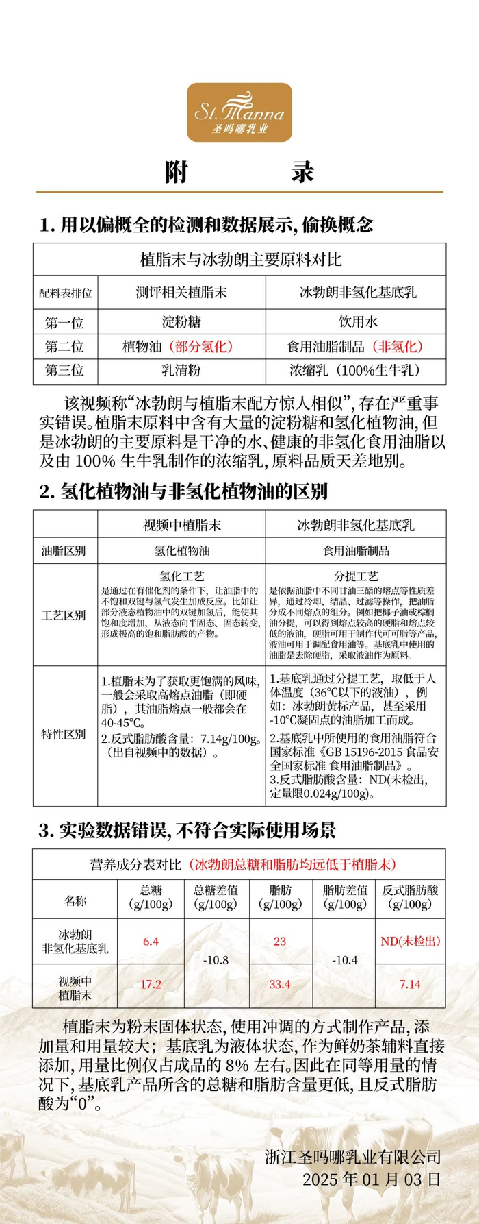
1月3日,冰勃朗背后公司圣吗哪乳业发布声明,称冰勃朗非氢化基底乳的主要原材料是饮用水、非氢化食用油脂以及生牛乳制作的浓缩乳,与植脂末是两种完全不同的食品原料;并且两者成分测试结果也截然不同。

为了让大众更清晰度的知晓二者差异,圣吗哪提供数据对比:100g植脂末中测出的总、脂肪含量分别为17.2g、33.4g,并含有7.14g反式脂肪酸;而相同规格的冰勃朗非氢化基底乳测出的结果分别为6.4g、23g,未检出反式脂肪酸。圣吗哪乳业表示,原视频中以偏概全,采用错误的实验数据,对消费者产生巨大误导,并用“科技狠活”等表述抹黑了正常、安全的食品原料。

1月5日晚间,霸王茶姬在微信公众号对此事作出回应。

文章以《每一杯茶的安全透明,都是我们坚守的承诺》为标题,态度明确。霸王茶姬称,公司一直秉持透明公开的原则,每一款产品都有配方公示和检测报告。文章称,早在2022年10月,霸王茶姬就公布了明星单品伯牙绝弦的产品配方,并在2023年夏天进一步更新了配料表,做到0植脂末、0奶精、0氢化植物油。

如今,一杯伯牙绝弦里含有约66%的新鲜现泡的原叶茶汤;约19%是来自新希望、味全等知名品牌的优质牛乳;约8%是创新工艺的冰勃朗非氢化基底乳;约7%是可以按喜好选择的风味糖浆。

对于舆论风波中的冰勃朗,霸王茶姬回应表示这不是植脂末,“比植脂末更狠”的说辞是误读。冰勃朗通过技术创新、工艺提升,突破非氢化技术壁垒,杜绝了氢化植物油在生产过程中产生反式脂肪酸。霸王茶姬还表示,未来将在原叶茶、基底乳、糖上做更健康的升级。

除了相关茶饮品牌和供应链公司,业内人士和专家也对此事件给出解读。

广东药科大学附属第一医院临床营养科主治医师欧俏文指出,严谨地说,即使配料种类接近,但具体用了什么是有区别的,不能因为配料表接近,就将冰勃朗和植脂末两者等同。

乳业专家宋亮表示,冰勃朗非氢化基底乳在奶茶中主要起到稳定、调和的作用,通常情况下,不过量饮用对身体健康不会产生影响。

某茶饮品牌的联合创始人针对此事在朋友圈发文,“善意批评可以推动行业进步,恶意引导只能制造恐慌。为流量制造恐慌,最终伤害的是消费者的选择权”。

并非“科技狠活”

“为什么不直接用牛奶,而是用基底乳”成为舆论中消费者最大的质疑点。

一部分网友将核心原因归结于成本,认为这是茶饮品牌为节约成本使用廉价原材料。但事实上,冰勃朗并不便宜,《国际金融报》记者在淘宝平台搜索发现,一瓶1L规格的冰勃朗售价约30元,与中端鲜奶价格相近,高于大多数普通常温牛奶。

而茶饮品牌们添加非氢化基底乳,或是为了提升口感。

仅用鲜奶和茶做出来的饮品,很难达到较好的口感,是行业共识,许多经常自制饮品的消费者也深有同感。某轻乳茶品牌的产品负责人曾表示,“基底乳是大势所趋”。相较于牛奶,使用基底乳能提升奶香、辅助茶香和果香,使口感更顺滑,并能避免牛奶可能存在的起絮问题。

目前,非氢化基底乳已在多个品牌、多款轻乳茶产品中广泛应用,该原料比植脂末更健康,一部分消费者的担忧在于,基底乳中含有一定的添加剂。

那么,加了基底乳的奶茶还能安心喝吗?

有茶饮供应商表示,消费者都在闻添加剂色变,但实际上不含任何添加剂的食品是很难保存的。

科信食品与健康信息交流中心主任、中华预防医学会健康传播分会常务委员钟凯提到,无论哪种添加剂,只要是按照 GB2760-2014《食品安全国家标准食品添加剂使用标准》规定的适用范围和用量来操作,都是安全的。

对消费者而言,基底乳仍是相对新颖的概念,有业内人士指出,“基底乳只是将乳制品改变了形式,随着品类发展,未来势必会像鲜奶那样有明确指标。”

行业新趋势

回溯奶茶行业发展史,从冲泡奶茶到新茶饮崛起,最大的变革就在于原料透明化、食材健康化:用新鲜水果代替浓缩果汁、不用植脂末、减少糖的使用。

为了让消费者喝的更健康,新茶饮品牌们一直在努力的路上。

2023年开始,霸王茶姬率先推出茶饮行业首个 “产品身份证”,让消费者清晰了解产品的主要成分、原叶产地、制作工艺、产品风味等信息,

2024年,霸王茶姬积极响应上海定点实行的饮料“营养分级”政策,将饮料分为A、B、C或D四个营养等级标签,便于消费者选择更健康的产品。

为满足健身、控糖人士需求,霸王茶姬还公布了产品的热量值、GI值(升糖指数)等,上线热量计算器功能,支持旗下超过30款产品的自定义热量值计算。记者注意到,目前其每杯饮品出餐后都会有对应的产品成分表,包括GI值、热量、咖啡因、蛋白质等信息。

霸王茶姬表示,未来将持续精进自己、更新迭代产品,积极寻找更多新的可能性,并将欢迎更多消费者来体验霸王茶姬的产研开放日活动,向消费者科普产品成分、健康知识等,加强与消费者的沟通,让消费者更放心地选择产品。

一个不争的事实是,只有健康化、透明化,新茶饮行业才能长远发展,这是共识,也是身处其中的企业一直努力的方向。

    加载中...