新浪财经

2025-2031年中药行业市场调查研究及发展前景预测报告

腾讯美股

关注

展望2025年:中药行业技术水平、细分市场分析及主要企业玩家

医药行业是关系国计民生的重要产业,近年来,随着人均收入水平的增长和城镇化、老龄化速度的加快,我国医药工业发展迅速,药品销售规模持续增长,药品制造企业盈利能力稳步提升。中医药是中华民族的伟大创造,是我国古代科学的瑰宝,对中华民族乃至世界文明进步都产生了积极影响。中医药具有性质稳定、毒副作用相对较小等优点。近年来,随着我国经济社会的不断发展,人们对中医药服务的需求越来越旺盛,中医药市场也得到了蓬勃的发展。

1、中药行业技术水平

医药产品的质量高低直接关系着人们的健康和安全,因而在药品研发、生产过程中对于技术水平的要求较高。新药的研发,需要经过课题论证、研发立项、前期试验、临床试验、中试、上市前申报论证等一系列工作;药品生产过程必须符合《药品生产质量管理规范》,对工艺规程、生产设备、生产技术的要求均较为严格。

目前我国中药行业的技术水平正处于从传统中药生产到采用现代工艺生产的过渡期。随着国家进一步贯彻落实―科技兴药‖的战略方针,积极推进在中药研究、开发及生产方面的标准化和现代化,越来越多新技术新设备被用于中药生产。其中,高新技术包括指纹图谱技术、膜分离技术等;先进制药设备包括高速萃取离心分离设备、动态提取罐、真空履带干燥设备等。上述高新技术与先进制药设备逐步在中成药生产企业推广使用后,行业整体技术工艺水平有了明显提高。

而在使用端,为了更好满足终端消费者的需求,中成药制剂正向着剂量小、疗效高、起效快,服用、携带、储存方便的现代剂型发展。整体来说,我国中药行业的技术水平正处于逐步提升的阶段。

2、中药行业细分市场

(1)中成药市场发展概况

2019年以前,我国中成药市场整体发展稳健,2020 年受大环境变化影响,医疗机构(含城市公立医院、城市社区医院、县级公立医院、乡镇卫生院等)销售规模有所下降,进而导致整体市场有所下行。

中成药在部分疑难杂症以及慢性病领域具备一定优势,呼吸系统疾病用药、肿瘤疾病用药、消化系统疾病用药、骨骼肌肉系统疾病等是中成药的优势领域。其中,呼吸系统疾病用药占据医院终端中成药细分类别的首位。

(2)中药饮片市场发展现状

2009 年中药饮片被列入国家基本药物目录,推动了中药饮片行业的快速发展。受益于产业政策的大力支持、国家炮制标准的逐步完善、GMP 管理规范的持续实施、饮片包装管理的逐步推行等因素的影响,行业整体的发展不断规范,市场环境逐步改善,行业集中度和技术水平不断提高,保持良好的发展态势。

2013 年以来,我国中药饮片行业企业的营收规模整体呈上升趋势;2018 年以来,受质量标准逐渐提高以及行业监管如加强 GMP 认证和飞检等影响,我国中药饮片行业企业的营收规模出现较大幅度波动。

在产业规划的长期驱动和医疗体制改革的持续推动下,中药饮片行业市场发展前景广阔。2016 年 2 月,国务院印发《中医药发展战略规划纲要(2016-2030 年)》,首次在国家层面编制发展规划,将中医药发展列入国家战略;并明确指出,到 2020 年,实现人人基本享有中医药服务,中药工业总产值占医药工业总产值的 30%以上;到 2030 年,中医药服务领域实现全覆盖。同年 12 月,我国印发《健康中国 2030‖规划纲要》,作为推进健康中国建设的行动纲领,提出了一系列振兴中医药发展、服务健康中国建设的任务和举措。

在医疗体制改革不断深化的背景下,集中采购、药品零加成、辅助用药限制、医保控费等政策频繁出台,包括中成药在内的大部分药品面临价格下跌或被限制使用的风险。截至目前,中药饮片系未受到此类政策管制的细分行业,不取消药品加成政策、不计入公立医院药占比,相关政策有效促使医院持续增加中药饮片的使用量,推动中药饮片市场的进一步发展。

(3)中药配方颗粒市场发展现状

中药配方颗粒是中药现代化过程中的重要成果之一,由单味中药饮片经水提、分离、浓缩、干燥、制粒而成,在中医药理论指导下,按照中医临床处方配方后,供患者冲服使用,既能够保持中药饮片的药性和药效,可供中医临床辨证施治、随症加减,又具有中成药携带方便、安全卫生、疗效确切以及质量稳定可控的优点,解决了中医药界长期存在的“方准药不灵”的问题,对传统中药饮片形成了补充,更适合现代人们的生活节奏,具有广阔的市场前景。

我国中药配方颗粒市场起步整体较晚,2001年,中药配方颗粒纳入中药饮片管理。为加强行业管理,仅6家企业获批生产,未经政府批准的医院不得使用,后逐渐允许二级以上的中医院可备案使用。2015年12月,《中药配方颗粒管理办法(征求意见稿)》拟全面放开配方颗粒的生产、使用限制;2016年2月,中医药配方颗粒纳入国家中医药发展战略规划,并陆续在20余个省市批准了60余家试点企业。2021年2月,国家药监局等四部门发布《关于结束中药配方颗粒试点工作的公告》,并于11月1日正式实施。新政中提出,将放开中药配方颗粒的销售范围至所有符合相关条件的医疗机构,这意味着中药配方颗粒市场有望迎来数倍增长空间;其次,将中药配方颗粒纳入中药饮片管理范畴,医保参照相应的中药饮片支付范围,这将进一步刺激患者积极使用中药配方颗粒;第三,参与企业不再受到牌照限制,市场活力将被充分激发。在中药配方颗粒标准切换的背景下,2022 年度行业规模有所下滑;但是随着行业内转化标准的持续推进,企业业务与市场规模体量将逐步回升。

3、中药行业主要驱动因素

(1)国家产业政策支持

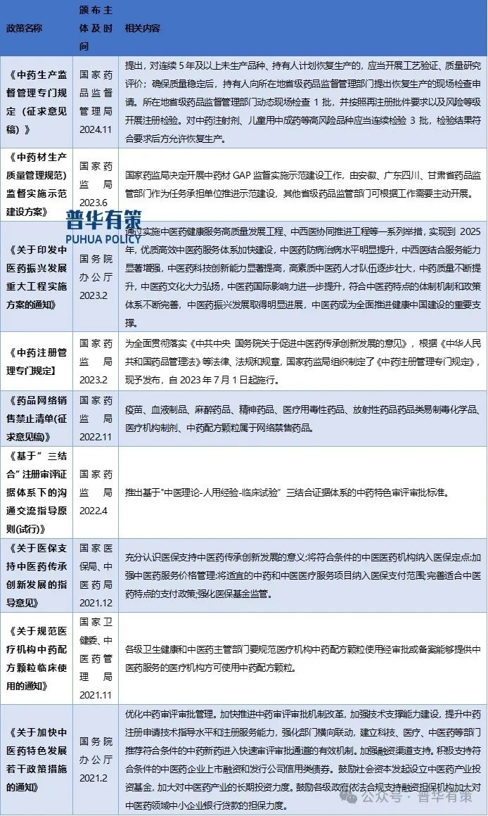
中药行业相关政策

资料来源:普华有策

(2)我国居民对中药接受度较高

中医药文化是我国享誉盛名的三大国粹之一,历史悠久,经过数千年的发展,拥有完善的中医药理论基础和丰富的临床经验。中医药文化中的未病先防、既病防变、病后防复的理念得到了人们的广泛认同。同时,在西医标准化思想的推动下,我国中药加工行业采用现代分析技术,从有效成分、毒性成分或指标成分的含量测定、浸出物、杂质、水分、灰分、重金属的测定等方面对中药材及饮片的质量加以控制,提升了药物疗效的稳定性和一致性。深厚的中医中药文化以及中药饮片标准化发展使得我国居民对中药的认识和认可程度不断提高,有助于推动中药市场的发展。

(3)我国居民收入水平显著提高,医疗保健意识不断增强

(4)我国人口老龄化日益加深,慢性病用药需求持续增长

(5)下游行业需求旺盛,终端数量持续增长

中药加工企业的下游客户主要是各类医疗终端、医药流通企业等。2009 年《国务院关于扶持和促进中医药事业发展的若干意见》发布后,我国加大了对中医药领域的投入。根据《中国卫生健康统计年鉴》及国家卫健委相关资讯,我国中医院数量由 2011 年的 2,831 家增长至 2023年的5,053 家,我国中医院诊疗人次数由 2011 年的 6.13 亿人次增长到 2023 年的约 12.8 亿人次。中医院等医疗机构数量的增长为中药饮片的使用和推广奠定了良好的基础,增大了中医药终端消费市场。

(6)我国中药材资源丰富

我国疆土辽阔且各地区的气候环境差异较大,气候环境的差异为不同品种的中药材生产提供了良好的环境。根据第四次全国中药资源普查已公布的阶段性成果,我国野生药用资源共近 1.3 万种,其中药用植物种类最多,药用植物特有种为 3,150 种;发现新物种 79 种,其中近六成有潜在的药用价值。我国丰富充足的中药材资源和新中药材的发现为促进中药行业可持续发展奠定了坚实基础。

(7)国外市场发展空间较大

目前我国中药产品通常是以膳食补充剂或食品添加剂的形式出口至欧美国家和地区,产品直接出口数量较少;而亚洲地区尤其是东亚及东南亚地区一直以来对传统中药信赖感较深,使用量较多,是我国中药产品出口的主要地区。随着我国加强对中药产业规范化管理和中医文化的输出,预计我国中药产品在国外市场的认可度将逐步提升,中药行业的国外市场发展空间较大。

4、中药行业竞争格局

我国中药企业规模普遍偏小,部分企业专业化程度不高,缺乏资深的品牌和特色品种,技术开发和创新能力弱。部分中药企业生产技术和装备水平落后,市场开发能力和管理水平较低。在产品结构方面,高技术含量与高附加值产品少,能进入世界医药主流市场的品种少。多数品种的生产规模化、集约化程度较低,往往同一品种有着众多企业生产。

近年来,随着行业政策和行业监管措施对中药产品的技术、质量要求的不断提高,行业规范程度将显著提升,有利于提高行业的产品生产准入门槛,促进行业集中化、规范化运行,有利于改善行业竞争格局。

(1)以岭药业

石家庄以岭药业股份有限公司其药品产品线主要围绕心脑血管、呼吸系统等领域,主要产品为通心络胶囊、参松养心胶囊、连花清瘟胶囊、芪苈强心胶囊等。

(2)太龙药业

河南太龙药业股份有限公司以中西药产品为主,生产口服液、片剂、胶囊、原料药等多种剂型共 100 多种产品的现代化制药企业,主要产品为双黄连口服液、双黄连胶囊、诺氟沙星胶囊、石杉碱甲片等。

(3)红日药业

天津红日药业股份有限公司是一家集投融资、研发、生产、销售于一体的高科技医药健康产业集团,主要产品包括血必净注射液、盐酸法舒地尔注射液(川威)、低分子量肝素钙注射液(博璞青)、中药配方颗粒、医疗器械、药用辅料等。

(4)香雪制药

广州市香雪制药股份有限公司致力于实现中药资源全产业链数字化,投资兴建大规模的 GAP 药材种植基地、GMP 生产基地,现有中成药品种 14 个,主要包括抗病毒口服液、橘红痰咳液、小儿化食口服液等。

(5)万年青

广东万年青制药股份有限公司主营业务为中成药的研发、生产和销售,产品应用范围涵盖胆道类、降糖类、清热解毒类、妇科类、补益类、儿科类、止咳平喘类、心脑血管类、感冒类、泌尿类、消化类、风湿类及伤科类 13 个用药领域。公司拥有片剂、硬胶囊剂、注射剂、丸剂、合剂、糖浆剂、颗粒剂、酒剂、酊剂、流浸膏剂和散剂 11 类剂型产品,主要产品包括消炎利胆片、胆石通胶囊、参芪降糖片、苦木注射液、妇炎平胶囊、归脾液、固精补肾丸、健儿清解液等。

(6)汇群股份

广东汇群中药饮片股份有限公司是一家集中药饮片生产、研发、销售、药品分销、物流配送和中药材贸易于一体的现代化中药饮片品牌企业,主要产品包括黄芪、西洋参、茯苓、黄连片、水蛭等。

(7) 济人药业

安徽济人药业股份有限公司是一家从事现代中药研发、生产和销售的高新技术企业,产品线涵盖中成药、中药饮片及中药配方颗粒等领域。主要产品包括疏风解毒胶囊、蒲地蓝消炎片、通便灵胶囊、盆炎净片等;饮片方面主要包括,炒酸枣仁、砂仁、川贝母、北柴胡、当归等;配方颗粒方面,北柴胡配方颗粒、黄芪配方颗粒、当归配方颗粒、茯苓配方颗粒、党参配方颗粒等。

5、中药行业主要壁垒构成

(1)行业准入壁垒

药品质量直接关乎人民的生命健康,国家在药品的生产、经营方面均设立了严格的准入制度。企业必须取得《药品生产许可证》方可进行药品生产活动;其药品生产线必须符合 GMP 要求,且生产的药品必须取得药品监督管理部门核发的《药品注册证书》方可上市。由于新办企业取得上述证书需要较长时间且存在一定难度,故医药行业存在较高的行业准入壁垒。

(2)技术壁垒

医药行业生产工艺复杂,对从业人员、设备、原料、环境等方面均有严格要求。随着我国医药行业日趋产业化、规范化,主管部门、市场对企业的生产、质量控制的要求越来越高;另一方面,医药产品生产各环节所需工艺技术需要企业在长期的加工经营过程中依靠传承和创新积累而得,而对于新进企业,其生产和工艺水平难以在短期内积累到一定水平,故医药行业存在较高的技术壁垒。

(3)资金壁垒

医药行业对企业在技术、资本方面均有较高的要求。药品从研究、临床、试生产到产品上市,需要投入大量资金、人力和时间成本,资金周转相对较慢。此外,厂房、生产线的建设也需要大量资金,且需要满足国家 GMP 标准方可验收并投入使用。因此,新进企业将面临较大的资金压力和风险,医药行业存在较高的资金壁垒。

(4)营销渠道壁垒

我国药品市场终端分为以处方药为主的医疗机构终端和以非处方药为主的药店零售终端。对于前者,药品生产企业需要通过参与各地主管部门组织的集中招标获取市场,并且也要建立覆盖各终端的销售服务渠道;对于后者,药品生产企业需要搭建广泛的营销网络。同时,企业还需要定期组织推广学习活动,加强各终端对自身产品的了解和认知,以维持市场认可度。营销渠道的建立和维护需要大量的时间、人力、资金投入,构成了医药行业的营销渠道壁垒。

(5)品牌壁垒

我国医药产品众多,对于同类症状,往往有多种不同的产品可供选择;而消费者往往倾向于选择知名度高的产品。对于新进企业而言,不仅需要持续性地进行市场营销活动,其产品获得市场认可往往也需要较长时间,难以在短时间内提高品牌影响力,构成了医药行业的品牌壁垒。

《2025-2031年中药行业市场调查研究及发展前景预测报告》涵盖行业近五年全球及中国发展概况、供需数据、市场规模,产业政策/规划、相关技术、竞争格局、上游原料情况、下游主要应用市场需求规模及前景、区域结构、市场集中度、重点企业/玩家,企业占有率、行业特征、驱动因素、市场前景预测,投资策略、主要壁垒构成、相关风险等内容。同时北京普华有策信息咨询有限公司还提供市场专项调研项目、产业研究报告、产业链咨询、项目可行性研究报告、专精特新小巨人认证、市场占有率报告、十五五规划、项目后评价报告、BP商业计划书、产业图谱、产业规划、蓝白皮书、国家级制造业单项冠军企业认证、IPO募投可研、IPO工作底稿咨询等服务。

目录

第一部分 中药产业环境透视

第一章 全球中药行业发展分析

第一节 国际中药行业发展轨迹综述

第二节 近五年世界中药行业市场情况

一、世界中药产业发展现状

二、国际中药产业发展特点

第三节 近五年部分国家地区中药行业发展状况

一、美国中药行业发展分析

二、欧洲中药行业发展分析

三、日本中药行业发展分析

第二章 近五年中药行业市场环境及影响分析(PEST)

第一节 中药行业政治法律环境(P)

一、行业管理体制分析

二、行业主要法律法规

三、中药行业标准

四、行业相关发展规划

1、中药行业国家发展规划

2、中药行业地方发展规划

五、政策环境对行业的影响

第二节 行业经济环境分析(E)

一、宏观经济形势分析

1、国际宏观经济形势分析

2、国内宏观经济形势分析

3、产业宏观经济环境分析

二、宏观经济环境对行业的影响分析

第三节 行业社会环境分析(S)

一、中药产业社会环境

1、人口环境分析

2、中国城镇化率

二、社会环境对行业的影响

三、中药产业发展对社会发展的影响

第四节 行业技术环境分析(T)

一、中药技术分析

二、中药技术发展水平

三、技术环境对行业的影响

第二部分 中药行业深度分析

第三章 我国中药行业运行现状分析

第一节 我国中药行业发展状况分析

一、我国中药行业发展阶段

二、我国中药行业发展总体概况

三、我国中药行业发展特点分析

四、我国中药行业商业模式分析

第二节 近五年中药行业发展现状

一、近五年我国中药行业市场规模

二、近五年我国中药行业发展分析

三、近五年中国中药企业发展分析

第三节 近五年中药市场情况分析

一、近五年中国中药市场总体概况

二、近五年中国中药产品市场发展分析

第四章 中国中药所属行业经营效益分析

第一节 中国中药行业发展现状分析

一、中国中药行业发展主要特点

二、中国中药行业发展因素分析

1、中国中药行业发展的驱动因素

2、中国中药行业发展的障碍因素

第二节 中国中药行业运行状况分析

第三节 中国中药行业供需平衡分析

一、中国中药行业供给情况分析

1、中国中药行业总产值分析

2、中国中药行业产成品分析

二、中国中药行业需求情况分析

1、中国中药行业销售产值分析

2、中国中药行业销售收入分析

三、中国中药行业产销率分析

第四节 中国中药行业进出口市场分析

一、中国中药行业进出口状况综述

二、中国中药行业出口市场分析

1、行业出口政策

2、行业出口产品结构

三、中国中药行业进口市场分析

1、行业进口政策

2、行业进口产品结构

第五章 中国中药行业区域市场分析

第一节 华北地区中药行业分析

一、近五年行业发展现状分析

二、近五年市场规模情况分析

三、近五年市场需求情况分析

四、2025-2031年行业发展前景预测

第二节 东北地区中药行业分析

一、近五年行业发展现状分析

二、近五年市场规模情况分析

三、近五年市场需求情况分析

四、2025-2031年行业发展前景预测

第三节 华东地区中药行业分析

一、近五年行业发展现状分析

二、近五年市场规模情况分析

三、近五年市场需求情况分析

四、2025-2031年行业发展前景预测

第四节华南地区中药行业分析

一、近五年行业发展现状分析

二、近五年市场规模情况分析

三、近五年市场需求情况分析

四、2025-2031年行业发展前景预测

第五节 华中地区中药行业分析

一、近五年行业发展现状分析

二、近五年市场规模情况分析

三、近五年市场需求情况分析

四、2025-2031年行业发展前景预测

第六节 西部地区中药行业分析

一、近五年行业发展现状分析

二、近五年市场规模情况分析

三、近五年市场需求情况分析

四、2025-2031年行业发展前景预测

第六章 中国中药行业需求市场分析

第一节 A行业运营状况分析

一、行业供给情况

二、行业需求情况

三、行业财务运营情况

1、行业盈利能力分析

2、行业运营能力分析

3、行业偿债能力分析

4、行业发展能力分析

四、A行业与中药行业需求相关性分析

第二节 B行业运营状况分析

一、行业供给情况

二、行业需求情况

三、行业财务运营情况

1、行业盈利能力分析

2、行业运营能力分析

3、行业偿债能力分析

4、行业发展能力分析

四、行业与中药行业需求相关性分析

第三节 C行业运营状况分析

一、行业供给情况

二、行业需求情况

三、行业财务运营情况

1、行业盈利能力分析

2、行业运营能力分析

3、行业偿债能力分析

4、行业发展能力分析

四、行业与中药行业需求相关性分析

第三部分 中药市场全景调研

第七章 行业产业结构分析

第一节 中药产业结构分析

一、市场细分充分程度分析

二、各细分市场占总市场的结构比例

第二节 产业价值链条的结构及整体竞争优势分析

一、产业价值链条的构成

二、产业链条的竞争优势与劣势分析

第三节 产业结构发展预测

一、产业结构调整指导政策分析

二、产业结构调整方向分析

第八章 中国中药行业细分产品分析

第一节 a产品市场潜力分析

一、a产品种类分析

二、a产品市场发展现状

三、a产品技术水平分析

1、a产品技术活跃程度分析

2、a产品技术领先企业分析

3、a产品热门技术分析

四、a产品典型企业分析

五、a产品应用领域分析

六、a产品市场容量预测

第二节 b产品市场潜力分析

一、b产品种类分析

二、b产品市场发展现状

三、b产品技术水平分析

1、b产品技术活跃程度分析

2、b产品技术领先企业分析

3、b产品热门技术分析

四、b产品典型企业分析

五、b产品应用领域分析

六、b产品市场容量预测

第三节 c产品市场潜力分析

一、c产品种类分析

二、c产品市场发展现状

三、c产品技术水平分析

1、c产品技术活跃程度分析

2、c产品技术领先企业分析

3、c产品热门技术分析

四、c产品典型企业分析

五、c产品应用领域分析

六、c产品市场容量预测

第四部分 中药行业竞争格局分析

第九章 中药产业重点区域市场分析

第一节 中国中药产业区域发展特色分析

一、A地区中药产业发展特色分析

二、B区中药产业发展特色分析

三、其他地区中药产业发展特色分析

第二节 中药重点区域市场分析预测

一、行业总体区域结构特征及变化

1、区域结构总体特征

2、行业区域集中度分析

3、行业区域分布特点分析

4、行业规模指标区域分布分析

5、行业效益指标区域分布分析

6、行业企业数的区域分布分析

二、中药重点区域市场分析

第十章 中国中药行业市场竞争分析

第一节 中国中药行业国内竞争格局分析

一、国内中药行业区域分布格局

二、国内中药行业企业规模格局

三、国内中药行业企业性质格局

第二节 中国中药行业集中度分析

一、行业销售收入集中度分析

二、行业利润集中度分析

三、行业工业总产值集中度分析

第三节 中国中药行业五力模型分析

一、行业现有企业竞争

二、上游议价能力分析

三、下游议价能力分析

四、潜在进入者威胁

五、行业替代品威胁

第十一章 中药行业领先企业经营形势分析

第一节A公司

一、企业发展简况分析

二、企业财务指标分析

三、企业中药产品介绍

四、企业核心竞争力分析

第二节 B公司

一、企业发展简况分析

二、企业财务指标分析

三、企业中药产品介绍

四、企业核心竞争力分析

第三节 C公司

一、企业发展简况分析

二、企业财务指标分析

三、企业中药产品介绍

四、企业核心竞争力分析

第四节 D公司

一、企业发展简况分析

二、企业财务指标分析

三、企业中药产品介绍

四、企业核心竞争力分析

五、企业发展战略分析

第五节 E公司

一、企业发展简况分析

二、企业财务指标分析

三、企业中药产品介绍

四、企业核心竞争力分析

第六节 其他

第五部分 中药行业发展前景展望

第十二章 2025-2031年中药行业前景及趋势预测

第一节 2025-2031年中药市场发展前景

一、2025-2031年中药市场发展潜力

二、2025-2031年中药市场发展前景展望

三、2025-2031年中药细分行业发展前景分析

第二节 2025-2031年中药市场发展趋势预测

一、2025-2031年中药行业发展趋势

二、2025-2031年中药市场规模预测

第三节 2025-2031年中国中药行业供需预测

一、2025-2031年中国中药行业供给预测

二、2025-2031年中国中药行业产量预测

三、2025-2031年中国中药市场销量预测

第十三章 2025-2031年中药行业投资机会与风险防范

第一节 2025-2031年中药行业投资机会

一、产业链投资机会

二、细分市场投资机会

三、重点区域投资机会

四、中药行业投资机遇

第二节 2025-2031年中药行业投资风险分析

一、政策风险分析

二、技术风险分析

三、供求风险分析

四、宏观经济波动风险分析

五、关联产业风险分析

六、其他风险

第六部分 中药行业发展战略研究

第十四章 2025-2031年中药行业面临的困境及对策

第一节 中药行业面临的困境

第二节 中药企业面临的困境及对策

第三节 中国中药行业存在的问题及对策

一、中国中药行业存在的问题

二、中药行业发展的建议对策

1、把握国家投资的契机

2、竞争性战略联盟的实施

3、企业自身应对策略

第四节 中国中药市场发展面临的挑战与对策

第十五章 投资建议

第一节 行业发展策略建议

第二节 行业投资方向建议

加载中...