新浪财经

重磅!2024年中国及31省市区块链行业政策汇总及解读(全) 十余省份出台区块链发展规划

前瞻网

关注

转自:前瞻产业研究院

行业主要上市公司:腾讯控股(0700.HK);千百度(1028.HK);山大地纬(688579)等

本文核心内容:国家政策规划、发展目标、省市政策解读

1、政策历程图

区块链起源于2008年,而我国区块链相关政策的出现可以追溯到2013年。2013年,我国出台《关于防范比特币风险的通知》,加强了对于区块链和比特币的监管;2015年,我国将区块链加入“十三五”发展计划中,鼓励研究相关技术并实际应用;2018年,由于不断出现非法利用比特币的事件,国家出台《关于防范以“虚拟货币”“区块链”名义进行非法集资风险提示》,持续加强针对比特币和区块链的监管;2021年,我国将区块链写入“十四五”计划中,同年,工信部发布《关于加快推动区块链技术应用和产业发展的指导意见》,明确到 2025 年,我国区块链产业综合实力应当达到世界先进水平;2024年,工信部等七部门发布《工业和信息化部等七部门关于推动未来产业创新发展的实施意见》,旨在以区块链为核心技术,构建下一代互联网创新应用和数字化生态。

2、国家层面政策汇总及解读

——国家层面区块链行业政策汇总

自2016年以来,发改委、国务院、科技部、工信部等多部门都相继颁发了支持区块链发展的政策,内容涉及区块链基础设施建设、区块链发展技术方向等内容:

——中国区块链产业重点政策:《关于加快推动区块链技术应用和产业发展的指导意见》

2021年6月,国务院发布《关于加快推动区块链技术应用和产业发展的指导意见》,该《指导意见》为贯彻落实习近平总书记在中央政治局第十八次集体学习时的重要讲话精神,发挥区块链在产业变革中的重要作用,促进区块链和经济社会深度融合,加快推动区块链技术应用和产业发展而发布。

——国家层面区块链行业发展目标解读

根据中国工业和信息化部、中央网络安全和信息化委员会办公室共同发布的《关于加快推动区块链技术应用和产业发展的指导意见》,到2025年,区块链产业综合实力达到世界先进水平,产业初具规模;到2030年,区块链产业综合实力持续提升,产业规模进一步壮大。

3、各省市层面的政策汇总及解读

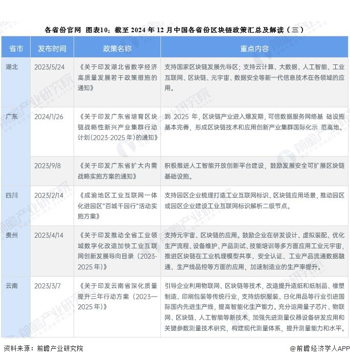
——31省市区块链行业政策汇总

目前,我国区块链发展依托于省市的科技、资金和数字资源,以北京、上海、广东为代表的发达省市政策数量较多,发展目标更加明确;而其他地区政策数量相对较少,但也在积极布局区块链发展。具体政策汇总如下:

——31省市区块链行业发展目标解读

“十四五”期间,我国多个省份都提出要发展区块链产业,补齐区块链相关基础设施,加强区块链在不同行业中的应用,并制定了相关的发展目标:

更多本行业研究分析详见前瞻产业研究院《中国区块链行业市场前瞻与投资战略规划分析报告》

同时前瞻产业研究院还提供产业新赛道研究、投资可行性研究、产业规划、园区规划、产业招商、产业图谱、产业大数据、智慧招商系统、行业地位证明、IPO咨询/募投可研、专精特新小巨人申报、十五五规划等解决方案。如需转载引用本篇文章内容,请注明资料来源(前瞻产业研究院)。

更多深度行业分析尽在【前瞻经济学人APP】,还可以与500+经济学家/资深行业研究员交流互动。更多企业数据、企业资讯、企业发展情况尽在【企查猫APP】,性价比最高功能最全的企业查询平台。