新浪财经

东海研究 | 汽车深度:EMB量产渐近,线控制动国产替代加速

市场投研资讯

关注

(来源:东海研究)

证券分析师:

黄涵虚,执业证书编号:S0630522060001

联系人:

陈芯楠,邮箱:cxn@longone.com.cn

// 报告摘要 //

线控制动主要包括EHB、EMB和HBBW三大类。汽车制动系统分为驻车制动和行车制动两大主要类型。其中,驻车制动主流方案为集成式EPB。行车制动系统由纯机械制动、液压制动、电液制动系统向线控制动发展,而线控制动可分为液压式线控制动系统(EHB)、机械式线控制动系统(EMB)和混合式线控制动系统(HBBW)三种,EHB按照电子助力器是否集成ABS/ESC系统,可进一步细分为Two-Box方案和One-Box方案。

EHB渗透率持续提升,预计2026年市场规模将超180亿元,One-Box方案占主导。2021-2024H1中国乘用车市场EHB前装搭载率分别为15.04%/24.95%/37.68%/45.8%,EHB加速渗透,且新能源车EHB装配率远超燃油车,其中One-Box方案占比从20.5%大幅提升至65.1%,One-Box凭借高集成度、低成本、高能量回收效率优势,正逐渐取代Two-Box成为EHB主流方案。在新能源汽车普及(特斯拉、理想、问界等品牌已实现线控制动全系标配)和智驾技术成熟(L2/L2+级别智驾规模化普及+L3/L4智驾进入试点)双轮驱动下,线控制动市场将加速成长,我们预计2026年EHB市场有望达到180.84亿元。 

EHB市场仍由以博世为首的外资主导,国产替代空间大。2024H1博世仍占国内EHB市场的53.68%,市占率前十中半数为国内供应商,国产替代潜力大。在地缘政治和行业竞争加剧影响下,主机厂对供应链安全和响应度要求提升,国产Tier1供应商有望借机加速国产替代。Two-box国产替代量产高峰在2018-2019年,亚太股份、同驭汽车、拿森科技2020年底前已量产;One-Box由于集成度更高,研发难度更大,量产时间相对较晚,伯特利于2021年率先量产,现有弗迪动力、利氪科技、拿森科技和英创汇智加入了量产行列。

EMB技术逐步具备上车基础、标准法规落地提速,2025年为量产元年。EMB无液压装置,以卡钳上的无刷电机驱动产生制动力矩,比EHB更轻、能量回收更高效、响应更快、维护成本更低,顺应整车架构高度集成化、轻量化趋势,支持L3+自动驾驶需求,为L5级必备硬件。电机性能提升与冗余方案推出,让EMB渐具量产技术条件;中欧法规修订为EMB量产铺路(欧标ECE R13 EMB修订版预计2025H2发布,中国《GB21670》二次征求意见稿已发,拟2026年7月实施,技术要求与欧标对齐)。2025年起,布雷博、大陆集团等外资及利氪科技、炯熠电子、伯特利等国内厂商计划将开启EMB大规模量产。线控制动技术为高阶自动驾驶落地关键,国内外EMB进展相近,为国内厂商底盘技术超车带来机遇。

线控制动供应商的核心竞争力主要包括三点:1)规模化生产能力和全面的产品线布局:确保成本效益、供货稳定性与及时性,并满足整车厂对系统化、模块化配套的需求;2)优质客户基础与供应链先发优势:线控制动供应商因制动系统验证复杂耗时且整车厂转换供应商成本高,率先入链者享先发优势,累积更多量产经验,有助稳固并拓展市场份额;3)研发和产品创新力:前瞻布局先进技术以确保在行业产品升级中维持领先,驱动持续增长。

投资建议:创业公司量产经验和客户资源较上市公司仍有差距,国内制动Tier 1或率先享受国产替代红利。建议关注伯特利(EHB产品国内份额领先、率先量产One-Box方案+EMB产品量产节点已定+深度绑定奇瑞汽车等国内优质客户+底盘一体化布局)、亚太股份(Two-Box量产领先、One-Box已量产、EMB已完成冬测,具备完整制动系统量产能力+制动产品入列国际车企全球采购平台+产品横跨自动驾驶“感知、决策、执行”三层)。

风险提示:新能源汽车销量不及预期、高阶智能驾驶技术渗透率增长放缓风险、技术研发落地不及预期、相关法律法规落地不及预期、上游成本压力传导风险。

// 正文 //

1.汽车电动智能化浪潮盛,制动线控化趋势明显

1.1汽车制动两大类型:行车制动和驻车制动

汽车制动系统是汽车安全行驶的必要技术保障。汽车制动是确保车辆安全行驶的关键环节,涉及在行驶过程中根据需要减速或完全停止车辆的能力,这一功能主要依赖于汽车制动系统的有效性和可靠性。制动系统由供能装置、控制装置、传动装置和制动器组成,在制动时,与车身或车架相连的非旋转元件和与车轮或传动轴相连的旋转元件之间产生相互摩擦,阻止车轮的转动或转动的趋势,以达到制动效果,保证行驶安全。

行车制动和驻车制动为汽车制动系统的两大类型。汽车制动系统根据功能的不同分为四种类型。①行车制动:被用来减缓汽车行驶中的速度或使其停止;②驻车制动:用以确保已停止的汽车驻留原地不动;③应急制动:在行车制动失效的情况下,保证汽车仍能实现减速或停车;④辅助制动:在行车过程中降低车速或保持车速稳定,但不能将车辆紧急制停。其中,行车制动和驻车制动为每辆车必备的制动系统。

行车制动从纯机械制动向线控制动发展。行车制动早期是通过人力直接作用于制动器实现机械制动,20世纪20年代液压制动的出现是制动系统发展的重要里程碑。在此之后,制动力源的改进产生了伺服制动系统和动力制动系统。随着制动防抱死系统(ABS)、牵引力控制系统(TCS)、电子稳定控制系统(ESC)等电子技术的出现,行车制动发展为成熟的电液制动系统。线控制动则是在此基础上进一步深化电气化程度的产物,目前在新能源汽车领域得到了广泛应用,不同于传统制动系统使用刚性连接或液压连接,它允许通过电子信号来控制制动过程。 

驻车制动从传统机械式制动逐渐发展为电子驻车系统(EPB)。传统机械式驻车系统通过操纵杆、拉绳等机械结构,手动控制使轮端制动器起到驻车作用。电子驻车系统(EPB)具有省力、反应时间快、制动距离短的特点,普及度逐渐提高。根据华经产业研究院信息,2015年前,EPB主要应用于豪华及少数高端车型;2016-2020年间,随着技术成熟与成本降低,其搭载率稳步上升,至2020年已接近20%-30%;至2023年,中国EPB前装搭载率已高达90%。EPB分为拉索式、独立式和集成式,其中拉索式EPB因留了过多传统驻车系统部件,存在效率低、响应慢等问题,逐渐被淘汰;集成式EPB相较于独立式EPB,取消了独立的ECU单元,直接将驻车功能融入ESC模块,不仅简化了系统线束布局与零部件数量,还增强了EPB与ESC系统间的协同,从而有效降低了整体系统的复杂性和潜在的失效风险,因此,凭借便于驾驶员操作、便于车辆制造商进行布置与设计、安全可靠等亮点,逐渐成为了市场主流,典型产品包括博世APB-Mi系列、大陆MK100 IPB系列等。

1.2电动化、智能化双轮驱动下,汽车制动技术走向线控

1.2.1.汽车两大发展趋势:电动化与智能化

中国新能源汽车产业全球领先。新时代汽车“新四化”趋势下,中国在新能源汽车领域多年持续处于世界领先地位。根据中汽协发布数据,2023年中国新能源汽车产销量分别达958.7万辆和949.5万辆,同比分别增长35.8%和37.9%,产销量连续9年位居全球第一,销量连续4年正增长。其中,海外销量方面,2023年中国新能源汽车出口120.3万辆,同比增长77.6%。

汽车电动化:新能源市占率逐年提升,三电技术实力强劲。中国汽车产业的电动化趋势明显,2023年,新能源汽车市场占有率达到31.6%,较2022年提升了6pct,成为引领全球汽车产业转型的重要力量。此外,中国在电动车所依赖的三电技术领域也发展迅速:电池方面,中国厂商竞争力强劲,据SNE Research调查数据显示,2022年全球电动车电池市场中,中国厂商市占率超60%,其中宁德时代市占率达37%;电机、电控方面,以比亚迪、蔚来为代表的国产品牌坚持正向开发以打造技术护城河,IGBT等电控系统核心零部件国产化进程加快,根据集微咨询统计,2022年中国汽车IGBT厂商国内市占率已提升至49%(配套车辆口径)。

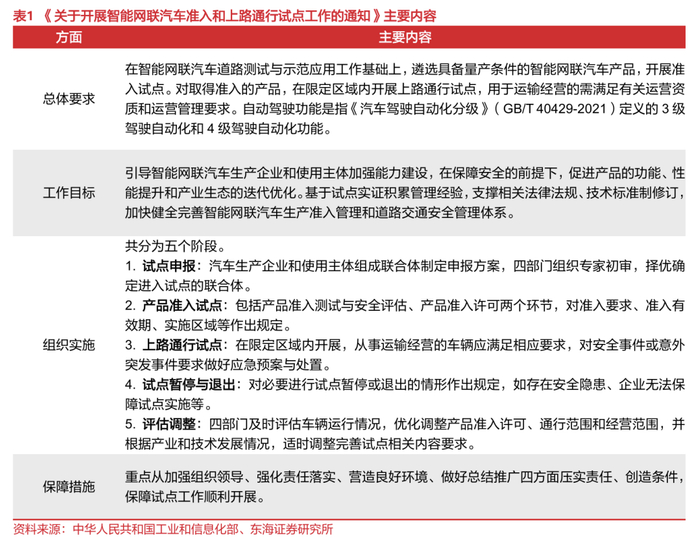
汽车智能化:L3上路获政策支持,高阶智驾商业化、规模化落地加速。2023年11月17日,四部委联合发布实施《关于开展智能网联汽车准入和上路通行试点工作的通知》,该通知对L3/L4级自动驾驶的准入规范进行了明确要求,并首次明确了高阶智能驾驶事故的责任归属。这一政策放宽了智能驾驶产业的限制,不仅促进了L3/L4级自动驾驶技术的上路应用,还最大限度地保障了交通参与者的安全。随着政策的出台,2024年6月,我国首批智能网联汽车准入和上路通行试点启动,试点产品涵盖了乘用车、客车以及货车三大类,这有助于推动智能网联汽车产品的量产应用,并带动相关基础设施的建设。根据工信部数据,2024H1中国乘用车L2级辅助驾驶及以上新车渗透率达55.7%,其中具备领航辅助驾驶(NOA)功能的新车渗透率达到11%,预计全年智能网联汽车渗透率将超60%。根据国家智能网联汽车创新中心预测,2025年中国L2/L3级智能驾驶车辆市场渗透率将攀升至50%,2030年这一比例将进一步提升至70%,同时L4级自动驾驶车辆渗透率有望达到20%,中国汽车产业智能化将迈入全新发展阶段。

1.2.2.线控制动结构精简、响应快、能量回收效率高,应用前景广阔

汽车智能化驱动底部执行层线控化发展,线控制动为主要技术难点之一。汽车智驾由感知系统、决策系统、执行系统组成,分别对应前端感知层、中央决策层、底部执行层。(1)感知系统:由激光雷达、摄像头、毫米波雷达等传感器组成,负责为决策系统收集车辆环境信息;(2)决策系统:由计算平台、智驾算法、芯片等组成,根据感知系统传输回来的信息,制定出适合的控制策略;(3)执行系统:由动力总成、转向制动部件等组成,依据决策系统的结果对车辆执行指令,反馈控制。由于传统的执行系统难以满足汽车智能驾驶对执行层响应速度、结构优化、能量回收等方面的要求,线控化已成为汽车执行系统发展的明显趋势,而线控制动则是其中最为关键、最难以攻克的技术环节之一。

线控制动系统支撑智能驾驶功能的实现,相较传统制动系统有三大优势。在自动驾驶的复杂场景中,无论是纵向的车速与距离调控,还是横向的精准转向控制,制动控制在控制流程中均扮演着重要的角色。从L2级别的ACC/AEB/LKA等智能驾驶辅助到L3级别的高速自动驾驶(HWP)/交通拥堵自动驾驶(TJP)等功能,均需要在线控制动系统的基础上实现。相较于传统制动系统,线控制动系统有三大优势:

优势一:线控制动摆脱了对真空助力器的依赖,结构更紧凑、制动性能更稳定可靠,更适配电动车。传统液压制动系统广泛依赖于真空助力器来实现制动力的传输与放大,由自然吸气发动机为其提供稳定的真空源。纯电因无发动机作为天然真空源,需要加装电子真空泵来提供真空源,然而,在高原等低气压环境下,电子真空泵的耐久性可能难以满足整车寿命要求,进而削弱制动性能的稳定性和可靠性。相比于传统液压制动系统,线控制动系统中的液压线控制动系统(EHB)方案取消了真空助力器,不仅消除了制动输出对真空度的依赖,并且还实现了系统组件的精简,有效节省了车辆的布置空间,并降低了制动过程中的噪音。 

优势二:线控制动系统具有高集成、轻量化、响应快的特征,更契合智能驾驶的需求。在智能驾驶中,制动系统需要及时、精准地执行智驾控制器发出的制动指令,而传统制动系统受限于机械结构和控制逻辑,难以满足智能汽车对自主制动、制动反应时间和制动距离的要求。相较之下,线控制动系统以其高集成化设计、轻量化优势、更快的制动反应速度以及支持紧急自主制动等特征,成为电动智能汽车更理想的选择。具体来看,线控制动系统的主动制动响应速度能够缩短至100毫秒以内,响应速度显著优于传统液压制动系统(响应时间约400-600毫秒),极大地提升了制动系统的敏捷性和安全性。此外,线控制动系统的电控化特征为其与智驾系统的深度集成提供了可能性,通过电子控制单元(ECU)的精确调控,线控制动系统能够无缝对接智驾系统的指令,大幅降低响应延迟或制动力分配不均的风险,进一步提升驾乘体验。

优势三:线控制动踏板与制动力解耦,能量回收更高效、更节能。续航不足是阻碍新能源车推广的重要原因,因此,优化车辆在行驶过程中的能量利用效率是新能源车研发领域的核心议题。线控制动通过踏板感觉模拟器和电控单元,实现了制动踏板与制动轮缸压力的完全解耦,从而使新能源车在行驶过程中能够执行更为高效的协调式能量回收策略。比如,大陆集团推出的MK C2线控制动系统,能够实现100%的制动能量回收效率,有效延长了车辆续航里程并节省了能源。

2.多样化线控制动方案,满足不同阶段智驾需求

2.1EHB为现阶段主流,EMB适应未来高阶智驾

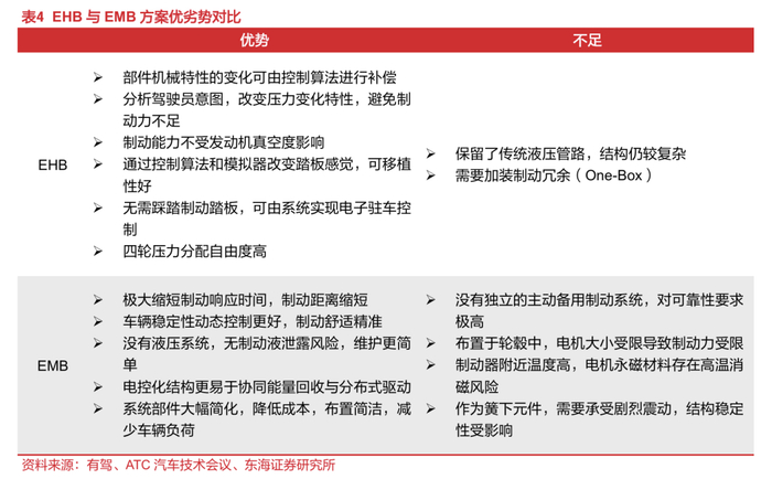
线控制动系统包括EHB、EMB、HBBW三种类型。线控制动系统分为液压线控制动系统(EHB)、机械线控制动系统(EMB)和混合线控制动系统(HBBW)三种。EHB保留了传统制动系统中的液压管路,使用一个综合制动模块替代压力调节系统和ABS模块等,可以对四个轮胎的制动力矩进行单独调节;EMB则完全舍弃液压机构,由电机驱动制动器产生制动力,是真正意义上的“线控”制动;HBBW是EHB和EMB的结合应用,主流布置方式为前轴采用EHB系统、后轴采用EMB系统,能够发挥两种制动系统的优势,结构相对更复杂,目前实际搭载的车型较少。

EHB根据电子助力器是否集成ABS/ESC系统,进一步细分为Two-Box和One-Box方案。Two-Box方案:采用分体式设计,将ABS/ESC系统与电子助力器独立开来,具有冗余系统,且各系统之间故障不会相互影响,从而提升系统稳定性;One-Box方案:凭借其集成化设计显著减少了体积与重量,进而实现了整体成本的优化,但由于该方案本身未内置冗余系统,若需达到高阶智驾要求需额外加装相关组件,且由于其高度集成的特性,一旦系统出现故障,所需进行的诊断与维修工作相较于非集成系统而言,也会更加复杂。

L3/L4阶段主流采用EHB One-Box,EMB在L5阶段的重要性凸显。EHB相比于传统液压制动,改善了制动效能,控制方便可靠,而细分技术路线中,One-Box方案的高集成度、低成本、高回馈制动减速度优势,更能够满足自动驾驶对制动系统在结构和制动效能方面的要求。EMB系统较EHB系统取消了液压部件,实现了完全电控化,具有结构更简单、制动响应更迅速、控制精准等优势,并且顺应整车架构向域融合升级趋势,但由于冗余备份、电机性能等技术瓶颈和法规限制尚待突破,且综合成本和对底盘的改造相对EHB更大,短期在中国乘用车上实现大规模量产装车较难。因此,L3/L4级别下,线控制动系统主流技术路线是带有冗余的EHB One-Box方案,L5级别的自动驾驶则更需要EMB提供更精确的制动执行。

2.2线控制动产业化面临技术、法规双重挑战,国内厂商迎难而上

2.2.1.ESC:芯片国产替代尚待突破

ESC为控制整车稳定的主动安全技术,可提升驾驶安全性与舒适性。电子稳定控制系统(ESC)是用于辅助控制车辆的主动安全技术,由制动防抱死系统(ABS)和牵引力控制系统(TCS)进一步扩展而来,通过ECU对车辆的发动机及制动系统进行干预,实现上坡辅助(HAC)、陡坡缓降(HDC)等一系列主流辅助驾驶功能,提升车辆侧向稳定性,保证驾驶安全性和舒适性。

ESC在Two-Box架构下常与eBooster协同工作,而在One-Box架构中其功能则被整合进电子助力器。目前最主流的Two-Box方案为“eBooster+ESC”的组合,在该方案下,ESC与电子助力器是分离的,eBooster作为主执行机构提供快速、精准的制动控制,而ESC作为备份系统提供额外的制动能力和稳定性控制,两者在制动系统中的互补性和协作性,使得该方案具备制动冗余功能。相比之下,在One-Box方案中,ESC的功能被集成到了电子助力器中,这种集成化的设计不仅简化了系统结构,而且经过改造后的电子助力器还可以作为冗余制动单元(RBU)。

ESC芯片依赖进口,本土供应商正积极探索国产替代之路。尽管国内供应商在ABS和EPB的芯片国产化替代方面取得了显著进展,但ESC产品的技术壁垒较高,尤其是复杂的电磁阀的结构和控制逻辑,对车规级芯片的性能要求严格。ESC产品中的MCU高度依赖进口,因此,尽管国内ESC产品的性能已能与国外同类产品相媲美,但受限于芯片进口问题,国内供应商仍难以完全实现供应链自主化。为应对该挑战,本土供应商正积极探索ESC芯片的国产化替代方案。例如,英创汇智已成功量产其ESC/EPBi产品,且该产品已实现了芯片的全国产化替代。此外,格陆博科技旗下的GESC产品也提供了100%国产化芯片的支持方案,进一步推动了ESC芯片的国产化进程。

2.2.2.EMB:技术、法规加速突破,HBBW为过渡方案

EMB由于技术、法规等多方限制,落地应用仍需突破。技术方面,EMB系统布置在轮毂中、制动器附近,对电子电气、热管理、磁衰退管理以及外界保护的要求更高,相关技术需要进一步的研发攻关。法规方面,我国现行GB 21670-2008《乘用车制动系统技术要求及试验方法》中规定,当电控传输装置或其电源失效时,制动系统仍要能够实现应急制动。由于在EMB方案中,踏板与执行器之间完全取消了机械连接,因此在电控失效时无法通过人力进行备份制动,尚不满足国内法规要求。

HBBW在EHB和EMB之间实现优势互补,成为国内多家企业推进EMB技术产业化的优选方案。当前,行业内正积极探索“前湿后干”的HBBW方案,其中前轴采用EHB系统,主要负责提供应急制动功能,以确保符合相关法规要求;而后轴则采用EMB系统,它能够为车辆提供更出色的稳定性动态控制、更快的响应速度以及更短的制动距离。在此背景下,伯特利、炯熠电子、利氪科技以及千顾科技等国内领先的供应商,均已推出自研的HBBW方案,并将他们在EMB领域积累的技术应用于这些方案中。

EMB逐步具备上车基础,相关法规落地提速。EMB产业化进程中主要面临三方面的问题:①电子系统不稳定导致的安全问题;②技术成本与可靠性之间的平衡;③标准化难度高。电机性能进步与冗余方案的推出,已使EMB技术接近量产条件。然而,缺乏统一国标与行标导致资源分散,阻碍了EMB的广泛应用。2024年9月,工信部发布的《GB21670乘用车制动系统技术要求及试验方法》二次征求意见稿,首次新增EMB相关技术要求,新版法规有望于2026年7月发布,其中关于EMB的技术要求将与欧标接轨,这将为EMB国产化提供政策与标准支撑。鉴于欧洲ECE R13关于EMB系统的修订版标准草案已成型并提交审议,预计该标准将于2025年下半年正式颁布。法规放宽后,预计将首先利好北美及欧洲市场,随后影响沿用欧洲标准的东南亚市场。在国内,自动驾驶技术在部分区域已开始示范运营,为EMB企业技术累积创造了有利条件。因此,国内法规部门或将积极响应,加速出台相关法规,支持并规范行业发展。

EMB有望率先在商用车上搭载,2025年搭载率或超10%。相较于乘用车,商用车因拥有更大的安装空间及相对简易的底盘改装条件,使得EMB技术的应用更为成熟。目前,包括恒创智行在内的多家国内厂商已在商用车平台上完成了EMB的性能测试与实际装车应用, EMB技术有望率先在商用车领域实现产业化。根据中国汽车工程学会《线控制动技术路线图》征求意见稿中的预测,EMB技术有望在2025年前在商用车上得到广泛应用,装载率或超过10%;而乘用车领域的EMB实车测试则预计将在同年启动。

3.线控制动市场增速可观、国产替代空间大,国内制动Tier 1有望率先受益

3.1EHB渗透率稳步增长,2026年市场规模有望超180亿元

中国乘用车线控制动市场处于快速成长期,预计2026年EHB市场规模将突破180亿元。根据高工智能汽车研究院数据,2021-2023年中国乘用车市场(不含进出口)前装标配EHB(含One/Two-Box)分别交付新车306.75/497.39/795.77万辆,前装搭载率分别为15.04%/24.95%/37.68%;且根据盖世汽车数据,2024H1中国乘用车线控制动渗透率为45.8%,液压式线控制动加速渗透。其中,2023年新能源车EHB装配率超73%,2024年1-2月新能源车装配率已达80.71%,显著高于同期燃油车的EHB装车率。考虑到:1)随着新能源汽车渗透率及销量的持续攀升,线控制动系统所具备的能量回收功能能够显著提升新能源汽车续航里程的优势让主机厂有动力逐渐将其纳入车辆的标配配置中;2)目前中国乘用车市场正处于L2/L2+级别智能驾驶技术的规模化普及阶段,L3/L4级自动驾驶技术已进入试点应用,随着L3/L4级高阶智驾量产落地逼近,以One-Box线控制动为主的EHB方案的市场份额大幅增长可期。我们预计,2024-2026年EHB线控制动的前装渗透率分别达47.74%/53.32%/60.26%,考虑到One-Box和Two-Box的价格差异,我们分别对二者的价格进行预测,均以2022-2024年年降幅度为5%,2024-2026年降幅调整为3%来测算,预计2026年中国线控制动乘用车EHB前装出货量有望达1231.69万套,国内EHB市场规模将达到180.84亿元,2022-2026年CAGR为16.45%。

3.2竞争格局:外资零部件Tier1领航,国产替代提速

行车制动系统:EHB市场外资龙头博世一家独大,国内供应商份额快速提升。EHB方面,博世、大陆集团、采埃孚等海外零部件供应商具备先发优势,基本已完成EHB的量产装车,其中,博世提供的Two-Box产品(iBooster系列)以及One-Box产品(IPB)仍为当前国产车型的主流选择。尽管国内供应商起步较晚,随着自主品牌新能源车型智能化程度提升叠加国产替代趋势显现,国内供应商如弗迪动力、伯特利、利氪科技、菲格科技正快速崛起。根据盖世汽车统计,2024H1中国线控制动市场市占率前十的供应商中,国内供应商占据半壁江山(市占率合计32.57%),博世虽仍保持领先地位,但市场份额已降至53.68%。EMB方面,布雷博、博世、大陆集团等海外零部件供应商计划在2025年开启EMB方案量产,采埃孚以及国内的伯特利、长城精工、万安科技、比博斯特、格陆博、拿森等供应商也积极开展EMB的布局。

乘用车制动器:市场集中度相对低,国产替代空间大。乘用车使用的制动器分为鼓式与盘式两种,盘式为主流。根据高工智能汽车数据,2022年中国市场(不含进出口)乘用车新车交付搭载的前轮/后轮盘式制动器占比分别接近100%和90%,其余为传统鼓式制动器。与其他被外资Tier 1供应商垄断的关键零部件相比,乘用车制动器市场集中度相对较低,2022年盘式制动器(前轮卡钳)供应商市场CR5为66.71%,且企业占比均不超20%。尽管制动器是中国本土底盘系统供应商最早涉足的细分市场之一,但与海外巨头相比,本土供应商在市占率上仍存在显著差距,本土供应商中市占率前三的弗迪科技、亚太股份、伯特利市占率总和仅与大陆集团相近。因此,国内供应商正加速布局高端制动卡钳市场,旨在通过技术升级和产品创新,紧抓汽车电动智能化转型的契机,在这一细分领域实现国产替代。

驻车制动系统:EPB在国内市场的渗透率持续走高,国产化势头强劲。根据高工智能汽车数据,2022 年中国市场(不含进出口)乘用车前装标配EPB交付上险1673.58万辆,前装搭载率已超80%。此外,根据博研咨询信息,2023年中国EPB市场规模已达120亿元,其中应用于乘用车的份额达85%。根据观研天下预测,预计2025年中国EPB市场规模将达183亿元,市场渗透率将达90%,渗透率将进一步稳步提升。从市场份额来看,EPB市场的主要参与者包括博世、大陆集团、采埃孚等外资巨头以及华域汽车、宁波华翔电子等国内厂商。2023年华域汽车在中国EPB市场份额为20%,紧随博世(市场份额30%)之后,位列第二,国产供应商与海外巨头的差距正不断缩小。

3.3主机厂强化供应链安全与响应力,国内制动Tier1迎发展机遇

3.3.1.车型推新换代周期缩短,国内供应商响应速度更快

行业竞争加剧促使车型更新换代速度加快,对线控制动供应商的响应速度提出更高要求。新能源汽车市场的迅猛扩张加剧了品牌间的竞争态势,促使造车新势力加速推出新车型,同时,长城、比亚迪等传统自主品牌也显著缩短了其经典车型的更新换代周期以保持市场竞争力。在车型的研发流程中,主机厂面临制动系统开发周期长这一重大挑战。这一难题主要源于制动系统零部件多、验证周期长、平台复用性不足等问题。因此,线控制动系统供应商发挥着关键作用,它们能够通过提供定制化产品和技术支持等策略,有效协助主机厂降低整车布置难度,减轻零部件安装及管控的工作量,从而在激烈的市场竞争中占据有利位置。

国内线控制动供应商在快速响应、服务能力和性价比上具备竞争优势。技术指标层面,当采用最高配置时,国产线控制动产品已具备与国外同类产品相竞争的实力。此外,国产Tier1供应商凭借本土化的自动化生产线和服务团队,不仅能够实现成本效益上的优势,还能对主机厂车型需求有更快的响应能力。相较于外资供应商,国内供应商通过实施定制化开发策略,能更有效地助力主机厂缩短产品开发周期,提供更为及时且高质量的配套服务,从而精准对接主机厂加速车型更新换代的实际需求,更适合当前汽车产业发展阶段。

3.3.2.车企寻求自主可控供应链,国产供应商配合度占优

地缘政治环境变化下,国内主机厂对供应链自主可控的需求日益增强。2020-2021年期间,国际汽车芯片供应短缺问题突出,对国内汽车产业供应链,特别是线控制动等领域,造成了显著冲击。ECU作为线控制动产品的核心组件,其成本占EHB产品成本的70%左右,主芯片(车规级MCU芯片)主要来自英飞凌、ST等国外芯片供应商,国产替代进程尚未完成。尽管当前芯片供应状况相较于2021年的短缺大幅好转,但线控制动产品的自主生产能力和供应链的稳定性、安全性仍然受到芯片高度依赖进口的制约。因此,主机厂正在加速推进关键零部件供应链的自主可控性建设,以应对地缘政治不确定性带来的挑战,增强供应链的韧性。

车企积极构建“自研+共研”并重的供应链生态布局,覆盖线控制动One-Box与EMB方案。国内车企普遍采用自主研发或合作研发的模式来构建涵盖自动驾驶技术、车载操作系统(OS)以及底盘线控技术等关键领域的供应链生态。比亚迪、长城汽车等多家主机厂已在线控制动领域进行了布局,在保障One-Box产品的量产能力的同时,还前瞻性布局了面向未来高阶智驾需求的EMB产品,以构建技术护城河。

DCU集成替代ECU的软硬件解耦趋势下,国产Tier1可依靠软件高配合度破局。传统零部件供应体系中,Tier 1供应商通常向主机厂提供完整的软硬件配套产品来获取相对稳定的利润。然而,在线控底盘领域采用域控制器(DCU)集成替代传统电子控制单元(ECU)以实现软硬件解耦的趋势下,主机厂将倾向于自研软件,而供应商则更多地负责提供制动执行器等硬件组件。由于线控制动产品的利润重心偏向于软件算法端,这种趋势可能会挤压Tier1供应商的利润。在此背景下,国产Tier1可利用技术积累与地缘优势,通过提供易于二次开发的底层软件,来辅助或配合主机厂进行制动系统关键功能的上层软件研发。这种方式不仅有助于主机厂快速实现软件自研,同时也为国产Tier1在软件领域建立自己的核心竞争力提供了机会。通过这一策略,国产Tier1有望在软硬件解耦的趋势下,实现对国外供应商的弯道超车。

3.3.3.One-Box产品量产化能力为现阶段关键竞争点

线控制动逐渐成为国产EV标配,One-Box方案占主导。供应端,博世、大陆、伯特利等国内外供应商多已实现One-Box产品的量产。需求端,特斯拉、理想、问界等品牌已实现线控制动全系标配。供需驱动下,One-Box方案市占率逐年上升,我国乘用车线控制动中One-Box方案占比从2021的20.5%提升至2024H1的65.1%,One-Box形式的EHB方案逐渐成为线控市场主流方案。

本土供应商的Two-Box方案成熟量产,One-Box加速量产,EMB量产在即。Two-Box产品方面,本土供应商普遍具有成熟的Two-Box解决方案,亚太股份、同驭汽车、拿森科技已于2020年底前成功实现了Two-Box产品的量产。One-Box产品方面,由于One-Box线控制动产品符合未来智能驾驶技术的发展趋势,近年来,国内众多企业纷纷聚焦于One-Box方案的技术研发与突破。伯特利已于2021年率先实现One-Box产品的量产,利氪科技、拿森科技、英创汇智紧随其后,亚太股份、同驭汽车、京西集团也已成功研发出了One-Box产品。而在更为前沿的EMB方案上,外资零部件供应商如布雷博、大陆集团等已规划在2025年进行大规模生产;国内供应商如伯特利、利氪科技、万安科技、比博斯特等也宣布了量产计划,拿森科技、同驭汽车、格陆博等企业则正在加快研发进程,为远期的L5智驾做配套准备。

4.相关公司情况

4.1伯特利:领航自主EHB,老牌Tier 1量产资源优势明显

伯特利为国内线控制动龙头,客户资源丰富,剑指底盘一体化。芜湖伯特利汽车安全系统股份有限公司创立于2004年6月,2018年A股主板上市(603596.SH)。具体来看:

1)产品端:以制动业务为核心,逐步完善底盘领域全面布局,产品从机械化向电子化、轻量化升级,实现单车价值量提升。公司以传统机械制动产品起家,逐步向高附加值业务拓展,为全球第二家实现EPB量产,国内首家实现ESC、One-Box规模化量产的供应商,目前已形成机械制动器+智能电控(线控制动&转向)+轻量化三大业务布局,并持续进行品类拓展,向XYZ集成式线控底盘供应商迈进。

2)客户端:国内客户结构完善+海外客户加速拓展,实现配套量向上、降低大客户依赖度。早期传统制动器业务时期,以奇瑞、吉利、长安、北汽、比亚迪等一线自主品牌为主;随着产品升级至智能电控领域,公司率先借力传统自主品牌,再逐步向理想、蔚来、赛里斯、小鹏等新势力和东风日产、长安福特等合资品牌渗透,其中,线控制动客户结构向新能源客户倾斜;此外,公司还凭借轻量化业务打开国际市场,主要配套通用、沃尔沃、福特、Stellantis、TATA等外资整车厂。2020-2023年,前五大客户收入占比从62.97%下降至48.08%。

3)产能端:募资推动产能扩张,海外设厂加速全球化布局。截至2023年,伯特利在全球拥有14个生产基地和7个研发中心,2024年新加坡全资子公司成立。2018年及2021年,公司两次融资扩建产能,其中2021年融资用于墨西哥生产基地建设,一期年产能400万件轻量化零部件项目已于2023年三季度末投产,并计划二期扩建,增产轻量化转向节、EPB、卡钳等品类。二期轻量化项目进展顺利,预计2024年底将投入生产,待墨西哥建设项目全部投产后,预计2025H1将达到满负荷生产。此外,2024年,公司计划发行不超过28.32亿元的可转债,其中19.82亿元将投入国内EPB、EMB、线控底盘制动系统、高强度铝合金铸件及墨西哥轻量化零部件和制动钳扩产项目,在缓解产能紧张现状的同时增强对全球客户的供应能力。

伯特利业绩整体增长平稳,坚持正向研发,控费能力较好。1)收入端:智能电控产品加速放量,带动营收稳健增长。2020年受疫情影响,北汽等重点客户销量下滑导致营收收窄;2021年尽管面临缺芯、原材料涨价困境,公司One-Box线控制动产品WCBS 1.0实现量产,电控业务拓展超预期带动营收逆势回升;2022年公司ADAS产品实现量产,智能电控产品加速放量,带动营收实现跨越式增长;2023年公司营收为74.74亿元,同比+34.93%,其中智能电控产品营收为32.96亿元,同比+38.81%,占营收比例的44.10%,与机械制动产品共同成为公司营收的两大支柱业务;2024Q1-3营收65.78亿元,同比+28.85%,公司营收保持平稳增长。

2)利润端:电控制动+转向业务放量下,盈利能力优化可期。毛利率方面,公司综合毛利率近三年基本稳定在22%-25%的水平,受整车厂降本压力、大宗商品价格上涨、公司自身产能扩张等因素影响,略有下降。其中,智能电控产品毛利率2022年下降幅度明显主要系WCBS等新产品量产初期毛利率较低叠加2022年收购浙江万达,其生产的EPS产品毛利率低于伯特利原有产品所致。归母净利润方面,2019-2023年公司归母净利润CAGR达22.07%,主要受电控制动和轻量化业务增长驱动,2024Q1-3公司归母净利润7.78亿元,同比+30.79%,增长趋势持续加强。展望后续,随着智能电控产品规模化效应显现、线控转向子公司整合完成,公司有望凭借全方位的产品布局和稳定的客户基础,持续提升盈利能力。

3)费用端:管理效率稳定、持续加大研发投入。公司研发费用稳步上升,2019-2024Q1-3,研发费用率从4.04%提升至5.84%,2024Q1-3研发费用为3.84亿元,助力公司前瞻技术研发及新项目拓展。线控制动研发成果方面,具备制动冗余功能的One-Box线控制动系统WCBS2.0已实现量产,电子机械制动(EMB)研发进展顺利,已通过试验验证,预计将于2026年实现量产;第300个EPB客户项目已于2024年6月量产,未来公司还将基于已有客户基础及车型应用案例持续在EPB新项目研发和新技术迭代上投入。同时,公司2019-2024Q1-3销售、管理、财务费用率基本保持稳定,公司费用控制有效。

伯特利业绩增长核心驱动要素:1)EHB产品国内份额领先,率先享受行业国产替代红利:公司是国内首家实现EPB量产的企业且拥有完全自主知识产权,也是国内首家实现One-Box方案发布和量产的企业(2021年WCBS实现量产,量产时间上与国外的差距缩短至5年),不仅有助于公司凭借先发优势拓展国内市场份额,也进一步提升了其全球竞争力。根据盖世汽车,2024H1公司在国内EHB市场份额达到11.16%,处于国内制动第一梯队,市场份额仅次于博世和弗迪动力。同时,公司持续推动线控制动产品的技术迭代,新一代线控制动产品WCBS2.0已在首个客户项目上实现小批量供货,更好地满足L4级以上智能驾驶的功能要求;前瞻布局EMB产品,研发进展顺利,已通过试验验证,正式进入某新势力整车厂的定点阶段,预计将于2026年实现量产,有助于公司强化自身线控技术壁垒,在行业下一轮产品升级中保持竞争优势。

2)客户关系紧密、量产经验丰富、项目储备充足:公司早期凭借传统机械制动产品成功渗透多家一线自主主机厂的供应链,积累了丰富的制动产品开发经验,其产品的可靠性与大规模交付能力均得到了充分验证。此外,公司通过共同投资等策略,持续加深与核心优质客户的绑定,尤其是与公司战略股东和近三年的第一大客户奇瑞汽车,共同推进了多个线控制动项目的定点合作,考虑到奇瑞汽车经营稳定且产品需求量大,或能为公司长期提供稳定的现金流支撑;同时,规模化生产所积累的数据将进一步促进产品功能的完善;一线主机厂的背书也有助于公司开拓新客户。公司2024H1新增定点项目196项,同比+35%,其中WCBS产品新增定点项目33项,同比+10%,新增量产项目14项,在研项目80项,订单及研发储备充足,有望为公司销量增长提供支撑。

3)战略布局前瞻,出海提升单车价值,底盘一体化构筑护城河:海外方面,公司自2019年成为通用公司一级供应商后,成功进入Stellantis、沃尔沃等全球客户的供应链体系,轻量化业务订单激增,为此公司设立墨西哥工厂以满足欧洲和北美市场的配套需求,并推动制动钳、EPB等其他品类出口以增加单车配套价值,随着墨西哥工厂一期投产,二期建设陆续完成,公司业绩有望凭借海外业务实现量利齐升。产品矩阵方面,公司构建“制动+转向+轻量化”的产品矩阵,有望逐步成长为国内稀缺的底盘一体化供应商。

4.2亚太股份:国内最早量产线控制动,立足国内、放眼全球

国内基础制动龙头,以ABS为基、电控产品多点开花。浙江亚太机电股份有限公司成立于2000年,2009年在深交所上市(002284.SZ),主营业务覆盖汽车基础制动系统、汽车底盘电子智能控制系统、轮毂电机以及线控底盘领域。公司发展历程及产品矩阵演进可大致分为以下四个阶段:

一阶段:与国际制动厂商合资获取技术,巩固基础制动业务基本盘。公司深耕基础制动四十余年,相较伯特利(起始于2004年)、万安科技(起始于1999年),基础制动产品经过主机厂更长时间的验证,通过与德国ETF等国际制动系统供应商成立合资公司获取先进制动核心技术,产品结构从单一制动器/制动钳向制动总成转化,配套价值提升,配套车型从燃油车向新能源车开拓。

二阶段:电控产品实现0-1突破,步入“研发-量产”快车道。2000年推出ABS产品,2004年实现量产,公司成为国内首家自主研发ABS的Tier1供应商,基于ABS产品的成功配套经验,公司产品逐渐延伸至各类汽车底盘电子制动系统产品的开发,EPB/ESC等电控产品2016年实现量产。

三阶段:线控制动方案由简到易,再向EMB突破,满足更高级别智驾需求。前瞻布局线控制动领域以把握汽车电动智能化风口,将传统制动产品的研发量产经验迁移到线控制动,技术路线由简到易,从Two Box方案过渡到One Box方案再到EMB方案开发。IBS(Two-Box,解耦式电子助力制动系统)已于2020年实现量产;第二代液压线控制动系统IBS(One-Box)和EBB(Two-Box,非解耦式电子助力制动系统)已完成研发,EBB计划2023年开始量产,IBS(One-Box)已于2024年量产落地。产品矩阵逐步完善,公司成为国内少数具备全套制动系统的量产能力的供应商。并且,公司已完成EMB制动钳总成产品的开发并进行冬测,为线控制动下一轮产品升级做准备。

四阶段:横纵向拓展并进,剑指“底盘XYZ三维一体化控制+自动驾驶产业链全面把控”。公司也在加强自动驾驶产业纵向拓展能力,“感知层+决策层+执行层”齐发力,通过与世界领先的轮毂电机生产厂商Elaphe成立合资公司切入轮毂电机领域,M700轮毂电机于2022年实现量产;公司ADAS系统2020年实现量产,公司成为国内第一家拥有整套ADAS自主技术并实现量产的企业。同时,公司还开发了悬架控制器和转向系统总成,以期完善智能底盘底座,实现XYZ三个方向的一体化控制,打造软硬一体的智能底盘。

已形成“乘用+商用、自主/合资+外资”客户结构,立足国内、着眼全球配套。公司基础制动产品客户覆盖长城汽车、广汽集团、长安汽车、恩驰汽车等传统自主品牌车企以及一汽大众、上汽大众、郑州日产、江西五十铃、南京长安马自达、上汽通用五菱等合资品牌,以及威马汽车等新势力车企,先后获得通用GEM全球采购平台、PSA集团CMP平台等项目定点。公司电控产品,拓客初期主要依靠基础制动产品的原有客户导入,以恩驰汽车、一汽集团(含红旗、奔腾、解放)、东风汽车等自主品牌为主,后逐步进入江铃汽车、奇瑞汽车、长城汽车等自主主机厂以及威马汽车、零跑汽车等新势力厂商的供应链。此外,公司自营出口南北美、欧洲、中东、东南亚等国家和地区,现已进入了大众、通用、本田、日产、Stellantis等全球采购平台。

营收端:基础制动产品持续造血,电控产品占比逐步提升。受宏观经济波动及汽车行业景气度下降等外部多重因素影响,公司2019-2020年营收有所下滑;2021年起,公司随着“新市场开拓+产品结构优化”,营收迎来回暖,2023年实现营收38.74亿元,同比+3.32%。受益于国内汽车销量的增长以及公司国际市场新项目上量,公司2024年Q1-3实现营收30.05亿元,同比+10.63%。主营业务结构上,盘式制动器、鼓式制动器等基础制动产品仍贡献大部分营收,支撑公司在电控产品方面的布局扩张,2019-2024Q1-3,公司电控产品营收占比持续上升至21.85%,随着线控制动产品IBS量产以及EPB产品进入国际客户供应链,公司电控业务潜力将加速释放。

利润端:产能释放+产品结构优化下,利润短期承压后维持稳增。公司于2019年受固定资产投资较大而产能未能充分释放、折旧成本增加、研发费用较高、债券利息等费用相对刚性及部分对外投资亏损等因素影响,当年亏损较明显。2020年,随着公司产能快速释放,ADAS和IBS产品实现量产,并且新启动45个汽车电子产品项目及ADAS项目,全年量产项目数量达124个,公司盈利能力迅速迎来修复,2020年归母净利润达0.16亿元。此后,归母净利润及净利润率逐年增长,2020-2023年归母净利润CAGR达80.97%。2024年前三季度,公司毛利率在产能利用率提升叠加产品结构向上拉动下,实现进一步优化;归母净利润达1.57亿元,同比+61.45%;净利率在毛利率带动下实现攀升,达到5.23%。未来,随着公司新产品技术成熟、量产落地并逐步形成规模效应,将为公司创造新的利润增长点。

费用端:研发投入稳健、成效显著,期间费用得到有效管控。公司具有较强的自主研发和技术创新能力,2018年以来研发投入稳定在1.5亿元以上,2020年起呈明显上升趋势,2023年达到2.37亿元。截止2023年末,公司已拥有包括电动汽车能量回馈制动与ABS集成技术、集成式汽车线控制动系统技术、EMB电磁制动器在内的多项自主知识产权和核心技术,共获得有效专利800项。2024年Q1-3公司研发费用同比+29.12%,维持增长态势。此外,公司持续推进降本措施,期间费用常年稳定在行业正常水平。

亚太股份未来重点关注要素:1)关注海外产能建设和拓客情况:公司已在德国及新加坡成立全资子公司,并正筹备通过新加坡子公司通道设立摩洛哥公司,公司计划借助加入通用、STELLANTIS等全球采购体系的机会,加快推进向高端产品和高端客户转移。应持续跟踪公司在海外产能扩建、新产品投放以及新客户开发方面的进展。2)关注在手订单及电子/线控产品落地情况:2023年公司新启动136个项目,其中有58个项目涉及汽车电子控制系统产品;2024H1公司新启动75个项目,其中37个项目涉及汽车电子控制系统产品,公司新量产46个项目,涵盖零跑汽车、一汽红旗、重庆长安、吉利汽车、上汽大通等多个项目。此外,公司One-Box线控制动产品IBS加速落地,截至2023年9月9日,公司已获得4个IBS项目定点,其中东风乘用车P75项目IBS(One-Box)已实现量产;此外,2024年7月公司披露已被定为某国外品牌客户某平台两款车型的EPB产品供应商,8年生命周期预计带来38亿元销售收入,拟于2026年开始量产。该定点为公司获得的首个EPB全球项目,公司电控产品全球竞争力得以凸显。关注电控/线控业务放量节奏对公司业绩的增厚效应。

4.3万安科技:商乘线控制动双轮驱动,EMB率先上车

公司商用车线控制动与国际巨头并驾齐驱,乘用车领域加速拓展。浙江万安科技股份有限公司专注于汽车底盘控制系统领域,于2011年在深交所上市(002590.SZ),公司产品覆盖乘用车和商用车底盘控制系统两大板块,拥有基础制动(含气压制动系统、液压制动系统)、电控系统和智能驾驶(含EBS、EMB、EHB、XEPS、ADAS等)、底盘结构件及模块、新能源核心部件(无线充电、轮毂电机)、转向系统、变速箱操纵系统、铸件等多个系列产品,制动产品几乎配套商用车、乘用车全线车型。截至2024年5月底,公司线控制动产品主要包括商用车线控制动EBS、EMB和乘用车线控制动EHB。客户方面,乘用车客户含一汽大众、沃尔沃、长安福特、长城汽车、比亚迪等自主、合资车企以及蔚来、理想、小鹏、高合等新势力车企;商用车客户含一汽、东风、中国重汽、上汽大通、江淮、中集车辆等国内企业,同时大量出口欧洲、美洲、非洲、澳大利亚及东南亚等地区,已成功进入MAN、Daimler、Haldex、Paccar、Navistar、DAF、Meritor等国际领先整车厂的供应商体系。

营业收入稳步上行,归母净利润波动主要受非经常性损益影响。公司2019-2023年营收CAGR为15.36%,营收持续增长,2024年Q1-3营收达30.31亿元,同比+10.26%。毛利率方面,公司近五年毛利率维持在16%以上,2021年毛利率下降主要受因重型柴油车国六排放法规切换,商用车市场销量下降及铝、钢板、生铁和芯片等主要原材料价格上涨等因素影响。净利润方面,2021年公司归母净利润下滑明显除受原材料价格上涨及商用车销量承压外,还受新能源车相关产品研发、生产及销售规模扩大导致当期管理费用和研发费用较上年增幅较大影响;次年随着商用车市场回暖和乘用车产销创新高,归母净利润呈现迅速回升态势;2023年公司归母净利润同比大增346.08%,主要系新能源销量持续增长带动产品结构向上叠加商用车销量企稳回升、公司降本增效有效,以及出售同驭科技和万暨电子部分股权带来的非经常性损益对归母净利润的增厚等因素。2024年Q1-3公司归母净利润1.48亿,同比-27.51%,归母净利润承压可能系上年同期基数过大、长期股权投资损失、存货跌价计提增加等因素影响,扣除非经常性损益后,公司2024Q1-3扣非归母净利润同比+235.40%。

加大研发投入扩大技术优势,销售费用营收占比下降明显。2020年起公司持续加大研发投入以支持技术创新,2023年研发投入达1.73亿元,主要用于铝合金定钳项目、循环球电动转向项目与AEBS、ACC系统的研发,助力公司业务在汽车制动系统方面的纵向深入,以及向转向系统领域的横向拓展;2024年Q1-3研发投入达1.21亿元,同比基本持平。费用管控方面,公司管理费用与财务费用的营收占比在稳定水平波动,销售费用营收占比相对较高。随着公司近年来对售后市场改革的推进,以及内部降本增效的落实,销售费用营收占比呈现明显下降趋势。

万安科技未来重点关注要素:1)EMB国内外法规加速落地下,关注3家参股公司量产盈利节点:①参股公司恒创智行(原为万安科技与瑞典瀚德汽车合资成立的瀚德万安)是EMB国标的主要起草单位之一,为EMB产业化创造了良好的条件,也是目前国内唯一进行商用车、乘用车两大市场EMB开发的公司。商用车EMB领域:产品方面,已率先实现了EMB的性能测试和装车应用,全面覆盖了中重卡、公交和客车全技术平台;客户方面,与十余家客户达成了合作,客户类型含传统OEM和造车新势力(3家左右2024年10月正在对接);产线搭建方面,在浙江诸暨已建成年产3万套商用车EMB系统的多平台柔性生产线,有望在2025年6月前完成量产准备,达到C样可小批量生产状态。乘用车EMB领域:已完成A样试制装车,已与5家客户达成了合作,合作的主机厂和定点项目均列国内首位。②公司于2024年1月向炯熠电子增资,参股公司炯熠电子线控技术位于世界第一梯队,为国内首家完成EMB两轮冬标测试的系统供应商,预计首批EMB产品将在2025Q1率先达到量产交付标准,目前已拿到超10家以上主机厂付费定点合同,累计装车超50台,并已完成年产15万套EMB量产生产线准备。炯熠电子也率先启动了功能安全验证,为EMB的大规模量产上车做好准备。③参股公司同驭科技线控制动主要聚焦乘用车板块,EMB产品已进入装车测试阶段,已完成A样测试(含A样件台架测试、A样件实车搭载测试、A样件冬季测试),并完成了冬标验证,将启动EMB第二轮冬季验证为2025年底具备量产能力奠定基础。万安科技在EMB领域的布局领先,后续大规模量产落地,有望打造业绩新增长点。

2)业务多点开花,关注底盘轻量化产品、飞行汽车、无线充电等领域客户拓展及产品落地情况:①底盘轻量化产品方面:公司业绩增长点除了电控产品外,还主要包括铝合金及钢制副车架产品、铝合金固定卡钳产品业务及出口业务等。根据公司2024年8月公告,其全资子公司浙江万安智驭收到国内某知名新势力汽车企业定点通知书,供应某平台三款车型的铝合金固定卡钳开发合作供应商(生命周期5年,总销售收入9.8亿元),预计2026年开始量产,铝合金固定卡钳产品放量有望增厚公司利润。②飞行汽车方面:根据公司2024年1月公告,公司控股子公司安徽万安已收到国内某知名飞行汽车公司定点通知,为其供应前副车架总成产品,截至2024年11月18日,该副车架产品已小批量生产。万安科技因该定点新增“低空科技”和“飞行汽车(eVTOL)”概念,且后续量产落地将对公司业绩形成积极影响。③无线充电方面:公司成功研发出多款具有高性能、高安全性和高兼容性的无线充电产品,不仅适配新能源汽车的无线充电需求,还可应用于智能手机、平板电脑等消费电子领域,已合作客户包括一汽红旗、北汽新能源、东风汽车等。此外,公司参股公司亿创智联也推出无线充电解决方案,可应用于包括乘用车、低速无人车、移动机器人等行业。考虑到特斯拉正在研发感应式无线充电技术,并于2024年10月在全新机器人出租车Robotaxi上展示该功能,作为国内较早切入无线充电产品的上市公司,万安科技的产品有望将迎来新的发展机遇,业绩成长空间可期。

3)关注公司产能利用效率及新增产能的释放节奏:公司募投项目“新增年产50万套铝合金固定卡钳项目”及“新能源汽车底盘铝合金轻量化建设项目”正稳步推进,根据公司测算,项目建成后,公司铝合金固定卡钳产能将扩大到现有产能(25万只)的5倍;铝合金副车架年产能将新增80万只,产能将扩大至现有产能(40万只)的3倍。完全达产后,两个项目预计分别可实现净利润0.25亿元和0.64亿元。由于铝合金固定卡钳项目不同于铝合金副车架项目,在测算中对销量进行预计时仅考虑了已获得定点通知书的客户,铝合金固定卡钳项目还考虑了未取得但获得可能性较大的客户(占比35%),因此后续仍需持续关注公司在该领域的产能消化及客户开拓情况。

5.风险提示

(1)新能源汽车销量不及预期:若新能源汽车销量受宏观经济波动、行业扶持政策变动等因素影响而不及预期,将直接缩减线控制动作为产业链关键环节的产品装车量,进而制约其市场规模的拓展;

(2)高阶智能驾驶技术渗透率增长放缓风险:鉴于汽车行业对线控制动产品的需求与高阶智能驾驶技术的渗透率紧密相关,若该技术渗透率的增长未能达到市场预期,将直接导致线控制动产品的市场需求缩减,对行业市场规模构成不利影响,并可能延缓线控制动及相关技术的研发进展与市场应用步伐;

(3)技术研发落地不及预期:线控制动国产厂商一方面需要快速掌握并应用新技术,以缩小与国际领先企业的差距;另一方面,还需要在成本控制、产品质量等方面取得平衡,以确保产品的市场竞争力。若国产厂商的技术升级迭代进度无法跟上行业先进水平,将导致其产品技术落后,难以满足市场需求,进而造成市场份额的流失;

(4)相关法律法规落地不及预期:国内EMB产品等先进制动产品相关配套的法规和行业标准相对落后于产品开发,若后期相关法律法规及行业标准的落地进度未能如市场预期般加速推进,将可能导致EMB等产品在实际应用中面临合规性障碍,进而影响其市场推广和商业化进程;

(5)上游成本压力传导风险:国内汽车市场竞争加剧可能导致整车厂向汽车零部件供应商施加降价压力。鉴于汽车制动系统多为非标定制,需与整车车型同步开发,且量产后进入稳定期,整车厂在产业链中占据优势地位,议价能力强。若线控制动厂商无法将降价压力转嫁上游或内部消化,将面临毛利率下滑风险。 

// 报告信息 //

证券研究报告:《EMB量产渐近,线控制动国产替代加速——汽车行业深度报告》

对外发布时间:2025年01月03日

报告发布机构:东海证券股份有限公司

// 声明 //

一、评级说明:

1.市场指数评级:

2.行业指数评级:

3.公司股票评级:

二、分析师声明:

本报告署名分析师具有中国证券业协会授予的证券投资咨询执业资格并注册为证券分析师,具备专业胜任能力,保证以专业严谨的研究方法和分析逻辑,采用合法合规的数据信息,审慎提出研究结论,独立、客观地出具本报告。

本报告仅供“东海证券股份有限公司”客户、员工及经本公司许可的机构与个人阅读和参考。在任何情况下,本报告中的信息和意见均不构成对任何机构和个人的投资建议,任何形式的保证证券投资收益或者分担证券投资损失的书面或口头承诺均为无效,本公司亦不对任何人因使用本报告中的任何内容所引致的任何损失负任何责任。本公司客户如有任何疑问应当咨询独立财务顾问并独自进行投资判断。

四、资质声明:

东海证券股份有限公司是经中国证监会核准的合法证券经营机构,已经具备证券投资咨询业务资格。我们欢迎社会监督并提醒广大投资者,参与证券相关活动应当审慎选择具有相当资质的证券经营机构,注意防范非法证券活动。

加载中...