新浪财经

兴业证券:深度解析“合肥模式” 地方国资正在成为本轮并购重组的主导力量

东方财富网

关注

一、地方国资正在成为本轮并购重组的主导力量

2024年以来,并购重组作为优化资源配置、激发市场活力的重要途径,相关政策不断完善、优化。从年初证监会召开支持并购重组的座谈会,到4月国务院发布资本市场新“国九条”进一步鼓励并购重组,再到近期证监会发布的“科创板八条”、“并购十六条”,国家高度重视并购重组对于高质量发展的重要作用,多项并举活跃并购重组市场。

而随着政策持续优化,2024年国内上市公司并购重组进度也明显加快,尤其是下半年以来持续提速。截至2024年12月27日,2024年以来A股上市公司首次披露并购重组1423单,涉及金额超6500亿元,其中涉及重大并购重组55单,远超去年的38单。

与13-15年并购重组周期不同,本轮并购重组市场上一个鲜明的特征是,地方国资的参与活跃度持续提升,正在成为本轮并购重组市场上的重要主导方。一方面,2024年以来已有至少29家上市公司实控人从个人或无实控人变更为地方国资,显示其正在资本市场上加速收购上市公司。另一方面,地方国企主导的并购重组案例涉及金额占比大幅攀升至32.4%,为2012年以来最高水平。

这一趋势背后,折射出的是地方政府正在探索的资本招商新模式。过去传统的招商引资模式,是地方政府之间通过比拼土地、税费和补贴等优惠政策来吸引投资。后续来看,一方面,在房地产下行的背景下,“土地招商”难以为继;另一方面,2024年6月13日出台的《公平竞争审查条例》将各地的税收优惠和财政奖补纳入审查范围,二十届三中全会上也明确提出“规范地方招商引资法规制度,严禁违法违规给予政策优惠行为”,“补贴招商”的模式也被叫停。地方政府亟需找到招商引资的新路径。

在此背景下,各地方政府的目光随即投向资本市场。通过收购上市公司控制权,引进优质项目落地,并以此为平台整合本地优势产业,做大做强产业集群,这种“以投带引”的思路,未尝不是一种更直接有效的招商模式。

而合肥在这一模式上的率先跑通,成为不少地方政府“心动”的来源。“以投带引”的招商模式对合肥而言已不算“新”,而是其实践已久的发展战略。“不沿江、不沿淮、不靠海”的合肥正是靠着这种独特的产业投资方式和科技创新模式,实现经济增长“弯道超车”,“芯屏汽合”“急终生智”已成为合肥的八大现象级产业地标,“合肥模式”也引发广泛热议和关注。

合肥模式的核心,即选取符合其发展导向的企业,通过政府主导成立产业创投基金,收购企业股权,引入优质项目落地,从而反哺经济增长、就业和产业升级。在实现资产增值后,国资股权有序退出,增厚税收基础的同时,继续投入下一个项目,形成资本市场与实体经济之间的良性循环。合肥市目前已经形成三个专化的国有资本投融资平台,有效地发挥了国有资金的杠杆作用,引入京东方、创立合肥长鑫、纾困蔚来汽车,成功引进集成电路、新兴显示、新能源汽车等多个产业集群,助力经济转型升级。

从“要素招商”到“资本招商”,合肥市政府凭借其主动作为的担当、长远的发展眼光和专业的投资能力,率先打通了资本市场助力招商引资的新路径,成为各个地方政府争先学习的样本。闻名创投圈的“合肥模式”是如何成型的?它的成功将给本轮并购重组市场带来哪些战略意义和新机遇?我们通过回顾合肥两个知名的投资项目——引入京东方、纾困蔚来汽车,试图还原合肥产业投资模式的演进路径和制胜之诀,为本轮地方政府通过并购重组推动经济高质量发展的新模式提供借鉴和投资线索。

二、合肥模式典型案例一:引入京东方,成为“显示之都”

半导体显示行业是典型的高技术行业,也是我国21世纪初持续受制于人的关键卡脖子技术。21世纪之初,全球液晶显示面板市场还是三星、索尼、LG等日韩企业的天下。彼时,我国并未掌握平板液晶显示技术,80%的平板液晶依赖于进口。而部分厂商联手操控平板液晶的价格和供应量,导致中国家电行业陷入“缺芯少屏”的瓶颈期。为实现技术突破,京东方作为国内龙头企业,于2003年斥巨资收购韩国现代集团的液晶显示器业务,并以此为依托,在北京亦庄经济技术开发区投建国内首条自主显示生产线(即第 5 代TFT-LCD 生产线),成功填补了国内 TFT-LCD 显示产业的空白。此后,其又计划建设第6代生产线。

建设新的生产线,需要百亿级别的资金投入。但受行业周期变动、国际金融危机等的影响,彼时的京东方刚从连续亏损、ST摘帽的阴云中走出,自身无法承担建设新生产线、发展新技术所需的巨额投资。同时,其通过与国内同行在深圳、上海共建共享新代线的计划也因为日本夏普公司的故意搅局而未能实施。

多处碰壁的京东方开始不断寻找其他合作可能,并最终于 2008 年9月与合肥达成合作关系。经过多次接触,2008年9月12日,京东方与合肥市人民政府、以及旗下两个国资平台签署投资框架协议,确定在合肥投资建设一条6代全工序生产线。项目资本金共计90亿元,其中合肥市政府出资60亿元,并承诺在后续增发不成功时将兜底全部的90亿元,而当时合肥市一年的财政收入仅有161亿元。

当时的合肥看中并决定投资京东方,并不是贸然为之,而是出于长远的产业规划。彼时的合肥已经成为了国内三大家电制造基地之一,并已经通过招商引资方式为四大家电配备了相应的上下游产业链,但是唯独缺失了彩电生产中重要的一环——屏幕。投资京东方,合肥也正在找一个产业突破的机会。

通过发挥国有资金的杠杆作用,吸引社会资本入局,合肥市政府达到了“四两拨千斤”的效果。2009年6月10日,京东方公告其顺利完成增发,募集资金达120亿元。其中,由于8家社会资本认购踊跃,共计出资90亿元,因此合肥市政府不仅没有用到90亿兜底的承诺,且仅出资30亿元(合肥鑫城和合肥蓝科各出资15亿元),便撬动了120亿元的项目落地,充分体现出国有资本的杠杆作用。本次增发后,合肥鑫城和合肥蓝科分别持有京东方上市主体7.55%的股权,均进入京东方前五大股东行列。

2010年11月,合肥6代线已开始量产,距离其破土动工仅18个月,创造了行业奇迹。这一条产线生产出了大陆第一台32寸液晶屏幕,不仅实现了合肥市在液晶面板产业上零的突破,也助力中国面板显示产业持续突破技术瓶颈,实现从跟跑、并跑到领跑的跨越式发展。

此后,合肥市政府又通过相同的方式,继续于2012年和2016年投资了京东方第8.5代和第10.5 代TFT-LCD生产线,并分别在2014年、2015年完成对6代线的投资收回。这一系列举措,不仅为合肥国资带来了丰厚的投资收益,更打通了“股权投资-项目落地-择机退出-重新筛选新项目”这一放大国有资本、激活政府信用的产业投资通道。而通过政府引导的产业培育,京东方也从一家收入仅有六千万元规模的电子元器件公司起步,逐步成长为年收入超千亿元的全球出货量第一液晶面板商。

而后来的事实也证明,合肥对京东方的投资是一次极具回报的战略布局,引入京东方就相当于引入了整个显示产业。龙头企业项目落地带来的产业集聚效应,吸引了包括驱动芯片、基板玻璃、关键材料、高纯化学品、偏光片等上下游企业超百家,形成全产业链布局,推动合肥成为世界闻名的“显示之都”。从这一角度看,合肥通过对京东方的投资,探索出的也是“领军企业-重大项目-产业链条-产业集群”的产业发展路径。在此过程中,合肥也成功将平板显示及电子信息产业发展为其主导产业,完成了产业结构的优化升级和经济发展的质变。

三、合肥模式典型案例二:纾困蔚来汽车,剑指“新能源汽车之都”

2019年,工信部发布《新能源汽车产业发展规划(2021—2035年)》征求意见稿,其中指出到2025年我国新能源汽车新车销量占比达到25%左右。在此政策引导下,合肥市政府将推动产业转型的战略目标指向了新能源汽车。

事实上,合肥在过去的发展中,已经在汽车工业上积累了较为深厚的底蕴。两家老牌本土企业江淮汽车和安凯汽车自上世纪 60 年代的不断探索,为其在汽车工业上的发展奠定了基础。除了江淮和安凯这样的本土企业,合肥还引入长安、奇瑞等车厂投资建设工厂或基地。

而合肥的发力新能源汽车的基础,在蔚来落户之前也已有铺垫。整车方面,江淮从 2002 年开始着手研制新能源汽车,2016 年进入新能源汽车市场,为国内最早涉足新能源汽车的车企之一。核心零部件方面,本土动力电池企业国轩高科为行业第二梯队头部选手,装机量仅次于宁德时代比亚迪。发力新能源汽车的技术基础具备,合肥缺少的,是一家龙头企业的优质项目带来的辐射效应,带动整个产业集群的发展。

这也就是为何,在蔚来面临生死存亡之际,合肥选择毫不犹豫地出手挽救。2019年,在“免费质保、免费换电”服务带来的高成本、叠加新能源补贴退坡的双重压力下,蔚来汽车亏损持续扩大,账面现金也萎缩至仅剩8.63亿元。巨额亏损的蔚来急需融资输血,而蔚来董事长李斌跑了全国18个城市恰谈合作都没能成功。

就在这时,蔚来得到了合肥送来的“救命钱”。2020年4月29日,蔚来与合肥建投、国投招商、安徽省高新投组成的合肥战略投资者签署了关于投资蔚来控股有限公司(即“蔚来中国”)的最终协议。根据协议,战略投资者将合计向蔚来中国投资70亿元,持股比例为24.1%。

合肥投资蔚来的交换条件,即为产业落地。根据协议,蔚来需要将其中国总部设立在合肥经济技术开发区,并且将其在中国的核心业务及资产,包括汽车研发、供应链、销售和服务及NIO Power投入蔚来中国。显然,通过本次投资,合肥正在下一盘推动经济转型升级和产业集群发展的大棋。

合肥国资这次仅用了一年的时间,便回收了所有投资成本,还额外获得了丰厚的收益。蔚来与合肥政府的投资协议落地后,迎来了大级别的上涨,回报了合肥的战略眼光。蔚来也在第一时间启动了对合肥国资股份的回购。2020年9月至2021年9月,蔚来分三次以总计105亿元规模,回购了合肥国资持有的部分股份。至此,合肥国资手中依然握有蔚来中国接近8%的股份,并额外获得了35亿元的投资回报。

更重要的是,以引进蔚来为抓手,合肥成功打造了整个电动汽车产业集群。蔚来中国总部在合肥的落地,不仅推动其与已有的产业基础进行互动合作,包括蔚来与江淮汽车合作成立江淮蔚来制造基地等,还成功吸引了其他著名车企慕名前来合作,2021年比亚迪基地落户合肥长丰,大众汽车也在2023年于合肥建立了德国总部之外的首个新能源汽车研发、创新和部件采购中心。“以老带新”、“新老共进”,形成的是产业集聚的正循环效应。目前,合肥已经形成了以整车制造为核心,零部件、配套、服务为延伸的完整产业链格局,集聚产业链企业千余家(其中规上企业305家)。

通过产业集群的打造,合肥也在中国汽车产业的版图中占据着越来越重要的位置。2023年,安徽省汽车产量达249.1万辆,居全国第二位;其中新能源汽车产量86.8万辆,居全国第四位。2024年1-8月,安徽汽车产量超过210万辆,其中新能源汽车约94万辆,已经双双跃居全国第二。其中,合肥汽车产量111.7万辆,同比增长31.1%,新能源汽车78.3万辆、同比增长72%,远高于全国增速。

2024年9月29日,蔚来公司再次宣布,与四年前同样的三家战略投资者签署战略投资协议,它们将以人民币33亿元现金增资认购蔚来中国的新发行股份。合肥国资与蔚来的故事,仍在继续。

四、从“合肥模式”看本轮活跃并购重组市场的战略意义

从京东方到蔚来,回溯合肥知名投资案例,可以看到,其中始终不变的核心逻辑,就是充分发挥政府创投基金的资源配置能力,通过资本市场这一纽带,以投带引,最终带动的是实体经济产业链的构建和完善。在京东方的案例中,合肥政府利用政府资金的信用优势,以少量国资引导大量社会资本参与定增,通过资本市场将资源配置引导至新质生产力方向,使得京东方项目在合肥成功落地,不仅通过获得投资收益充实了国有资本,还带动电子信息产业成为当地工业支柱。而投资蔚来的案例,更多体现的是合肥国资对“募投管退”四大环节风控机制的把控,但其投资始终把产业的落地、联动、产生集群效应放在第一位,这也是国资作为PE和市场化PE的最大区别所在。

资本市场始终是“合肥模式”进阶的关键一环,成为引导资源配置的核心平台。通过将资本市场作为资本要素配置的核心平台,引导资金流向效益更高、潜力更广的领域,加速创新资本的形成,从而反哺经济增长和产业升级,形成资本市场与实体经济的良性循环。

因此,在土地财政难以为继的背景下,城投转型产投、以资本促招商将成为地方政府推动经济结构转型同时扩大财政收入来源的重要选择,而并购重组将成为资源整合的关键抓手。当前我国地方财政面临收支压力和债务问题,地方政府迫切需要调整财政收入结构,探索新的经济增长点。这不仅涉及提升地方国有资产的投资效益、推动股权财政的发展,也包括支持战略性新兴产业、促进地区经济的转型和升级。而并购重组成为了关键抓手,本轮活跃并购重组市场,正是为了借助资本市场这一高效的资源配置平台,推动完成实体经济高质量化债、高质量发展的重任。

五、围绕地方政府参与并购重组的两种模式,关注三大线索

当前,地方政府通过并购重组参与经济发展的两种模式正在愈发清晰:1)类似于“合肥模式”,地方政府通过收购上市公司控制权,并以此为平台整合产业链优质资产,从而引进优质项目落地、延伸和完善自有产业链,对于盘活资产负债表、推动地方产业结构优化升级具有重要意义;2)地方政府主导旗下企业进行整合,提高资源配置效率,为进一步增强地方企业盈利能力、做大做强产业集群和扩大地方财政收入提供重要支撑。

围绕上述两种模式,地方政府主导的三个并购重组线索值得关注:

线索一:关注拥有优质资产、优势产业,地方政府积极支持和推动并购重组的地区龙头本地股

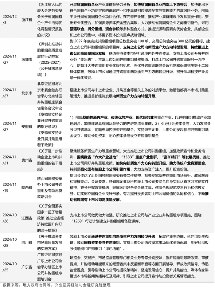
2024年以来,多地政府先后出台政策支持并购重组,研究推动上市公司并购重组专项措施。拥有优质资产、优势产业的地方政府,通过并购重组整合行业优质资源,打造龙头企业,或向新质生产力方向转型升级,打造第二增长极的意愿更强,比如广东、浙江、江苏、北京、上海、安徽等地区,上市公司资源丰富,且已率先发布支持并购重组举措,这些地区的龙头本地股值得重点关注。

线索二:地方国资直接收购、实控的上市公司

地方国资通过收购、实控上市公司,为引入产业或进一步结合本地资源展开并购重组进行储备。尤其是对于其中处于新质生产力领域、短期经营困难、但具备发展潜力的上市民企,地方国资“以投带引”,纾困培育。

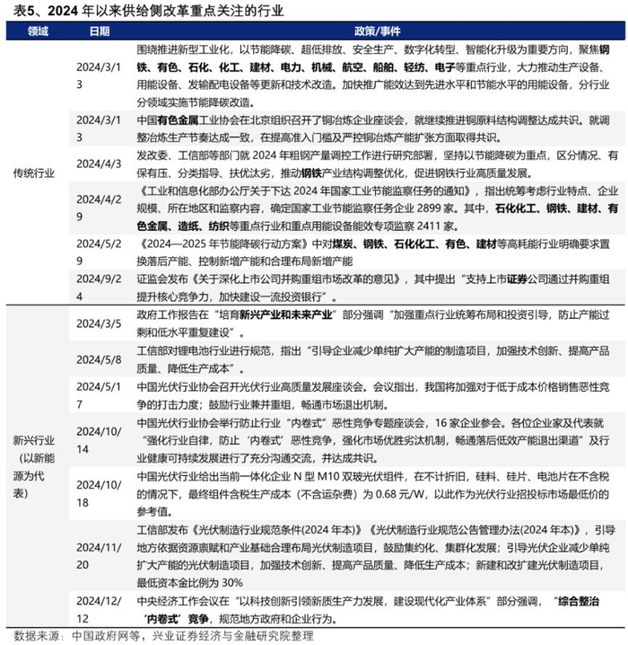
线索三:存在产能过剩压力、“内卷式”竞争较为严重的行业龙头

当前一些行业产能过剩压力较大,通过推动兼并重组,提升行业集中度,是化解供给过剩、整治“内卷式”竞争的重要途径。关注其中地方国企占比较高、近年来产能过剩、盈利承压、竞争格局有待进一步优化的行业龙头,主要包括地产、环保、券商、新能源、煤炭、化工、钢铁等。通过并购重组,加速行业出清和格局优化,增强龙头公司的竞争优势。

风险提示

政策落地不及预期、上市公司并购重组效果不及预期等。

加载中...