新浪财经

中信建投 | 2024年重大政策回顾:十大领域与八大会议

中信建投证券

关注

重要提示:通过本订阅号发布的观点和信息仅供中信建投证券股份有限公司(下称“中信建投”)客户中符合《证券期货投资者适当性管理办法》规定的机构类专业投资者参考。因本订阅号暂时无法设置访问限制,若您并非中信建投客户中的机构类专业投资者,为控制投资风险,请您请取消关注,请勿订阅、接收或使用本订阅号中的任何信息。对由此给您造成的不便表示诚挚歉意,感谢您的理解与配合!

|胡玉玮 冯天泽 周之瀚

2024年,面对复杂多变的国内外形势,我国密集出台一系列关键政策举措,召开多场重要会议。在政策方面,从大力发展新质生产力,到财政、货币、房地产、资本市场等领域精准施策,再到扩大内需、推动国企改革、激活数据要素、促进区域协调以及优化外资外贸政策等,多维度全方位激发经济活力。在会议方面,全国两会、二十届三中全会、4次部署经济工作的中央政治局会议、924金融支持经济高质量发展新闻发布会、中央经济工作会议等重要会议紧密衔接,既总结阶段性成果与问题,又前瞻性地谋划部署,明确现阶段宏观经济调控、科技创新驱动、深化改革攻坚、高水平对外开放等战略方向与实施路径,有力推动经济社会各领域持续健康发展,以及资本市场企稳回升。

2024年十大领域包括:(1)新质生产力。2024年多部门负责人积极发声,表示将通过一篮子财政、货币和金融政策来推进新质生产力发展。(2)财政政策。财政政策持续发力,赤字规模达到4.06万亿元。(3)货币政策。货币政策出台频次密集,政策工具丰富,影响广泛。(4)房地产。围绕“四个取消、四个降低、两个增加”,推动房地产市场健康稳定发展。(5)资本市场。吴清主席履新后,2024年资本市场政策主要分为三个阶段。(6)扩大内需。两重两新项目、就业政策及收入分配政策是核心要点。(7)国企改革。国资委2024年把市值管理成效纳入对中央企业负责人的考核。(8)数据要素。各部门数据要素相关政策密集出台,涉及工业制造、现代农业、商贸流通、金融服务、科技创新、绿色低碳等多个领域。(9)区域协调发展。2024年总书记在多地考察并召开区域协调发展战略相关座谈会,大力推动区域协调发展的顶层设计和实施进程。(10)外资外贸。在吸引外资战略投资者、推动企业出海、出口退税、两用物项管制等方面多管齐下。

2024年八大会议包括:(1)全国两会。两会是当年政策观察的重要窗口,可通过“四个三”重点学习观察政策趋势。(2)二十届三中全会。全会审议通过了《中共中央关于进一步全面深化改革、推进中国式现代化的决定》。(3)4月政治局会议。会议肯定一季度经济的成果,也指出经济仍存在许多挑战。(4)7月政治局会议。会议强调坚定不移完成全年经济社会发展目标任务,传递六大积极信号。(5)924新闻发布会。潘功胜行长、李云泽局长、吴清主席介绍金融支持经济高质量发展有关情况。(6)926政治局会议。9月政治局会议较为罕见的提到了经济方面安排部署,表明在决策体系当中经济目标的重要性在显著提升。(7)12月政治局会议。分析研究2025年经济工作,为2025年经济政策力度奠定基调。(8)中央经济工作会议。延续政治局会议精神,做出更详细的工作部署。

一、2024年十大领域回顾与分析

(一)新质生产力

“新质生产力”是新华社评选的2024年度国内词。2024年,政策重点支持科技创新和战略性未来产业发展,新质生产力相关概念贯穿全年。2023年9月,习近平总书记在黑龙江考察调研时首次提出加快形成新质生产力。2024年1月,中央政治局第十一次集体学习强调加快发展新质生产力,扎实推进高质量发展,明确新质生产力的概念定义。2024年7月,党的二十届三中全会提出“健全因地制宜发展新质生产力体制机制”,并对发展新质生产力进行了系统部署。

新质生产力是创新起主导作用,摆脱传统经济增长方式、生产力发展路径,具有高科技、高效能、高质量特征,符合新发展理念的先进生产力质态。它由技术革命性突破、生产要素创新性配置、产业深度转型升级而催生,以劳动者、劳动资料、劳动对象及其优化组合的跃升为基本内涵,以全要素生产率大幅提升为核心标志,特点是创新,关键在质优,本质是先进生产力。

新质生产力的内涵,包括“创新”和“质优”两个属性。一是创新方面,包括科技创新、生产关系创新和产业创新。新质生产力的“创新”,体现在通过科技创新催生新产业、新模式、新动能,通过生产要素创新性配置以构建新型生产关系,最终通过将科技创新成果应用到具体产业和产业链上,从而完善现代化产业体系的建设。二是质优方面,包括质量高、效率高与可持续等三项重点方向。在政治经济学语境中,生产力的“质”指的是生产力的发展是否有利于人的解放、自由和全面发展,是否符合人类社会发展方向。当前阶段,以高水平科技为质量标准,以全要素生产率的大幅提升为效率标准,以绿色发展为可持续标准,共同构建了新质生产力“质优”的重点内涵。

2024年,多部门负责人积极发声,将通过一篮子财政、货币和金融政策来推进新质生产力发展:在财政政策方面,财政部部长蓝佛安表示,2024年将有针对性地研究出台结构性减税降费政策,重点支持科技创新和制造业发展,更好服务现代化产业体系建设。强化政策集成,加大支持创新发展力度。在货币政策方面,人民银行行长潘功胜表示,将设立科技创新和技术改造再贷款,支持高端制造业和数字经济的发展。在金融政策方面,国家金融监督管理总局局长李云泽强调,将引导银行业保险业为经济社会发展提供高质量服务,第一抓手就是服务新质生产力。并将从为科技型企业提供全生命周期的金融服务、扩大股权投资试点范围、支持绿色发展、新兴产业和未来产业等方面着手出台相关政策。

(二)财政政策

2024年我国财政政策持续发力,赤字规模达到4.06万亿元;地方政府专项债务新增限额调至9.9万亿元,为历年最高。此外,国家发行了1万亿元超长期特别国债,重点支持国家重大战略实施和重点领域安全能力建设,以及推动大规模设备更新和消费品以旧换新政策。同时,地方政府通过“组合拳”方式化解债务压力,涉及资金规模达到6万亿元。这些举措体现了财政政策在促进经济高质量发展中的积极作用。

地方政府化债:11月8日,全国人大常委会审议批准《国务院关于提请审议增加地方政府债务限额置换存量隐性债务的议案》的决议:①增加6万亿元地方政府债务限额置换存量隐性债务。为便于操作、尽早发挥政策效用,新增债务限额全部安排为专项债务限额,一次报批,分三年实施。②从2024年开始,连续五年每年从新增地方政府专项债券中安排8000亿元,补充政府性基金财力,专门用于化债,累计可置换隐性债务4万亿元。③同时也明确,2029年及以后年度到期的棚户区改造隐性债务2万亿元,仍按原合同偿还。地方政府化债政策有助于缓解地方财政压力,降低隐性债务风险,并通过增加财政支出拉动经济增长。

专项债:2024年,财政部表态允许运用地方政府专项债券支持房地产市场,包含专项债在两个方向上扩大应用范围,一是用于收回收购存量闲置土地,二是用于收购存量商品房。12月,国办《关于优化完善地方政府专项债券管理机制的意见》提出,实行专项债券投向领域“负面清单”管理,未纳入“负面清单”的项目均可申请专项债券资金;在专项债券用作项目资本金范围方面实行“正面清单”管理。具体看,低空经济、算力设备及辅助设备基础设施等领域纳入专项债券用作项目资本金范围,对相关板块形成较大利好。专项债政策则通过扩大投向领域和规模,为地方基础设施建设和公共服务提供资金支持,推动经济高质量发展。

税收政策:二十届三中全会提出多项财税体制改革措施,包括:把依托行政权力、政府信用、国有资源资产获取的收入全部纳入政府预算管理。推进消费税征收环节后移并稳步下划地方。规范非税收入管理,适当下沉部分非税收入管理权限,由地方结合实际差别化管理。适当加强中央事权、提高中央财政支出比例等。12月25日,十四届全国人大常委会第十三次会议表决通过了《中华人民共和国增值税法》,自2026年起施行。增值税是我国第一大税种,随着增值税法制定出台,我国现行18个税种中已有14个税种制定了法律,涵盖了绝大部分的税收收入。财税体制改革目的是解决当前土地财政与新发展阶段的不适配、各级政府财力和支出责任不匹配、税制机构有待进一步优化等问题。

(三)货币政策

2024年货币政策出台频次密集,政策工具丰富,影响广泛。总量上,2024年M2余额突破300万亿元,前三季度主要金融机构贷款发放量超过110万亿元,比2023年同期多近8万亿元。结构上,贷款资金特别是中长期资金,通过政策引导流向实体企业,为经济社会发展的重点领域和薄弱环节提供金融支持。具体看,2024年货币政策包含降准、降息及结构性货币政策。

一是下调金融机构存款准备金率。2月,人民银行下调金融机构存款准备金率0.5个百分点;9月,又下调金融机构存款准备金率0.5个百分点。

二是推动社会综合融资成本稳中有降。2024年人民银行分别于7、9月下调常备借贷便利(SLF)利率,其中隔夜利率降为2.35%,7天利率降为2.5%,1个月利率降为2.85%;于7、9月下调中期借贷便利(MLF)利率50个基点至2%;于2、7、10月下调贷款市场报价利率(LPR),其中1年期LPR下降35基点至3.10%,5年期以上LPR下降35基点至3.60%。降息政策对长端利率的调整更为显著。此外,还下调支农再贷款、支小再贷款、再贴现利率0.25个百分点;发布《关于下调个人住房公积金贷款利率的通知》,下调个人住房公积金贷款利率0.25个百分点。

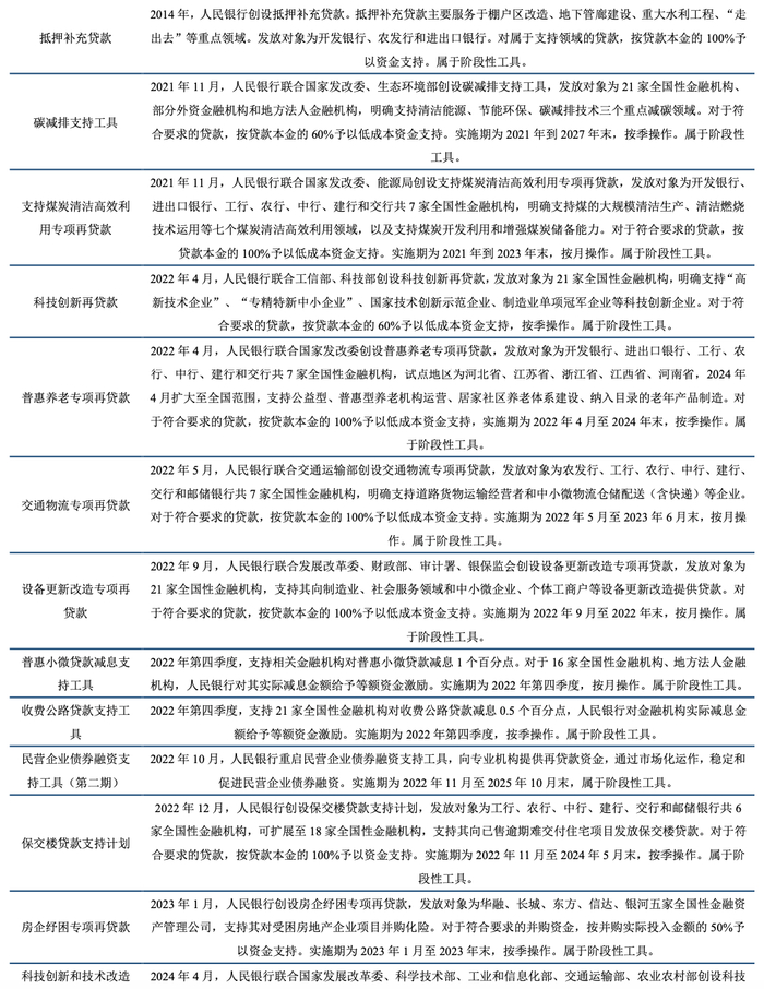
三是创设新的结构性货币政策工具,加大结构性政策调节力度。2024年,人民银行设立科技创新和技术改造再贷款,额度5000亿元,利率1.75%,激励引导金融机构加大对科技型中小企业、重点领域技术改造和设备更新项目的支持力度;印发《关于设立保障性住房再贷款有关事宜的通知》,激励引导金融机构支持地方国有企业收购已建成未出售商品房,用于配租配售;放宽普惠小微贷款认定标准,扩大碳减排支持工具支持对象范围,落实好存续的各类结构性货币政策工具。股票市场方面,人民银行创设证券、基金、保险公司互换便利和股票回购增持专项再贷款;2024年9月中央金融办、中国证监会联合印发《关于推动中长期资金入市的指导意见》,引导中长期资金入市;11月15日,证监会近日发布施行《上市公司监管指引第10号——市值管理》,要求上市公司依法做好市值管理,明确对于长期破净的公司要制定方案。

2024年的降准、降息和结构性货币政策有效刺激了经济增长。降准释放出大量流动性;降息则带动企业和个人的融资成本下降;结构性货币政策精准支持实体经济的关键领域,为实体经济提供了有力支持。货币政策刺激有助于稳定市场预期,推动经济高质量发展。

(四)房地产

2024年中央层面持续推动房地产行业防范化解风险,围绕“四个取消、四个降低、两个增加”,保障购房者的合法权益,完善房地产企业金融支持政策,推动房地产市场健康稳定发展。

“四个取消”指:取消限购、取消限售、取消限价、取消普通住宅与非普通住宅标准。

年初,住建部提出充分赋予城市房地产调控自主权,要求地方因地制宜调整房地产政策。4月的中央政治局会议提出,在坚持防范化解房地产风险、持续做好保交楼工作的同时,统筹研究消化存量房产和优化增量住房的政策措施。同月,自然资源部发布关于做好2024年住宅用地供应有关工作的通知,明确各地要坚持以人定房,以房定地,统筹“市场+保障”的住宅用地供应安排,完善对应商品住宅去化周期、住宅用地存量的住宅用地供应调节机制。9月发布的《中共中央 国务院关于实施就业优先战略促进高质量充分就业的意见》提出,“允许有关城市取消或调减住房限购政策、取消普通住宅和非普通住宅标准”。

“四个降低”指:降低住房公积金贷款利率、降低住房贷款的首付比例、降低存量贷款利率、降低“卖旧买新”换购住房的税费负担。

年初,人民银行调降5年期以上LPR共25个基点。5月,下调首套及二套住房最低首付比例、下调个人住房公积金贷款利率、并在全国范围内取消首套和二套住房贷款利率政策下限、支持地方政府和地方国企收购存量商品房用作保障性住房等利好连发,助力房地产市场修复和楼市去库存。

此外,一系列新税收政策12月1日起执行,将进一步降低购房成本。契税方面,将现行享受1%低税率优惠的面积标准由90平方米提高到140平方米;面积为140平方米以上的,首套住房按1.5%的税率征收契税、二套住房按2%的税率征收契税。增值税方面,在有关城市取消普通住宅和非普通住宅标准后,对个人销售已购买2年以上(含2年)住房一律免征增值税。

“两个增加”分别指:通过货币化安置等方式,新增实施100万套城中村改造和危旧房改造;年底前,将“白名单”项目的信贷规模增加到4万亿元。

新增实施100万套城中村改造和危旧房改造有助于居民居住环境的改善。我国城中村量大面广,安全隐患多、居住环境较差,群众改造意愿迫切。据相关调查,仅35个大城市需要改造的城中村就有170万套,而全国城市需要改造的危旧房约有50万套。6月,自然资源部办公厅印发《城中村改造国土空间规划政策指引》,要求充分发挥国土空间规划对城中村改造的统筹引领作用,加强规划与土地政策的衔接,在各级各类国土空间规划中深化落实城中村改造相关要求。11月,住建部、财政部发布《部署各地进一步做好城中村改造工作》,强调各地要从实际出发,稳妥推进城中村改造货币化安置,城市危旧房改造可参照执行。

“白名单”项目信贷规模至年底将较目前翻番增加到4万亿元,预示着房地产项目融资将更加便利快速。年初,住建部、金融监管总局发文建立城市房地产融资协调机制,满足房企合理融资需求,要求各地级及以上城市于3月15日前建立房地产融资协调机制,加快推进城市房地产融资协调机制落地见效,提高项目“白名单”对接效率,大力支持保障性住房等“三大工程”建设。此外,央行、金融监管总局提出,符合条件的房企可将经营性物业贷款用于偿还企业及其集团控股公司(含并表子公司)存量房地产领域的相关贷款和公开市场债券,同时正式发布住房租赁“金融17条”,就加强住房租赁信贷产品创新和拓宽融资渠道等提出指导意见。7月,党的二十届三中全会审议通过的《中共中央关于进一步全面深化改革、推进中国式现代化的决定》提出改革房地产融资方式和商品房预售制度。下半年,9月中央政治局会议定调,延期经营性物业贷款和“金融16条”有效期限、支持收购房企存量土地。

(五)资本市场

2024年我国的资本市场政策主要分为三个阶段。

第一阶段:落实监管“长牙带刺”基调。2024年1月16日,习近平总书记在在省部级主要领导干部推动金融高质量发展专题研讨班开班式上发表重要讲话,指出“金融监管要‘长牙带刺’、有棱有角”。会议为之后一段时间内金融领域内严监管导向奠定基调。吴清主席履新后,即于2月18日至19日就资本市场关心的问题召开系列座谈会。从会议通报来看,座谈会的导向仍是以强化严监管为主。在这一阶段,证监会主要解决以下问题:一是A股市场投资和融资功能不平衡,赚钱效应弱。二是上市公司质量不高,真正具有核心竞争力和技术的优质公司数量稀缺。三是财务造假和市场乱象频发。四是上市公司大股东违规减持以及市场监管中存在的薄弱点。五是证券公司和公募基金监管有待加强。

针对以上问题,证监会出台了以下政策:一是严把发行上市准入关,发布《关于严把发行上市准入关从源头上提高上市公司质量的意见(试行)》,修订实施《首次公开发行股票并上市辅导监管规定》和《首发企业现场检查规定》,明确严把拟上市企业申报质量、压实中介机构“看门人”责任、突出交易所审核主体责任。二是进一步落实强监管态势,发布《关于加强上市公司监管的意见(试行)》和《证监会落实政治过硬能力过硬作风过硬标准全面从严加强自身建设》。三是加强对公募基金和证券行业的监管,发布《关于加强证券公司和公募基金监管加快推进建设一流投资银行和投资机构的意见(试行)》。第一阶段的政策重在严监严管、防范市场风险。

第二阶段:新“国九条”政策“1+N”体系。4月12日,国务院发布《关于加强监管防范风险推动资本市场高质量发展的若干意见》,即新“国九条”,与配套制度规则共同形成“1+N”政策体系。新“国九条”聚焦中国式现代化这个中心,锚定金融强国建设这一奋斗目标,从投资者保护、上市公司质量、行业机构发展、监管能力和治理体系建设等方面设立了一系列系统全面、层层递进的发展目标。在这一阶段,证监会主要致力于解决以下问题:一是严把发行上市关,既要收紧口子避免平庸企业上市“圈钱”,也要防止过犹不及导致真正的科创企业难以融资。二是提高上市公司质量,加强分红导向政策,形成赚钱效应,完善资本市场环境。三是严格上市公司持续监管,解决违规减持、程序化交易等现象导致的问题。

具体来看,针对以上问题,证监会主要出台了以下政策:一是更好服务科技类企业,发布包括《关于修改〈科创属性评价指引(试行)〉的决定》、《关于资本市场服务科技企业高水平发展的十六项措施》、《关于深化科创板改革 服务科技创新和新质生产力发展的八条措施》等。二是完善资本市场环境,发布《关于严格执行退市制度的意见》,由交易所同步修订股票上市规则,新增分红不达标实施ST的安排,并制定发布《公开募集证券投资基金证券交易费用管理规定》。三是填补资本市场监管的薄弱点,在4月至7月期间发布包括《上市公司股东减持股份管理办法(征求意见稿)》、《证券市场程序化交易管理规定(试行)(征求意见稿)》等在内的多项政策。第二阶段的政策有利于提高上市公司质量、保护中小投资者利益。

第三阶段:金融支持经济高质量发展。2024年9月24日,国新办新闻发布会介绍金融支持经济高质量发展有关情况,并发布多项重磅政策。9月26日,政治局罕见地在9月召开会议分析研究当前经济形势和经济工作,并明确提出“要降低存款准备金率,实施有力度的降息”、“要努力提振资本市场,大力引导中长期资金入市,打通社保、保险、理财等资金入市堵点。要支持上市公司并购重组,稳步推进公募基金改革,研究出台保护中小投资者的政策措施。”在这一时期,政策重心出现明显变化,呈现出鲜明的支持性立场,不仅关注金融如何更好服务于宏观经济,同时资本市场走势的重要性也显著上升,即“要努力提振资本市场”。此时证监会更关心的问题是,如何在守住不发生系统性金融风险的底线前提下,更好提振资本市场,同时让金融更好服务宏观经济。

在这一时期,证监会主要出台了以下政策:一是引导长期资金入市。9月24日国新办新闻发布会上,吴清主席表示将完善“长钱长投”的制度环境,全面落实3年以上长周期考核。9月26日,《关于推动中长期资金入市的指导意见》发布。9月27日,证监会召开党委(扩大)会深入学习贯彻中央政治局会议精神,强调要扭住改善资金供给这个关键,大力发展权益类公募基金,持续提高权益类基金规模和占比,努力为投资者创造长期稳定收益。二是进一步完善资本市场,提升上市公司质量。9月24日,证监会发布《关于深化上市公司并购重组市场改革的意见》,就《上市公司监管指引第10号——市值管理(征求意见稿)》公开征求意见。三是联合中国人民银行和金融监管总局出台新政策支持资本市场。9月24日,中国人民银行行长潘功胜宣布创设两项结构性货币政策工具,支持资本市场稳定发展。一是证券、基金、保险公司互换便利,计划互换便利首期操作规模是5000亿元,未来可视情况扩大规模。二是股票回购、增持再贷款,由中央银行将向商业银行发放再贷款,提供的资金支持比例是100%,再贷款利率是1.75%,商业银行对客户发放的贷款利率在2.25%左右,首期额度是3000亿元。国家金融监管总局局长李云泽表示,积极引导银行、保险和资管机构维护资本市场稳定,已推动中国人寿、新华人寿共同发起设立注册资本500亿元的私募证券投资基金并正式投资运作,募集保险资金投资资本市场。同时,放宽大型商业银行下设的金融资产投资公司的投资试点范围。第三阶段的政策着重于提振市场信心、支持长期投资。

(六)扩大内需

2024年的内需政策在推动经济增长中扮演了至关重要的角色。为全方位扩大国内需求,政府采取了一系列有力措施,其中,“两重两新”项目、就业政策以及收入分配政策为核心要点。

“两重”指的是国家重大战略实施和重点领域安全能力建设,“两新”指的是推动新一轮大规模设备更新和消费品以旧换新。9月23日,国家发改委召开专题新闻发布会介绍“两新”政策总体进展成效有关情况,7000亿元中央预算内投资已经全部下达,用于“两重两新”工作的1万亿元超长期特别国债已经全部下达到项目和地方。10月8日,国新办新闻发布会上提出将提前下达2025年1000亿元中央预算内投资计划和1000亿元“两重”建设项目清单等系列政策。10月22日,发改委表示2025年将继续发行超长期特别国债并优化投向,加力支持“两重”建设。

目前,“两重两新”工作成效显著,例如,前三季度设备工器具购置投资同比增长16.4%,对全部投资增长的贡献率达61.6%,比上半年提高6.8个百分点。前三季度,“两新”政策在消费和零售领域效果显著。消费品以旧换新政策带动了汽车、家电等重点消费品销售明显上涨,显示出政策在促进消费、扩大内需方面的积极作用。

就业和收入分配是扩大内需的重要抓手。9月,中共中央、国务院发布《关于实施就业优先战略促进高质量充分就业的意见》。其中提到,强化宏观调控就业优先导向,把高质量充分就业作为经济社会发展优先目标。9月政治局会议提出把促消费和惠民生结合起来,“要加强低收入人口救助帮扶”。惠民生方面更加重视“稳全民就业”的导向,尤其是将以往对高校毕业生的重点关注拓展到多类重点人群。25日,民政部、财政部联合部署,向特困人员、孤儿等困难群众发放一次性生活补助,通过改善收入提振消费。就业政策通过促进就业稳定为居民增收,进而提升消费能力。收入分配政策则通过优化分配结构,提高中等收入群体规模,增强消费潜力。政策引导两者共同作用,将有助于提升居民消费,有效扩大内需。

(七)国企改革

在前期已推动央企把上市公司的价值实现相关指标纳入上市公司的绩效评价体系的基础上,国资委2024年把市值管理成效纳入对中央企业负责人的考核,引导中央企业负责人更加重视所控股上市公司的市场表现,及时通过应用市场化增持、回购等手段传递信心、稳定预期,加大现金分红力度,更好地回报投资者。

1月24日,国务院国资委表示“进一步研究将市值管理纳入中央企业负责人业绩考核”,引导中央企业负责人更加关注、更加重视所控股上市公司的市场表现,及时运用市场化的增持、回购等手段来传递信心、稳定预期,加大现金分红力度,来更好地回报投资者。此后,证监会召开2024年系统工作会议强调,加快构建中国特色估值体系,支持上市公司通过市场化并购重组等方式做优做强,推动将市值纳入央企国企考核评价体系。国务院国资委召开的中央企业、地方国资委考核分配工作会议指出,国资国企要锚定做强做优做大国有资本和国有企业,进一步突出价值创造导向;各中央企业要更加突出精准有效,推动“一企一策”考核全面实施,全面推开上市公司市值管理考核;更加突出创新引领,推动激励保障政策落地落细;更加突出分类施策,推动工资分配管理科学规范高效;更加突出纵深拓展,推动三项制度改革更广更深落实。

2024年“三利六率”考核体系确立:利润总额、净利润和归母净利润协同增长,净资产收益率、全员劳动生产率、营业现金比率同比改善,研发投入强度和科技产出效率,战略性新兴产业收入和增加值占比。

(八)数据要素

自去年底《“数据要素×”三年行动计划(2024—2026年)》印发以来,各部门数据要素相关政策密集出台,涉及工业制造、现代农业、商贸流通、交通运输、金融服务、科技创新、文化旅游、医疗健康、应急管理、气象服务、城市治理、绿色低碳等多个领域。

2024年2月,工业和信息化部关于印发《工业领域数据安全能力提升实施方案(2024—2026年)》的通知。5月,四部门联合印发《2024年数字乡村发展工作要点》,要求以信息化驱动引领农业农村现代化。10月,中办、国办印发《关于加快公共数据资源开发利用的意见》,是中央层面首次对公共数据资源开发利用进行系统部署。11月,国家数据局印发《可信数据空间发展行动计划(2024—2028年)》提出,到2028年,可信数据空间运营、技术、生态、标准、安全等体系要取得突破,建成100个以上可信数据空间,形成一批数据空间解决方案和最佳实践,基本建成广泛互联、资源集聚、生态繁荣、价值共创、治理有序的可信数据空间网络,各领域数据开发开放和流通使用水平显著提升,初步形成与我国经济社会发展水平相适应的数据生态体系。此外,人民银行等七部门联合印发《推动数字金融高质量发展行动方案》。《方案》提出,要以数据要素和数字技术为关键驱动,加快推进金融机构数字化转型。

当前,公共数据资源要素作用初步显现,保障数据安全事关国家安全大局。推动数据标准扎实建立,将有助于工业领域数据安全得到保障,数据安全保护意识普遍提高,有效防控重大风险。数据作为新型生产要素,已快速融入生产、分配、流通、消费和社会服务管理各环节,成为推动经济社会高质量发展的关键动力。今后,公共数据在赋能实体经济、扩大消费需求、拓展投资空间、提升治理能力中的作用有望充分发挥。

(九)区域协调发展

习近平总书记提出,区域协调发展不能简单要求各地区在经济发展上达到同一水平,而是要根据各地区的条件,走合理分工、优化发展的路子。《中共中央关于进一步全面深化改革、推进中国式现代化的决定》提出,构建优势互补的区域经济布局和国土空间体系。健全推动西部大开发形成新格局、东北全面振兴取得新突破、中部地区加快崛起、东部地区加快推进现代化的制度和政策体系。推动京津冀、长三角、粤港澳大湾区等地区更好发挥高质量发展动力源作用,优化长江经济带发展、黄河流域生态保护和高质量发展机制。高标准高质量推进雄安新区建设。

总书记座谈会和政治局会议围绕区域协调发展战略展开。2024年,总书记分别在长沙、重庆、宁夏、兰州等地考察调研,并召开区域协调发展相关座谈会;相应地,4月、5月、8月的政治局会议分别审议了相关的区域协调发展若干政策措施的议案,大力推动区域协调发展的顶层设计和实施进程(详见下页图表)。

12月,中共中央政治局就我国历史上的边疆治理进行第十八次集体学习。习近平强调,要坚持把党的全面领导落实到边疆治理各方面全过程。要加强战略规划和统筹协调,把边疆治理有机融入各方面事业发展。有关部门要各负其责、勇于担当,密切配合、形成合力。边疆地区各级党组织要一以贯之同党中央精神对标对表,并落实到各项规划、法规、政策、项目的具体谋划和实施中。习近平指出,推进中国式现代化,边疆地区一个都不能少。要把边疆地区发展纳入中国式现代化战略全局,纳入区域协调发展战略、区域重大战略,完整准确全面贯彻新发展理念,支持边疆地区依托自身条件禀赋,在融入新发展格局、融入全国统一大市场中实现自身高质量发展。

统筹推动区域协调发展,将促进各区域实现优势互补,提升地区经济竞争力,加强知识溢出、技术溢出效应,促进区域经济的高质量发展。

(十)外资外贸

吸引外资战略投资者方面,2024年11月1日,商务部、中国证监会、国务院国资委、税务总局、市场监管总局、国家外汇局修订发布《外国投资者对上市公司战略投资管理办法》,将自2024年12月2日起施行。《办法》旨在进一步拓宽外资投资证券市场渠道,发挥战略投资渠道引资潜力,鼓励外资开展长期投资、价值投资,并从放宽外国投资者资产要求、降低持股比例和持股锁定期等五方面降低了投资门槛。

值得注意的是,2005年颁布的《外国投资者对上市公司战略投资管理办法》,为外国投资者战略投资上市公司提供了制度保障,2006-2007年很多外资战略性配置A股,外商直接投资(FDI)加速增长。据统计,《办法》实施以来,外国投资者累计战略投资600多家上市公司,为促进我国资本市场健康发展发挥了积极作用。

当前,我国通过放宽外资准入条件并拓展境外投资渠道与范围,旨在吸引更多个人及机构投资者进入中国市场,促进交易活跃度,增强市场活力与信心。

企业出海方面,2024年6月11日,习近平主持召开中央全面深化改革委员会第五次会议,强调完善中国特色现代企业制度。随后,商务部等9部门发布《关于拓展跨境电商出口推进海外仓建设的意见》。指导地方依托跨境电商综合试验区、跨境电商产业园区、优势产业集群和外贸转型升级基地等,培育“跨境电商赋能产业带”模式发展标杆。鼓励有条件的地方聚焦本地产业,建设产业带展示选品中心,与跨境电商平台开展合作,设立产业带“线上专区”。当前我国企业面临出海挑战,提高企业运营效率、抵御风险的能力成为出海企业能否成功的关键。专题专项改革仍需推进,为国有企业、中小企业出海提供坚实制度保障。产业链、供应链战略有望进一步发挥作用,形成更具抗风险能力的产业品牌效应,带动行业的升级与出海。

出口退税方面,1月,财政部、税务总局发布关于调整横琴粤澳深度合作区有关增值税和消费税退税货物范围的通知。将内地经“二线”进入合作区的有关货物视同出口,实行增值税和消费税退税政策。8月,财政部等五部门联合印发《关于完善市内免税店政策的通知》,明确自10月1日起,对中国国内商品进入市内免税店视同出口,退(免)增值税、消费税。市内免税新政落地有望提高国货品牌知名度,助力国货品牌影响力提升。此外,11月12日,财政部、海关总署和税务总局发布《关于扩大启运港退税政策实施范围的通知》,扩大启运港退税政策实施范围。另外,还发布关于调整出口退税政策的公告,取消铝材、铜材以及化学改性的动、植物或微生物油、脂等产品出口退税;将部分成品油、光伏、电池、部分非金属矿物制品的出口退税率由13%下调至9%。下调出口退税率,会在一定程度上增加出口企业的经营成本,对于低附加值产品而言影响更大,可能带动我国出口行业的结构性调整。

2024年,针对美国无理打压,我国加强对“两用物项”出口管制,坚决维护自身正当权益。9月,李强签署国务院令,公布《中华人民共和国两用物项出口管制条例》。《条例》自2024年12月1日起施行,取消两用物项出口经营者登记制度,增强两用物项出口管制政策的透明度和规范性;细化两用物项出口管制许可便利措施及其适用条件和程序等;严格两用物项最终用户和最终用途管理,细化管控名单制度,建立关注名单制度,完善全链条管控措施。10月10日至11日,年度全国出口管制工作会议指出,在当前纷繁复杂的国际形势下,我国出口管制工作在维护国家主权、安全、发展利益,推动贸易高质量发展中发挥越来越重要的作用。12月3日,商务部决定加强相关两用物项对美国出口管制。一、禁止两用物项对美国军事用户或军事用途出口。二、原则上不予许可镓、锗、锑、超硬材料相关两用物项对美国出口;对石墨两用物项对美国出口,实施更严格的最终用户和最终用途审查。

二、2024年八大会议回顾与分析

(一)全国两会

2024年3月,为期一周左右的2024年全国两会是当年政策观察的重要窗口,可以通过以下“四个三”来重点学习观察当前的政策趋势:(1)“三个报告”,包括政府工作报告、国民经济计划报告、财政预决算报告。三份报告分别介绍了经济增长目标、赤字率水平、重点工作任务、财政收入和支出规模预算等。(2)“三次下团组”。总书记分别参加了江苏代表团、解放军和武警部队代表团以及民革、科技界、环境资源界委员联组。三次下团组的讨论过程中强调了因地制宜发展新质生产力、并突出了新污染物治理、科技赋能生态环境治理的重要性。(3)“三场部长通道”。全国两会期间共举办三场部长通道,邀请了工信部、科技部、国家金融监督管理总局等14个部委“一把手”参加,对于我国的水利建设、新型工业化发展、金融监管重点等方面的问题予以解答。(4)“三场主题记者会”。国新办分别以经济、外交、民生为主题举办了三场记者会,邀请了相关领域的10个部委“一把手”回答记者提问,围绕稳增长政策、货币政策、资本市场、外交理念、民生建设等方面展开。

全国两会精神与中央经济工作会议精神一脉相承,并适当延伸和细化。一是总基调。明确稳中求进、以进促稳、先立后破,强调高质量发展是新时代的硬道理。全国两会确定了全年经济增长5%左右的目标。二是宏观调控政策。稳健的货币政策要灵活适度、精准有效。积极的财政政策要适度加力、提质增效。全国两会明确了3%的赤字率,3.9万亿的新增地方政府专项债,1万亿元的超长期特别国债。三是多方面统筹发展。明确统筹扩大内需和深化供给侧结构性改革,统筹新型城镇化和乡村全面振兴,统筹高质量发展和高水平安全。四是明确2024年重点任务。包括以科技创新引领现代化产业体系建设、着力扩大国内需求、深化重点领域改革、扩大高水平对外开放、持续有效防范化解重点领域风险等。

总的来看,2024年经济开局呈现温和复苏态势。春节消费带动社零增长,消费品以旧换新政策将持续释放万亿空间。固定资产投资超预期增长,制造业投资是主要支撑项,地产端由于销售未见起色,开发投资仍在观望中。实际财政收入增速有所回升,财政支出靠前发力,万亿增发国债已落实到位,发改委正在积极研究超长期特别国债的具体方案,抵押补充贷款作为准财政工具,将为稳增长提供关键抓手。日历因素和海外需求复苏改善出口,基建稳定开工,拉动铁砂石、原油等大宗商品进口需求。2024年全国两会奠定稳中求进、以进促稳、先立后破的总基调,多场合强调发展新质生产力。

(二)二十届三中全会

2024年7月15日至18日,中国共产党第二十届中央委员会第三次全体会议审议通过了《中共中央关于进一步全面深化改革、推进中国式现代化的决定》(下文简称《决定》),对全面深化改革做出了重要部署。《决定》共15部分、60条,分三大板块,主题为“全面深化改革、推进中国式现代化”。把构建高水平社会主义市场经济体制摆在突出位置,强调健全推动经济高质量发展体制机制,促进新质生产力发展;重点围绕深化财税体制改革和金融体制改革对健全宏观经济治理体系作出部署;加紧打造自主可控产业链,强化重点产业链发展体制;促进民营企业发展,深入破除市场准入壁垒。整体来看,《决定》本次《决定》共提出300多项重要改革举措,既有对过去措施的完善,也有根据需要提出的新举措。

重点改革举措包括:

1、高水平社会主义市场经济体制重新定义政府和市场的关系。经济体制改革的核心是政府和市场的关系。此次公报强调“高水平社会主义市场经济体制”,提出“既‘放得活’又‘管得住’”,重点在于“管得住”;提出“更好维护市场秩序、弥补市场失灵”,强调了市场秩序和市场失灵。

2、财税体制改革动作幅度最大,将增加地方自主财力,机制性缓解地方债务风险。二十届三中全会提出多项财税体制改革措施,包括:把依托行政权力、政府信用、国有资源资产获取的收入全部纳入政府预算管理。推进消费税征收环节后移并稳步下划地方。规范非税收入管理,适当下沉部分非税收入管理权限,由地方结合实际差别化管理。适当加强中央事权、提高中央财政支出比例等。财税体制改革力度较大。财税体制改革目的是解决当前土地财政与新发展阶段的不适配、各级政府财力和支出责任不匹配、税制机构有待进一步优化等问题。后续需持续关注消费税改革、增值税立法、健全直接税体系及优化转移支付体系等改革举措。

3、土地制度改革强调协调与效率。二十届三中全会提出,“优化土地管理,健全同宏观政策和区域发展高效衔接的土地管理制度。建立新增城镇建设用地指标配置同常住人口增加协调机制。优化城市工商业土地利用,加快发展建设用地二级市场,推动土地混合开发利用、用途合理转换,盘活存量土地和低效用地”。协调方面重在“人、房、地、钱”的要素协调联动机制:即从要素资源科学配置入手,以人定房、以房定地、以房定钱。效率方面重在现有宅基地和建设用地的盘活利用,土地要素市场化建设进程有望加快。影响上,对于宏观经济,一是促进土地资源的合理配置和高效利用,促进国民经济的增长和发展。二是缩小城乡区域发展差距和居民生活水平差距,促进社会公平和民生改善;对于房地产市场,一是有利于释放农村土地的潜在价值,增加房地产市场的多样性。二是有利于优化城市土地的供给结构。

4、房地产新发展模式日渐清晰,“保障性+改善性”双轨制发展。二十届三中全会提出,“加大保障性住房建设和供给,满足工薪群体刚性住房需求。支持城乡居民多样化改善性住房需求。充分赋予各城市政府房地产市场调控自主权”。双轨制发展思路日渐清晰,市场的归市场,保障的归保障。

(三)4月份政治局会议

2024年4月30日,中共中央政治局召开会议,分析研究当前经济形势和经济工作。中共中央总书记习近平主持会议。主要议程是,中共中央政治局向中央委员会报告工作,重点研究进一步全面深化改革、推进中国式现代化问题。会议政策基调一方面肯定一季度经济的成果,另一方面也指出当前好转主要是恢复性的,经济仍存在许多挑战。

会议对我国当前经济形势持积极态度。会议认为,2024年以来,在以习近平同志为核心的党中央坚强领导下,各地区各部门鼓足干劲抓经济,巩固和增强经济回升向好态势,经济运行中积极因素增多,动能持续增强,社会预期改善,高质量发展扎实推进,呈现增长较快、结构优化、质效向好的特征,经济实现良好开局。不过,尽管一季度经济持续回升向好,但仍面临诸多挑战,主要包括“有效需求仍然不足,企业经营压力较大,重点领域风险隐患较多,国内大循环不够顺畅,外部环境复杂性、严峻性、不确定性明显上升”:

企业经营方面,一是由于内需不足和PPI下行周期,企业营收和盈利能力仍有待改善;二是在新质生产力、设备更新改造等政策发力下,一季度制造业投资增速高达9.9%,引发了产能相对过剩的担忧。风险隐患方面,一是房地产市场风险较大,房地产市场下行周期超预期,商品房库存量大,区域供给过剩,房价及土地出让金下降,市场信心较为低迷,一季度新建商品房销售面积2.3亿平方米,同比下降19.4%;二是地方债务风险严重,截至2024年3月末,全国地方政府债务余额416940亿元,存量债务仍需进一步化解。国内大循环方面,一是国内需求规模不足,尚未形成消费主导型经济;二是区域间发展差距较大,难以形成国内统一市场;三是科技创新意识和文化氛围不足,基础研究和原创成果有待加强;四是市场开放性、竞争公平性和运行透明度尚未完全适应市场化、法治化要求,市场循环体系不完善。外部环境方面,一是近期巴以冲突、伊以冲突加剧,地缘政治紧张局势升级;二是美欧等发达国家的宏观经济政策和金融政策具有不确定性,影响全球经济稳定。

政治局会议指出,要靠前发力有效落实已经确定的宏观政策:(1)国债发行提速:国债发行提速。财政政策方面,会议指出“要及早发行并用好超长期特别国债,加快专项债发行使用进度,保持必要的财政支出强度,确保基层‘三保’按时足额支出。(2)降准降息可期:货币政策方面,会议指出“要灵活运用利率和存款准备金率等政策工具,加大对实体经济支持力度,降低社会综合融资成本。”(3)科创投资发力:会议强调,“要因地制宜发展新质生产力。要加强国家战略科技力量布局,培育壮大新兴产业,超前布局建设未来产业,运用先进技术赋能传统产业转型升级。要积极发展风险投资,壮大耐心资本。”(4)扩大出海市场:对外开放方面,会议指出,“要积极扩大中间品贸易、服务贸易、数字贸易、跨境电商出口,支持民营企业拓展海外市场,加大力度吸引和利用外资。”本次政治局会议在重点支持领域的表述与中央经济工作会议保持一致,新增加了支持民营企业拓展海外市场以及吸引和利用外资的表述。“引进来”方面,政治局会议部署,有利于落实好《国务院关于进一步优化外商投资环境加大吸引外商投资力度的意见》,抓住当前外资投资机遇窗口期。走出去方面,支持民营企业拓展海外市场。(5)地方政府化债:会议指出“要深入实施地方政府债务风险化解方案,确保债务高风险省份和市县既真正压降债务、又能稳定发展。(6)绿色循环发展:会议指出“要扎实推进绿色低碳发展。认真实施空气质量持续改善行动计划,加强煤炭清洁高效利用和可再生能源消纳利用,持续有力开展‘碳达峰十大行动’,加快废旧物资循环利用体系建设。”(7)区域协调发展:会议着重部署长三角一体化工作,指出“要始终紧扣一体化和高质量两个关键,着力推进长三角一体化发展重点任务。”

(四)7月份政治局会议

2024年7月30日,中共中央政治局召开会议,分析研究当前经济形势,部署下半年经济工作。会议指出,当前外部环境变化带来的不利影响增多,国内有效需求不足,经济运行出现分化,重点领域风险隐患仍然较多,新旧动能转换存在阵痛。这些是发展中、转型中的问题,我们既要增强风险意识和底线思维,积极主动应对,又要保持战略定力,坚定发展信心,唱响中国经济光明论。

会议强调,下半年改革发展稳定任务很重,要全面贯彻落实党的二十大和二十届二中、三中全会精神,坚持稳中求进工作总基调,完整、准确、全面贯彻新发展理念,加快构建新发展格局,因地制宜发展新质生产力,着力推动高质量发展,围绕推进中国式现代化进一步全面深化改革,加大宏观调控力度,深化创新驱动发展,深入挖掘内需潜力,不断增强新动能新优势,增强经营主体活力,稳定市场预期,增强社会信心,增强经济持续回升向好态势,切实保障和改善民生,保持社会稳定,坚定不移完成全年经济社会发展目标任务。

政治局会议传递六大积极信号:(1)当前经济形势下的问题主要是暂时性阵痛问题,保持战略定力有望完成全年经济增长目标。(2)及时推出一批条件成熟、可感可及的改革举措,持续恢复民营经济信心。(3)稳增长政策持续发力,加强财政货币政策协同力度,加快专项债进度。(4)重提提振消费作为政策发力点,把服务消费作为消费扩容升级的重要抓手,支持文旅、养老、育幼、家政等消费。(5)强调对新兴产业和未来产业的重点支持,有力有效支持发展瞪羚企业、独角兽企业,畅通落后低效产能退出渠道。(6)关注重点领域风险,应对举措一脉相承,稳妥化解房地产市场风险、地方融资平台债务风险、加强资本市场稳定性。

(五)924金融支持经济高质量发展新闻发布会

在基本面边际延续放缓、有效需求不足的背景下,央行于国庆节前宣布重磅政策组合,是金融支持经济高质量发展的重要举措。发布会上,中国人民银行行长潘功胜、国家金融监督管理总局局长李云泽、中国证券监督管理委员会主席吴清介绍了金融支持经济高质量发展有关情况:

货币政策方面,近期政府债发行加速、银行缺负债导致资金面偏紧;同时,四季度MLF到期量较大。降准释放长期低成本资金的必要性较强,货币宽松对流动性形成支撑。9月降准50bp对应释放1万亿元流动性,同时预告年内再度降准25-50bp的可能性,两次降准预计释放1.5-2万亿元中长期资金,能够有效填补短期资金缺口。资金利率中枢预计将跟随逆回购利率下调至1.5%附近。本次降息同步引导存款利率下行,对净息差的影响整体中性。

影响分析:降低存量房贷利率、叠加提升保障房再贷款比例、同时考虑支持政策性银行等直接购买开发商储备土地等新措施,意在避免房贷不良率明显提升,从而避免导致更大程度的次生性内需收缩和房地产风险向金融系统性风险传导,反映出政策对于地产短期反弹的期待不高,更多在于防风险层面。比价效应上,降息、降低存量房贷利好债市,释放消费空间仍待宏观环境整体改善。 展望来看,年内货币政策增量空间已较为有限,当前需关注的扰动因素在于财政政策。在财政收入偏紧、赤字并未扩张的影响下,政策加力需要经济加速背离目标和存量政策快速推进。

(六)926政治局会议

季初月政治局会议与经济相关较多。9月政治局会议较为罕见的提到了经济方面安排部署,表明在决策体系当中经济目标的重要性在显著提升,同时也为应对外部不确定性准备。

回顾三次非常规工作会议,可以发现非常规会议的召开都处于内外部压力并存的背景下:2010年外部是美国大选、“脱欧”等地缘政治不确定性风险;内部是供给侧改革推行后经济结构性矛盾与发展分化风险;2018年是外部中美贸易摩擦;实体需求预期走弱叠加持续的金融去杠杆对信用投放的影响;2024年外有美国大选,内部则是地产、地方债务、经济转型等中长期矛盾交织。

整体基调方面:要求“切实增强做好经济工作的责任感和紧迫感”,表明高层对于当下经济压力的重视度有明显提升;提出“有效落实存量政策,加力推出增量政策”。增量政策的推出仍要依靠存量政策的落地。一方面是避免大水漫灌;另一方面也存在观测政策效果,确定后续着力点的意图。

宏观政策方面,会议提出加大财政货币政策逆周期调节力度。将财政政策表述在前,体现出很强的迫切程度。财政政策上,要兜牢三保底线,保障基层运转、保障基本民生、保工资;发行使用好超长期特别国债,在表述上,在7月会议“加快地方专项债的使用进度,用好长期特别国债”基础上转为“发行使用”,增加一个发行概念。货币政策上,提出有力度的降息,预示降息的动作和幅度的一个明显变化。

地产政策方面,会议提出严控增量、优化存量、提高质量。9月政治局会议在地产政策的量价方面表述都有了新的变化。首先是把价放在量前,要求止跌回稳。其次由去库存转向去供给。此前地产政策的表述是消化存量,优化增量,重点在于去库存。非市场化原则的去库举措如保障房,在消化库存的同时对商业化地产市场产生了负面冲击,实际上是不利于终端需求的带动。因此,本次政策转向去供给。具体观察后续土地供给节奏是否会全面放缓、在建楼盘推盘行为是否受到约束。短期而言地产链相关仍然是利空。但是长期看价格企稳后利好增量。后续政策的增量可能在于调整住房限购政策。当下全面限购的只有北上深,而在房价下行期间,解除限购对于市场的扰动不大。后续需进一步观察收储的具体情况。

资本市场政策方面,会议提出引导中长线资金入市、支持并购重组、保护中小投资者。9月政治局会议再次提及支持资本市场的相关表述,与“924”新政形成衔接,打消市场分歧、传递提振资本市场的重大决心。本次会议中,“努力提振资本市场” 的说法相较此前“促进资本市场健康发展”或“活跃资本市场”的用词更为积极直接。此外,对于“长钱长投”相关主体的要求更加具体,明确指出引导社保、保险、理财入市,未来需要关注平准基金出台的可能性。预计中央汇金下一步将加大对ETF的增持力度,央行创新设立的两项共8000亿规模全新工具也将为稳定股市助力。当前政策决心强劲,决策层或意在实现居民财富效应到收入和消费链条的传导,资本市场和地产市场双重维稳的概率大幅提升。

民生政策方面,会议提出把促消费与惠民生联系起来。促消费是目前扩大内需的主要抓手,消费券发放和中低收入群体增收情况仍待跟踪。会议还强调“要加强低收入人口救助帮扶”,9月25日民政部、财政部联合部署,向特困人员、孤儿等困难群众发放一次性生活补助,通过改善收入提振消费。惠民生方面更加重视“稳全民就业”的导向,并继续强调社会养老与生育保障。本次会议提及民生篇幅较多,就业方面尤其是将以往对高校毕业生的重点关注拓展到多类重点人群。9月25日,中央层面首次出台促就业指导性文件,本次会议隔天召开与之呼应,预计后续政策将陆续出台以推动解决结构性就业矛盾。

(七)12月政治局会议

中共中央政治局12月9日召开会议,分析研究2025年经济工作,为2025年经济政策力度奠定基调。会议明确,2025年将实施更加积极的财政政策和适度宽松的货币政策,全方位扩大国内需求特别是大力提振消费,稳住楼市股市,以科技创新引领新质生产力发展,同时强调,要进一步全面深化改革和扩大高水平对外开放。

12月政治局会议作用显著,不仅释放了坚定推动高质量发展的强烈信号,而且通过一系列突破常规的表述,大力提振了市场信心,为应对国内外经济形势的挑战提供有力支撑。会议提出的超预期政策组合拳,旨在稳定市场预期、激发市场活力,为全年经济社会发展目标的顺利完成奠定了坚实基础,并为“十五五”的良好开局做好准备。

会议整体定调积极:一是明确2024年经济社会发展主要目标将顺利完成。参考新华社12月3日《经济增速怎么看—当前中国经济问答之一》的表述:“今年全年经济增长目标是5%左右,我们一直朝这个目标全力以赴。经过努力,在5%的左一点或是右一点,都可以接受”,全年经济增长或为4.9%或5.0%。二是明确超常规逆周期调节。政治局会议指出,要“加强超常规逆周期调节,打好政策“组合拳”,提高宏观调控的前瞻性、针对性、有效性”。超常规三个字的表述在政府文件中较为罕见,虽然后续中央经济工作会议删除这一表述,但至少从行文顺序来看,财政政策和货币政策有望执行“超常规”标准。三是财政政策和货币政策的表述打破多年常规。此次会议指出,“实施更加积极的财政政策和适度宽松的货币政策”,这一提法较往年发生重大变化,“更加积极”的财政政策为首次提出,“适度宽松“的货币政策上一次要追溯到15年前的金融危机之后。四是全方位扩大内需。此次会议将全方位扩大内需优先于科技创新,作为2025年首要任务,并在后续的中央经济工作会议上明确更多具体政策举措。

(八)中央经济工作会议

中央经济工作会议12月11日至12日举行,延续政治局会议精神,做出更详细的工作部署。具体来看:财政政策方面,提出“提高财政赤字率、增加发行超长期特别国债、增加地方政府专项债券发行使用”,即广义实际赤字率下的三个分项均有所增长,后续需关注广义实际赤字率能否超过2020年水平;货币政策方面,提出“适时降准降息,保持流动性充裕“,同时提出“探索拓展中央银行宏观审慎与金融稳定功能,创新金融工具,维护金融市场稳定”,为平准基金的推出设立打开了一定想象空间。

中央经济工作会议明确了全方位扩大内需的具体举措。包括:(1)提振消费专项行动。会议明确“首发经济、冰雪经济、银发经济”作为提振居民消费的发力点,同时明确“加力扩围实施“两新”政策”。我们认为,在前期汽车、家电等作为两新政策的主要领域基础上,2025年或将进一步纳入家居家具、服务消费等作为支持重点。与此同时,会议提出“适当提高退休人员基本养老金,提高城乡居民基础养老金,提高城乡居民医保财政补助标准”,旨在通过解决居民后顾之忧的问题来刺激消费,政策思路有所进一步拓展。(2)投资方面大力实施城市更新。城市更新与新型城镇化建设或是2025年投资发力的重点。2024年7月,国务院印发《深入实施以人为本的新型城镇化战略五年行动计划》,其中明确指出,新型城镇化的首要任务是市民化,即“把推进农业转移人口市民化作为新型城镇化首要任务”;而城市更新的重点是地下管网建设,即“深入实施城市更新行动,加强城市基础设施建设,特别是抓好城市地下管网等“里子”工程建设”。

最后,中央经济工作会议多处提及绿色经济与数字经济的发展,包括“积极运用数字技术、绿色技术改造提升传统产业”、“积极发展服务贸易、绿色贸易、数字贸易”、“建立产品碳足迹管理体系、碳标识认证制度”等。绿色与数字的结合有望进一步推动产业升级。碳排放统计核算体系、产品碳标识认证制度、产品碳足迹管理体系是推动能耗双控向碳排放双控转型的三大制度体系,也是在高水平社会主义市场经济体制下推动绿色发展的基础条件,为政府调控引导提供有效抓手。可以预计,在十五五期间,双碳工作的重要性水平将显著提升一个台阶,而绿色与数字的结合在于通过数字化的方式实现绿色发展的目标,有望建立一套完整的数字化、绿色化发展循环体系,便于政策引导,实现增量经济发展。2025年有望成为“绿色转型目标数字化发展”的关键之年,相关产业链上下游及配套标准设施有望成为投资主线。

(1)既有政策落地效果及后续增量政策出台进展不及预期,地方政府对于中央政策的理解不透彻、落实不到位。(2)经济增速放缓,宏观经济基本面下行,经济运行不确定性加剧。(3)近期房地产市场较为波动,市场情绪存在进一步转劣可能,国际资本市场风险传染也有可能诱发国内资本市场动荡。(4)土地出让收入大幅下降导致地方政府债务规模急剧扩大,地方政府债务违约风险上升。(5)地缘政治对抗升级风险,俄乌冲突不断,国际局势仍处于紧张状态。

胡玉玮:首席政策分析师。经济学博士、牛津大学博士后、欧盟访问学者。曾担任中国证监会研究院国际金融部负责人、西班牙对外银行(BBVA)驻华代表(养老金与保险)、经济合作与发展组织(OECD)经济学家。世界银行、国际货币基金组织等国际组织顾问专家,中国社科院、中国人民大学、上海对外经贸大学客座研究员。参与或主持多项国际、国家和部委重大经济金融领域研究课题。主要研究领域:宏观经济、国际金融、资本市场。

冯天泽:中信建投政策分析师,北京大学理学学士、金融学硕士,香港中文大学经济学硕士,曾任职于国家外汇管理局和中金公司,主要研究领域包括:宏观政策、金融监管、汇率及外汇储备等。

周之瀚:中信建投政策分析研究员,中国人民大学理学学士、经济学学士,北京大学金融学博士,曾挂职于中信集团。主要研究领域包括:宏观经济、货币政策、金融监管等。

证券研究报告名称:《2024年重大政策回顾:十大领域与八大会议

对外发布时间:2025年1月3日

报告发布机构:中信建投证券股份有限公司 

本报告分析师: 

胡玉玮 SAC 编号:S1440522090003

冯天泽 SAC 编号:S1440523100001

周之瀚  SAC编号:S1440524090001