新浪财经

半导体ODM巨头们,有了新方向

澎湃新闻

关注

智能手机、PC的不断发展下,消费电子产业链中品牌厂商逐步把产品的研发、设计和制造委托给专业制造商。

委外模式中主要包括 ODM(Original Design Manufacturing,即原始设计制造商)、EMS(Electronic Manufacturing Service,即电子制造服务商)、IDH(Independent Design House,即独立设计公司)这三种模式,其中ODM制造商在产品设计和研发方面有着较强的能力,通常致力于满足市场特定需求,使产品更具差异化。

国内有三大ODM龙头:华勤科技、闻泰科技、龙旗科技。Counterpoint数据显示,2023年,华勤技术和龙旗科技在智能手机ODM市场的占有率分别为27.9%和27.3%,闻泰科技则以20.6%的市占率位列第三。

从前三季度的表现来看,华勤科技的营业收入最大,也最赚钱。闻泰科技的营收次之,但最不赚钱,净利润骤降。龙旗科技营收虽然在第三,但是营收同比增长惊人,达到101%。

01

闻泰科技,“壮士断腕”

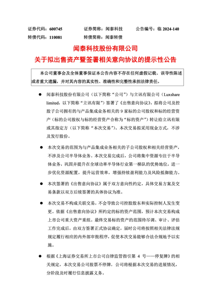
三天前,闻泰科技股份有限公司发布《关于拟出售资产暨签署相关意向协议的提示性公告》。闻泰科技公告称,基于地缘政治环境变化以及公司业务发展需求,未来将通过战略转型构建全新发展格局。同时,为维持产品集成业务的发展与行业地位,拟逐步向在消费电子等领域具有精益制造优势的优质平台出让产品集成业务。

实际上,闻泰科技在2024年12月30日与立讯有限签署了《出售意向协议》,拟将公司及控股子公司拥有的与产品集成业务相关的 9 家

标的公司股权和标的经营资产转让给立讯有限或其指定方。

本次拟出售的标的资产为与产品集成业务相关的 9 家标的公司股权和标的经营资产,具体范围如下表所示。

立讯有限正是“果链巨头”立讯精密的控股股东。为什么闻泰科技想要剥离产品集成业务,这与传统业务的亏损有关。

前文提到,在三家ODM公司中,尽管闻泰科技营收排名第二,但其净利润下滑幅度达到80%。利润的下滑,正是产品集成业务亏损导致的。

自2008年,第一代苹果手机横空出世,宣告真正的智能手机时代来临,闻泰科技也自原本主营的手机主板设计业务,开始向集研发、制造、交付为一体的ODM制造商转型,为此公司斥资8000万美元,在浙江省嘉兴市建成了规模宏大的手机制造中心。

此后,由闻泰科技“操刀”的红米手机横空出世,成为销量破亿台的现象级产品。但由于ODM制造商受上下游供应链的双向挤压,利润空间有限,导致闻泰科技业绩表现不如人意。2016年至2018年,闻泰科技营收虽从134.17亿元增长至173.35亿元,但销售净利率始终没有超过2%。

截至目前,产品集成业务仍是闻泰科技收入占比最大的业务,但自2022年起,这一业务进入了亏损状态,这也是闻泰科技近年来业绩整体承压的关键所在。

闻泰科技的业务主要分为半导体业务和产品集成业务,从上表能看出,半导体集成业务很赚钱,这得益于闻泰科技收购的安世半导体,这起并购直接改善了闻泰科技的业绩。

2019年,闻泰斥资267.9亿元,收购安世近80%的股权。安世半导体是世界上最大的简单计算机芯片(比如二极管和晶体管)的制造商之一,今年扩大了在德国汉堡的业务规模。

这笔买卖,闻泰只掏了17亿元的自有现金,其他源于融资。而再看2021年至2023年,闻泰半导体业务,贡献净利26.32亿、37.49亿、24.26亿元,基本冲抵了代工主业的亏损。

半导体业务有多赚钱?

从闻泰科技第三季度半导体业务38.32亿元的营业收入来看,其毛利率攀升至40.5%,同比、环比分别增长2.8和1.8个百分点,展现出强大的盈利能力和市场适应性,持续巩固优势地位。

对于本次的出售,闻泰科技的解释也是,本次交易完成后,公司将集中资源专注于半导体业务,巩固并提升在全球功率半导体行业第一梯队的优势地位,进一步优化资源配置,提升运营效率,增强持续盈利能力及风险抵御能力。剥离后,闻泰科技的毛利润率大概从目前的10%提升到40%。

在闻泰科技决定“抛弃”产品集成业务后,资本市场给了积极的反馈。尽管这一交易还在初级阶段,最终收购价格还没敲定,12月31日,闻泰科技开盘即封板涨停,截至当日收盘,报38.78元/股,总市值482.64亿元。

02

华勤技术,“3+N+3”战略

从业务发展的种类来看,华勤技术呈现多元化发展,主营收是高性能计算,不再依赖传统的智能终端,而且还积极开拓AIoT及汽车工业产品。

2024年,华勤技术的转向也很明显,华勤技术开启了收购模式。2024年7月,华勤技术公告称,将斥资28.5亿港元收购易路达企业控股有限公司(下称“易路达控股”)80%的股权。

易路达是一家老牌电声产品制造商,由易路达国际持股100%,创始人为袁智杰、袁信明。2023年,易路达控股的净资产约为17.18亿港元,以此计算,华勤技术此次收购的溢价率约为107.42%。

在支付溢价的同时,华勤技术也要求易路达国际做出业绩承诺。易路达控股需要在2024年至2027年间,合计取得7.5亿元净利润。若未完成对赌,易路达国际等业绩承诺方需要向易路达控股注入不超过10亿港元的新资金。

溢价107%也要收购易路达,华勤技术看中的不只是易路达的盈利能力。易路达控股旗下拥有多家全资子公司,包括易路达科技、易力达电声、声电科技、InB Electronics Limited、易力声、易路泰等。这些公司的主要业务包括耳机、音箱、喇叭、麦克风等电声产品。

并且,易路达控股旗下的InB Electronics Limited已经连续多年入选美国苹果公司的供应商名单,代工产品包括苹果旗下产品Beats耳机等。

这么来看,华勤技术收购易路达控股后,一方面借由并购易路达控股成功,有望顺利地将苹果纳入自己的客户名单之中;另一方面,也能够扩大在智能硬件细分领域的市场占有率与竞争力,优化在智能穿戴、音频产品领域的产品队列和客户结构。

华勤技术2024年出手收购的不止这一笔,在宣布拟收购易路达控股80%股份的20天后,华勤又一次在消费电子领域发起的收购行动。

2024年7月30日,春秋电子公告称,公司拟向上海摩勤智能技术有限公司(以下简称“上海摩勤”)转让控股子公司南昌春秋电子科技有限公司(以下简称“南昌春秋”)65%股权,交易金额为3.475亿元。

春秋电子成立于2011年,是国内笔记本电脑精密结构件龙头企业;在通讯电子领域与中兴通讯,华为、诺基亚等企业建立合作;在新能源汽车电子产品已获得德赛西威、天马微、群创光电、长春富赛等汽车电子厂商的认证,与蔚来、比亚迪、奔驰、宝马、吉利等新能源汽车制造商及其供应商形成业务关系,将成为公司新的业绩增长点。

笔记本电脑业务,华勤技术的市场份额一直在不断提升。从2015年开始投入笔记本电脑领域,基于主流产品,目前与客户形成了稳定的合作,增强了跟客户的产品合作黏度。华勤技术也是目前唯一打破中国台湾同行垄断的大陆公司并形成年度千万台以上出货量的企业。

对于收购南昌春秋的战略意图,华勤技术表示,此次并购南昌春秋电子,会进一步加强华勤笔电业务的零部件研发和整机研发能力,提高整机开发效率及零部件的自供率,以进一步提升产品整体的竞争力和笔记本电脑的盈利空间。未来,随着 AI PC 的渗透率提升,AI PC 新的产品特征对于金属、轻薄、散热材料及设计均会有更高的要求,此次整合还将进一步增强华勤整体 AI PC 的核心优势。

华勤技术在2024年12月时,正式宣布其业务战略由原有模式升级为“3+N+3”。“3”指的是公司三大成熟的核心业务:智能手机、笔记本电脑和数据中心业务;“N”是指由这三大业务衍生出的多品类的产品组合,涵盖智慧生活、商业数字生产力以及数据中心全栈解决方案,最后的“3”则代表了公司正在积极拓展的三个新兴领域:机器人、软件和汽车电子业务。

在保持智能手机、笔记本电脑的绝对优势下,数据中心等更多业务俨然成为华勤技术业绩重要增长支柱。同时,本次升级将“机器人”纳入未来发展方向,与“汽车电子产品”及“软件”共同构成未来新的增长曲线,旨在通过更全面的产品布局,把握新兴科技趋势,通过优化产品结构与拓宽业务领域,增强华勤技术在数字化时代的综合竞争力和未来增长潜力。

03

龙旗科技,“1+Y”战略

最后来看龙旗科技,其业务还是仰仗手机、平板等传统业务,业务较为单一。分业务来看,今年前三季度,龙旗科技的AIoT的收入同比大涨135%。这方面的业务主要包含智能手表、智能手环、TWS耳机、XR类产品等。

在智能眼镜领域,龙旗科技与全球互联网头部客户合作的第二代智能眼镜产品,得益于AI技术的深度融合与创新应用,销量继续保持增长态势。

不过,值得注意的是,龙旗科技今年也在积极发展新业务,比如AI PC、汽车电子。在 AIPC 领域首个高通骁龙平台笔电项目已成功量产出货并落地首个高通骁龙平台 AI Mini PC 项目,汽车电子领域也已获得小米、赛力斯、江淮、蔚来、东风等主机厂的项目定点。

在投资者问龙旗科技未来的发展方向时,龙旗科技表示,产品发展战略是“1+Y”战略,“1”代表公司的核心产品智能手机,“Y” 代表以平板电脑、智能手表、VR/AR 设备、TWS 耳机、汽车电子等为代表的极具市场潜力的智能产品,继续聚焦智能产品主业,持续为全球头部消费电子品牌商和全球领先科技企业提供优质服务,在为客户创造价值的同时实现有质量的增长。

加载中...