新浪财经

2024年贵州分散式风电建设规模项目计划分析 国家电投项目多【组图】

前瞻网

关注

转自:前瞻产业研究院

行业主要上市公司金风科技(002202);运达股份(300772);明阳智能(601615)等

本文核心数据:分散式风电;分散式风电招投标;分散式风电容量;贵州政策

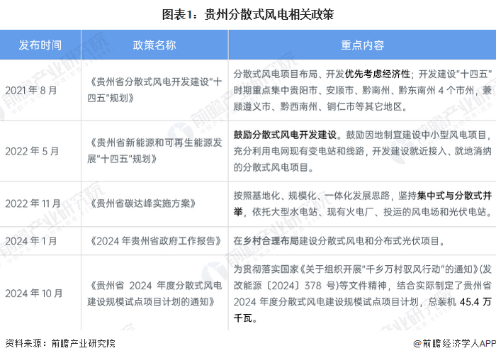
贵州分散式风电相关政策汇总

自2010年以来,国务院、国家发展改革委、国家能源局、国家生态环境部等多部门都陆续印发了支持、规范分散式风电行业相关的发展政策,内容涉及分散式风电产业发展规划、分散式风电项目开发建设管理条例、分散式风电能源消纳工作规划、分散式风电能源替代推广实施指导等内容,贵州省同样出台了一些举措来指导分散式风电相关行业的发展与规范:

贵州分散式风电建设规模项目计划规模占比情况

10月14日,贵州省能源局发布关于下达《贵州省2024年度风电光伏发电建设规模项目计划(第二批)的通知》和《贵州省2024年度分散式风电建设规模试点项目计划的通知》。《贵州省2024年度风电光伏发电建设规模项目计划(第二批)的通知》指出,2024年度风电光伏发电建设规模项目计划(第二批)总装机345万千瓦。 《贵州省2024年度分散式风电建设规模试点项目计划的通知》指出,分散式风电建设规模计划总装机45.4万千瓦。

据《贵州省2024年度分散式风电建设规模试点项目计划的通知》信息,2024年,贵州分散式风电建设项目计划共10个,分别是瓮安县中坪镇分散式风电场、瓮安县平定营镇分散式风电场、瓮安县天交镇分散式风电场、瓮安县瓮水街道分散式风电场、罗甸县沫阳分散式风电场、威宁县迤那镇青山分散式风电场、威宁县张家营分散式风电场、黔西市华电分散式风电场、播州区平正乡分散式风电场与沿河县谯家镇分散式风电场。其中黔南州计划共有5个,分布最多,占比达到50%,其次是毕节市,计划分布3个,占比30%。

贵州分散式风电建设规模项目计划中标集团情况

据《贵州省2024年度分散式风电建设规模试点项目计划的通知》信息,2024年,贵州分散式风电建设项目计划共10个,从中标项目单位所属集团情况分析,国家电投开发项目最多,一共7个,占比达到70%。

贵州分散式风电建设规模项目计划装机规模

2024年,贵州分散式风电建设项目计划共10个,其中风电场装机规模最大的是黔西市华电分散式风电场,装机规模达到10万千瓦,分布在五里乡金鸡村、新仁乡交化村、金兰镇清华村、绿化乡湾等村;规模最小的是威宁县迤那镇青山分散式风电场和威宁县张家营分散式风电场,装机规模达到2万千瓦,分布在迤那镇青山村、双龙镇高山村和麻乍镇松木坎村。

更多本行业研究分析详见前瞻产业研究院《全球及中国分散式风电行业发展前景展望与投资战略规划分析报告》

同时前瞻产业研究院还提供产业新赛道研究、投资可行性研究、产业规划、园区规划、产业招商、产业图谱、产业大数据、智慧招商系统、行业地位证明、IPO咨询/募投可研、专精特新小巨人申报、十五五规划等解决方案。如需转载引用本篇文章内容,请注明资料来源(前瞻产业研究院)。

更多深度行业分析尽在【前瞻经济学人APP】,还可以与500+经济学家/资深行业研究员交流互动。更多企业数据、企业资讯、企业发展情况尽在【企查猫APP】,性价比最高功能最全的企业查询平台。

加载中...