新浪财经

预见2024:《2024年中国养老产业全景图谱》(附市场现状、竞争格局和发展趋势等)

前瞻网

关注

转自:前瞻产业研究院

行业主要上市公司融捷健康(300247)、鱼跃医疗(002223)、以岭药业(002603)、凤凰股份(600716)等

本文核心数据:养老市场规模;养老产业政策;养老产业发展前景预测等

行业概况

——养老产业界定概述

据国家统计局2020年2月颁布的《养老产业统计分类(2020)》定义,养老产业,是以保障和改善老年人生活、健康、安全以及参与社会发展,实现老有所养、老有所医、老有所为、老有所学、老有所乐、老有所安等为目的,为社会公众提供各种养老及相关产品(货物和服务)的生产活动集合,包括专门为养老或老年人提供产品的活动,以及适合老年人的养老用品和相关产品制造活动。

据《养老产业统计分类(2020)》将养老照护服务分为居家养老照护服务、社区养老照护服务和机构养老照护服务。居家养老、社区养老和机构养老是我国目前三种基本的养老模式。居家养老是传统的养老模式;机构养老是社会化的养老模式;社区养老是一种兼顾家庭和社会的养老模式。

——养老产业链结构

随着老龄人口不断增加、养老需求的不断扩张,我国养老产业链也逐渐形成。目前,以养老服务为核心,当前养老产业朝着多元化、信息化、智能化方向发展。产业链上游包括医疗器械、康复辅具等;中游可分为居家养老、社区养老以及机构养老;下游主要为养老服务的用户以及相关营销平台。

目前,我国养老产业上游的医疗器械代表企业有:鱼跃医疗、三诺生物、睿餐智能、翔宇医疗等;食品药品代表企业有:汤臣倍健、东阿阿胶、善存、纽崔莱等,中游的养老服务代表企业有:万科、华润置地、越秀、泰康之家、诚和敬、和亲源等,下游的营销代表平台有:链老网、抖音、小红书等。

行业发展历程:正在构建新发展格局

回顾我国养老产业发展历程,可大致将我国养老产业分为孕育发展、探索发展、体系化发展和快速发展四个阶段,每个阶段有其各自特点。2012年以来,国家高度重视开展养老服务工作,我国进入养老产业快速发展的新的时代,养老服务体系、政策法规建设等逐渐完善。

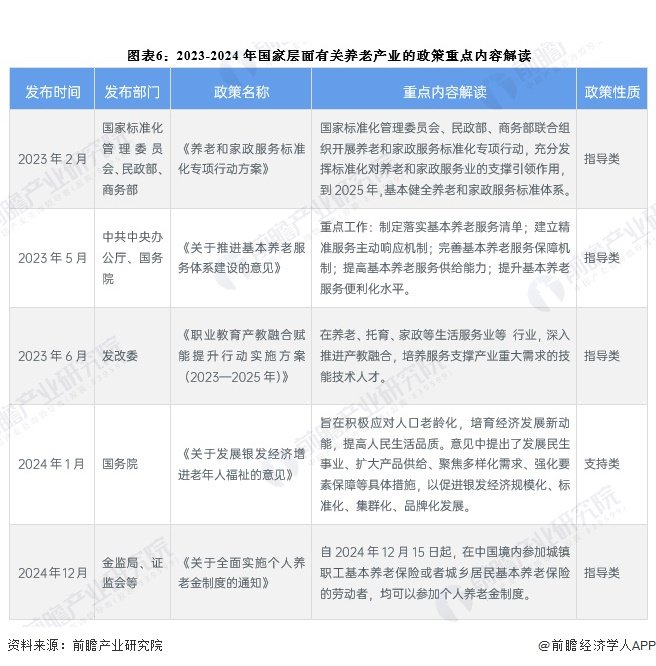
行业政策背景:支持养老产业发展

目前我国的养老产业正处在快速发展的新阶段。近年来,国家也出台了一系列支持养老产业发展的政策。经过梳理可以发现,政策目标以引导资本进入养老产业为主。养老服务开始从非营利性专项运营主体多元化发展,优惠类型包括土地、税费等方面。

行业发展现状

——养老产业市场规模

近年来,不断增长的老龄人口带来了养老产业的刚需。国家也越来越重视养老产业的发展,发布了一系列政策,包括支持社区养老模式革新、医养结合深化、智慧养老推进和养老金融市场开放等多个方向改革与开发,推动了养老产业全方位供给体系的形成。供给侧与需求侧双向作用下,我国养老产业规模逐渐扩大。初步统计,2023年养老产业市场规模达到13万亿元。

——中国老年人口数量

近年来,我国人口老龄化程度快速上升。2013-2023年,我国65岁及以上老年人口数不断增长,占总人口比重不断增加。据国家统计局发布的数据显示,截至2023年底,我国65岁及以上人口为2.17亿人,占总人口比重为15.4%,比重上升0.5个百分点,人口老龄化程度持续加深。

——养老服务机构和设施数量

2013-2023年,我国各类养老服务机构和设施数量整体呈增长趋势。根据国家民政部统计的数据,2023年我国各类养老服务机构和设施数量达到40.4万个,比2022年增加1.7万个。

——养老机构床位数量

2013-2020年我国及养老机构床位整体呈稳步上升增长趋势。截至2020年底,全国共有养老床位821万张。2020年后,中国养老机构床位呈现波动态势,截至2023年底,中国养老机构床位数量为823万张。

行业竞争格局

——区域竞争:企业集中分布在沿海地区

从我国养老代表企业区域分布来看,相关代表性企业大多集中在北京、上海、广东、江苏等沿海发达地区。内地省市代表性企业数量较少。

——企业竞争:泰康之家、亲和源等企业名列前茅

根据CNPP数据及网络用户调研结果,十大品牌网推出养老产业企业品牌排名,当前我国养老行业前十品牌分别是:泰康之家、亲和源、Kaijian凯健、诚和敬、乐成养老、雍柏荟、椿萱茂、YANDA燕达、汇晨养老、合展养老。

行业发展前景及趋势预测

国家统计局数据显示,至2023年末,中国60岁及以上人口达到2.97亿,占全国总人口的比例为21.1.8%;65岁及以上人口2.17亿,占全国总人口的比例为15.4%。 据全国老龄办预测,预计到2025年,中国60岁及以上老年人口数将达到3亿,占总人口的五分之一;到2033年,中国老年人口将突破4亿,占总人口的1/4。

结合2019-2023年中国养老产业市场规模增速和我国老年人口增长情况,前瞻预计到2029年中国养老产业市场规模有望达到19.5万亿元,2024-2029年CAGR为7%左右。

我国近些年来政府一直致力于发展新型养老模式,解决养老金三支柱发展不平衡,第一支柱独大,第二支柱缓慢,第三支柱缺位的问题。2021年3月,针对我国养老产业中存在的一系列问题党和国家在十四五规划中又提出了关于社会保障、养老服务健康支持三大方面的目标和具体实施措施。发布继续推行9073模式的基础上,深入医养结合的实施,发展社区嵌入式养老,加强养老人才培训与养老机构护理型床位建设的建议。

更多本行业研究分析详见前瞻产业研究院《中国养老产业(银发经济)发展前景与投资战略规划分析报告》

同时前瞻产业研究院还提供产业新赛道研究、投资可行性研究、产业规划、园区规划、产业招商、产业图谱、产业大数据、智慧招商系统、行业地位证明、IPO咨询/募投可研、专精特新小巨人申报、十五五规划等解决方案。如需转载引用本篇文章内容,请注明资料来源(前瞻产业研究院)。

更多深度行业分析尽在【前瞻经济学人APP】,还可以与500+经济学家/资深行业研究员交流互动。更多企业数据、企业资讯、企业发展情况尽在【企查猫APP】,性价比最高功能最全的企业查询平台。

加载中...