新浪财经

《泉州小吃面线糊制作技艺》地方标准发布!还有牛肉羹、石花膏!

新闻广角 2024.12.31 09:09

转自:新闻广角泉媒体

面线糊、牛肉羹、石花膏……

“热腾腾+冰凉凉”

的制作地方标准

出来了!!

就在刚刚

泉州市市场监督管理局

发布

《泉州小吃 面线糊制作技艺》

等3项地方标准

泉州面线糊 Mee Sua Soup

泉州面线糊

是由细面线、高汤

加入食用淀粉勾芡

佐以白胡椒粉、当归料酒、葱花、香菜末

等调料制作而成的清糊

搭配大肠、醋肉、卤蛋等熟食

配料一起食用的

泉州特色风味小吃

其制作时的

原辅料要求都有哪些?

制作过程

又是怎样的呢?

此前我们的推送中

便征集过大家吃面线糊

爱加什么料?

↓↓↓

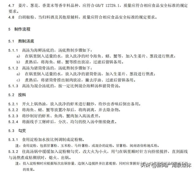
此次发布的泉州小吃面线糊制作技艺

地方标准中

详细描述了面线糊的

品质特色+食用建议

泉州牛肉羹 Quanzhou Beef Soup

泉州牛肉羹

是以新鲜牛后腿肉、食用甘薯淀粉

(俗称地瓜粉)

为主要原料

配以辅料、适量调味料

经传统工艺

加工而成的牛肉食品

地方标准中

牛肉羹的制作流程是这样的

↓↓

盛装和品质特色

是这样的

↓↓

石花膏 Stone-flower Jelly

石花膏

以石花菜为主要原料

经过采摘、清洗、熬煮、凝固

等多道工序制作

成品呈果冻状的

泉州特色风味小吃

地方标准中

石花膏的制作流程是这样的

↓↓

出台地方标准

一方面可以保证食品安全

另一方面有利于

特色小吃的规范统一

让海内外游客

更好地了解泉州的饮食文化

据了解

这三项地方标准

将于2025年3月27日

正式实施

加载中...