新浪财经

德勤、安永、毕马威、普华永道解读《增值税法》

中国会计视野网

关注

观察与建议

总体而言,此次通过的增值税法与此前的草案送审稿相比变化较小,继续遵循税制平移思路,在保持现行税制框架基本不变的前提下,将增值税暂行条例和有关政策规定上升为法律。此次新增的条款变化主要围绕规范立法授权展开,以贯彻实现党的二十届三中全会所提出的 “全面落实税收法定原则,规范税收优惠政策”的目标。相关条款被删除后将改由在法律中直接作出规定,或者经清理规范后纳入税收优惠等后续具体文件考虑,体现了立法机关对税收立法权的规范,使税收法律更加严谨、完善,提升立法质量。

值得注意的是,增值税法将自2026年1月1日起施行,因此对广大纳税人而言有一年的时间对新税法进行学习和消化,为新税法的实施作好适应性准备。与此同时,随着增值税法的出台,增值税法实施条例等后续配套文件的制定工作也将紧锣密鼓地展开,预期在未来一年内可能会有更多增值税相关的新文件予以发布,一些业内关注的具体政策事项(如前文提到的购进贷款服务进项税额抵扣是否放开等)有望逐步得到澄清或回应,我们建议纳税人对后续的法律法规动态保持关注,以及时掌握税法变动对自身影响,并合理制定、实施因应之策。

2

安永解读《增值税法》

前言

自1994年《中华人民共和国增值税暂行条例》(以下简称“《暂行条例》”)实施以来,我国增值税体系正式确立,并在过去三十年中进行了多次重大改革和完善:2009年,增值税从生产型转变为消费型;2012年,开始营业税改征增值税(以下简称“营改增”)试点;2016年,全面推进营改增改革;2017年,简化税率;2018年,进一步深化改革。2024年12月25日,《中华人民共和国增值税法》(以下简称“《增值税法》”)在先后三次广泛征求社会意见和凝聚共识修改完善后,经十四届全国人大常委会第十三次会议表决通过后,正式对外发布,自2026年1月1日起施行。这不仅标志着增值税制度在“而立之年”正式迈入法治化新阶段,也是我国税收法治建设的重要里程碑。

这些关键改革历程充分体现了增值税作为我国第一大税种,对促进经济发展和优化税制结构具有举足轻重的作用。从财政部公布的数据来看,2023年国内增值税收入(不含进口环节增值税1)为人民币69,332亿元,约占税收收入总额人民币181,129亿元的38%2,凸显其在我国税收体系中的核心地位。《增值税法》的颁布是我国税收法定进程的又一重大成就。截至2024年12月,我国18个税种中已有14个完成立法,税收法治建设成效显著。增值税完成立法攻坚战,将进一步推动良法善治的实现,为市场主体营造一个更加具有确定性和透明度的税收环境。

《增值税法》分为总则、税率、应纳税额、税收优惠、征收管理、附则六个章节,共三十八条。在迎接《增值税法》问世之际,我们将梳理其在制度设计上的创新与完善,总结其与国际实践的接轨情况。同时,也从实践的角度,探讨新法实施过程中的关键政策点和可能带来的影响,以及期待在后续颁布的增值税法条例明确的相关技术细节。

三档税率延续现行税制框架

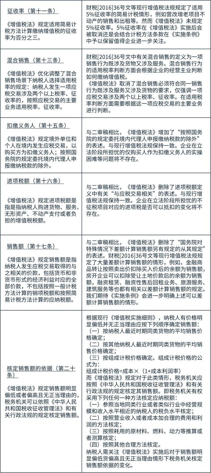
《增值税法》总体上保持了现行税制框架,在税率设置方面延续了现行三档税率体系:税率为13%、9%和6%。其中,13%适用于销售货物、进口货物等一般项目;9%适用于交通运输、邮政、基础电信等服务,以及水、气、图书等特定货物;6%主要适用于现代服务业等。同时,《增值税法》中明确简易计税方法适用于3%的征收率3

现行增值税法规下,对于中外合作油(气)田按合同开采的原油、天然气按实物征收增值税,征收率为5%。对此,《增值税法》第八条明确规定“中外合作开采海洋石油、天然气增值税的计税方法等,按照国务院的有关规定执行”,意味着该领域现行5%的征收率政策将继续按国务院规定执行。

除上述情形外,在现行增值税法规体系下还存在适用5%征收率的特殊情形,主要包括:

上述适用的5%征收率并未在《增值税法》的层面明确。后续实施条例有望对相关征收率进一步作出具体规定。这一立法技术是从法律层面明确征收率为3%,但同时考虑现有政策的过渡和延续,或意味着对现有应税交易适用征收率政策的清理和优化。

制度创新与完善

从上述税率体系的总体延续性可以看出,增值税立法保持现行税制框架和税负水平基本不变。通过对具体条款的对比可见,《增值税法》在延续现行增值税制度框架:包括《暂行条例》、《中华人民共和国增值税暂行条例实施细则》(以下简称“《实施细则》”)以及《关于全面推开营业税改征增值税试点的通知》(财税[2016]36号,以下简称“36号文”)等相关政策的同时,在多个方面与国际最佳实践接轨,体现了增值税制度的持续完善和进步。

1

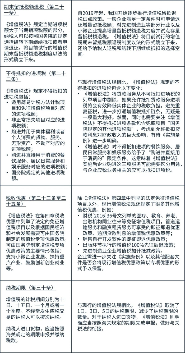
税收法定,规范税收优惠政策

《增值税法》充分体现了党的二十届三中全会关于“全面落实税收法定原则,规范税收优惠政策”的要求: 

首先,第一条规定,“为了健全有利于高质量发展的增值税制度,规范增值税的征收和缴纳,保护纳税人的合法权益,制定本法。”《增值税法》继《中华人民共和国环境保护税法》和《中华人民共和国关税法》(以下简称“《关税法》”)后,成为我国现行税种实体法中第三部引入立法目的条款的法律,有助于征纳双方在法律实施过程中理解和适用法律。

其次,在落实税收法定原则方面,《增值税法》删除了多处关于授权国务院规定的兜底条款,将增值税的征收范围、税率、税收优惠等基本要素以法律形式加以明确,提升了税收制度的确定性和权威性。

再次,在规范税收优惠政策方面,《增值税法》作出了一系列制度性安排:

► 

对免税项目进行规范整合。在《暂行条例》以及36号文的基础上,《增值税法》对免税项目进行了调整,删除了“避孕药品和用具”等项目,使免税政策更加规范统一。

► 

明确国务院制定专项优惠政策的范围和程序。授权国务院可以针对支持小微企业发展、扶持重点产业、鼓励创新创业就业、公益事业捐赠等特定情形制定增值税专项优惠政策,但需要报全国人民代表大会常务委员会备案。

► 

新增要求国务院应当对增值税优惠政策适时开展评估、调整,建立了优惠政策的评估机制。

► 

在法律层面明确了优惠政策的执行要求。规定了纳税人兼营增值税优惠项目必须单独核算的要求,以及一般纳税人放弃优惠后三十六个月内不得再次享受的限制,进一步规范了优惠政策的执行。值得注意的是,虽然在立法过程的二审稿中曾删除了“三十六个月内不得再次享受”的限制性规定,但最终文本仍保留了这一要求,以进一步规范优惠政策的执行。

2

应税交易范围

《增值税法》将《暂行条例》中的“加工、修理修配劳务”并入服务类别,并首次在法律层面明确界定了销售行为的实质,即“有偿转让货物、不动产的所有权,有偿提供服务,有偿转让无形资产的所有权或者使用权”。现行增值税法规与《增值税法》中具体表述对比见下表:

上述调整既体现了与国际接轨的趋势,又保持了中国特色:一方面,采用“应税交易”的表述以及将劳务并入服务类别,与国际上普遍将增值税征收范围划分为“货物”和“服务”两大类的趋势一致;另一方面,考虑到我国增值税制度的实际情况,保留了无形资产和不动产的单独税目,体现了我国增值税税制设计特点。

3

跨境交易的消费地原则

《增值税法》进一步和经济合作与发展组织国际增值税指南和国际最佳实践接轨,对跨境交易在现行增值税法规基础上进行了完善,更好地实施了“消费地原则”,具体更新内容包括:

► 

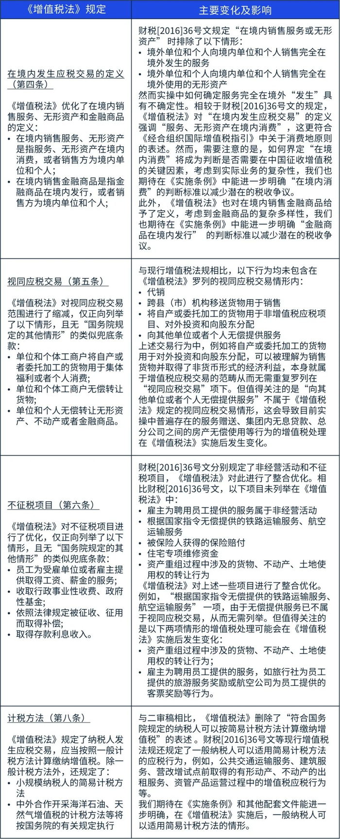
明确规定“除销售或者租赁不动产、转让自然资源使用权以及销售金融商品外,销售服务、无形资产的,服务、无形资产在境内消费,或者销售方为境内单位和个人。”这意味着,对服务和无形资产交易以“境内消费”作为首要判定标准,不再沿用现行规定中“提供的应税劳务发生在境内”或“销售方、购买方在境内”等具有营业税时代特点的表述。

► 

根据我国增值税税制特点,新增了金融商品交易相关规定,以发行地或销售方作为判定标准。

现行增值税法规与《增值税法》中具体条款表述对比见下表:

这一调整既明确了不同类型交易的征税规则,有助于规范跨境交易征管,也更符合国际增值税惯例。

4

优化销售额的定义

《增值税法》对于销售额的定义拓展了价款的涵盖范围,将实操中富有争议的“价外费用”概念废除,同时明确将“非货币形式的经济利益”纳入价款范畴,并增加“与之相关”的要求,强化了交易与对价之间的关联性。

《增值税法》进一步规定,当视同应税交易以及销售额为非货币形式时,应当按照市场价格确定销售额,也与国际增值税法规的惯例一致。现行规定与《增值税法》中具体表述对比见下表:

此外,《增值税法》第二十条规定,销售额明显偏低或者偏高且无正当理由的,税务机关可以依照《中华人民共和国税收征收管理法》和有关行政法规的规定核定销售额。这一增值税法的反避税条款与现行规定相比,增加了偏高且无正当理由的情形,更加合理和全面。

5

进项抵扣

《暂行条例》对“进项税额”的表述为“纳税人购进货物、劳务、服务、无形资产、不动产支付或者负担的增值税额”。增值税法审议稿曾在此基础上增加了“与应税交易相关”的限定条件,引起了业界的广泛关注。不少业内人士认为,此改动可能导致企业发生的难以明确归属到某一特定应税交易的费用相应进项不可抵扣。后续的立法审议过程中综合考虑了各界反馈,《增值税法》最终删除了 “与应税交易相关”这一限定条件,维持了与《暂行条例》基本一致的表述,即将“进项税额”定义为“纳税人购进货物、服务、无形资产、不动产支付或者负担的增值税税额”。这一修改体现了立法机关对业界关切的回应,也有利于提高税收政策的确定性、可预见性以及纳税人的遵从度。

6

不可抵扣的进项税

与36号文相比,《增值税法》对于进项税抵扣的规定作出了多项重要调整,具体包括:

► 

《增值税法》删除36号文中“购进的贷款服务”不得抵扣的限制性规定,这一调整为后续配套文件完善金融服务领域的增值税抵扣链条的规定出台预留出政策空间。

► 

对于餐饮服务、居民日常服务和娱乐服务,《增值税法》增加“购进并直接用于消费”的范围限定。换言之,企业购买餐饮服务、居民日常服务和娱乐服务用于应税目的或转售,不在限定条件之内,企业需要在未来留存相关材料证明相关费用的用途。

另外,《增值税法》删除了“其中涉及的固定资产、无形资产和不动产,仅指专用于上述项目的固定资产、无形资产和不动产”的表述。这条属于我国增值税税制下的优惠政策,现改为“对应的”进项税额,具体影响下文进行详细分析。现行规定与《增值税法》中具体表述对比见下表:

7

留抵退税制度

《增值税法》第二十一条首次将留抵退税制度上升至法律层面,并允许纳税人可按照国务院的规定选择继续抵扣或申请退还,既增强了制度的稳定性和权威性,也为后续实施条例的制定提供了法律依据。

值得肯定的是在增值税法律层面不限定特定行业,赋予纳税人选择权,有助于缓解企业现金流压力,也与国际增值税最佳实践接轨,当然业界也有预期相关部门在实施层面会根据实际情况进行范围调整。

现行增值税法规与《增值税法》中具体表述对比见下表:

8

与《关税法》的衔接问题

为确保实践过程中进出口环节征管的有效衔接,《增值税法》对相关征管规定作出了进一步完善:

► 

纳税人进口货物,应当按照海关规定的期限申报并缴纳税款。

► 

进口货物的纳税人,应当按照海关规定的地点申报纳税。

► 

海关应当将代征增值税和货物出口报关的信息提供给税务机关。

上述规定有利于完善进出口环节增值税征管程序,也为提升税收征管效能、防范税收风险提供了法律保障。

9

增值税涉税信息共享

第三十五条规定,税务机关与海关等部门建立增值税涉税信息共享机制和工作配合机制。有关部门应当依照法律、行政法规,在各自职责范围内,支持、协助税务机关开展增值税征收管理。

结合近期公开征求意见的《互联网平台企业涉税信息报送规定(征求意见稿)》,在“以数治税”的大背景下,风险管理和分析将更精准,增值税征管将更高效。

关键政策点及潜在影响

对比《增值税法》与《暂行条例》、《实施细则》和36号文等现行增值税政策内容,我们重点关注以下几个方面的政策要点,并期待在后续颁布的条例明确相关技术点:

1

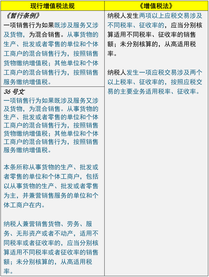
关于“混合销售”与“兼营”的定义及二者的区别

“混合销售”与“兼营”一直是我国增值税税制和征管实践中的难点之一。从现行规定到《增值税法》的具体变化,可以通过以下对比分析:

可以看出增值税规定中“混合销售”的本质是一项应税交易,而“兼营”的本质是两项以上应税交易(即多项应税交易),这构成了二者最大的差异。

然而,如何判断一项业务是一项交易还是多项交易,目前在《增值税法》以及现行法规中尚未给出清晰的指引。实践中,税务机关主要根据交易各组成部分是否缺一不可、不可分割进行判断。通常情况下,一项交易是销售方基于一份合同或订单进行的,所有组成部分密不可分,缺少任何一个组成部分都无法实现交易目标。交易为整体报价,各部分价格不分别核算。然而,在实操过程中,征纳双方需要深入交流业务实质以避免混淆及错误,判定难度较大。

2

视同应税交易

 《增值税法》对视同应税交易的规定进行了重要调整,体现了税制的现代化发展方向:

► 

规则简化与重构

《增值税法》将现行增值税法规规定的情形精简为三种基本情形,即:自产或委托加工货物用于集体福利或个人消费、货物、无形资产、不动产或金融产品的无偿转让,删除了“无偿提供服务”视同销售的条款,与二审稿相比,增值税法同时删除兜底条款。这些修改无疑是纳税人喜闻乐见的。

值得注意的是,《增值税法》未将现行规定中的代销、跨县市机构移送、对外投资、向股东分配及无偿提供服务等情形直接列入视同应税交易范围,但新增“无偿转让金融商品”作为正列举情形。这些未直接列举情形的具体适用规则,有待实施条例进一步明确。建议相关企业密切关注后续配套文件的出台,及时评估可能带来的影响。

► 

制度设计更趋合理

《增值税法》删除36号文中“用于公益事业或者以社会公众为对象的除外”的规定。这一修改源于实践遇到的挑战。首先,“公益事业”范围很难界定清晰,可能引发争议;其次,企业的公益捐赠往往需要通过具有公益资质的专业机构进行,而不是直接以社会公众为对象,因此删除相关表述有积极意义。具体规定或在实施条例进一步明确。现行规定与《增值税法》中具体表述对比见下表:

3

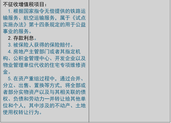
不征税收入

现行增值税法规中规定的不征收增值税情形范围较广,而《增值税法》将不征税情形明确为四类:员工为受雇单位或者雇主提供取得工资、薪金的服务;收取行政事业性收费、政府性基金;依照法律规定被征收、征用而取得补偿;取得存款利息收入。《增值税法》未保留兜底条款。

与36号文相比,保险赔付、资产重组中的特定转让行为等均未被列入不征税收入范围。这些未被列入的情形的具体处理规则,需要在后续实施条例中进一步明确。现行规定与《增值税法》中具体表述对比见下表:

4

同时用于应税交易和免税交易的固定资产、无形资产和不动产的进项税抵扣问题

根据现行增值税法规,如果固定资产、无形资产和不动产同时用于一般计税项目和简易计税、免税、集体福利、个人消费的,其进项税额可以全额抵扣。

但《增值税法》中删除了这一我国增值税税制下特有的优惠规定,倘若借鉴国际增值税经验来按照资本货物制度管理相关固定资产、无形资产和不动产等,则需要在条例中明确是否按照销售额比例等因素分摊无法明确划分用途的进项税额,更需要明确相关过渡政策以确保新旧资产增值税处理的合理衔接。

5

关于交易凭证

《增值税法》中首次明文规定在交易凭证上应当单独列明增值税税额。现行规定与《增值税法》中具体表述对比见下表:

在交易凭证上单独列明增值税税额的规定有助于企业和消费者理解增值税是价外税的原理,明确纳税人仅承担代征义务,最终税负由消费者承担。现行税收法律法规以及《中华人民共和国民法典》等其他法律法规并未对交易凭证做出明确界定,在实践中交易凭证可能包含账单、发票、订单、合同等多种形式。这一规定对日常交易频繁且与消费者直接对接的B2C行业,如零售业、餐饮业等可能带来特殊挑战,建议相关企业密切关注后续配套条例中的进一步规定,适时作出符合商业实践的安排和衔接。

6

境外单位和个人在境内发生应税交易的扣缴义务人

《增值税法》也对境外单位和个人在境内发生应税交易的扣缴规定做出了重要调整,一方面规定以购买方为扣缴义务人,另一方面规定“按照国务院的规定委托境内代理人申报缴纳税款的除外”,相比《暂行条例》而言更加简洁明确,同时也为特殊情况的处理预留了空间。(具体表述对比见下表)。

实践中,跨境应税服务的情况往往较为复杂,购买方需要和境外单位配合来履行扣缴义务。而在某些复杂的跨境交易中,购买方可能缺乏必要信息而无法准确扣缴。如在金融业的福费廷4业务下,境内银行将客户贴现的信用证转让至境外银行。由于境外银行可能持有信用证后再次转让,因此对于境外银行获取的利息金额,境内银行并不具备计算扣缴额所需的相关信息,无法为其扣缴增值税。

因此,期待后续实施条例和配套文件中能针对特殊情况给予更加明确的操作指引。

专业护航,

共建政策实施方案

《增值税法》将于2026年1月1日起实施,但其有效落地仍需要增值税法实施条例等一系列配套政策的支撑。配套政策的制定可能直接影响企业的合规成本、利润水平乃至经营决策,我们间接税服务团队密切关注业界反馈,积极与政策制定部门保持沟通,及时反馈在《增值税法》的实施和实施条例起草过程中需要明确的问题。

我们期待与企业深入交流,共同为《增值税法》及其配套政策的顺利落地献计献策。如贵公司有任何问题或建议,欢迎随时与我们沟通。

3

毕马威解读《增值税法》

摘要

中华人民共和国主席令第四十一号公布,《中华人民共和国增值税法》(以下简称“《增值税法》”)已由中华人民共和国十四届全国人大常委会第十三次会议于2024年12月25日审议通过,将于2026年1月1日正式实施。我们预计《中华人民共和国增值税法实施条例》(以下简称“《实施条例》”)及其他配套政策后续也将陆续颁布。

增值税是我国第一大税种,2022年12月和2023年8月,全国人大常委会对增值税法草案进行了两次审议。此次全国人大常委会会议审议通过《增值税法》,是我国全面落实税收法定原则的重要里程碑,截至目前,我国现行18个税种已有14个完成立法。

此次审议通过的《增值税法》与2023年9月1日在中国人大网上公布的《中华人民共和国增值税法(草案)》(二次审议稿)(以下简称“二审稿”)相比,仅对部分条款进行了修订和优化,主要变化体现在:进一步缩减了视同应税交易的范围;对进项税、扣缴义务人、计税方法和销售额的定义进行了优化调整;对免税项目进行了优化;对总分机构汇总纳税的审批机构调整为“省级以上财政、税务主管部门”;对进口货物的纳税义务发生时间与税款缴纳时间进行了优化,从而做好与关税法的衔接。

毕马威间接税团队一直紧密跟踪增值税立法的进程,通过毕马威公众号于2019年11月、2023年1月分别发布了针对几版增值税法草案征求意见稿的详细分析。与现行增值税法规相比, 此次审议通过的《增值税法》总体上按照税制平移的思路,保持现行税制框架和税负水平基本不变,但在应税交易范围、征收率、不可抵扣进项税、税收优惠等项目的具体法规表述上进行了调整和修订。本文对《增值税法》与现行增值税法规的差异进行了详细的整理和分析。我们建议企业提前评估这些变化可能产生的潜在影响,并做好应对准备。

背景

自1994年以来,我国制定并实施《中华人民共和国增值税暂行条例》(以下简称“《增值税暂行条例》”)和《中华人民共和国增值税暂行条例细则》(以下简称“《增值税实施细则》”) ,规定了适用于进口和销售货物(以及部分劳务)的增值税税制。当时,中国还有另一套独立的适用于大多数服务行业的营业税制度。但是,随着2012年到2016年营改增试点的实施,财政部和国家税务总局联合发布了一系列法规(其中包括财税[2016] 36号文),营业税制度逐步被增值税制度所取代。随着调整增值税税率水平、健全增值税抵扣链条、建立增值税期末留抵退税制度等一系列措施实施,我国基本建立了现代增值税制度。

2019年11月,财政部和国家税务总局联合发布了《中华人民共和国增值税法(征求意见稿)》。在广泛收集社会各界对增值税立法的反馈意见后,《中华人民共和国增值税法(草案)》于2022年12月提请十三届全国人大常委会第三十八次会议首次审议。随后,二审稿于2023年8月提请十四届全国人大常委会第五次会议第二次审议。最终,中华人民共和国十四届全国人大常委会第十三次会议于2024年12月25日审议通过《增值税法》,并将于2026年1月1日正式实施。我们预计《实施条例》及其他配套政策后续也将陆续颁布。

毕马威观察

《增值税法》分为总则、税率、应纳税额、税收优惠、征收管理、附则六个章节,共三十八条。相较于现行《增值税暂行条例》及其他相关法规,《增值税法》在应税交易范围、征收率、不可抵扣进项税、税收优惠、纳税期限等方面出现了一些值得关注的变化。这些变化将会对纳税人产生实质性影响,以下是我们总结的一些主要变化:

企业需要特别关注《增值税法》与现行的增值税法规相比所发生的实质性的变化。我们建议企业提前评估这些变化可能产生的潜在影响,并提前做好应对准备。另外,党的二十届三中全会审议通过的《中共中央关于进一步全面深化改革、推进中国式现代化的决定》明确提出“研究与新业态相适应的税收制度”,我们也期待尚待颁布的《实施条例》中可以进一步明确一些难点行业和新兴业态的增值税政策。

4

普华永道解读《增值税法》

刚刚结束的十四届全国人大常委会第十三次会议审议通过了中华人民共和国增值税法(以下简称《增值税法》)草案审议稿,我国首部《增值税法》将于2026年1月1日起正式生效,取代施行了31年的《中华人民共和国增值税暂行条例》。

回望立法过程,财政部、国家税务总局在2019年11月27日向社会公布了《中华人民共和国增值税法(征求意见稿)》(以下简称“征求意见稿”)。2022年12月和2023年8月,全国人大常委会对《中华人民共和国增值税法(草案)》(以下简称“草案”)进行了两次审议。此次全国人大常委会于2024年12月21日至25日召开会议,对草案进行了第三次审议,根据常委会审议意见和各方面的意见对于草案进行了再次修改,最终形成并颁布了《增值税法》。

《增值税法》的出台具有重大意义,标志着中国税收法治化进程再次取得里程碑式的进展。增值税作为我国第一大税种,通过立法将其提升到法律层面,巩固了1994年以来,特别是近年历次增值税改革的成果,增强了增值税政策的确定性和稳定性,使增值税制度具有更坚实的法律基础,是落实二十届三中全会“税收法定原则”任务的重要一环。

普华永道在之前征求意见稿草案二审稿分析的基础上,对于《增值税法》与草案二审稿之间的差别进行了对比分析。同时,对于将要出台的《中华人民共和国增值税法实施条例》(以下简称《实施条例》),本文将其中需要重点关注的事项进行了归纳总结,期待《实施条例》对这些事项予以明确。

《增值税法》与草案二审稿之间的差别

相较草案二审稿而言,本次审议通过的《增值税法》主要做出了如下实质性修改:

一是增加了立法目的,明确《增值税法》为了利于高质量发展、规范征收和缴纳、保护纳税人的合法权益而制定,确立了后续执行《增值税法》的指导思想。

二是明确《增值税法》中“个人”的概念包括个体工商户,与现行增值税政策一致。

三是减少了立法授权条款,对于之前草案中部分授权国务院规定的内容,包括视同应税交易的其他情形、适用简易计税方法的特殊情形、差额计算销售额的特殊情形进行了删除。

对于上述修改,普华永道认为,视同应税交易的范围被限定在《增值税法》规定的范围内,在不修改法律的情况下,后续将不会再增加视同应税交易的内容。而简易计税、差额计算销售额的特殊情形可能和其他免税、加计抵减等政策一并在第二十五条规定的国务院可以制定的增值税专项优惠政策中进行体现。

四是增加了“中外合作开采海洋石油、天然气增值税的计税方法等,按照国务院的有关规定执行”,以延续目前该事项按实物征收增值税等特殊规定。

五是对于境外单位和个人在境内发生应税交易,除了以购买方为扣缴义务人外,增加了“按照国务院的规定委托境内代理人申报缴纳税款”的选项,与现行增值税政策基本一致,给予了纳税人更多的便利。对于购买方如何判断销售方是否已经委托境内代理人申报缴纳税款以及自身是否有扣缴义务,可能会在后续出台的《实施条例》中进行明确。

六是在进项税额的定义中删除了“与应税交易相关”的表述,与现行增值税政策一致,后续需要进一步关注《实施条例》中是否有相关规定或者补充明确,以及不征税收入对应的进项税额是否可以继续作进项抵扣处理。

七是在免税项目中删除了“避孕药品和用具”,这一改动可能与国家整体的宏观政策相关。

八是在制定增值税专项优惠政策的情形中增加了“公益事业捐赠”。按照《增值税法》第五条,无偿转让货物、无形资产、不动产以及金融产品需要视同应税交易缴纳增值税。在此基础上,给予公益事业捐赠税收优惠政策,有利于鼓励纳税人为公益事业做出贡献。

九是明确“国务院应当对增值税优惠政策适时开展评估、调整”,有利于根据经济发展及产业政策等变化适时调整增值税优惠政策。

十是在法律层面明确,纳税人“放弃优惠的,在三十六个月内不得享受该项税收优惠”,与现行增值税政策一致。同时,在此基础上增加了“小规模纳税人除外”的规定,意味着三十六个月的限制不再适用于小规模纳税人。

《实施条例》中需要重点关注的内容

对于后续将要出台的《实施条例》,以下内容值得重点关注:

01

增值税税目注释及分类

《增值税法》将税目大类分为销售货物、服务、无形资产以及不动产四大类。由于增值税存在三档税率及优惠政策等,《实施条例》将对各类税目的具体内容做出规定并作清晰分类,以方便各类交易对应适用不同的税率及税收政策。

02

服务、无形资产在境内消费的定义

《增值税法》规定,在境内发生应税交易,是指“(除本条第二项、第三项规定外)销售服务、无形资产的,服务、无形资产在境内消费,或者销售方为境内单位和个人”。此处引入了国际上通用的消费地原则,对于销售方为境外单位和个人的交易,需要关注《实施条例》对“在境内消费”的判定标准,以便于进一步判断境内主体是否负有代扣代缴增值税义务。

03

适用零税率政策的跨境服务及无形资产的范围

《增值税法》规定“境内单位和个人跨境销售国务院规定范围内的服务、无形资产,税率为零”。适用零税率的服务及无形资产范围可能在实施条例中予以明确,需要关注其与现行规定的范围是否一致,以及是否会进一步明确目前“完全在境外消费”的判断标准。

04

如何判断混合销售事项中的“主要业务”

《增值税法》规定“纳税人发生一项应税交易涉及两个以上税率、征收率的,按照应税交易的主要业务适用税率、征收率”。由于一项应税交易可能仅对应一个价格,在有税率差或者政策差异的情况下,需要判断该交易的主要业务是什么,《实施条例》可能会对如何判断“主要业务”进行明确。

05

进项税额相关问题的明确

《增值税法》中,购进贷款服务对应利息的进项税额并不在不得抵扣的进项税额范围内,因此,需要重点关注《实施条例》是否会把贷款服务利息对应的进项税额列为不得抵扣的进项税额;

《增值税法》中,不得抵扣进项的内容中未包含“其中涉及的固定资产、无形资产和不动产,仅指专用于上述项目的固定资产、无形资产和不动产”(现行规定),《实施条例》可能对于上述内容进行进一步明确;

《增值税法》规定“购进并直接用于消费的餐饮服务、居民日常服务和娱乐服务对应的进项税额”不得抵扣,扩大了现行规定中可以进项抵扣的范围。对于实务操作中如何判断“购进并直接用于消费”,可能需要在《实施条例》中进一步明确。

06

留抵退税政策的具体办法

《增值税法》明确了“当期进项税额大于当期销项税额的部分,纳税人可以按照国务院的规定选择结转下期继续抵扣或者申请退还”。因此,《实施条例》或后续文件将对留抵税额退还的机制和流程予以进一步明确。

07

增值税专项优惠政策的具体内容

现行增值税政策中包含免税、简易征收、差额计算销售额、加计抵减等各项优惠政策,除了部分对于基础民生和基础科研的免税在《增值税法》中进行了明确外,其他优惠政策的整合、延续及终止等内容,都将体现在增值税专项优惠政策中,值得高度关注。

注意要点

本次审议通过的《增值税法》,是过去三十年来增值税深化改革成果的集合和总结,是我国税收法治化进程中具有里程碑意义的一步。增值税法将于2026年1月1日正式生效,普华永道建议企业针对《增值税法》的变化及《实施条例》需要重点关注的内容,结合行业特殊性以及企业自身特点,评估政策对于企业各方面的影响,为未来《增值税法》的施行做好充分准备。

加载中...