新浪财经

【最全】2024年数控系统行业上市公司全方位对比(附业务布局汇总、业绩对比、业务规划等)

前瞻网

关注

转自:前瞻产业研究院

行业主要上市公司华中数控(300161)、科德数控(688305)、秦川机床(000837)、维宏股份(300508)、金橙子(688291)、埃斯顿(002747)等

本文核心数据:行业上市公司营业收入;相关业务占比;相关业务收入

1、数控系统行业上市公司汇总

目前,我国数控系统产业上市企业主要集中在下游数控机床和工业机器人领域,上市企业数量较多。数控系统制造环节的上市企业不多,主要包括华中数控、科德数控、秦川机床、维宏股份、金橙子、埃斯顿等。

2、数控系统上市企业业务布局对比

数控系统行业上市企业中,维宏股份的数控系统和伺服系统业务占比达到99.94%,金橙子的激光加工控制系统业务占比达到71.80%。从区域来看,大部分上市企业均主要布局在境内。

3、数控系统上市企业基本信息对比

从数控系统上市企业布局和已有公开信息分析,注册资本最多的是秦川机床、成立时间最早的和招投标信息最多的是华中数控。

从数控系统行业的上市企业已有的公开信息分析,专利数量相对较多的企业是昊志机电,其中实用新型专利492项;员工总数最多的是秦川机床,员工总数为9441人,生产人员为公司的主要员工类型。

4、数控系统上市企业数控系统相关业务业绩对比

从上市企业数控系统业务相关产品的营收来看,2024年上半年,埃斯顿的自动化核心部件及运动控制系统营收最高,约5.16亿元。从毛利率来看,上市企业的数控系统业务的毛利率相对较高。

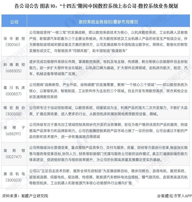
5、数控系统上市企业数控系统业务规划对比

从上市企业数控系统业务规划布局来看,大部分企业均瞄准高端数控系统赛道持续发力,同时实现公司业务多元化发展,如华中数控的“一核三军”发展战略,以数控系统技术为核心,以机床数控系统、工业机器人及智能产线、新能源汽车配套为三个主要业务板块;秦川机床的“一个核心三个领域”发展战略,以数控系统为核心,以智能机床、智能制造、工业软件作为主攻的三个领域。

更多本行业研究分析详见前瞻产业研究院《中国数控系统行业市场前景预测与投资战略规划分析报告》

同时前瞻产业研究院还提供产业新赛道研究、投资可行性研究、产业规划、园区规划、产业招商、产业图谱、产业大数据、智慧招商系统、行业地位证明、IPO咨询/募投可研、专精特新小巨人申报、十五五规划等解决方案。如需转载引用本篇文章内容,请注明资料来源(前瞻产业研究院)。

更多深度行业分析尽在【前瞻经济学人APP】,还可以与500+经济学家/资深行业研究员交流互动。更多企业数据、企业资讯、企业发展情况尽在【企查猫APP】,性价比最高功能最全的企业查询平台。

加载中...