新浪科技

2024年全球ERP软件行业发展现状 全球市场规模超过600亿美元【组图】

前瞻网

关注

转自:前瞻产业研究院

行业主要上市公司:用友网络(600588)、金蝶国际(00268)、致远互联(688369)、普联软件(300996)等

本文核心数据:全球ERP软件行业发展历程、全球ERP软件行业市场规模、全球ERP软件行业竞争格局

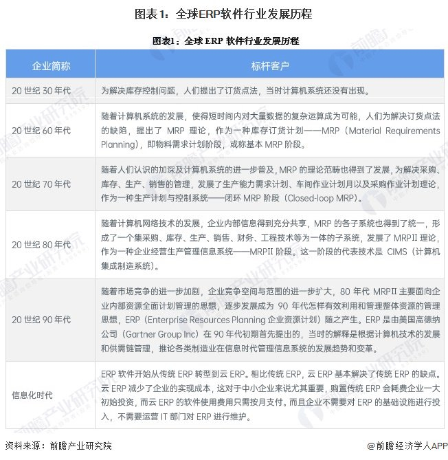
全球ERP软件行业发展历程

20世纪30年代至今,全球ERP软件的发展从一开始的订货点法,到MRP理论的推出,再到如今广泛应用的ERP软件,全球ERP软件经历了漫长的发展阶段。

全球ERP软件行业市场规模

ERP应用市场的增长主要源自整体IT费用的增长,以及人们为改善整个组织的生产能力、盈利能力以及竞争力带来的对业务流程优化和运营效率提高的需求。此外,随着全球数字化进程加快,不断变化的 产品成本和利润以及消费者行为加大了企业分析的难度,进一步提高了企业对ERP软件的需求。

2019-2023年,全球ERP市场规模逐年增长。2023年,全球ERP市场规模增长至608.1亿美元,同比增长11%。

全球ERP软件行业竞争格局

目前,全球ERP软件的龙头企业主要是SAP、Oracle和Infor等企业,占据了全球ERP软件超过一半的市场份额。第二梯队是Deltek、Workday和Abas等,近年来在ERP软件市场发展迅速。第三梯队为Vantis、CAC等小型的ERP软件企业。

过去10年,全球ERP市场竞争格局相对稳定,其中SAP、Oracle份额基本稳定在前2。近年来,随着Microsoft Dynamics的发布,微软快速进入市场,并占据了一定的市场份额。根据Statista公布的市场集中度来看,2023年全球ERP市场的CR3为27.16%,CR5为37.62%,说明整体市场集中度一般,行业竞争较为激烈,但头部企业的竞争优势明显,所占市场份额较高。

全球ERP软件行业发展前景预测

随着企业对提高生产经营效率的需求持续增长,以及ERP软件技术的不断发展,全球ERP软件市场规模或持续增长,根据Grand View Research的预测,预计2024-2029年全球ERP软件市场将以11%的复合增长率增长。到2029年全球ERP市场规模将达到1126亿美元。

更多本行业研究分析详见前瞻产业研究院《中国ERP软件行业发展前景预测与投资战略规划分析报告》

同时前瞻产业研究院还提供产业新赛道研究、投资可行性研究、产业规划、园区规划、产业招商、产业图谱、产业大数据、智慧招商系统、行业地位证明、IPO咨询/募投可研、专精特新小巨人申报、十五五规划等解决方案。如需转载引用本篇文章内容,请注明资料来源(前瞻产业研究院)。

更多深度行业分析尽在【前瞻经济学人APP】,还可以与500+经济学家/资深行业研究员交流互动。更多企业数据、企业资讯、企业发展情况尽在【企查猫APP】,性价比最高功能最全的企业查询平台。

加载中...