新浪财经

落袋为安?近两个月累计12家A股上市公司公告出售股票资产 600亿零售龙头永辉超市清仓中百集团

东方财富网

关注

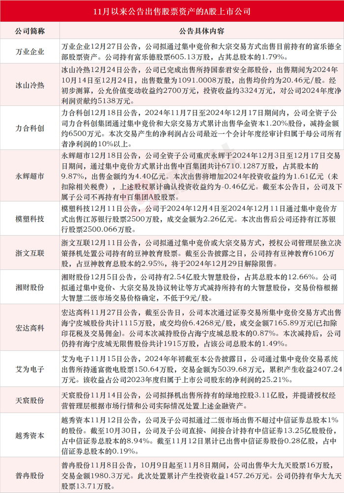
据财联社不完全统计,截至发稿,11月迄今包括万业企业冰山冷热力合科创永辉超市模塑科技浙文互联湘财股份宏达高科艾为电子天宸股份越秀资本普冉股份在内的12家A股上市公司公告出售股票资产计划或进展,具体情况如下图:

总市值超600亿元的零售龙头永辉超市12月18日公告,2024年12月3日至2024年12月17日期间,全资子公司重庆永辉通过集中竞价方式累计出售中百集团共计6710.1287万股,占其股本的9.87%。出售金额约为4.4亿元,初始投资成本为4.86亿元,本次出售将增加2024年投资收益约为1.61亿元,上述股权累计确认投资收益约为-0.46亿元。截至公告日,公司及下属子公司不再持有中百集团A股股票。二级市场上,中百集团12月13日收盘斩获5连板,2月低点迄今股价累计最大涨幅达299%。

小市值军工概念股宏达高科等待10年“抓住机会”减持海宁皮城宏达高科11月27日公告,公司2014年度股东大会审议通过《关于授权董事长处置可供出售金融资产的议案》,同意授权董事长根据市场行情择机处置公司持有的海宁中国皮革城股份有限公司无限售股份3030万股,直至所有海宁皮城股票减持完毕为止。截至公告日,公司本次通过证券交易所集中竞价交易方式出售海宁皮城股份共计1115万股,占海宁皮城总股本的0.87%,成交均价6.4268元/股,成交金额7165.89万元。

根据海宁皮城三季报显示,宏达高科是该股的第三大股东,此次减持后,宏达高科仍位列公司第三大股东。二级市场上,受控股股东变更的影响,海宁皮城股价在11月15日至11月21日期间出现了连续5个涨停,并在11月25日达到阶段高点7.02元/股,本次宏达高科减持海宁皮城的成交均价为6.4268元/股,有分析认为可谓高位“精准”减持

小市值冰雪经济概念股冰山冷热通过出售国泰君安股票获得投资收益3324万元冰山冷热12月24日公告,2024年10月14日至12月24日,公司出售所持国泰君安全部股份,出售数量为1091.0008万股,出售均价约为20.46元/股。经初步测算,公允价值变动收益约2700万元,投资收益约3324万元,对公司2024年度净利润贡献约5138万元。资料显示,冰山冷热2023年归母净利润为4938万元。二级市场上,国泰君安4月低点迄今股价累计最大涨幅达77%

公告出售股票资产获得投资收益的还有国产芯片概念股艾为电子普冉股份艾为电子11月15日公告,2024年年初截至公告披露日,公司通过集中竞价交易系统出售所持通富微电股票150.64万股,交易金额为5039.68万元,累积产生收益2407.24万元。该收益占公司2023年度归属于上市公司股东的净利润的25.21%普冉股份11月8日公告,10月9日起至11月8日期间,公司出售华大九天股票16万股,交易金额1980.3万元。此次处置累计产生投资收益1457.26万元

出售股票计划方面,持有大智慧12.66%股份的券商股湘财股份12月5日公告,公司拟通过集中竞价、大宗交易及协议转让等方式减持大智慧股份交易价格不低于9元/股。因权益法核算,截至2024年9月30日,公司持有大智慧股票的账面价格约7.74元/股。二级市场上,大智慧当日收盘录得5天4板,收于12.96元/股,自7月低点股价累计最大涨幅达151%。公告次日,大智慧收盘跌停

总市值接近100亿元的抖音概念股浙文互联12月11日公告,公司拟通过集中竞价或大宗交易方式,授权公司管理层独立决策择机处置公司持有的豆神教育股票,授权期限自股东大会审议通过之日起36个月内。截至公告披露之日,公司持有豆神教育6106万股,占豆神教育总股本的2.95%,将于2024年12月29日解除限售。资料显示,2023年末,浙文互联以1.5元/股投资豆神教育,成为豆神教育第7大股东。二级市场方面,豆神教育2月低点至11月1日股价累计最大涨幅达723%,此后震荡走低,本周五收盘最新报价6.24元/股,距最高点已累计回调54%

值得一提的是,海立股份11月6日和11月8日公告,持股5%以上股东格力电器自2024年10月10日至2024年11月6日通过集中竞价交易方式减持公司股票3628.29万股,占公司最新股本的3.38%,自2024年11月7日至2024年11月8日通过集中竞价交易方式减持676.37万股公司股份,减持比例为0.6302%。权益变动后,格力电器持股比例变动至4.40%。二级市场上,海立股份11月8日收盘斩获5连板,11月12日盘中股价创历史新高达21.67元/股,自7月低点累计最大涨幅达350%

加载中...