新浪财经

【AI芯片】行业市场规模:2024年中国AI芯片行业市场规模将达到1447亿元 GPU芯片占比达85%

前瞻网

关注

转自:前瞻产业研究院

行业主要上市公司:寒武纪(688256);紫光国微(002049);东微半导(688261);士兰微(600460);全志科技(300458)等;

本文核心数据:中国AI芯片行业市场规模;

2024年中国AI芯片行业市场规模将达到1447亿元

AI芯片是指专门用于处理人工智能相关的计算任务的芯片,其架构针对人工智能算法和应用进行专门优化,具有高效处理大量结构化和非结构化数据的特征,可高效支持视觉、语音、自然语言处理等智能处理任务。2023年中国AI芯片行业市场规模达到1206亿元,近五年复合增速达79.90%。初步估算,2024年中国AI芯片行业市场规模将达到1447亿元。

细分市场

从技术架构来看,AI芯片主要分为GPU、FPGA、专用集成电路(ASIC)、类脑芯片4大类。其中,GPU是较成熟的通用型AI芯片,也是目前市场份额占比最大的AI芯片,2023年我国AI芯片中85%都是GPU芯片。

产业竞争

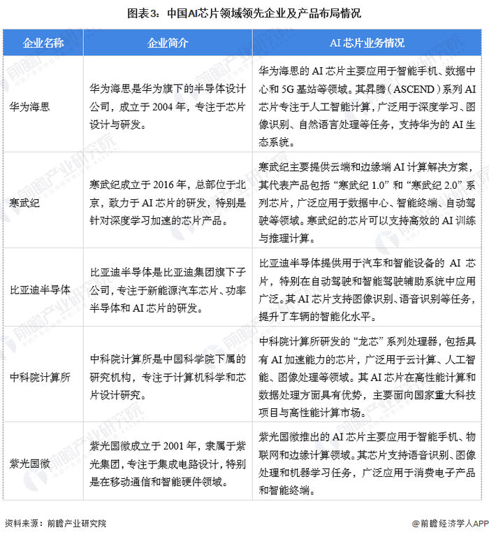
中国AI芯片行业正伴随着中国人工智能产业的快速发展而发展,竞争格局逐步形成。华为海思通过昇腾系列AI芯片在数据中心和5G领域占据优势,寒武纪专注于深度学习加速,推出的AI芯片广泛应用于云计算和自动驾驶。紫光国微和中科院计算所也积极布局AI芯片,支持智能终端和物联网应用。比亚迪半导体则专注于新能源汽车领域的AI芯片。

更多本行业研究分析详见前瞻产业研究院《全球及中国人工智能芯片(AI芯片)行业发展前景展望与投资战略规划分析报告》

同时前瞻产业研究院还提供产业新赛道研究、投资可行性研究、产业规划、园区规划、产业招商、产业图谱、产业大数据、智慧招商系统、行业地位证明、IPO咨询/募投可研、专精特新小巨人申报、十五五规划等解决方案。如需转载引用本篇文章内容,请注明资料来源(前瞻产业研究院)。

更多深度行业分析尽在【前瞻经济学人APP】,还可以与500+经济学家/资深行业研究员交流互动。更多企业数据、企业资讯、企业发展情况尽在【企查猫APP】,性价比最高功能最全的企业查询平台。

加载中...