新浪财经

泰康人寿频繁因欺骗投保人被罚!业绩狂飙中诚信合规大旗破洞难遮

市场投研资讯

关注

(来源:机构之家)

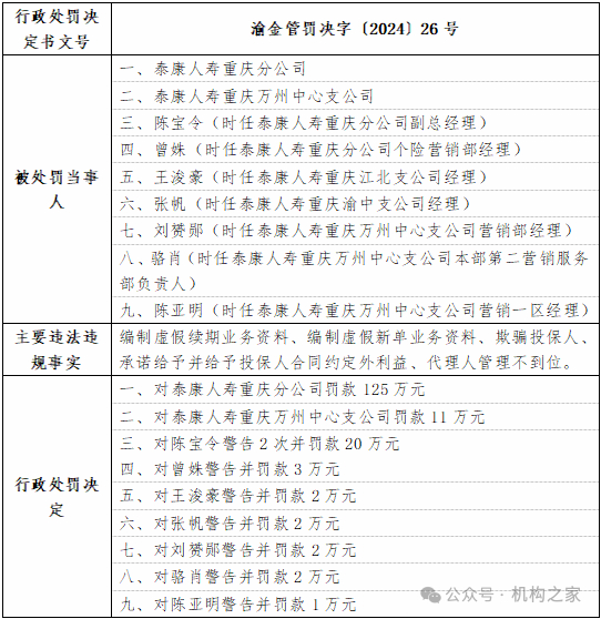
12月25日,国家金融监管总局重庆监管局揭露了泰康人寿重庆分公司的违规行为,其严重性令人侧目。该分公司因涉及编制虚假续期业务资料、虚假新单业务资料、欺骗投保人、承诺并给予投保人合同外利益、以及代理人管理不善等五项重大违规,被处以125万元罚款。与此同时,泰康人寿重庆万州中心支公司也因相关违规行为被罚款11万元,使得总罚金高达136万元。此次针对分公司层面开出的百万级罚单,在业界较为罕见,体现处罚之严厉。

此外,此次违规行为的责任不仅仅落在了公司身上,更有7名相关责任人被监管处罚。泰康人寿重庆分公司副总经理陈宝令因负有责任而被罚款20万元并受到2次警告;个险营销部经理曾姝被罚款3万元并警告;江北支公司经理王浚豪等3人各自被罚款2万元并警告;万州中心支公司营销一区经理陈亚明被罚款1万元并警告。

尽管泰康人寿在业绩上展现出强劲的增长势头,甚至有可能挑战太保寿险在行业中的第三位置,但是其频繁的违规受罚记录,包括此次的百万级分公司罚单,却暴露了公司在业绩增长的狂奔中对合规和诚信的漠视。泰康人寿在陈东升的领导下,虽然对外宣扬“诚信合规”为企业的核心价值,但在实际操作中,这种价值观似乎并未得到充分的体现和执行,沦落成口号。

诚信缺失:频繁因“欺骗投保人”遭受处罚

令人警醒的是,泰康人寿的分支机构因“欺骗投保人”而受到处罚已非新鲜事。据不完全统计,国家金融监督管理总局披露的处罚显示,今年至今,泰康人寿及其相关个人已累计收到22张罚单,均涉及这一不当行为。下表汇总了今年迄今为止,在本次处罚之前,涉及欺骗投保人行为的处罚记录,揭示了泰康人寿在维护客户权益方面的重大缺失。

2024年泰康人寿涉及“欺骗投保人”处罚记录;

来源:国家金融监督管理总局

从处罚的频率和力度来看,泰康人寿的问题并非个案,而是呈现出一种令人不安的常态,其中甚至包括一笔终身禁业的顶格处罚。从处罚金额来看,除了此次重庆分公司面临的百万罚单外,第二大的处罚金额为江苏苏州中支的68万元罚款,而个人层面的处罚则普遍停留在数万元,在泰康人寿违规行为的广泛性和严重性面前,这样的数字似乎显得微不足道,难以形成有效的威慑。

然而,监管机构披露的这些处罚,往往只是冰山一角,它们源于消费者的投诉和监管的受理反馈。尽管如此,泰康人寿的这些处罚记录已经不少。而在这些被揭露的违规行为之外,还有多少消费者在不知情的情况下被欺骗,这个数字恐怕更加庞大。在当前人身险行业产品承压,分红险成为市场主力的背景下,投保人必须警惕营销员可能夸大其词的高收益承诺。

更令人警觉的是,分公司层面的集体违规并非孤例。2024年9月,泰康人寿贵州分公司在短短4天内就收到了6张罚单,涉及5人,分公司被处罚42万元,多位分公司高管也被处以数万元不等的罚款。这些高管,本应以身作则,维护行业的诚信和规范,但他们的行为却恰恰相反,这种背离职业道德的行为,不仅损害了消费者的利益,也破坏了整个行业的声誉。

泰康集团,这家世界500强企业,其排名的含金量因会计准则的差异而备受质疑。然而,这块招牌的光芒依旧耀眼,为公司在客户发展等方面带来了不容忽视的优势。诚然,泰康人寿近年来的业绩增长确实不容忽视,2023年保险业务收入突破2000亿元大关,尽管净利润较2021年之前有所下滑,但130.5亿元的数字依然令人瞩目。进入2024年,公司保险业务收入达到1897.1亿元,同比增长17.6%,而偿报口径净利润更是实现了18.6%的高速增长,这样的业绩表现无疑是引人注目的。

在泰康人寿这条业绩增长的赛道上,公众的目光如同鹰隼般锐利,紧盯着其是否能够坚守诚信的底线。公司或许会试图将责任推卸给个别代理人的不当行为,但我们必须清醒地看到,正是这些个体的不当行为,如同一滴墨水滴入清水,迅速扩散,塑造了公司的整体形象。这些行为,无论多么微小,都有可能被放大,成为众矢之的,从而影响公司的声誉。

其实,在陈东升的领导下,泰康人寿一直高举“诚信合规”的大旗,将其作为企业的核心价值,声称诚信是降低交易成本、构建信任的基石。公司自成立起就誓言“不误导销售,不诋毁同业,诚信经营”,并在20周年时重申这一承诺。然而,现实却颇为讽刺,泰康人寿因欺骗投保人而频繁受罚,成为其违规行为的常态。在保险行业,信任是企业的生命线,泰康人寿的这些行为无疑是在自毁长城,对客户信任的破坏将是不可估量的损失。

加载中...