华夏银行提高信用卡权益享受门槛!业务量价齐跌或是主因
来源:机构之家
临近年末,华夏银行发布公告,对其旗下信用卡增值服务进行调整。
图:华夏银行微信公众号截图
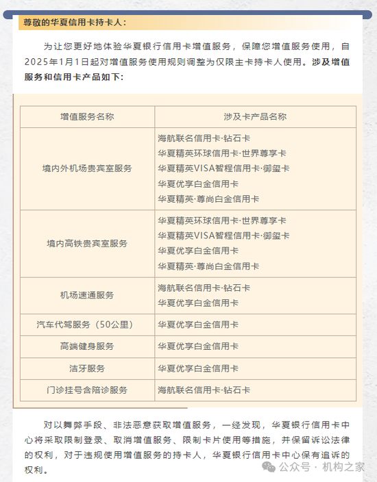
根据华夏银行信用卡微信公众号24日发文,为让持卡人更好地体验华夏银行信用卡增值服务,保障其增值服务使用,自2025年1月1日起对增值服务使用规则调整为仅限主卡持卡人使用。此次调整涉及增值服务包括7类,涉及的信用卡种产品超过10种。
此外,华夏银行表示,对以舞弊手段、非法恶意获取增值服务,一经发现,华夏银行信用卡中心将采取限制登录、取消增值服务、限制卡片使用等措施,并保留诉讼法律的权利,对于违规使用增值服务的持卡人,华夏银行信用卡中心保有追诉的权利。
机构之家梳理发现,今年以来,已有多家银行宣布对其旗下信用卡权益进行调整,包括取消或减少某些服务、限制服务使用次数或提高享受服务的门槛等。例如建设银行宣布2025年后取消5类白金以上信用卡的建行指定国内机场贵宾厅服务、取消3类白金以上信用卡全球医疗救援等服务;农业银行宣布今年9月后取消“尊然精粹白金卡”消费30次免次年年费政策;邮储银行宣布取消2款信用卡自动分期功能,同时取消自动分期的优惠、积分回馈、提前还款费用减免等权益等等。
信用卡业务发展进程被泼冷水
作为全国性股份制商业银行,成立于1992年的华夏银行,目前资产规模超4万亿,在全国120个地级以上城市设立了44家一级分行、78家二级分行,营业网点总数达982家,员工40293人。
华夏银行顺应行业趋势调整信用卡相关权益,背后的原因可能是其信用卡业务已经到瓶颈期,面临量价齐跌的现状。而成本的抬升,让该行不得不采取相关措施。从公司的历年财报和部分财务数据,可见一斑。
图:华夏银行2024年上半年年报信用卡业务部分相关信息截图
根据华夏银行2024年半年报中关于信用卡业务相关阐述,可见多项业务均呈现收缩态势,呈不同幅度的负增长。例如,截止2024年上半年末,该行信用卡贷款余额1757.38亿元,比上年末下降4.54%;信用卡期末有效卡2072.93万张,比上年末下降2.66%;有效客户1849.26万户,比上年末下降1.95%。该行上半年信用卡交易总额4286.45亿元,同比下降14.10%,实现信用卡业务收入86.97亿元,同比下降0.16%。
图:华夏银行2023年年报中关于信用卡业务部分相关信息截图
作为对比,我们再来看2023年年报中同一部分的信息披露。可见2023年年报中相关数据会相对更稳健。当年信用卡贷款余额、有效客户、信用卡业务收入仍能实现正增长。不过已经有部分数据不太乐观,呈现小幅负增长。例如信用卡交易总额同比下降2.24%至9852.96亿元,信用卡期末有效卡比上年末下降1.71%至2129.50万张。
事实上,信用卡权益的调整只是华夏银行信用卡条线调整的一部分。今年11月,华夏银行信用卡中心青岛分中心被获准终止营业。而在今年3月份,该行天津分中心也获批终止营业。此外,去年底广州分中心获批终止营业。也就是说,在不到一年的时间里,华夏银行已经关闭了除北京总部外的三家异地信用卡分中心。对此,机构之家曾在11月份做了相关报道。
信用卡业务困境为华夏银行面临烦恼的一方面。从财务数据来看,该行也面临不小压力。
华夏银行成本端不断攀升。2023年,该行成本收入比已经上升至31.37%,历经三年提升超3个百分点。
收入方面,今年前三季度同比仅增0.04%至711亿,勉强实现正增长,其中手续费收入仍同比下降,同比降幅19.1%。2022年和2023年收入为负增长,增速分别为-2.2%和-0.6%,对应收入为938亿、932亿。以拨备前利润指标来看,已经连续下降三年多。2021年该行拨备前利润669亿,同比下降1.1%,此后降幅不断扩大,2022年为下降3.8%,2023年进一步扩大为下降4.6%。今年前三季度,依旧下降2.6%,对应472亿。
整体来看,华夏银行调整信用卡权益,除了公告中表述的更加规范化诉求之外,背后的业务和财务情况考量应是主要原因。从年报中相关数据对比可见今年以来信用卡发展进一步受阻,各项数据呈不同幅度的下滑。与此同时,该行成本却在不断攀升,而拨备前利润早已下降多年。难以开源背后华夏银行不得不选择节流。当然,权益的调整也会影响客户的选择和依赖度,相信华夏银行已经综合考虑了这些因素。