新浪财经

重磅!2024年中国及31省市无人机行业政策汇总及解读(全)

前瞻网

关注

转自:前瞻产业研究院

行业主要上市公司:北方导航(600435)、洪都航空(600316)、航天电子(600879)、中国卫星(600118)、纵横股份(688070)、观典防务(688287)、航天彩虹(002389)等

本文核心数据:无人机政策汇总;政策解读;发展目标汇总等

1、 政策历程图

2015年,国家政府出台《中国制造2025》,推进干支线飞机、直升机、无人机和通用飞机产业化。

2016年,《“十三五”国家战略性新兴产业发展规划》出台,提出推进民用飞机产业化,大力开发市场需求大的民用直升机、多用途飞机、特种飞机和工业级无人机,首次将无人机产业提升到国家战略层面。2017年,工信部发布《关于促进和规范民用无人机制造业发展的指导意见》,规划至2020年,民用无人机产业持续快速发展,产值达到600亿元,年均增速40%以上。

2022年,《“十四五”通用航空发展专项规划》提出,到2025年,无人机企业数量达到18000家,民用无人机驾驶员执照持有数达到22万人,推进无人机的广泛应用,大力发展新型智能无人驾驶航空器驱动的低空新经济,此后发布的《2024年国务院政府工作报告》《通用航空装备创新应用实施方案(2024-2030年)》等政策均提出大力发展低空经济。

2、 国家层面政策汇总及解读

——国家层面无人机行业政策汇总

近年来,国家先后发布了《中国制造2025》《“十四五”民用航空发展规划》《通用航空装备创新应用实施方案(2024-2030年)》等政策,明确指出要推进无人机产业化,完成无人驾驶航空运行顶层设计,建立并完善法规标准体系,统筹开展试点示范运行,鼓励无人机应用场景拓展,大力发展新型智能无人驾驶航空器驱动的低空新经济。

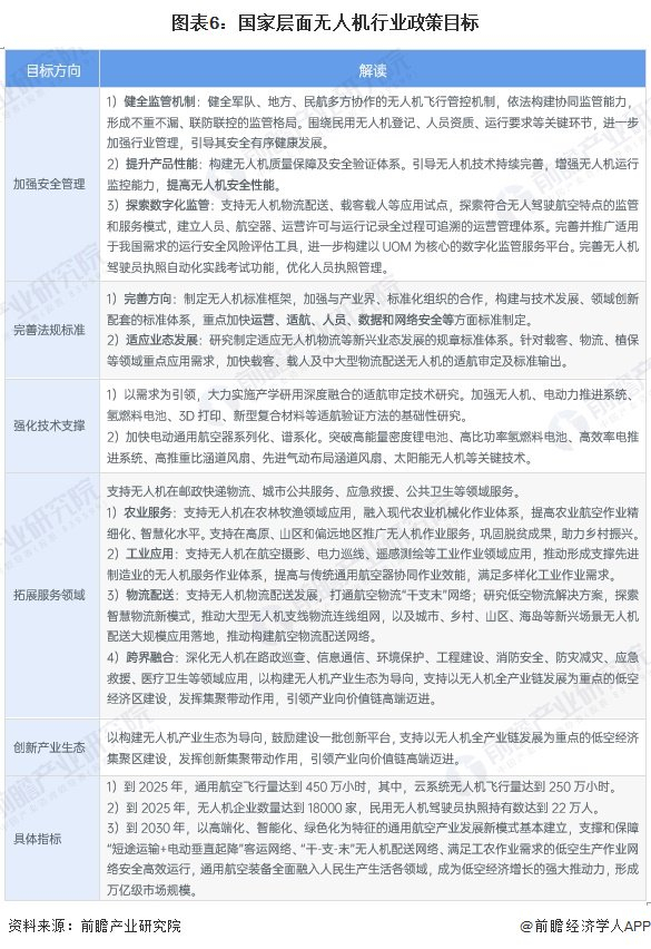
——国家层面无人机行业发展目标解读

2022年以来,民航局、工信部等部门相继印发《“十四五”民用航空发展规划》《“十四五”通用航空发展专项规划》《绿色航空制造业发展纲要(2023-2035年)》《通用航空装备创新应用实施方案(2024-2030年)》等政策,针对无人机行业存在的突出问题和薄弱环节,在加强安全管理、完善法规标准、强化技术支撑、拓展服务领域、创新产业生态等方面提出了相应规划,引导行业加强技术攻关、提升产品性能,鼓励企业积极拓展无人机服务领域,提升产品市场竞争力,以促进无人机行业高质量发展。

3、 各省市层面的政策汇总及解读

——各省市无人机行业政策汇总

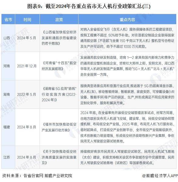
地方政府层面,为了响应国家号召,各省市积极印发有关政策通知推动无人机行业的发展。截至2024年10月,各重点省市无人机行业的相关政策汇总如下:

——各省市无人机行业发展目标解读

“十四五”期间,我国主要省份也提出了无人机行业的发展目标,广东省提出发展消费类和商用类无人机,加快微型无人机、智能无人机等产品开发和产业化;上海提出大力发展物流型智能飞机、低空无人机等通用飞机以及相关系统和设备;浙江、安徽、山东等省市则重点关注基础设施建设及应用场景拓展。其他省市也对无人机行业作出了相应的规划:

更多本行业研究分析详见前瞻产业研究院《中国无人机行业市场前瞻与投资战略规划分析报告》

同时前瞻产业研究院还提供产业新赛道研究、投资可行性研究、产业规划、园区规划、产业招商、产业图谱、产业大数据、智慧招商系统、行业地位证明、IPO咨询/募投可研、专精特新小巨人申报、十五五规划等解决方案。如需转载引用本篇文章内容,请注明资料来源(前瞻产业研究院)。

更多深度行业分析尽在【前瞻经济学人APP】,还可以与500+经济学家/资深行业研究员交流互动。更多企业数据、企业资讯、企业发展情况尽在【企查猫APP】,性价比最高功能最全的企业查询平台。

加载中...