新浪财经

热搜第一!昨晚秒空,谁抢到了?

安徽商报

关注

蛇年纪念币预约再度火爆。

12月23日晚,话题“蛇年纪念币预约”冲上热搜第一。

12月23日22时,2025年贺岁纪念币网上预约开启。22时30分,2025年贺岁钞线上预约开启。

根据多家银行公告,客户可登录手机银行、门户网站、个人网上银行及微信公众号进行预约,先到先得,额满为止。

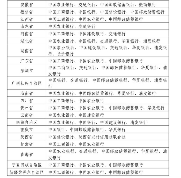
各地预约承办银行↓↓↓

不少网友参与了预约抢购。有人表示,很好抢↓↓↓

也有人表示,根本抢不到↓↓↓

不少网友反映,进入预约页面时,多家银行相关预约网页出现卡顿、无法访问等情况。也有网友反映,手机不停地接收银行验证码,就是抢不到……

有网友晒图称,仅半个小时左右,各地银行纪念币均被抢空。

【多知道点儿】

中国人民银行于2024年12月23日起预约发行2025年贺岁普通纪念币、纪念钞。2025年“蛇币”单枚面额10元,材质为双色铜合金,发行数量为1亿枚,2025年“蛇钞”单张面额20元,采用塑料材质,发行数量为1亿张,二者均采取面额等值兑换。

为什么蛇年纪念币和纪念钞这么难抢?

据了解,虎年、兔年和龙年的生肖纪念币发行量都是1.2亿枚,而蛇年纪念币缩量至1亿枚,是二轮生肖纪念币中发行量第二少的品种(2015羊币为8000万枚)。

此外,蛇钞是贺岁系列纪念钞的第二张生肖纪念钞。去年的龙钞经全民抢购火爆出圈,在龙钞的龙头效应带领下,蛇钞后续的市场行情也被一致看好。

值得注意的是,预约成功的市民还需要通过预约核实。根据央行此前公告,银行会在2024年12月27日至12月29日对市民预约信息进行核查。预约核实期内,未通过核查的公众可持预约登记使用的第二代居民身份证原件,前往预约登记的预约承办银行网点办理撤销违约记录及保留兑换资格业务。预约承办银行于2025年1月3日至1月9日办理2025年贺岁双色铜合金纪念币和纪念钞预约兑换。

当然,昨晚没有抢到的也还有机会哦。根据以往惯例,首次预约结束后,银行将对未兑换部分继续开展余量兑换。大家可以关注各地余量兑换方式和承办银行发布的相关信息。

审核:马翔宇 编辑:张雪子 校对:解明傲

加载中...