热闻|蛇年纪念币预约再度火爆!有银行5分钟内已约满,半小时内抢空,网友直呼太难抢
齐鲁晚报
蛇年纪念币预约再度火爆。
23日晚,“蛇年纪念币预约”登上微博热搜。
中国人民银行于2024年12月23日起预约发行2025年贺岁普通纪念币、纪念钞。2025年“蛇币”单枚面额10元,材质为双色铜合金,发行数量为1亿枚,2025年“蛇钞”单张面额20元,采用塑料材质,发行数量为1亿张,二者均采取面额等值兑换。
12月23日22时,2025年贺岁纪念币网上预约开启。22时30分,2025年贺岁钞线上预约开启。根据多家银行公告,客户可登录手机银行、门户网站、个人网上银行及微信公众号进行预约,先到先得,额满为止。
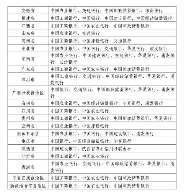
各地预约承办银行:
来源:央行网站
今年1月,2024年(龙年)贺岁普通纪念币启动预约时,手机APP端预约情况火爆,也出现了上述问题。但在网页端,不少用户反映整体较为流畅,且在预约开始时间三四十分钟后还完成了预约。
网友直呼太难抢
不少网友参与了预约抢购,有币和钞都抢到的,也有网友表示,根本抢不到。
不少网友反映,进入预约页面时,多家银行相关预约网页出现卡顿、无法访问等情况。也有网友反映,手机不停地接收银行验证码,就是抢不到……
据澎湃新闻,22时05分,中国农业银行纪念币预约页面显示上海市各网点线上剩余数量为0。有网友晒图称,仅仅半个小时各地银行纪念币均被抢空。
(齐鲁晚报·齐鲁壹点客户端编辑 彭茜 综合澎湃新闻、成都商报、橙柿互动·都市快报、央行官网、网友评论等)