新浪财经

自然资源部办公厅印发《全域土地综合整治实施指南(试行)》

媒体滚动 2024.12.23 16:54

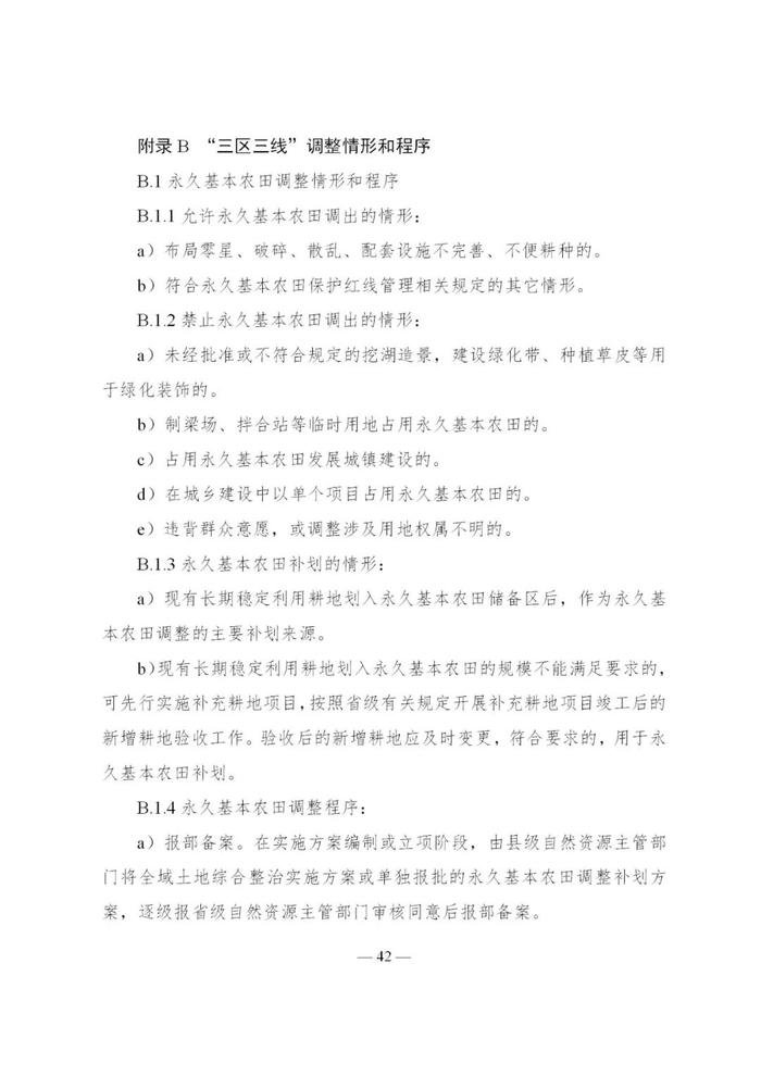
近日,自然资源部办公厅印发《全域土地综合整治实施指南(试行)》,主要内容包括正文和附录两部分,正文包括总则、整治内容与要求、实施条件与负面清单、实施路径、实施方案编制与批、项目管理、监测监管、维护群众合法权益等内容;附录包括术语和定义、三区三线调整情形和程序、实施方案编制要点、土地权属调整基本要求等内容。

《通知全文如下:

自然资办发〔2024〕57号

各省、自治区、直辖市自然资源主管部门,新疆生产建设兵团自然资源局:

为指导各地稳妥有序推进全域土地综合整治工作,依据《自然资源部关于学习运用“千万工程”经验 深入推进全域土地综合整治工作的意见》(自然资发〔2024〕149号)等文件要求,研究制定了《全域土地综合整治实施指南(试行)》。经部领导同意,现予以印发,请结合实际贯彻落实。各地在实施过程中要因地制宜、稳妥有序推进,严格落实群众全过程参与机制,切实维护群众合法权益,加强风险源头防控,坚决杜绝“刮风”搞运动。执行中遇到重大问题请及时向部报告,部将结合实施情况适时进行修订完善。

自然资源部办公厅

2024年12月5日

加载中...