新浪财经

【安迪苏 | 深度报告:全球领先的动物营养添加剂供应商 】-国信证券

腾讯美股

关注

国信证券化工团队

杨林 CPA执业证号S0980520120002

王新航 执业证号S0980123070037

薛 聪 执业证号S0980520120001

余双雨 执业证号S0980523120001

张歆钰 执业证号S0980524080004

董丙旭 执业证号S0980524090002

【维生素|行业快评:海外突发事件扰动,VA、VE价格有望继续上涨】-国信证券

核心观点

安迪苏是中国中化旗下专注于动物营养领域的创新性企业。安迪苏现是中国中化旗下的成员公司,是一家具有80余年发展历史的全球化动物营养添加剂龙头企业,目前安迪苏已向全球110多个国家超过4200名客户提供创新动物营养添加剂解决方案。2024年以来,受益于蛋氨酸、维生素等饲料添加剂价格回暖,安迪苏的盈利水平逐渐改善,2024年前三季度,安迪苏实现营业收入113.76亿元,同比+18.32%;归母净利润10.03 亿元,同比+3016.00%。

公司是全球蛋氨酸行业领导者,是产品最齐全的生产商之一。安迪苏拥有80余年蛋氨酸生产经营经验,现有液蛋产能59万吨/年,固蛋产能10万吨/年,产能规模仅次于赢创,在2012年至2023年期间,安迪苏蛋氨酸产品的市场占有率从23%提升至28%。随着养殖业规模化、集约化持续推进,液蛋需求增速高于固蛋,安迪苏是全球最早有能力生产液体蛋氨酸生产企业,也是目前全球最大的液体蛋氨酸生产企业,全球产能占比达58%。安迪苏是全球为数不多可同时生产液体和固体蛋氨酸的生产商,目前公司正在泉州新建15万吨/年固蛋产能,完善在华蛋氨酸品种布局的同时有望进一步提升市占率。展望未来,考虑到全球蛋氨酸需求仍有望保持5%-6%的较高增速,在全球蛋氨酸产能扩张节奏放缓的背景下市场价格触底反弹后逐渐企稳,公司作为全球领先的蛋氨酸供应商经营韧性有望持续凸显。

特种产品已成为公司强有力的第二业务支柱。近年来安迪苏一直积极实施“双支柱”战略,即在不断巩固蛋氨酸行业领先地位的同时,加快特种业务的发展。特种产品与安迪苏的功能性产品极具互补性,有助于安迪苏打造一体化解决方案,最大限度的满足客户的采购需求。同时,安迪苏特种产品的毛利率始终保持在40%以上,明显高于公司的功能性产品,已成为公司继蛋氨酸等功能性产品外另一大利润增长点,帮助公司抵御功能性产品价格周期性波动对公司生产经营的不利影响。

风险提示:激烈竞争导致产品价格下降、毛利下滑的风险;跨国经营和业务扩张风险;环保政策相关的风险;下游需求不及预期的风险等。

研报信息

国信证券化工团队

研报名称:《安迪苏(600299.SH)-全球领先的动物营养添加剂供应商 》

分析师:杨林 S0980520120002 /王新航 S0980123070037

发布日期:2024年12月20日

报告页数:40页

公司盈利预测及投资建议请扫描下方图片二维码查看

研报部分内容摘选

1

公司概况

全球领先的动物营养添加剂生产企业

公司发展历程:1939年,化学工程师Marcel Lingot在法国创立了安迪苏公司的前身——AEC公司。1945年,AEC首次完成DL-蛋氨酸的人工合成,并自1950s起在法国建设了固体蛋氨酸合成工厂。1971年,公司被罗纳-普朗克公司收购,成为其旗下的动物营养分部。2002年,公司从罗纳-普朗克集团独立,正式采用“安迪苏”作为公司名称。2006年,安迪苏被蓝星集团收购,由此成为中国中化旗下的成员公司。2009年,安迪苏开始在南京建设国内首个液体蛋氨酸项目,一期7万吨/年产能于2013年建成投产,二期7万吨/年产能于2016年建成投产。2015年,公司通过与蓝星新材进行重大资产重组并募集配套资金,完成借壳上市,证券简称由“蓝星新材”变更为“安迪苏”。2018年,公司开始在南京新建第二个18万吨/年液体蛋氨酸工厂(2022年投产),并收购全球饲料添加剂生产商纽蔼迪。2020年,公司收购FRA® melco,并与恺勒司成立合资公司恺迪苏(重庆)。2023年,公司分别在欧洲、中国新建特种产品生产基地,并收购法国Nor-feed集团。2024年,公司在泉州投资建设15万吨/年固体蛋氨酸工厂。目前,安迪苏已成为全球领先的动物营养添加剂生产企业,以丰富的产品组合、完善的销售平台和强大的技术支持团队,向全球110多个国家超过4200名客户提供创新动物营养添加剂解决方案。

安迪苏于2015年在上海证券交易所上市。2006年,中国化工集团旗下的中国蓝星(集团)总公司以4亿欧元(当时约合40亿元人民币)的价格实现对法国安迪苏集团的全资收购。2015年,安迪苏借壳蓝星新材在上交所上市,85%普通股股权扣除现金分红后交易价格为106.49亿元,同年蓝星新材原有资产及业务完成置出,自2015年12月29日起,证券简称由“蓝星新材”变更为“安迪苏”。

公司是“中化”系央企。安迪苏的直接控股股东为中国蓝星(集团)股份有限公司,直接持有公司85.77%的股权,实际控制人为中华人民共和国国务院国有资产监督管理委员会。

安迪苏拥有一支经验丰富的国际化管理团队,构建了多元化和包容性企业文化。安迪苏管理层主要由中法两国高管组成,多位高管在饲料行业拥有多年的专业知识和管理经验,中西方的智慧与力量以及自身全球化优势对安迪苏实现可持续增长起到积极作用。此外,安迪苏构建了多元化和包容性的优秀企业文化、员工培养机制和创新激励机制,为自身持续发展提供内在动力。

2024年以来安迪苏的生产经营逐渐改善。2016年以来,安迪苏的生产经营整体保持相对稳健的节奏,2023年实现营业收入131.84亿元,比2016年高24.95亿元,期间的年均复合增速为3.04%,而2016-2023年公司主营产品蛋氨酸的市场价格整体呈下降趋势,公司在2016-2022年间的归母净利润均保持在9亿元以上水平。2023年公司的营业收入小幅下滑9.26%,归母净利润下滑95.82%至0.52亿元,为上市以来最低值,主要系功能性产品的销售价格下滑、原材料及能源成本上升,以及关停部分欧洲老旧装置带来的减值准备和重组成本所致,2023全年安迪苏经营活动产生的净现金流入为人民币28亿元,同比上升59.89%,公司的生产经营活动均正常开展。2024年以来,受益于蛋氨酸、维生素等饲料添加剂价格有所回暖,安迪苏的生产经营逐渐改善,2024年前三季度,安迪苏实现营业收入113.76亿元,同比增长18.32%;实现归母净利润10.03 亿元,同比增长3016.00%。

安迪苏双支柱战略:在不断巩固蛋氨酸行业领先地位的同时,加速特种产品业务的发展。安迪苏将践行双支柱战略:目前的主营业务可分为功能性产品(第一业务支柱)和特种产品(第二业务支柱),其中功能性产品包括蛋氨酸、维生素等;特种产品主要包括针对反刍动物、单胃动物、水产等领域开发的特种氨基酸、酶制剂、有机硒产品、益生菌产品及其他特种产品。2024年上半年,安迪苏的功能性产品和特种产品的营收占比分别为74.29%、25.71%,毛利占比分别为66.05%、33.95%。作为一家跨国公司,安迪苏的业务遍布全球110多个国家和地区,2016-2023年间,其在“欧洲、中东、非洲”、南美洲、中北美、亚太(除中国)、中国五大区域市场的营收均实现不同程度的增长,2023年以上五大区域在安迪苏的营收中占比分别为34.09%、19.15%、17.66%、14.38%、13.60%。

2024年以来安迪苏的功能性产品毛利率持续改善。2016-2023年间,全球的蛋氨酸行业进入新一轮扩产周期,期间行业供过于求矛盾不断凸显,蛋氨酸市场价格整体呈现下降趋势,据博亚和讯,2023年国内蛋氨酸市场均价较2016年下降34%,而2023年下半年以来全球蛋氨酸的扩产节奏明显放缓,蛋氨酸市场价格也触底反弹,2024年前11月蛋氨酸均价较2023年均价上涨约14%。安迪苏的毛利率与蛋氨酸价格走势有着较强的相关关系,2016-2023年间安迪苏的毛利率从47.43%下降至21.38%,2024年上半年又回升至31.36%。期间费用率方面,作为拥有80余年经营历史的跨国公司,安迪苏的费用控制水平较为出色,其2016-2024年上半年其期间费用率始终维持在15%上下,没有大幅波动。

2

以蛋氨酸为核心的功能性产品是安迪苏第一大支柱业务

安迪苏的蛋氨酸业务包含在功能性产品业务中。安迪苏的功能性产品包含蛋氨酸、硫酸铵、硫酸钠和硫产品等蛋氨酸产业链相关产品,以及小部分维生素产品。

整体来看,2016年以来安迪苏的功能性产品业务保持了稳健经营,即便是在蛋氨酸产品价格下行周期下,安迪苏也可充分发挥自身在蛋氨酸行业经营多年的经验优势,通过积极的价格管理、增加产销量、严格控制成本来抵消产品价格下行的不利影响,实现自身功能性产品业务的稳健经营。安迪苏在财报中将各类产品销售收入影响因素分为销量因素、价格因素、外币折算因素,其中价格因素对公司功能性产品的收入影响作用最大,如在2016/2017年,蛋氨酸的市场价格持续下跌,安迪苏功能性产品销售收入出现一定下滑,收入影响因素中价格因素均为负值,而销量因素和外币折算因素均为正值。一般来说,价格因素与蛋氨酸市场价格变动相关性较强,销量因素一般与安迪苏蛋氨酸的产能扩张与调整息息相关,外币折算因素主要和人民币汇率变动有关。

安迪苏是全球蛋氨酸行业领导者,是蛋氨酸全品类生产商

蛋氨酸是非必需氨基酸,也是应用最广的饲料氨基酸之一。氨基酸是生命有机体的重要组成部分,在生命体内物质代谢调控和信息传递方面扮演着重要角色。从生物体内分离获得的各类氨基酸有几百种,但组成蛋白质的氨基酸仅有20种,根据生物体是否能够合成,可将这20种蛋白质氨基酸分为必需氨基酸、半必需氨基酸和非必需氨基酸。必需氨基酸指动物体不能合成或合成速度远不适应机体的需要,必须由食物蛋白供给,必需氨基酸有8种,包括蛋氨酸、赖氨酸、苏氨酸、亮氨酸、异亮氨酸、缬氨酸、色氨酸和苯丙氨酸。如缺乏必需氨基酸中任何一种,都会限制饲料蛋白质中其他氨基酸的利用。

限制性氨基酸是指天然饲料中含量较少,不能在动物体内合成,也不能被其他氨基酸所代替的且在动物的生长和生产中不能缺少的氨基酸,缺乏程度最高的称为第一限制性氨基酸,其次为第二、第三限制性氨基酸。目前在饲料工业中应用广泛的限制性氨基酸主要是蛋氨酸、赖氨酸,占饲料工业的80%以上,其次是苏氨酸、色氨酸、精氨酸、缬氨酸等。蛋氨酸对禽类和高产奶牛是第一限制性氨基酸,对猪类是第二限制性氨基酸。

使用蛋氨酸可提高肉类生产效率。蛋氨酸是动物“必需氨基酸”之一,同时也是家禽生产第一“限制性氨基酸”。家禽无法自然合成蛋氨酸,必须通过采食摄取。在饲料中添加蛋氨酸,可以按照动物生理对氨基酸需求,均衡饲料配给,进而减少饲料成本,具有较高经济价值。目前国内禽类饲料的主流配方中,蛋氨酸添加量在0.1%-0.3%左右,同时使用鱼粉等作为饲料中氨基酸的补充来源。根据安迪苏测算,在营养成分摄取量一致的前提下,假设每单位重量饲料中添加0.20%蛋氨酸,每生产1千克成品鸡肉可节约生产成本约0.23欧元,与不使用蛋氨酸的成本相比降低23%,能有效提高家禽生产效率。

液体蛋氨酸需求增速高于固体蛋氨酸

L-蛋氨酸、液体蛋氨酸与固体蛋氨酸的区分:生物界中各种蛋白质几乎都是由L型氨基酸所构成的,D型氨基酸在自然界中较少存在。L-蛋氨酸是自然界中的动物和植物蛋白质中蛋氨酸的生物活性形式;D,L-蛋氨酸是由50%的D-蛋氨酸和50%的L-蛋氨酸组成的混合物,常被称为固体蛋氨酸,其通过化学合成而产生,D-蛋氨酸在动物体内可以被相应的酶转化为L-蛋氨酸;D,L-羟基蛋氨酸通常又被称为液体蛋氨酸,属于蛋氨酸的前体物,可以通过动物体内的酶经过类似的途径转化为L-蛋氨酸。据安迪苏公告,在接近或超过动物对氨基酸的生物需要量时,L-蛋氨酸、固体蛋氨酸和液体蛋氨酸的生物学功效没有差别。

D,L-蛋氨酸作为最常见的固体蛋氨酸,其产业化以及作为饲料添加剂使用已有数十年时间,1945年安迪苏首次完成DL-蛋氨酸的人工合成,并于1950s起在法国建设了固体蛋氨酸合成工厂。液体蛋氨酸也已在饲料行业中长期使用,1990年安迪苏西班牙液体羟基蛋氨酸生产线建成投产。L-蛋氨酸的产业化进程相对较晚,2015年希杰建成世界首个生物发酵L-蛋氨酸工厂,2018年开始供给饲料行业。

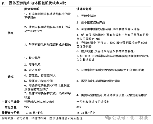
液蛋与固蛋性能对比:目前市场供应的蛋氨酸主要包括固体蛋氨酸和液体蛋氨酸,两者的市场渗透率分别为60%与40%左右(平均值,不同地区差异较大)。液体蛋氨酸通过使用专业喷撒系统给料,能够实现自动化控制,降低人工给料误差和风险,达到精准定量和均匀混合;同时液蛋可消除固体蛋氨酸在运输和储存中可能产生爆炸的风险,更加安全高效。因此规模较大、自动化程度较高的客户更倾向于使用液体蛋氨酸。液体蛋氨酸相比固体蛋氨酸的缺点在于液体蛋氨酸需要专门的喷淋装置,通常应用于规模饲料企业和规模化养殖场,此外液体蛋氨酸在低温时,黏度变大,流动性变差,不适合于低温使用。从市场价格看,液蛋一般含量为88%,低于固蛋的99%,且液蛋的生产成本比固蛋更具竞争力,因此液蛋售价一般比固蛋便宜一些。

液体蛋氨酸需求增速高于固体蛋氨酸。目前,在美国、墨西哥等国家,液体蛋氨酸的使用量占比超过60%,随着中国、印度等发展中国家家禽行业逐步整合以及养殖工业化、自动化水平提升,预计未来液体蛋氨酸需求增长将高于固体蛋氨酸。

安迪苏是全球最大的液体蛋氨酸生产企业,也是目前全球为数不多可以同时生产固体和液体蛋氨酸的生产商。1990年安迪苏西班牙液体羟基蛋氨酸生产线建成投产,是全球首批液体蛋氨酸生产企业之一,现已拥有30余年的生产经验。目前,安迪苏液体羟基蛋氨酸在全球的液蛋市场占有绝对领先的市场地位,据我们不完全统计,目前全球仅安迪苏、住友、诺伟司、和邦生物4家生产企业有生产液体蛋氨酸的能力,目前安迪苏的液体蛋氨酸产能为59万吨/年,其中西班牙和中国产能分别为24、35万吨/年,安迪苏的液体蛋氨酸全球产能占比达58%,是全球最大的液体蛋氨酸生产企业;此外,安迪苏是目前全球为数不多可以同时生产固体和液体蛋氨酸的生产商,可以积极响应不同客户的差异化需求,因此安迪苏是一家全系列蛋氨酸产品的供应商。

蛋氨酸行业具有较高的准入壁垒

蛋氨酸生产工艺流程复杂、技术门槛高。目前全球蛋氨酸生产主要采用化学合成法,固蛋与液蛋的重要中间体均为氰醇,对氰醇进行酸化可生产液体蛋氨酸;将氰醇经过一系列的皂化、中和、结晶会得到固体蛋氨酸,固蛋和液蛋是不同的生产线。化学合成蛋氨酸的基本原料均为有毒有害化工原料,如二硫化碳、甲硫醇、硫化氢均在《国家恶臭污染控制标准》规定的八大恶臭气体之列,氢氰酸、氰醇等氰化物属于剧毒的危险化学品,此外合成蛋氨酸产生的废水也较难处理,项目审批难度有逐渐趋严,因此蛋氨酸整个生产流程受到环境保护及安全生产方面的严格监管。我们认为,严苛的环境准入是制约蛋氨酸产能快速扩张的重要因素,因此在相当长的时间内全球仅有少数几个厂商有能力安全、稳定地规模化生产蛋氨酸。

蛋氨酸固定资产投资大,具有较高的资金壁垒。蛋氨酸属于资金密集型产业,根据行业经验,新建世界级规模化学合成蛋氨酸生产装置需要巨额初始资本投入,并且至少需要4年时间进行许可、规划和建设工作,如安迪苏泉州年产15万吨固体蛋氨酸项目计划总投资额约49亿元,建设期约26个月。

我国蛋氨酸发展的时间虽然较早,但是由于技术、设备等水平一直未能突破,国内饲料级别的蛋氨酸的生产在很长一段时间内未有突破。据渝三峡A公告,2010年我国首套蛋氨酸生产装置——重庆紫光1万吨/年蛋氨酸项目投产,但因臭气扰民等问题于2013 年9月停产。值得一提的是,2010年前后,重庆、河北、山东、辽宁、安徽、福建、安徽等多省市均有相关企业公布了蛋氨酸的扩产计划,但后续均未有实质性进展。

蛋氨酸国产化进程加快推进。2013年,安迪苏南京年产14万吨蛋氨酸(AT88)项目一期7万吨装置建成并试运行,是我国现稳定运行的投产时间最早的蛋氨酸生产装置。截至2024年,我国共有安迪苏、新和成、紫光化工、和邦生物4家蛋氨酸生产企业,产能分别为35、30、10、7万吨/年,合计82万吨/年。在建产能方面,安迪苏在泉州在建15万吨/年固蛋产能,新和成山东基地拟通过技改扩产7万吨/年,与中石化合资合作(新和成持股比例50%)的年产18万吨液蛋项目预计2025年进入试车阶段。此外,内蒙古灵圣作物科技有限公司年产20万吨蛋氨酸项目、湖北沂利泓年产40万吨蛋氨酸项目也已进入环评或项目备案阶段,项目建设进展需进一步观察。

复盘蛋氨酸市场价格及供给端变化

2005年时全球活跃生产的蛋氨酸供应商仅余四家,分别为安迪苏、赢创、住友和 诺伟司,随着中小供应商供应商退出蛋氨酸市场,使得蛋氨酸供应商的议价能力提高,氨基酸产品价格上升。2005年至2008年,蛋氨酸价格持续上升,在2008年达到阶段最高点。2008年至2010年,受金融危机及全球市场影响,蛋氨酸价格存在小幅波动。2011年开始,全球各大氨基酸供应商开始了新一轮的产能扩张期,蛋氨酸的市场价格受市场环境和供求关系的影响呈现下降趋势。

转折点出现在2014年,一季度家禽市场受“H7N9”流感影响下,进口厂商不看好当年二季度蛋氨酸市场需求,进而造成4-7月蛋氨酸进口量大幅降低,同期进口商检及通关时间较往常也大幅延迟,重庆紫光因环保问题未能复产、美国蛋氨酸中间体因天气原因阶段性供应中断,蛋氨酸供应面持续缩紧,而从3月份开始我国的家禽市场进入复苏回暖的阶段,供需错配使得蛋氨酸价格在2014年10月达到115元/千克的历史高位。蛋氨酸价格触顶后供给端秩序逐渐恢复,2014年下半年宁夏紫光一期5万吨/年蛋氨酸项目建成投产,国内蛋氨酸进口量大幅增加,美国蛋氨酸原料工厂复产,蛋氨酸市场价格也开始进入下行通道。

中国企业主导新一轮蛋氨酸产能扩张。2015年开始,全球蛋氨酸产能开启新一轮扩产周期,与前面几次不同的是本次扩产周期主要由中国企业主导,代表企业有紫光化工、新和成、安迪苏、和邦生物。

紫光化工:2016年宁夏紫光二期5万吨/年蛋氨酸项目建成投产,总产能达到10万吨/年。

新和成:2017年山东新和成一期5万吨/年蛋氨酸装置建成投产,2020年10万吨/年蛋氨酸装置建成投产,2023年15万吨/年蛋氨酸新产能建设完成,2024年11月,宁波镇海炼化新和成生物科技公司(新和成、中石化各持股50%)18万吨/年液体蛋氨酸项目机械竣工,预计2025年投产;此外,山东新和成拟在现有年产15(5+10)万吨蛋氨酸生产线的基础上进行改扩建,未来将形成年产22万吨蛋氨酸生产规模。

安迪苏:安迪苏南京工厂一期年产14万吨液体蛋氨酸项目一期工程(7万吨/年)于2013年建成试运行,二期工程(7万吨/年)于2016年建成投产。2022年安迪苏南京工厂二期年产18万吨液体蛋氨酸项目正式投产,加上一期项目后整体年产能达到35万吨/年。安迪苏拟在福建省泉州市新建15万吨/年固体蛋氨酸项目,工厂预计于 2027 年正式投入运营。

和邦生物:2021年,和邦生物7万吨/年液体蛋氨酸建成投产。

国内蛋氨酸企业的扩产节奏可以通过固蛋出口数据进行验证:从固体蛋氨酸的进出口数据看,2019年以前我国固体蛋氨酸的年进口量呈上升趋势,而2019年开始固体蛋氨酸的进口量持续下降,同时2019年起我国固体蛋氨酸的年出口量逐年提升,2024年上半年我国共进口固体蛋氨酸6.96万吨,出口14.78万吨,出口量首次大幅超过进口量,反映出国内固体蛋氨酸生产企业产能不断爬坡。据博亚和讯,我国蛋氨酸的全球产能占比已从2021年的23.5%提升至2024年的41%。

国外厂商未来产能规划方面:2024年赢创新加坡生产基地新增4万吨/年蛋氨酸产能,使该基地总产能增至34万吨/年;据住友化学2023年年报披露,其计划将爱媛县工厂的产能比2018财年末减少3成(约7.5万吨/年);希杰预计从2023年下半年起,马来西亚工厂的蛋氨酸产量将减少30-40%。

安迪苏的经营韧性有望在未来三年持续凸显。基于以上数据,结合全球蛋氨酸年需求增速仍保持在5%-6%的较高水平,2023年以来全球蛋氨酸产能扩张有所放缓,蛋氨酸价格在2023年下半年触底反弹,2024年内维持平稳运行,而2027年前除新和成外其他厂商暂无大规模扩产计划,我们认为未来三年全球蛋氨酸市场价格有望继续维持平稳运行,安迪苏作为全球蛋氨酸市占率第二的跨国公司,具有数十年蛋氨酸生产经营经验,经营韧性有望在未来三年持续凸显。

拟在泉州新建固蛋项目,完善在华蛋氨酸品种布局

安迪苏拟投资49亿在泉州建设15万吨/年固体蛋氨酸项目,完善在华蛋氨酸品种布局。安迪苏南京生产平台液态蛋氨酸总产能已达到35万吨/年,在国内尚无固态蛋氨酸产能布局,而安迪苏现有固体蛋氨酸生产装置位于欧洲,产能约10万吨/年,产能规模相对较低,难以满足国内以及亚太地区等新兴市场客户对多品种蛋氨酸的市场需求,因此安迪苏计划在泉州投资49亿建设15万吨/年固体蛋氨酸项目,进一步优化公司在华蛋氨酸产品结构,目前,该项目已经批复动工,预计2027年建成投产。泉州15万吨/年蛋氨酸项目投资额较大,目前安迪苏计划通过定增方式募集30亿元,其中泉州项目拟使用募集资金17.43亿元。

泉州项目有南京项目成功经验可借鉴,且可充分发挥中化集团产业园区的配套优势。固体蛋氨酸与液体蛋氨酸生产工艺具有一定相似性,考虑到安迪苏南京工厂已成为世界上最大、技术先进、最具竞争力的液体蛋氨酸生产平台之一,因此我们预计泉州项目将会充分借鉴南京生产平台的建设运营经验,实现建设、生产、运营的高效推进。同时,泉州项目的选址毗邻中化泉州石化有限公司,预计能够发挥与中国中化及园区周边企业在原材料及能源供应方面的产业链协同效应,以提高项目经济效益。

在2012年至2023年期间,安迪苏蛋氨酸产品的市场占有率从23%提升至28%,我们预计安迪苏泉州项目投产后其市占率有望进一步提升,并有望全球产能最大的蛋氨酸生产企业。

2023年以来蛋氨酸的盈利水平明显改善

化学合成法生产蛋氨酸的主要原材料包括丙烯、硫、甲醇、氨及天然气等,丙烯和天然气合计占蛋氨酸产品成本的25%左右,据百川盈孚,生产1吨蛋氨酸需要消耗0.5吨丙烯、1吨甲醇、2000立方米天然气,根据产品的价格数据,我们可以通过计算产品价差形式去分析公司蛋氨酸产品的毛利率变化情况。2017年以来,蛋氨酸生产中丙烯、甲醇的成本变化不大,而天然气成本则有明显提升,使得蛋氨酸生产成本较2017年有所提升。整体来看,蛋氨酸的价差走势与产品价格走势大致吻合,因此在原材料价格不发生大幅波动的前提下,分析蛋氨酸的盈利水平重点在于边际供需格局变化造成的产品价格波动。而基于我们前述分析,我们认为去年以来全球蛋氨酸的扩产节奏已明显放缓,而需求端全球蛋氨酸又可保持每年5%-6%增速,前期投放产能有望得到有效消化,进而未来三年全球蛋氨酸行业的供需格局有望维持平衡,产品价格有望平稳运行,考虑安迪苏的市场地位以及穿越周期的经验,我们预期安迪苏的盈利水平有望得到持续修复。

需求端:全球蛋氨酸需求量仍有较大的增长潜力

据安迪苏公告及博亚和讯,2014-2023年,全球蛋氨酸需求量从102.3万吨增长至160万吨,年均复合增速为5.10%,按此增速计算未来三年全球将每年新增8万吨以上的蛋氨酸需求量,2027年全球蛋氨酸需求量将比2023年多35万吨,蛋氨酸的市场需求增量相当可观。此外,中国的蛋氨酸需求增速显著高于全球整体水平,2018-2023年,中国蛋氨酸需求量从25万吨增长至43万吨,年均复合增速达11.46%,明显高于全球平均水平,主要原因是中国人均GDP提升使得居民对于肉类的消费提升、低蛋白饲料的推广使得蛋氨酸添加比例提升等。

据百川盈孚,蛋氨酸下游应用中,饲料添加剂占比90%,化妆品和医药各占5%,因此养殖业是蛋氨酸最主要的需求领域。安迪苏的主要产品包括蛋氨酸、维生素、酶制剂等动物营养添加剂,按产品应用的动物品种为禽类、猪和奶牛,占比分别约为67%、25%、8%。

从全球人均肉类消费量角度分析,全球蛋氨酸需求仍有较大的提升空间。据经合组织OECD数据,全球猪肉消费量从1990年的6286.32万吨增长至2022年的12070.67万吨,年均复合增速2.06%。全球禽肉消费量从1990年的2843.84万吨增长至2022年的13735.56万吨,年均复合增速5.04%。据经合组织、联合国粮农组织数据,2023年发展中国家、发达国家、全球整体人均禽肉消费量分别为7.85、20.94、10.23千克,发达国家人均禽肉消费量是发展中国家的2.67倍;其中美国人均禽肉消费量达35.74千克,远高于发达国家整体水平,是非洲地区人均3.99千克的8.96倍。而从1990年以来全球人口分布变化情况看,发展中国家人口占全球总人口的80%以上,且人口增速高于发达国家。此外,从人均GDP角度分析,印度、非洲等国家和地区的人均GDP仅为欧美等发达国家的3%-5%,尚有较大的提升空间。因此,综合全球猪禽消费量、人均禽肉消费量、全球人口分布及全球各地区GDP差距等客观现实,我们认为全球猪禽消费量及牛奶消费量仍有较大提升空间,从而对全球蛋氨酸需求提供有力支撑。

豆粕减量替代政策推广为我国蛋氨酸市场带来边际需求增量。豆粕是畜禽养殖的主要蛋白来源,而我国大豆等蛋白饲料长期大量依赖进口,据国家统计局、美国农业部、汇易网数据,2023年我国大豆表观需求量12015万吨,进口量9941万吨,进口依存度达82.74%,成为影响整体粮食安全的风险因素,因此豆粕减量替代的实施具有保障国家粮食安全、降低成本、提升畜牧业竞争力、环保等等重大意义。2023年4月,农业农村部印发《饲用豆粕减量替代三年行动方案》,表示在确保畜禽生产效率保持稳定的前提下,力争饲料中豆粕用量占比每年下降0.5个百分点以上,到2025年饲料中豆粕用量占比从2022年的14.5%降至13%以下。在目前的实际操作中,通常采用菜籽粕、棉粕等杂粕替代部分豆粕,而这类杂粕中的氨基酸含量远低于豆粕,为保证氨基酸平衡,就需要在其中人为添加氨基酸。豆粕中蛋氨酸含量在0.5%~0.7%,据中国饲料工业协会数据,2022年全国工业饲料总产量达30223.4万吨,在此基础上豆粕用量占比降低1.5%对应453.35万吨豆粕减量,折算成蛋氨酸需求量为2.26-3.17万吨,对我国蛋氨酸市场带来边际需求增量。

维生素行业进入新一轮景气周期

安迪苏为客户提供全系列维生素解决方案。安迪苏在饲料级维生素行业中拥有非常独特的竞争地位,安迪苏是首家推出高浓度维生素A产品(一百万国际单位/克)的公司,而该产品诞生之后已经成为新的市场标准。安迪苏可自产维生素A,现有产能约5000吨/年(50万IU/g),其余品种的维生素安迪苏通过采购的方式纳入其供应链管理,从而为向客户提供高质量且具有完全可追溯性的全系列维生素解决方案。

维生素主要用作饲料添加剂,对保障动物健康生长至关重要。维生素指一系列有机化合物的统称,是人和动物为维持正常的生理功能而必需的一类微量有机物质,大多数无法由生物体自己产生,必须从食物中摄取。维生素在人和动物生长、代谢、发育过程中发挥着重要的作用,如果维生素摄入不足,会导致人和动物新陈代谢失去平衡,会导致免疫力下降,引起“维生素缺乏症”。维生素A有促进动物生长、繁殖,维持骨骼、上皮组织、视力和粘膜上皮正常分泌等多种生理功能,动物缺乏时表现为生长迟缓、暗适应能力减退而形成夜盲症。

维生素的应用领域主要包括饲料、医药化妆品和食品饮料。在全球维生素应用构成中,80%的维生素作为饲料添加剂用于饲料畜牧行业,其余12%用于医药化妆品,8%用于食品饮料,其中85%的VA和68%的VE被用于生产饲料。在饲料配方中维生素饲料添加剂不可或缺,也是最昂贵的重要原料,具有一定的需求刚性,在饲用维生素中,VC、VE、烟酰胺(VB5)、VA四个品种占饲用维生素总量的79%。在饲料的应用结构中,猪料添加维生素用量约占52%、肉禽和蛋禽料各占12%、水产料占23%。在配合饲料中维生素添加比例一般为0.05%~0.1%,占产品成本的比重约为2%~5%,下游一般对维生素的价格变动的敏感性较低。

SVA行业集中度高,全球产能主要集中在中国、西欧。从VA的全球供给看,目前全球VA产能合计约5.39万吨/年,中国企业的产能占比约为50.1%。VA方面,生产企业主要包括国外的巴斯夫、帝斯曼、安迪苏和国内的新发医药、新和成、浙江医药,其中巴斯夫产能1.44万吨/年,占比约27%,其中的6400吨/年产能(规格50万IU/g产能,折280万IU/g规格产能为1500吨/年)于2020年在巴斯夫德国路德维希港一体化工厂投产。从进出口数量情况来看,我国为VA净出口国,VA出口量逐年稳步提升,进口量基本保持稳定。据海关总署,2023年,我国维生素A及其衍生物出口量4923.72吨,进口量1188.34吨。

维生素是典型的供给主导的周期性行业,涨价即可提高生产企业利润。

维生素价格长期低迷,厂商具有一定的挺价意愿。维生素A价格自2020年以来已经下跌了近4年时间,维生素A价格则自2018年以来长期表现低迷,期间行业盈利水平不断下降,考虑到未来几年内行业内新产能将投产,未来行业竞争将加剧,我们认为现有维生素A、维生素E企业在当前养殖业利润回暖的背景下有较强的挺价意愿。

巴斯夫突发事件有望继续推动国内VA、VE价格上涨。2024年7月29日,巴斯夫路德维希港基地南部的一处工厂发生有机溶剂泄漏,随后发生火灾,目前该工厂仍处于关闭状态。据巴斯夫官网8月7日的报道,巴斯夫欧洲公司宣布,对部分维生素A、维生素E和类胡萝卜素产品以及部分香气成分的交付实施不可抗力。受此此突发事件影响,VA、VE国内市场价格大幅上涨,据博亚和讯,截至12月10日,国内VA市场均价上涨至161元/公斤,与7月29日价格相比涨幅77.90%,VA年内市场均价也提升至132.20元/千克,较2023年全年均价上涨58.38%;值得一提的是,在巴斯夫此次突发事件之前,维生素价格便进入上行通道,今年年初至7月29日期间,VA市场价格由69元/公斤上涨至96元/公斤,涨幅39.13%%。此次突发事件将会造成全球的维生素行业供给阶段性偏紧,而维生素在动物养殖中的刚需属性,我们分析认为目前养殖业利润回暖,下游对于高价维生素的接受程度有所提升,因此VA的市场价格仍有一定上行空间。

维生素A历史价格复盘

维生素A历史价格复盘:维生素作为大宗原料药,其下游需求基本稳定,价格波动主要由供给端变化引起。

2008年,由于维生素A的主要原料β-紫罗兰酮价格上涨,巴斯夫、帝斯曼、安迪苏等国际巨头相继减产甚至停产,在成本上升和供给不足的共同作用下,维生素A价格短时间大幅上涨,2008年6月最高涨至360元/千克,半年涨幅超240%。

2014年,受德国巴斯夫工厂柠檬醛生产线火灾影响,国内维生素A价格暴涨。一个月后,巴斯夫恢复生产,但国内货源紧缺的局面仍未改变,这一趋势直接导致外销价格上涨,维生素A价格在4个月内从120元/千克涨至200元/千克,涨幅66.67%。

2015年底,DSM停产检修,国内环保政策趋严使得维生素供给大幅下降,VA价格在4个月内由96.5元/千克涨至320元/千克,涨幅231.61%,且价格在320元/千克的高位维持了4个月。

2017年下半年,帝斯曼因事故停产检修,同期巴斯夫柠檬醛工厂发生火灾,维生素A价格在半年内由147.5元/千克快速上涨至最高1425元/千克,涨幅达866.10%。

2018年下半年,受帝斯曼开工不畅影响,维生素厂家相继提价,维生素A价格在11月初247.5元/千克的基础上再度大涨96%至485元/千克。

2020年,受全球公共卫生事件影响,维生素生产、运输受到一定影响,同时下游猪价高企下使用及补库备货需求旺盛,维生素A价格在4个月内由307.5元/千克涨至535元/千克,涨幅达74%。

2024年7月29日,巴斯夫路德维希港基地南部的一处工厂发生火灾,巴斯夫欧洲公司8月7日宣布对部分维生素 A、维生素 E 和类胡萝卜素产品以及部分香气成分的交付实施不可抗力。截至12月10日,国内VA市场均价上涨至161元/公斤,与7月29日价格相比涨幅77.90%,VA年内市场均价也提升至132.20元/千克,较2023年全年均价上涨58.38%。此次突发事件将会造成全球的维生素行业供给阶段性偏紧,而维生素在动物养殖中的刚需属性,我们分析认为目前养殖业利润回暖,下游对于高价维生素的接受程度有所提升,因此VA的市场价格仍有一定上行空间。受益于此次维生素价格上涨,我们预计2024年安迪苏的维生素业务有望实现可观改善,进而对其功能性产品业务的营收和利润起到增厚作用。

3

实施“双支柱”战略,特种产品加速发展

特种产品已成为公司强有力的第二业务支柱

特种产品与功能性产品极具互补性,可以最大限度的满足客户的采购需求。近年来,安迪苏一直积极实施“双支柱”战略,即在不断巩固蛋氨酸行业领先地位的同时,加快特种业务的发展。

安迪苏的特种产品包括:1)反刍业务主要为反刍动物专用的过瘤胃包被氨基酸;2)单胃业务包括提升消化性能产品(酶制剂)、提升动物健康水平类产品(益生菌、短中链脂肪酸、植物提取物)、抗氧化剂(有机硒)、适口性产品、霉菌毒素管理产品、饲料保鲜类产品等;3)水产产品添加剂及创新替代蛋白类产品等。特种产品与安迪苏的功能性产品极具互补性,有助于安迪苏打造一体化解决方案,最大限度的满足客户的采购需求。

特种产品快速发展使得公司抗风险能力显著提升。自2014年以来,安迪苏每年推出一款新产品或服务,特种品业务的收入和毛利润也保持较快增速发展。2015-2023年,安迪苏的特种产品收入从13.81亿元提升至35.94亿元,年均复合增速达12.7%,营收占比也从9.1%提升至27.26%;同期特种品的毛利润从7.65亿元提升至15.31亿元,年均复合增速9.06%,毛利润占比从12.21%提升至54.31%。特种产品业务的毛利率虽有波动,但始终保持在40%以上,明显高于公司的功能性产品的毛利率,已成为公司继蛋氨酸等功能性产品外另一大利润增长点,同时帮助公司抵御功能性产品价格周期性波动对公司生产经营的不利影响,如在2023年公司特种产品的毛利润首次超过功能性产品,帮助公司抵御了蛋氨酸产品低迷对公司业绩的影响。

推行品牌+服务战略,与客户建立稳固和长期合作关系

品牌知名度是企业产品质量、品牌文化、工艺技术、管理服务、市场网络和口碑等多方面因素的综合体现,而建立品牌知名度需要大量的投入以及较长时间的发展和积淀。通过多年在物营养添加剂领域的努力经营和积累,安迪苏已建立起罗迪美蛋氨酸、麦可维维生素、罗酶宝酶制剂、斯特敏、美斯特反刍动物产品、Selisseo有机硒产品等多个在全球各地的养殖业业主中形成良好品牌知名度的产品品牌,建立了一定的品牌优势,取得了较高的市场认知度,打造出公司作为行业主导者独特的先入品牌优势。

安迪苏集团动物营养添加剂产品销售与相关技术服务互相影响、互相提升,通过多年经营,积累了稳固的客户关系。安迪苏自1950s起便在法国建设了固体蛋氨酸合成工厂,其运行至今已经超过70年的历史,多年来安迪苏的产品及服务质量一直深受客户认可,现已经形成了稳定的、不断扩大的客户群。凭借丰富的产品组合、完善的销售平台和强大的技术支持团队,公司已向全球110多个国家超过4200名客户提供创新动物营养添加剂解决方案。同时,安迪苏借助自身庞大的技术专家队伍,为客户提供饲料成品分析、添加比例及饲料配方的专业意见,通过深度剖析和综合分析客户需求,为客户提供“一站式”服务,从而能够在与这些客户共同合作的基础上建立稳固和长期合作关系,并产生不断后续业务,协同效应持续凸显。

持续加码研发投入,巩固先入研发经验优势

传承研发基因,不断优化产品结构。自1945年推出固体蛋氨酸以来,安迪苏突出的研究与创新能力也一直保持着行业先行者的地位。安迪苏是率先合成蛋氨酸,率先整合蛋氨酸上、下游生产,率先研发推出反刍动物产品和包被维生素A等创新产品的公司之一。80余年来,安迪苏的研发基因和积淀得到良好传承,据公司官网,安迪苏现有员工约2730人(2023年年报披露2734人),其中研发人员约190人,占比10.62%,安迪苏在全球拥有4个研发中心和2个实验站,年研发费用持续增长。2018-2023年,安迪苏的研发费用从2.98亿元提升至4.19亿元,年均复合增速7.05%,研发费用率从2.61%提升至3.18%。通过持续研发创新,安迪苏不断优化蛋氨酸生产工艺以实现降本增效,同时不断丰富和优化产品结构,推出与核心业务相辅相成的产品(现在以特种产品为主)以及相关服务,实现业务规模的不断扩展。

加大与国内团队的研发合作,展现央企责任担当。作为中国中化旗下专注于动物营养领域的创新性企业,安迪苏研发创新机构已于2023年初被中国中化集团定位为“中化动物营养中心研究所”。安迪苏加强了与多个国际实验室、大学及研发机构紧密合作,不断加强与科学界联系,并通过赞助不同技术的研创项目,来吸引优秀的科技人才。近些年来,安迪苏相继与四川农业大学正式签署启动关于猪营养研究合作项目,与北京大学化工学院和天津大学建立了两项长期合作,将在生物工程和创新结晶技术方面的颠覆性技术和产品开发方面展开合作研究,与中国农业科学院动物营养国家重点实验室建立合作关系。此外,从法国实验农场开始,安迪苏全面致力于开发新的数字管理技术来运行其实验农场。在经过精确营养评估(PNE工具)的长期开发之后,安迪苏目前也开始在中国开展此业务,中国市场饲料原料的特殊性需要针对性的开发分析研究。我们认为,安迪苏作为全球领先的动物营养专家,通过与国内科研机构合作,可以针对性解决当前我国饲料行业的痛点问题,有助于中国养殖业及饲料产业的健康发展,展现出安迪苏作为央企的责任担当。

4

同业比较

我们选取全球蛋氨酸市占率第一的赢创、国内蛋氨酸头部企业新和成、主营赖氨酸等大品种氨基酸的梅花生物、专注合成生物学生产小品种氨基酸的华恒生物作为安迪苏的可比公司。

安迪苏的盈利能力与可比公司中相比处于较高水平。2024年上半年安迪苏的销售毛利率达31.36%,在可比公司中仅次于新和成与华恒生物,高于赢创和梅花生物。具体到“氨基酸”类业务看,2024年上半年安迪苏的功能性产品业务毛利率27.89%,也低于新和成的营养品业务、华恒生物的氨基酸产品业务的毛利率,这与新和成的营养品业务中还包含相当比例的维生素产品、华恒生物以小品种氨基酸为主有关。从“氨基酸”类业务的营收规模看,2024年上半年安迪苏的安迪苏功能性产品营业收入53.94亿元,与新和成营养品业务、梅花生物动物营养氨基酸业务营收规模较为接近,均低于赢创的动物营养与保健业务。

安迪苏的期间费用率低于同为跨国公司的赢创。2024年上半年安迪苏的销售期间费用率18.25%,高于新和成、梅花生物、华恒生物这3家以国内市场为主的企业,安迪苏、赢创作为两家跨国公司,员工的薪酬水平高于国内企业,物流费用、营销费用等也高于国内企业,因此管理费用和销售费用一般会高于国内企业,低于同为跨国公司赢创的22.29%。从净利率看,2024年上半年,安迪苏的净利率为8.37%,高于赢创,低于另外3家可比公司,这与安迪苏、赢创作为跨国公司的期间费用率较高息息相关。从ROE角度分析,2024年上半年安迪苏的ROE(摊薄)为4.01%,高于同为跨国公司的赢创,低于另外3家可比公司,这与三家公司的净利率水平相对应。

安迪苏近些年仍保持了较大的研发投入水平。从研发投入水平看,2024年上半年安迪苏的研发费用2.08亿元,低于赢创和新和成,高于梅花生物和华恒生物;同期安迪苏的研发费用率2.64%,与赢创的2.87%较为接近,均低于新和成与华恒生物,高于梅花生物。与国内企业相比,安迪苏与赢创在蛋氨酸等领域已有数十年的生产历史,多年累计研发费用国内企业,生产技术早已趋于成熟,因此研发费用率低于国内企业,但安迪苏近些年仍保持了较大的研发投入水平。

现金流量方面,2024年上半年安迪苏的净现比(经营性现金净流量/净利润)为2.03,低于赢创,高于另外3家可比公司,一般情况下,净现比越大,说明企业实现的净利润中有更多的现金支持,盈利质量较好。

资本开支方面,上市以来安迪苏保持了较为稳健的资本开支水平,2024年上半年安迪苏的资本开支为6.54亿元,低于赢创、新和成、梅花生物,高于华恒生物;同期安迪苏的资本支出/折旧和摊销这一比值为0.87,高于新和成、赢创,低于梅花生物、华恒生物,安迪苏、新和成、赢创的这一比值均低于1,且较2020年水平均有降低,说明三家企业的维护性资本支出水平较高,这与这几家企业近些年在蛋氨酸方面的扩产进度放缓有关。

安迪苏的资产负债率显著低于可比公司。2024年上半年安迪苏的资产负债率仅为29.07%,低于4家可比公司,较低的资产负债率通常意味着企业财务状况良好,有助于企业抵御外部经济环境的变化,保持企业的稳定发展‌。

5

加载中...